新浪财经 股票

科创属性研发人员占比如何算?上交所给出明确答案

财经自媒体

关注

最新!科创属性研发人员占比如何算? 上交所给出明确答案

5月26日,上交所发布最新科创板上市审核动态第四期(全文附后),明确科创属性评价中研发人员占比如何计算。

问题 1【新规发布后申报环节注意事项】2021 年 4 月,证监会修改公布了《科创属性评价指引(试行)》,上交所同步修订发布了《科创板企业发行上市申报及推荐暂行规定》,在申报环节有哪些需要注意的事项?

答:一是保荐机构核查时,应当结合发行人的技术先进性、 科技发展方向、行业领域及相关指标等情况进行综合判断,不应简单根据相关数量指标得出发行人符合科创板定位的结论;

二是应当在上市保荐书中说明对科创属性认定及相关信息披露的核查结论及依据;三是申报文件应当按照参考示范格式进行制作, 相关内容要点应详细列示,结论性意见应与示范格式保持一致。

问题 2【研发人员占比】新发布的《科创板企业发行上市申报及推荐暂行规定》中要求研发人员占当年员工总数的比例不低于10%,具体适用的标准是什么?

答:发行人在申报时应满足“研发人员占当年员工总数的比例不低于 10%”的要求,即最近一年末研发人员占当年员工总数 的比例不低于 10%。

又一家IPO企业因科创属性终止审核!326名员工学历在高中及以下,占总数81.7%,如何保持持续研发能力和实现技术领先?

关于科创属性

招股说明书披露:(1)根据《战略性新兴产业分类(2018)》,公司所处行业属于“1 新一代信息技术产业”之“1.2 电子核心产业”之“1.2.1 新型电子元器件及设备制造”,属于《上海证券交易所科创板企业发行上市申报及推荐暂行规定》第三条中所规定的“新一代信息技术领域”之“半导体和集成电路”行

业;(2)公司最近三年累计研发投入金额为 4,847.38 万元,占最近三年累计营业收入比例为 5.07%,2019 年度营业收入30,526.76 万元。

请发行人:(1)结合主营业务及主要产品构成,说明将发行人所属行业领域归类为“新型电子元器件及设备制造”及“新一代信息技术领域”的合理性、准确性,与可比公司的行业领域归类的差异情况及原因分析;(2)结合公司研发投入及占比、最近一年营业收入规模、报告期内核心技术人员变动情况、通用照明光源收入占比、员工学历结构等方面的情况,说明关于自身科创属性、符合科创板定位的论述、结论及相关信息披露是否客观、准确、充分、审慎。

关于员工

招股说明书披露:(1)员工中有 326 名员工学历在高中及以下,占公司员工总数的 81.7%;(2)报告期内,公司缴纳住房公积金的比例为 78.70%、6.76%、3.63%和 1.35%,且公司存在未缴纳全部社保及异地缴纳社保的情况,相关主管部门已出具证明,证明公司及子公司不存在因违反有关社会保险、住房公积金相关法律法规而受到行政处罚的情形。

请发行人:(1)结合公司员工学历水平等方面的情况,说明如何保持持续研发能力,如何实现技术领先,是否存在研发能力和人才储备不足的情形,员工学历结构等方面的情况是否与公司核心技术水平相匹配;(2)说明“相关主管部门”具体部门名称,发行人未缴纳全部社保及异地缴纳社保是否合法合规,未缴纳住房公积金的情况是否符合《住房公积金管理条例》及所在地政府主管部门的规定,前述事项是否存在被处罚的风险,是否构成重大违法行为,是否损害员工利益或存在潜在纠纷,请发行人就相关情况充分揭示风险。请发行人结合上述(1)的情况,客观、准确披露自身竞争优势和劣势。

公司主营业务为 LED 封装器件的研发、生产和销售,是国家工业和信息化部认定的首批专精特新“小巨人”企业之一。公司产品广泛应用于家居照明、商业照明、工业照明,和教育照明等领域,以及植物光照、紫外固化、紫外消毒杀菌、工业检测和环境光传感器校准等特殊应用领域。

控股股东和实际控制人基本情况

截至本招股说明书签署日,林金填先生直接持有发行人 44,392,000 股股份,占发行人股份总数的 66.03%,系公司控股股东,且报告期内均为控股股东,同时担任公司董事长、总经理职务。林金填先生可通过其持有的股份表决权,以及行使董事、总经理的职权,对公司股东大会、董事会及日常经营管理实施实际控制。

因此,林金填先生为公司控股股东及实际控制人,且最近 2 年实际控制人没有发生变更。

林金填先生,1977 年 5 月生,中共党员,中国国籍,无境外永久居留权,本科学历,清华大学经济管理学院未来科技EMBA2019 级在读,深圳市高层次地方级领军人才,深圳市宝安区高层次综合类人才,曾荣获 2019 年中共深圳市社会组织委员会“优秀共产党员”称号。1999 年 3 月至 2010 年 10 月,从事个体经营;2011 年1 月至 2015 年 12 月,任旭宇有限执行董事、总经理;2015 年8 月至今,任广东旭宇执行董事、经理;2015 年 10 月至 2016 年 4 月,任深圳市大宇创新科技有限责任公司(已注销)执行董事、总经理;2016 年 4 月至 2017年 10 月,任深圳市大宇创新科技有限责任公司(已注销)执行董事;2015 年 12月至今,任公司董事长、总经理;2017 年 12 月至今,任旭宇电子执行董事、总经理。2017 年 5 月至今,任中共深圳市半导体产业发展促进会支部委员会书记。

旭宇光电(深圳)股份有限公司 问询函回复

4.关于员工

招股说明书披露:(1)员工中有 326 名员工学历在高中及以下,占公司员工总数的 81.7%;(2)报告期内,公司缴纳住房公积金的比例为 78.70%、6.76%、3.63%和 1.35%,且公司存在未缴纳全部社保及异地缴纳社保的情况,相关主管部门已出具证明,证明公司及子公司不存在因违反有关社会保险、住房公积金相关法律法规而受到行政处罚的情形。

请发行人:(1)结合公司员工学历水平等方面的情况,说明如何保持持续研发能力,如何实现技术领先,是否存在研发能力和人才储备不足的情形,员工学历结构等方面的情况是否与公司核心技术水平相匹配;(2)说明“相关主管部门”具体部门名称,发行人未缴纳全部社保及异地缴纳社保是否合法合规,未缴纳住房公积金的情况是否符合《住房公积金管理条例》及所在地政府主管部门的规定,前述事项是否存在被处罚的风险,是否构成重大违法行为,是否损害员工利益或存在潜在纠纷,请发行人就相关情况充分揭示风险。请发行人结合上述(1)的情况,客观、准确披露自身竞争优势和劣势。

请保荐机构、发行人律师对上述事项进行核查,说明核查手段、核查方式,并发表明确意见。

回复:

一、发行人说明

(一)发行人如何保持持续研发能力,如何实现技术领先,是否存在研发能力和人才储备不足的情形,员工学历结构等方面的情况是否与公司核心技术水平相匹配

1.发行人不存在研发能力和人才储备不足的情形,员工学历结构等方面的情况与公司核心技术水平相匹配

(2)发行人不存在研发能力和人才储备不足的情形,员工学历结构等方面的情况与公司核心技术水平相匹配。具体理由如下:

①公司研发核心技术主要依托核心技术人员牵头带领团队进行研发,核心技术人员是研发的关键,在公司的核心技术研发中具有引领作用。公司研发的主要流程包括:立项、实施、验收和成果转化阶段。其中,在立项环节需要充分发挥研发人员的知识优势、经验优势,对研发人员的学历或资历有较高要求;而在实施等环节主要是按照项目方案施行,对学历或资历的要求不高,但对操作能力的要求较高。因此,公司目前研发人员结构中,大专及以下比例仍较高,这与公司研发模式以及研发流程的实际特点有关。

②公司现有 5 名核心技术人员拥有丰富的理论与实践知识,对公司产品领域具备长期的专业开发经验和深度的行业理解。该 5 人的学历分布为 2 名博士研究生、2名本科生和 1 名大专生,职称分布为 2 名高级工程师和 3 名中级工程师。

而其他 43 名研发人员中,本科以上学历占比约 40%,从事相关研发工作 3 年以上的超过 30 人;其余人员学历稍低或经验稍短,但是均具备从事相关环节研发工作的知识储备和必要经验,并且与研发环节的特点和需要也是相匹配的。因此,公司目前研发人才队伍配置与公司发展阶段和规模相适应,不存在研发能力和人才储备不足的情形。

③为加强人才储备和进一步提升研发实力,公司先后成立深圳清华大学研究院企业博士后创新基地、深圳市人力资源和社会保障局博士后创新实践基地、广东省环保型深紫外 LED 杀菌消毒工程技术研发中心和旭宇先进半导体材料研究院等多个产学研平台,并建立了较为成熟的技术创新机制。该等平台向公司稳定培养并输送人才,为公司技术研发和人才储备提供了保障。

目前,上述产学研平台已培养了 2 名博士后(其中陈磊已出站并入职公司,黎学文仍在站)和 2 名深圳市高层次人才(陈磊、曹小兵)。其中,陈磊博士担任公司研发总监,其申请专利60 余项,已获得授权 30 余项,发表多篇学术论文,被认定为深圳市高层次后备级人才,宝安区高层次人才,被西南科技大学聘请为硕士校外合作导师,荣获深圳市青年科技奖和深圳市优秀博士后称号;曹小兵担任公司技术总监,作为项目负责人承担 1 项省级工程技术研究中心,参与 5 项国家标准、7 项团体标准的制修订工作,被认定为深圳市高层次地方级领军人才。

另外,核心技术人员卢淑芬荣获深圳市宝安区2019 年度“宝安工匠”和深圳市劳动模范称号。在此基础上,公司计划每年招收 1-2 名博士进驻公司博士后创新实践基地,扩充高端人才储备,以更好地保持持续研发能力,充分发挥公司在专精特新方面的优势。

综上所述,发行人不存在研发能力和人才储备不足的情形,员工学历结构等方面的情况与公司核心技术水平相匹配。

2.发行人保持持续研发能力,实现技术领先的措施和保障

(1)持续加大研发投入,建立稳定的研发激励机制

2018 年度、2019 年度、2020 年度,公司的研发投入分别为 1,606.28 万元、1,973.32万元、1,847.46万元,对应的占营业收入比例分别为4.79%、6.46%、5.64%。

最近三年,公司累计研发投入金额为5,427.06 万元,累计营业收入金额为96,818.81 万元,最近三年累计研发投入占最近三年累计营业收入比例为 5.61%。

报告期内,公司每年的研发投入都维持在较高水平,为公司保持持续研发能力、实现技术领先提供了较为充分的资金保障。

同时,公司具有稳定的研发激励机制,建立有突出贡献的科技人才技术岗位津贴制度,实行科研项目考核激励机制和科研成果奖励机制,对核心技术人员所取得的科研成果予以相应奖励,持续增加公司所需的知识、技术、成果、专利等要素的沉淀和积累。对公司发展贡献程度较大并符合相关条件的技术人员,公司积极协助其提升学历、申请高层次人才和政府津贴等相关荣誉和待遇。鉴于此,该等研发激励机制对公司保持持续研发能力有积极促进作用。

(2)充分发挥核心技术人员的引领作用

公司研发核心技术主要依托核心技术人员牵头带领团队进行研发,核心技术人员是研发的关键。公司研发的主要流程包括立项、实施、验收和成果转化阶段,其中在立项环节需要充分发挥研发人员的知识优势、经验优势,对研发人员的学历或资历有较高要求。公司现有 5 名核心技术人员拥有丰富的理论与实践知识,对公司产品领域具备长期的专业开发经验和深度的行业理解。该 5 人的学历分布为 2 名博士研究生、2名本科生和 1 名大专生,职称分布为 2 名高级工程师和 3名中级工程师,取得的重要能力认定或主要荣誉情况有:2 人获深圳市高层次人才认定,1 人获得深圳市青年科技奖和深圳市优秀博士后称号,1 人获得深圳市劳动模范和“宝安工匠”。该 5 人构成公司研发的核心力量,也充分凸显了公司核心技术人员在研发中的引领作用。

(3)重视自主研发和研发平台建设

自主研发方面,公司已拥有 5 项自主研发的核心技术,分别为可见光全光谱LED 照明封装技术、高可靠性紫外 LED 封装技术、荧光转换型红外 LED 封装技术、植物光照 LED 封装技术、高光效白光照明器件封装技术,已取得 40 项国内发明专利,围绕主营业务产品已逐步形成较为完善的核心技术体系,并不断在创新应用领域开展更深入研究。

研发平台建设方面,公司先后成立了深圳市人力资源和社会保障局博士后创新实践基地、广东省环保型深紫外 LED 杀菌消毒工程技术研发中心和旭宇先进半导体材料研究院等研发平台,积极推动基础研究与产业化研究相结合,有力地培养公司研发人员,夯实研发基础实力,提升研发水平。通过该等研发平台建设,公司先后获得了第十九届中国专利优秀奖、2018 年度中国轻工业联合会科学技术发明二等奖、广东省名牌产品、深圳市宝安区区长质量奖、深圳市知识产权优势企业、广东省知识产权示范企业、国家知识产权优势企业、工业和信息化部2020 年工业企业知识产权运用试点企业等荣誉。

(4)重视产学研合作

公司分别与深圳清华大学研究院、西南科技大学、深圳信息职业技术学院开展产学研合作,依托该等产学研平台,集中攻克产业化技术难题。相关合作具体情况如下:

2017 年 3 月,公司与深圳清华大学研究院开始围绕“LED 封装及照明的技术研发与应用”展开合作,在公司驻地成立了企业博士后创新基地,并联合培养了博士后陈磊。基于该合作,公司目前已取得 30 项专利,并有 7 项在申请专利。

此外,双方于 2019 年 3 月还共同承担了深圳市科技创新委员会“重 20180027 大功率交流驱动 LED 光源模组技术关键技术研发”技术攻关项目,基于该项目,公司目前已取得 5 项专利。通过与深圳清华大学研究院的合作研发,公司荣获了2019 年度中国轻工业联合会科学技术发明三等奖。

2017 年 3 月,公司与深圳信息职业技术学院开始围绕人才培养体系建设、共建实践教学平台、联合项目研发等方面开展校企合作。

2019 年 7 月,公司与西南科技大学博士后科研流动站就“新一代安防用红外 LED 关键封装技术及可靠性研究”科研课题成立了企业博士后创新实践基地,并联合培养博士后黎学文。基于该基地,公司目前已取得 5 项专利(其中 3 项系与西南科技大学博士后科研流动站共有),并有 3 项在申请专利。

(5)完善研发管理体制,提高研发效率

公司制定了《研发管理制度》,通过严格执行相关制度,以合理保证公司研发项目立项可行、进展顺利、产权保护完整及时、项目成果及时推广与转换,以技术创新促进公司可持续发展并保持同行业中技术领先的地位。公司现有研发管理体制下,能够实现跨部门整合资源,提高研发效率,快速、准确地将客户需求转化为设计方案和创新产品并推向市场。公司的研发工作主要由研发部和工程部负责,共同对新技术和新产品进行定义和开发,以保持公司技术的领先性,通过工程部和研发部的分工与协同,加上专业化的研发团队,形成了较为规范化、系统化的研发管理体系,提高研发效率的同时保证了技术上的不断创新。

同时,公司核心技术人员系公司研发体系中最为重要的组成部分,为公司形成专利以及核心技术提供了强有力保障。公司的 5 名核心技术人员拥有丰富的理论与实践知识,对公司产品领域具备长期的专业开发经验和深度的行业理解。基于此,公司的研发管理体制得以更加完善,保证了持续研发创新能力,研发效率也得到了进一步提高。

综上,公司研发队伍中虽然大专及以下人员占比较高,但由于公司研发各环节中,除立项环节需要研发人员具备较高的学历或资历外,其他环节主要是按照项目方案施行,对学历或资历的要求不高。因此,公司不存在研发能力和人才储备不足的情形,人员结构能够满足公司目前研发实际需要。公司每年加大研发投入,重点在创新应用领域深入挖掘,加大高端人才引进、研发平台建设、产学研合作等方面资源投入。上述人员结构和公司研发体系规划能够使公司保持持续研发能力并在创新应用领域实现技术领先。

(二)“相关主管部门”具体部门名称,发行人未缴纳全部社保及异地缴纳社保是否合法合规,未缴纳住房公积金的情况是否符合《住房公积金管理条例》及所在地政府主管部门的规定,前述事项是否存在被处罚的风险,是否构成重大违法行为,是否损害员工利益或存在潜在纠纷

1.发行人及其子公司取得相关主管部门合规证明的具体情况

截至本回复意见出具之日,发行人及其子公司取得相关主管部门合规证明的具体情况如下:

(1)发行人

深圳市社会保险基金管理局于 2020 年 10 月 30 日出具《证明》,证明发行人自 2017 年 1 月 1 日至 2020 年 6 月 30 日期间无因违反社会保险法律、法规或规章而被该局行政处罚的记录。

深圳市住房公积金管理中心于 2020 年 11 月 9 日出具《单位住房公积金缴存证明》(编号:20110900170207),证明发行人在缴存时段(2015 年 8 月至 2020年 10 月)内没有因违法违规而被该中心处罚的情况。(注:因发行人系于 2015年 8 月办理住房公积金开户登记并开始缴存,深圳市住房公积金管理中心仅能从发行人缴存之日起开具相关证明)

深圳市社会保险基金管理局于 2021 年 3 月 2 日出具《证明》,证明发行人自 2020 年 7 月 1 日至 2021 年 1 月 31 日期间无因违反社会保险法律、法规或规章而被该局行政处罚的记录。

深圳市住房公积金管理中心于 2021 年 3 月 16 日出具《单位住房公积金缴存证明》(编号:21031600046759),证明发行人在缴存时段(2015 年 8 月至 2021年 2 月)内没有因违法违规而被该中心处罚的情况。

《科创板首次公开发行股票注册管理办法(试行)》第十三条第二款规定:“最近 3 年内,发行人及其控股股东、实际控制人不存在贪污、贿赂、侵占财产、挪用财产或者破坏社会主义市场经济秩序的刑事犯罪,不存在欺诈发行、重大信息披露违法或者其他涉及国家安全、公共安全、生态安全、生产安全、公众健康安全等领域的重大违法行为”。为确认发行人最近 3 年内不存在因重大违法行为被主管政府部门处以行政处罚的情形,深圳市社会保险基金管理局向发行人开具了自 2017 年 1 月 1 日至 2021 年 1 月 31 日期间发行人无因违反社会保险法律、法规或规章而被该局行政处罚记录的证明,深圳市住房公积金管理中心向发行人出具了自2015年8月至2021年2月不存在住房公积金重大违法违规记录的证明,符合《科创板首次公开发行股票注册管理办法(试行)》第十三条第二款的要求。

同时,经登录广东省行政执法信息公示平台(广东省人民政府办公厅主办的用于公示广东省内各地市、各级别政府部门有关行政许可、处罚、强制、征收、征用、检查等执法结果的平台)、深圳市人力资源和社会保障局行政许可和行政处罚双公示平台、深圳市住房公积金管理中心行政执法公示平台查询,发行人自其前身旭宇有限成立之日(2011 年 1 月 12 日)起至今,不存在因违反社会保险、住房公积金相关法律法规而被处以行政处罚的情形。

(2)旭宇电子

深圳市社会保险基金管理局于 2020 年 10 月 30 日出具《证明》,证明旭宇电子自 2019 年 3 月 1 日至 2020 年 6 月 30 日期间无因违反社会保险法律、法规或规章而被该局行政处罚的记录。(注:旭宇电子于 2019 年 3 月开始聘用员工并办理社会保险开户登记,深圳市社会保险基金管理局仅能从发行人开户登记之日起开具相关证明,在此之前旭宇电子未聘用员工)

深圳市住房公积金管理中心于 2020 年 11 月 9 日出具《单位住房公积金缴存证明》(编号:20110900089895),证明旭宇电子在缴存时段(2020 年 1 月至2020 年 10 月)内没有因违法违规而被该中心处罚的情况。(注:旭宇电子于 2019年 3 月开始聘用员工且员工较少,至 2020 年 1 月才办理住房公积金开户登记并开始缴存,深圳市住房公积金管理中心仅能从发行人缴存之日起开具相关证明)深圳市社会保险基金管理局于 2021 年 3 月 2 日出具《证明》,证明旭宇电子自 2020 年 7 月 1 日至 2021 年 1 月 31 日期间无因违反社会保险法律、法规或规章而被该局行政处罚的记录。

深圳市住房公积金管理中心于 2021 年 3 月 16 日出具《单位住房公积金缴存证明》(编号:21031600048435),证明旭宇电子在缴存时段(2020 年 1 月至2021 年 2 月)内没有因违法违规而被该中心处罚的情况。

因深圳市社会保险基金管理局、深圳市住房公积金管理中心仅能开具自企业办理社保、住房公积金开户登记之日起的相关证明,因此深圳市社会保险基金管理局、深圳市住房公积金管理中心开具的上述证明的起始日期与旭宇电子的成立日期不一致。为此,经登录广东省行政执法信息公示平台(广东省人民政府办公厅主办的用于公示广东省内各地市、各级别政府部门有关行政许可、处罚、强制、征收、征用、检查等执法结果的平台)、深圳市人力资源和社会保障局行政许可和行政处罚双公示平台、深圳市住房公积金管理中心行政执法公示平台查询,旭宇电子自成立之日(2017 年 12 月 26 日)起至今,不存在因违反社会保险、住房公积金相关法律法规而被处以行政处罚的情形,符合《科创板首次公开发行股票注册管理办法(试行)》第十三条第二款的要求。

(3)广东旭宇

东莞市人力资源和社会保障局于 2020 年 12 月 15 日出具《企业遵守人力资源和社会保障法律法规情况证明》(编号:20200620),证明广东旭宇自 2017年 1 月 1 日至 2020 年 6 月 30 日期间,在东莞市不存在违反人力资源和社会保障法律法规而受到行政处罚的记录。

东莞市住房公积金管理中心于 2020 年 11 月 9 日出具《证明》,证明广东旭宇在东莞市不存在住房公积金重大违法违规记录。

东莞市人力资源和社会保障局于 2021 年 3 月 29 日出具《企业遵守人力资源和社会保障法律法规情况证明》(编号:20210252),证明广东旭宇自 2020 年7 月 1 日至 2021 年 1 月 31 日期间,在东莞市不存在违反人力资源和社会保障法律法规而受到行政处罚的记录。

东莞市住房公积金管理中心于 2021 年 3 月 10 日出具《证明》,证明广东旭宇在东莞市不存在住房公积金重大违法违规记录。

根据《科创板首次公开发行股票注册管理办法(试行)》第十三条第二款规定,为确认发行人子公司广东旭宇最近 3 年内不存在因重大违法行为被主管政府部门处以行政处罚的情形,东莞市人力资源和社会保障局向广东旭宇开具了自2017 年 1 月 1 日至 2021 年 1 月 31 日期间不存在违反人力资源和社会保障法律法规而受到行政处罚的证明,东莞市住房公积金管理中心向广东旭宇出具了截至证明日(2021 年 3 月 10 日)不存在住房公积金重大违法违规记录的证明,符合《科创板首次公开发行股票注册管理办法(试行)》第十三条第二款的要求。

同时,经登录广东省行政执法信息公示平台(广东省人民政府办公厅主办的用于公示广东省内各地市、各级别政府部门有关行政许可、处罚、强制、征收、征用、检查等执法结果的平台)、东莞市人力资源和社会保障局行政许可和行政处罚双公示平台、东莞市住房公积金管理中心行政许可和行政处罚双公示平台查询,广东旭宇自成立之日(2015 年 8 月 20 日)起至今,不存在因违反社会保险、住房公积金相关法律法规而被处以行政处罚的情形。

(4)天一智能

东莞市人力资源和社会保障局于 2020 年 12 月 15 日出具《企业遵守人力资源和社会保障法律法规情况证明》(编号:20200621),证明天一智能自 2019年 8 月 23 日至 2020 年 6 月 30 日期间,在东莞市不存在违反人力资源和社会保障法律法规而受到行政处罚的记录。(注:因天一智能系于 2019 年 8 月 23 日成立,因此东莞市人力资源和社会保障局从天一智能成立之日起开具相关证明)东莞市住房公积金管理中心于 2020 年 11 月 9 日出具《证明》,证明天一智能在东莞市不存在住房公积金重大违法违规记录。

东莞市人力资源和社会保障局于 2021 年 3 月 17 日出具《企业遵守人力资源和社会保障法律法规情况证明》(编号:20210253),证明天一智能自 2020 年7 月 1 日至 2021 年 1 月 31 日期间,在东莞市不存在违反人力资源和社会保障法律法规而受到行政处罚的记录。

东莞市住房公积金管理中心于 2021 年 3 月 2 日出具《证明》,证明天一智能在东莞市不存在住房公积金重大违法违规记录。

根据《科创板首次公开发行股票注册管理办法(试行)》第十三条第二款规定,因发行人子公司天一智能成立于 2019 年 8 月 23 日,至今不满 3 年,为确认天一智能自成立以来不存在因重大违法行为被主管政府部门处以行政处罚的情形,东莞市人力资源和社会保障局向天一智能开具了自 2019 年 8 月 23 日至 2021年 1 月 31 日期间不存在违反人力资源和社会保障法律法规而受到行政处罚的证明,东莞市住房公积金管理中心向广东旭宇出具了截至证明日(2021 年 3 月 2日)不存在住房公积金重大违法违规记录的证明,符合《科创板首次公开发行股票注册管理办法(试行)》第十三条第二款的要求。

同时,经登录广东省行政执法信息公示平台(广东省人民政府办公厅主办的用于公示广东省内各地市、各级别政府部门有关行政许可、处罚、强制、征收、征用、检查等执法结果的平台)、东莞市人力资源和社会保障局行政许可和行政处罚双公示平台、东莞市住房公积金管理中心行政许可和行政处罚双公示平台查询,天一智能自成立之日(2019 年 8 月 23 日)起至今,不存在因违反社会保险、住房公积金相关法律法规而被处以行政处罚的情形。

2.发行人未缴纳全部社保及异地缴纳社保是否合法合规,未缴纳住房公积金的情况是否符合《住房公积金管理条例》及所在地政府主管部门的规定,前述事项是否存在被处罚的风险,是否构成重大违法行为,是否损害员工利益或存在潜在纠纷

2017 年及报告期,发行人及其子公司为员工缴纳社保、住房公积金情况如下:

(1)发行人为员工缴纳社保、住房公积金情况

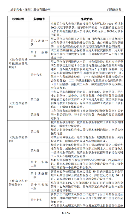
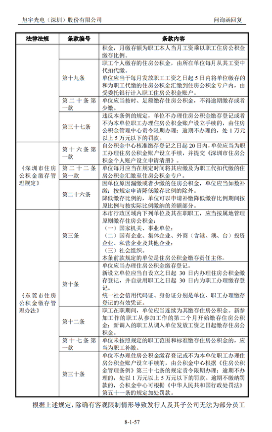
根据上述规定,除确有客观限制情形导致发行人及其子公司无法为部分员工缴纳社保、公积金外,发行人及其子公司报告期内确存在未为部分员工缴纳社保、住房公积金的情形,不符合《社会保险法》《住房公积金管理条例》等法律法规的规定,存在被主管社会保险管理部门和住房公积金管理部门责令限期整改,以及不整改或不及时整改而被处罚的风险。

截至目前,发行人及其子公司已为截至补缴时仍在职且符合办理条件的员工办理补缴社保、住房公积金相关手续并进行整改规范。此外,发行人及其子公司在报告期内不存在因社保、住房公积金缴纳事宜引致的与员工间的争议纠纷。同时,发行人实际控制人已出具承诺,承诺:“如公司经主管部门认定需为员工补缴历史上未缴纳或未足额缴纳的社会保险费和住房公积金、或因此受到处罚、或被任何利益相关方以任何方式提出权利要求时,本人将无条件全额承担公司应补缴的全部社会保险费、住房公积金及处罚款项,并全额承担利益相关方提出的赔偿、补偿款项,以及由上述事项产生的应由公司负担的其他所有相关费用”。

根据深圳市社会保险基金管理局、深圳市住房公积金管理中心、东莞市人力资源和社会保障局、东莞市住房公积金管理中心为发行人及其子公司出具的证明,并经登录广东省行政执法信息公示平台、深圳市人力资源和社会保障局行政许可和行政处罚双公示平台、深圳市住房公积金管理中心行政执法公示平台、东莞市人力资源和社会保障局行政许可和行政处罚双公示平台、东莞市住房公积金管理中心行政许可和行政处罚双公示平台等网站检索核查,报告期内,发行人及其子公司不存在因违反社会保险管理、住房公积金管理相关法律法规被施以行政处罚的情形。

截至本回复意见出具之日,发行人拟向深圳市社会保险基金管理局、深圳市住房公积金管理中心、东莞市人力资源和社会保障局、东莞市住房公积金管理中心提出申请,请求开具不对发行人及其子公司历史上存在的社保、公积金缴纳不规范情形进行处罚的证明文件或对上述请求进行回复确认的函件,后续待相关政府部门受理处理。

因此,发行人及其子公司在报告期内虽存在未及时为部分员工缴纳社保、住房公积金的不规范情形,但发行人及其子公司已为截至补缴时仍在职且符合办理条件的员工补办社保、住房公积金的缴纳手续,且报告期内与员工间未发生有关社保、住房公积金缴纳的争议纠纷、不存在因违反社会保险管理、住房公积金管理相关法律法规而被施以行政处罚的情形。同时,发行人实际控制人已承诺如发行人经主管部门认定需为员工补缴历史上未缴纳或未足额缴纳的社会保险费和住房公积金、或因此受到处罚、或被任何利益相关方以任何方式提出权利要求时,由实际控制人承担相关的损失和补偿。发行人存在的上述社保、住房公积金缴纳不规范情形,不构成重大违法行为,亦不会构成本次发行的实质性障碍。

二、中介机构核查情况

(一)核查程序

1. 查验公司研发人员学历证书;

2. 获取公司及核心技术人员研发相关的重要能力认定文件和主要荣誉;

3. 查阅发行人《招股说明书》;

4. 查阅发行人可比上市公司公开披露信息;

5. 取得发行人关于员工结构及学历情况的说明确认;

6. 访谈发行人实际控制人林金填;

7. 访谈发行人研发总监陈磊;

8. 查验发行人核心技术人员的简历;

9. 查验深圳市社会保险基金管理局、深圳市住房公积金管理中心、东莞市人力资源和社会保障局、东莞市住房公积金管理中心出具的证明文件;

10.查验发行人及其子公司报告期内各期末的员工花名册及为员工缴纳社会保险、住房公积金的缴费明细;

11.取得发行人出具的关于发行人及其子公司报告期内为员工缴纳社会保险、住房公积金情况的说明;

12.查阅《社会保险法》等相关法律法规规定;

13.登录深圳市社会保险基金管理局、深圳市住房公积金管理中心、东莞市人力资源和社会保障局、东莞市住房公积金管理中心官方网站以及广东省行政执法信息公示平台、中国裁判文书网、中国执行信息公开网检索核查;

14.查验发行人及其子公司为员工补缴社会保险、住房公积金的缴纳凭证及其他相关证明文件;

15.取得发行人实际控制人林金填出具的声明承诺函。

(二)核查意见

经核查,保荐机构及发行人律师认为:

1.发行人不存在研发能力和人才储备不足的情形,员工学历结构等方面的情况与公司核心技术水平相匹配,能够保持持续研发能力,实现技术领先。

2.发行人及其子公司在报告期内存在社保、住房公积金缴纳不规范的情形,该等情形不构成重大违法行为,亦不会构成发行人本次发行的实质性障碍。

三、发行人补充披露

(一)关于发行人及其子公司在报告期内存在未为部分员工缴纳社保、住房公积金的不规范情形,发行人已在“第四节风险因素”之“五、其他风险”补充披露如下:

……

(一)员工社保、住房公积金缴纳不规范的风险

发行人及其子公司在报告期内存在未为部分员工缴纳社保、住房公积金以及部分员工存在异地缴纳等不规范的情形,不符合《社会保险法》《住房公积金管理条例》等法律法规的规定。截至目前,发行人及其子公司已为截至补缴时仍在职且符合办理条件的员工办理补缴社保、住房公积金相关手续。若未来发行人不能坚持为员工规范缴纳社保和住房公积金,则存在被主管社会保险管理部门和住房公积金管理部门责令限期整改,以及不整改或不及时整改而被处罚的风险。

(二)发行人已在招股说明书“第六节 业务与技术”之“三、发行人的竞

争地位”之“(四)发行人竞争优势与劣势”补充披露如下:……

(1)技术创新与研发优势

公司是 LED 封装领域的高新技术企业和国家工信部认定的首批专精特新“小巨人”企业。公司现有 5 名核心技术人员拥有丰富的理论与实践知识,对公司产品领域具备长期的专业开发经验和深度的行业理解。公司在技术研发上,一方面通过自主研发以及建设博士后创新实践基地、省级工程技术研究中心等产学研平台,探寻 LED 封装的前沿技术,针对创新应用领域作出前瞻性的技术规划;另一方面积极牵头或参与行业相关标准的制定,提升产品的市场适应力,进一步强化技术研发的市场导向作用。

……

(2)高端人才储备有待加强

高端人才储备是未来提升公司技术领先性和产品市场竞争力的重要保证。目前,公司已储备了一批既有扎实理论基础又有丰富产业经验的优秀技术人才,但目前研发人员中大专及以下人员占比仍较高,加之创新应用市场快速发展,对LED 器件迭代升级速度提出了更高要求,公司需要在较短的时间内高效完成现有产品的更新换代和新产品的研发工作,技术攻关难度大,研发任务繁重。公司急需加大外部人才的引进力度,以充实高端人才储备,打牢研发人才梯度基础,进一步提高整体研发能力。

加载中...