新浪财经 股票

科创板只需开通权限 50万资产和2年经验如何认定?

新浪财经

关注

  上交所重磅!科创板不用开户,只需开通权限,现在就可申请!50万资产和2年经验如何认定?选哪家券商?20问20答告诉你

中国基金报

沸腾了!上交所刚刚发话,科创板可以这样“开户”。

3月3日,证监会副主席阎庆民表示,拟投资科创板的投资者已经可以开户。

3月7日晚间,上海证券交易所发布关于证券公司开通客户科创板股票交易权限的答记者问。

1、需要另外开户吗?

不用另外开户,直接跟券商开通权限即可!

2、怎么开通权限?

科创板股票交易权限的开通方式与港股通基本一致,符合科创板股票适当性条件的投资者现在就可以申请开通相关权限。

投资者仅需向其委托的证券公司申请,在已有沪市A股证券账户上开通科创板股票交易权限即可,无需在中国结算开立新的证券账户。会员也无需向本所申请办理其他手续。

3、投资科创板的门槛是多少?

50万资产跟2年交易经验。

科创企业商业模式较新、业绩波动可能较大、经营风险较高,需要投资者具备相应的投资经验、资金实力、风险承受能力和价值判断能力。

由此,要求个人投资者参与科创板股票交易,证券账户及资金账户的资产不低于人民币50万元并参与证券交易满24个月。

正式文件发布,50万资产和2年证券交易经验的投资者门槛不变。

上交所在答记者问的时候也提到,从数据测算看,50万资产门槛和2年证券交易经验的适当性要求是比较合适的。现有A股市场符合条件的个人投资者约300万人,加上机构投资者,累计交易占比超过70%。总体上看,兼顾了投资者风险承受能力和科创板市场的流动性。

东北证券研究总监付立春表示,50万的门槛,一定程度能保护投资者,特别是经济形势不好的时候。预计博弈会非常剧烈,原来可能还一块儿赚钱,现在可能之间互相博弈,投资者之间的竞争会非常激烈。

4、账户50万门槛怎么认定?

第一、可用于计算个人投资者资产的证券账户,应为中国结算开立的证券账户,以及投资者在证券公司开立的账户。

中国结算开立的账户包括A股账户、B股账户、封闭式基金账户、开放式基金账户、衍生品合约账户及中国结算根据业务需要设立的其他证券账户。

可用于计算投资者资产的资金账户,包括客户交易结算资金账户、股票期权保证金账户等。

第二、中国结算开立的证券账户内的下列资产可计入投资者资产:

股票,包括A股、B股、优先股、通过港股通买入的港股和股转系统挂牌股票;

公募基金份额;

债券;

资产支持证券;

资产管理计划份额;

股票期权合约,其中权利仓合约按照结算价计增资产,义务仓合约按照结算价计减资产;

本所认定的其他证券资产。

第三、投资者在证券公司开立的账户的下列资产可计入投资者资产:公募基金份额、私募基金份额、银行理财产品、贵金属资产等。

第四、资金账户内的下列资产可计入投资者资产:客户交易结算资金账户内的交易结算资金;股票期权保证金账户内的交易结算资金,包括义务仓对应的保证金;本所认定的其他资金资产。

第五、计算各类融资类业务相关资产时,应按照净资产计算,不包括融入的证券和资金。

5、2年交易经验怎么认定?

关于参与证券交易经验的认定

个人投资者参与A股、B股和股转系统挂牌股票交易的,均可计入其参与证券交易的时间。相关交易经历自投资者本人一码通下任一证券账户在上海、深圳证券交易所及股转系统发生首次交易起算。首次交易日期可通过证券公司向中国结算查询。

符合法律法规及本所业务规则规定的机构投资者,可以直接申请开通科创板股票交易权限,无需满足上述资产和交易经验的条件。

6、券商给客户开通权限需要做什么?

在为投资者开通科创板股票交易权限时,应当要求首次委托买入科创板股票的客户,以纸面或电子形式签署科创板股票交易风险揭示书,风险揭示书应当具备《上海证券交易所科创板股票交易风险揭示书必备条款》规定的内容,充分揭示科创板的主要风险特征。

7、科创板股票交易安排进展如何?

答:本所正全力以赴推动设立科创板并试点注册制的尽快落地,技术系统正在加紧建设测试中,之后还需组织全市场的测试。投资者应该有充裕的时间办理科创板交易权限的开通手续,具体可向自己所在的开户证券公司了解情况。投资者在开通权限和参与交易前,请认真阅读有关法律法规和交易所业务规则等相关规定,充分知悉和了解风险事项,理性参与。

8、科创板交易系统何时上线?

科创板发行上市审核系统已准备就绪;科创板交易系统也在加紧改造调整中,计划将于3月底进行全行业全市场联调联试,预计5月底准备就绪。

实际上,关于科创板系统的升级改造,涉及到核心交易系统、融资融券系统等多个系统的改造,牵涉范围太广,改造完成耗时又耗力。而由于科创板涉及的交易系统改动较多,不少券商都有专门的团队来负责。

有券商人士称,因为没想到进程如此之快,加之科创板涉及到十余套技术系统的改造,所以公司还正在紧锣密鼓的做系统准备,按照要求,开户和IPO申报系统会先上线。

据了解,部分券商的科创板开户系统已经基本开发完成,上交所将在3月下旬开始技术系统的全天候测试,测试后开户系统就可以上线。不过,为确保科创板的顺利开板,券商还有大大小小约20套系统需要升级改造。在剩余不足一个月的时间里,券商和开发商都要加班加点,马不停蹄。

9、上交所还有哪些新动态

上交所审核人员正在加紧科创行业的专业知识培训,面向市场机构的培训也即将启动,科创板股票上市委员会和科技创新咨询委员成员名单正在遴选,确定后将向社会公开。

10、有没有“首批企业名单”

企业申报方面,目前,上交所尚未收到科创板企业的申报材料,也并不存在市场上提及的“首批企业名单”,发行人及保荐机构可根据相关规则积极准备申报事宜。

11、关于科创板,监管层还说了啥?

上交所科创板已经可以开门迎客

证监会副主席方星海称,“如果说有券商已经把科创板上市材料都做好了,现在就可以提交申请,上交所已经可以接受申请。”

方星海称,科创板并试点注册制前一阶段的任务已经按时完成了,这项工作顺利推出是因为注册制符合证券市场改革方向。科创板对于科创企业门槛低一点,增加了政策包容性,实行以信息披露为核心的审核制度,审核制度要加强,要审出“真公司”,要加大对券商、律师事务所、会计师事务所等中介机构的责任落实,共同维护市场运行秩序。

方星海称,通过科创板并试点注册制改革,要让资本市场定价更加合理,让资金流到真正能把资金用好的企业手中,企业也需要通过竞争才能拿到资金,只有形成这样的市场,投资者的回报才有保障,才能完成政府工作报告中提到的“提高直接融资特别是股权融资比重”的目标。 

12、没有50万怎么办?

对于中小投资者来说,50万门槛或许有点高,如何参与科创板投资成了最关心的问题。

最新数据显示,开通A股账户的自然人已经超过1亿,但符合科创板条件的个人投资者约300万人,其他人真的要放弃了吗?

这样的想法其实不对,没有50万,我们可以买公募基金啊。

上交所强调,实施投资者适当性制度,并不是将不符合要求的投资者拦在科创板大门之外,中小投资者可以通过公募基金等产品参与科创板。

最关键的是,科创板股票,应当安排不低于本次网下发行股票数量的 50%优先向公募产品以及其他机构配售。

基金君看了一下,没有50万,可以通过以下几个途径投资科创板。

第一、现有投A股的公募基金

上交所表示,现有可投资A股的公募基金均可投资科创板股票,基金君估算,权益类基金加上可投股票的其他类型基金总规模约4万亿!也就是说,约4万亿的已成立公募基金都可以直接买科创板的股票。

第二、6只战略配售基金

前期发行的6只战略配售基金也可以参与科创板股票的战略配售。

这几只基金,成立至今收益率在2.91%-5.41%之间,目前几乎大部分配置的都是债券,股票对净值的影响不超3%,主要参与了中国人保的战略配售。

第三、科创板相关基金

上交所曾表示,将积极推动基金公司发行一批主要投资科创板的公募基金产品。

目前基金公司布局科创板基金也是争分夺秒。多家基金公司密集上报科创板基金。这些基金或将以参与一级市场配售或二级市场买入的方式投资于科创板。

其中,富国基金、鹏华基金、易方达基金、广发基金、华安基金、招商基金、华夏基金、南方基金8家基金公司各申报了一只科创板3年封闭运作灵活配置混合型基金。

13、交易制度跟A股其他板有啥区别

科创板股票竞价交易实行价格涨跌幅限制,涨跌幅比例为 20%。 

科创板股票涨跌幅价格的计算公式为:涨跌幅价格=前 收盘价×(1±涨跌幅比例)。 

首次公开发行上市的股票,上市后的前 5 个交易日不设 价格涨跌幅限制。

没有。

在设立科创板并试点注册制配套业务规则征求意见过程中,不少投资者建议引入T+0交易机制。

上交所表示,经综合评估,按照稳妥起步、循序渐进的原则,在本次发布的业务规则中未将T+0交易机制纳入。

15、T+1制度是否会依旧爆炒?

中信证券表示,T+1等制度仍然会限制做空机制施行,整体上仍然是以做多为主的市场,长期来看将制约二级市场对于劣质公司的“惩罚机制”。交易制度上预计未来试点过程中仍然有放松空间。

中信分析,科创板在T+1交易制度和5个交易日后涨跌幅限制下,依旧存在被操纵或者爆炒的可能性。

对于炒作新股的游资,一般只需要在新股上市后第 5 个交易日参与即可,由于是 T+1 制度,在第 5 个交易日买入的所有参与方本质上仍然是站在“同一条战线”,多空博弈不够充分,而第 6 个交易日开始,除了涨跌幅度上更大,交易策略上和 A 股完全一致。

T+1 的另外一个限制是影响融券做空机制的有效性。如果交易制度采用 T+1,融券制度相应也得采用 T+1。但对于融券卖出方,当天无法回转交易平仓,持有头寸过夜往往有非常大的被逼空风险(例如,如果晚间披露正面信息或停牌或是第二天直接以涨停板开盘,做空者将遭遇严重的流动性风险)。

加之有跌幅限制,融券做空者无法在利空出现的短时间内获取相应回报,使得做空的风险收益比明显偏低。 所以在目前制定的科创板交易制度下,科创板仍然是一个以做多为主的市场。

16、对A股有啥影响

中信证券分析,科创板注册制长期来看有七大影响

1)缓解新股定价扭曲,降低次新股对二级市场负面影响;

2)改善“新陈代谢”机制,提高市场长期增长潜力;

3)科创板市场成熟后,同类公司估值可能反而低于A股;

4)压低壳价值提高小市值公司占比;

5)加速推动市场投资者结构向机构化演变;

6)降低少数股权溢价促进并购重组;

7)解决一级市场“堰塞湖”,疏通一二级市场。

华泰证券认为,科创板对资本市场的核心影响有三点:

A.没有高估值就难有持续不断的创新动力,这点可参照硅谷经验,发行定价制度的改革有利于吸引优质公司,推动社会资源自发向科创领域聚集;

B.交易制度等的改革有利于改善过往成长股的掣肘—流动性,更好的流动性对应一定估值溢价;

C.充裕的宏观流动性环境下,科创板推出的示范效应大于分流效应。

17、跟A股其他板的退市制度有何不同?

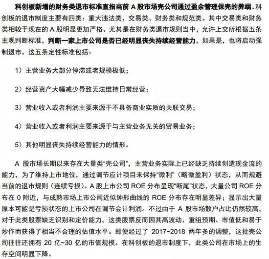
科创板的退市制度主要有4种:重大违法类、交易类、财务类和规范类。

其中,重大违法强制退市,包括下列情形: 

(一)上市公司存在欺诈发行、重大信息披露违法或者 其他严重损害证券市场秩序的重大违法行为,且严重影响上 市地位,其股票应当被终止上市的情形; 

(二)上市公司存在涉及国家安全、公共安全、生态安 全、生产安全和公众健康安全等领域的违法行为,情节恶劣, 严重损害国家利益、社会公共利益,或者严重影响上市地位, 其股票应当被终止上市的情形。

另外,还有交易类强制退市,包括:

(一)通过本所交易系统连续 120 个交易日实现的累计 股票成交量低于 200 万股;

 (二)连续 20 个交易日股票收盘价均低于股票面值; 

(三)连续 20 个交易日股票市值均低于 3 亿元;

 (四)连续 20 个交易日股东数量均低于 400 人;

另外,中信证券分析,壳公司在科创板的生存空间明显下降。

对于打新参与者,不再像过去 A 股打新一样“开板即卖”这么简单。科创板注册制下市场化的定价机制意味着科创板的打新告别过去 A 股市场打新无风险收益的模式。

中信证券分析,市场化的新股定价机制平衡发行方(内部人估价)、一级市场申购方(机构投资者定价)和二级市场参与者(包含了散户)三者之间的利益关系, 任何系统性损伤其中一个主体的定价体系最终都会得到纠偏。 

此外, 科创板注册制在配售环节绑定了战略投资者、保荐机构、高管员工三方的利益, 超过“ 4 数区间”的定价又要做额外风险披露,很难出现过往( 2009-2012)持续的过高发行定价(但是不排除初期出现打新热潮拉高定价)。

因此,科创板下的打新最主要的变化就是成为风险投资策略。 一旦市场开始出现过高定价上市破发的情况(上市首日还没有涨跌幅限制),意味着 A 股运行了快 5 年的市值配售无风险打新模式将成为历史。

科创板上市前 5 日不设涨跌幅,对机构投资者而言,打新就是选股。 即便是成熟的资本市场,新股定价也存在普遍偏高的问题,这就存在上市后破发的可能。 所以在不设涨跌幅的情况下, 对于打新参与者,不再像过去 A 股打新一样“开板即卖”这么简单,机构投资者需要充分准确地评估股票合理价值以避免因市场情绪因素影响自身卖出决策。

以港股为例, 2010 年以来,年内首日新股破发率最低也有 20%,最高达到 37%,而上市 3 个月内破发率最低的年份也高达 66%。

据光大证券分析,机构参与科创板的新股网下配售难度会显著增加:

1、最终定价不再有市场一致预期,申报价格难度上升,入围机构比例下降;

2、科创板新股上市初期涨幅不确定性增加。科创板上市前5日不设涨跌停限制、首日即放开融券等制度均增加了科创板新股上市初期表现的不确定性。

19、投资者热情有多高?

“最近还真有挺多客户都来咨询科创板的事儿,其中有个老大爷都快80岁了!”

在深圳的一家券商营业部里,投资顾问李明(化名)告诉记者,早在科创板制度落地之前,众多投资者就开始对此密切关注。但由于科创板将实行投资者适当性制度,设置了50万元资产和2年证券交易经验的门槛,找他咨询相关业务的以年纪较长的客户居多。

不过李明表示,根据投资者适当性要求,客户年龄超过65周岁则客户风险等级不超过稳健型,因此这位快80岁的老大爷是不适合参与科创板投资的。

20、哪些券商已经开通预约?

为了抢占先机,不少券商都以最快的速度上线科创板开户线上预约功能。

国泰君安线上科创板预约开通功能将在今日中午上线,国泰君安由此也成为首家为投资者线上开通科创板权限预约的券商。

3月5日晚间投资者将可以通过华泰证券涨乐财富通APP的相应页面、涨乐财富通H5等渠道预约办理科创板开户业务,届时投资者仅需在相应页面输入手机号码等基本信息,即可一键完成相关预约办理。

东方财富证券,已经推出科创板预约开户的页面,客户只要提交手机号就可以提交预约申请,会有客服联系安排科创板开通事宜。

海通证券所有网点第一时间准备就绪,全面开放科创板预约受理。客户可以用身份证明去营业部现场办理预约开户,完成风险测评、适当性匹配,双录、签署相关协议和材料、资质审核等,在资质审核通过后,可办理预约开户。科创板线上预约受理也于3月6日上线。

为加快布局科创板,提升客户服务水平,兴业证券也于3月5日晚同步在优理宝App及官微两大平台上线了科创板预约功能,支持客户提交科创板的预约申请,客户可以提交相关审核材料,待后续相关工作准备妥当后,会有专门的服务人员联络客户完成后续的业务办理流程。

中泰证券也于3月5日在中泰齐富通APP上线科创板开户预约业务,有科创板开户意向的用户只需在“中泰齐富通”首页“科创板预约”页面中输入姓名、手机号码就可以实现一键预约开户。

针对满足条件的中泰证券客户,将在科创板权限开通系统正式上线后,第一时间通知客户办理科创板业务;针对有意向但尚未满足条件的的用户,会由相关工作人员及时跟进,协助进行开通账户等服务工作,同时对客户进行投资者教育工作。中泰齐富通APP、中泰证券官方微信号也将不定时更新最新科创板知识点,对客户关心的问题进行梳理。据了解,中泰证券科创板交易相关系统也在有条不紊测试中,确保所有系统在科创板正式开通后第一批上线。

加载中...