新浪科技 股票

中科宇航:力箭二号重型计划2028年首飞,力箭三号计划2030年首飞

市场资讯 04.01 12:13

(来源:IT之家)

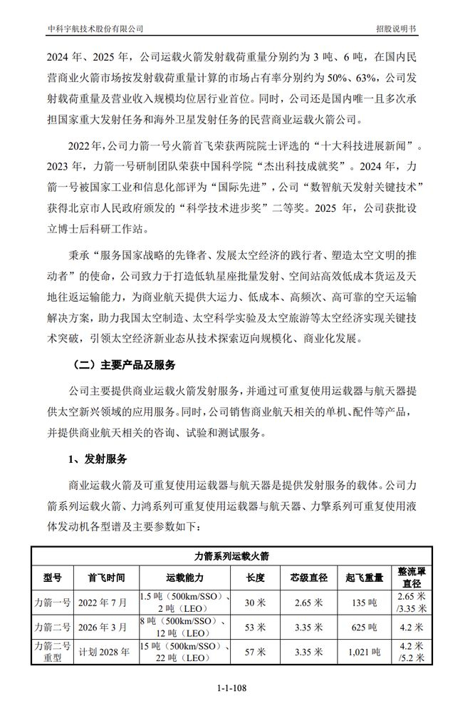
IT之家 4 月 1 日消息,3 月 31 日晚,中科宇航在招股书中披露了各线产品的首飞时间表,力箭系列运载火箭中的力箭二号重型计划于 2028 年首飞,力箭三号计划于 2030 年首飞;力鸿系列可重复使用运载器与航天器方面,力鸿二号计划于 2026 年底至 2027 年一季度首飞,力鸿三号计划于 2028 年首飞。

IT之家从官方介绍获悉,力箭二号重型是一款两级大型可重复使用液体运载火箭,使用液氧煤油推进剂,设计运载能力 15 吨(500km/SSO)、22 吨(LEO),长度 57 米,起飞重量 1021 吨,芯级直径 3.35 米,整流罩直径分 4.2 米和 5.2 米两款。

力箭二号重型在力箭二号基础上增加了两个一级助推器,运载能力进一步提升,可用于通信卫星星座组网、空间站货运等场景。同时,力箭二号重型是一款可回收重复使用的运载火箭,其创新性采用通用芯级捆绑的集束式回收方案,具有气动操纵性更好、着陆冲击更低、动力冗余能力更强、运载能力损失更少等技术特点,3.35 米成熟模块组合具备短周期、规模化生产的条件,可快速形成千吨级起飞推力,既兼容现有航天工业体系,又能高效补齐大运力运载短板。

其采用一级多捆绑模块全部回收的设计,使回收部分在全箭占比更高,返回用设备进一步精简,可支持流水线式飞行产品复用循环,更高效地摊薄全箭发射成本,为规模化星座部署提供更强支撑。力箭二号重型计划于 2028 年首飞。

力箭三号是一款大型全重复使用液体运载火箭,运载能力 40 吨(LEO),长度 91 米,起飞重量 1940 吨,芯级直径 6.6 米,整流罩直径 6.6 米。力箭三号将通过一二级同时回收大幅降低发射成本。

加载中...