张锋新作!把肝脏改成“胸腺”,成功逆转免疫衰老
(来源:DeepTech深科技)
随着年龄的增长,人体的免疫功能不可避免地走向衰退,主要表现为胸腺退化,导致 T 细胞产生减少、外周 T 细胞库多样性下降,这不仅让我们更易受到病毒的侵袭,也削弱了身体对抗癌症的能力。
为了攻克这一难题,麻省理工学院张锋团队另辟蹊径,开发出一种利用肝脏细胞“代偿”免疫功能的创新疗法。研究表明,通过对肝脏进行暂时性的重编程,可以补偿因年龄增长而导致的胸腺功能衰退,从而显著改善 T 细胞的活力。
相关论文以题为“Transient hepatic reconstitution of trophic factors enhances aged immunity”发表在 Nature 期刊。
图 | 张锋(来源:MIT)
在人类的免疫系统中,T 细胞扮演着至关重要的角色。它们是人体内的特种部队,负责识别并消灭被病毒感染的细胞以及发生癌变的肿瘤细胞。然而,T 细胞并非生来就是精锐战士,它们需要在胸腺中经历严格的发育和训练过程,才能成熟并具备战斗力。
胸腺位于心脏前方,是 T 细胞发育和受训的关键场所。在这里,未成熟的 T 细胞经历严格的筛选机制,以确保免疫识别的多样性;同时,胸腺分泌的细胞因子和生长因子也是维持 T 细胞存活的必需品。
然而,胸腺也是人体衰老最快的器官之一。这一过程被称为“胸腺退化”。从青春期刚结束开始,胸腺组织就逐渐萎缩,原本活跃的功能性组织被脂肪组织所取代。到了约 75 岁时,胸腺的功能几乎丧失殆尽。
“我们一直在思考,如何才能在更长的时间内维持这种免疫保护?这促使我们去探索如何主动增强免疫力。”本研究的第一作者 Mirco Friedrich 解释道。
过去,科学界在尝试免疫回春时,主要集中在两个方向:一是直接向血液中注射 T 细胞生长因子,但这往往会引发严重的全身性副作用;二是尝试移植干细胞以重建胸腺组织,但这在临床操作上极为复杂且充满挑战。
MIT 团队选择了一条完全不同的路径:绕过退化的胸腺,利用肝脏作为异位表达平台。“我们的方法更偏向于合成生物学策略。我们不是去修复那个已经萎缩的器官,而是通过工程化手段,让身体的其他部位模拟胸腺的分泌功能。”张锋表示。
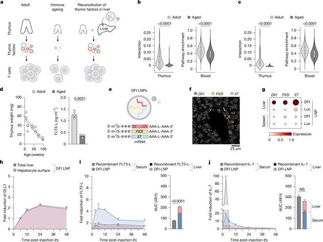
研究团队将目光投向了肝脏。选择肝脏作为“临时工厂”并非偶然,而是基于其独特的生理优势:肝脏具有强大的蛋白质合成能力,即使在高龄也保持功能;独特的血流动力学使肝脏成为免疫启动和维持的重要器官;mRNA-LNP 静脉注射后主要富集于肝脏,具备天然靶向性。
为了构建这个“替补胸腺”,研究人员首先需要破解胸腺训练 T 细胞的关键因素。经过详细筛选,他们锁定了三种对 T 细胞成熟和存活至关重要的信号因子:DLL1,这是一种关键的配体,参与 Notch 信号通路,对 T 细胞的早期分化和特化起着决定性作用;FLT-3,这种生长因子能够促进造血祖细胞的扩增和分化,为 T 细胞的生成提供充足的“兵源”;IL-7,白细胞介素-7 是 T 细胞生存、增殖和维持体内稳态所必需的核心细胞因子,被誉为 T 细胞的“燃料”。
(来源:Nature)
研究团队将编码这三种蛋白的 mRNA 序列封装在脂质纳米颗粒中。这种技术与 COVID-19 mRNA 疫苗的原理类似,但目的不同。当这些纳米颗粒被静脉注射进入体内后,它们会富集在肝脏,被肝细胞摄取。
随即,肝细胞便启动了“代工模式”,开始根据 mRNA 的指令大量生产 DLL1、FLT-3 和 IL-7 蛋白(合称“DFI”),并将它们分泌到血液中。肝脏就这样被暂时改造成了一个功能性胸腺。
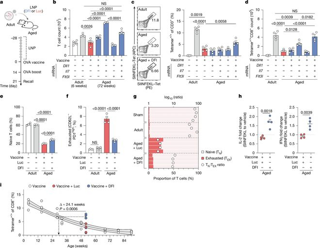
为了验证这一疗法的有效性,研究团队使用了 18 个月大的小鼠作为实验对象,大约相当于人类的 50 多岁,此时它们的胸腺已经发生了显著退化。
由于 mRNA 在体内半衰期较短,为了维持效果,研究人员在四周内对小鼠进行了多次注射。但这也恰恰符合研究人员对于肝脏“临时工厂”的设想,避免因长期过量表达生长因子而导致的潜在风险(如自身免疫反应或白血病)。
结果显示,接受治疗的老年小鼠,其体内的 T 细胞数量显著增加。更重要的是,T 细胞受体(TCR)的多样性得到了恢复。这意味着免疫系统重新获得了识别更多种类的病原体和突变细胞的能力,仿佛“返老还童”。
在接种卵清蛋白(一种常见实验抗原)疫苗的测试中,预先接受 mRNA 治疗的老年小鼠,其体内产生的特异性细胞毒性 T 细胞数量,是未治疗同龄小鼠的两倍。这表明该疗法能显著提升老年个体对疫苗的应答率,这一发现对公共卫生具有重大意义。
(来源:Nature)
最激动人心的结果出现在癌症治疗实验中。研究人员给患肿瘤的老年小鼠联合使用了 mRNA 疗法和 PD-L1 检查点抑制剂(一种通过解除免疫刹车来攻击肿瘤的药物)。结果显示,相比单用 PD-L1 药物,联合治疗组的小鼠生存率大幅提高,寿命显著延长。这表明,肝脏介导的免疫调节策略能有效克服老年个体的免疫治疗耐药性。
同时,研究团队使用了包括易患 1 型糖尿病、多发性硬化症等自身免疫疾病的经典小鼠模型来评估 DFI 治疗的潜在风险。
结果显示,DFI 疗法展现了极高的选择性:它仅增强针对如病毒抗原、肿瘤细胞的特异性免疫反应,而不会无差别地激活免疫系统去攻击机体自身的正常组织。比如,在非肥胖糖尿病小鼠模型中(NOD 小鼠,易发 Ⅰ 型糖尿病),老年 NOD 小鼠接受 4 周 DFI 治疗(每周两次),随后监测 6 个月。结果显示 DFI 不改变血糖水平、不加速糖尿病发病、不增加自身反应性 CD8+ T 细胞频率,与对照组无差异。没有观察到任何治疗相关不良事件。
即便在长达半年的监测期内,研究人员也未观察到糖尿病发病加速或神经系统炎症加重的情况,更没有出现传统直接注射细胞因子疗法常引发的细胞因子风暴或肝毒性。
图 | DFI 的免疫安全性评估(来源:Nature)
研究团队进一步发现,单独使用 DLL1、FLT-3 或 IL-7 中的任何一种,都无法达到理想的效果。只有这三种因子协同作用,才能模拟出胸腺复杂的微环境。
目前,研究团队正计划在其他动物模型中测试该疗法,以进一步评估其安全性和有效性。此外,他们还在探索是否存在其他信号因子可以进一步增强免疫功能,并计划研究该疗法对 B 细胞(负责产生抗体)等其他免疫细胞的影响。
Friedrich, M.J., Pham, J., Tian, J. et al. Transient hepatic reconstitution of trophic factors enhances aged immunity. Nature (2025). https://doi.org/10.1038/s41586-025-09873-4
运营/排版:何晨龙