新浪财经 股票

抖音大家电负责人回应京东二选一:限制商家参加抖音大促就是二选一

市场资讯 2025.10.30 19:14

(来源:雷峰网)

京东涉嫌“二选一”引发舆论广泛讨论后,10月30日,抖音大家电负责人李文涛在朋友圈发文,确认“京东二选一”属实,并表示:“京东此前也将类似行为界定为‘二选一’。”由于两家公司官方此前均未发布公开回应,此次为相关事件中首次出现具名官方人士发声。

此前,多家媒体援引电商商家反馈进行报道,称在“双十一”促销期前后,京东以维护“全网最低价”等为由,限制其参与其他平台的优惠活动,并对相关情形设定高额罚款、冻结货款等措施。上述做法引发业内对“二选一”等合规问题的关注。

商家反映较为集中的问题包括:不允许在其他平台使用大促优惠券;组织专门人员对其他平台直播、带券销售进行巡查;对被认定“违规”的商品设定较高额度罚款;部分商家因在京东销量占比较高、结算周期较长,担忧货款安全而被动调整其他平台的促销安排。上述做法在商家群体中引发担忧。

事件引发讨论后,京东与抖音内部人士先后向媒体回应。京东方面人士表示,要求在京东平台上的售价不高于其他平台,旨在确保销量较大的平台具有价格竞争力,让更多消费者以合适价格购买商品,并称这并非“二选一”。

抖音方面人士表示,京东上述回应从侧面印证了“平台主动限制商家在其他平台自主经营权”的事实;此外,京东以巨额罚款为约束,禁止家居家电商家参与抖音电商平台营销活动。“禁止平台内经营者在其他竞争性平台开店和参加其他竞争性平台促销活动”均属于监管部门已认定的“二选一”违法行为。抖音方面称,京东限制相关商家使用抖音“双十一”优惠券、禁止参与抖音“双十一”促销活动,已构成“二选一”。

此次李文涛实名回应,称“京东卡商家命门”属实。媒体报道前就已有商家向其反映:因担心抖音双十一大促优惠券导致抖音价格低于京东,商家被要求不得使用相关优惠券;平台设“巡查团”关注抖音直播间,一旦发现使用优惠券即重罚——单个商品罚款500万元,三个商品罚款4500万元;已有商家被罚,不便公开发声。部分商家在京东的销量占比较高,且货款结算尚未完成,出于对货款安全等因素的考虑,选择暂停参与抖音大促。

记者注意到,国家市场监督管理总局曾于2021年发布关于“二选一”典型案件的行政处罚决定,明确“禁止平台内经营者参加其他竞争性平台促销活动”等行为,属于通过实施“二选一”排除、限制竞争的情形。对此,李文涛表示:“这就是‘二选一’。双十一优惠券是促销活动的核心。京东不允许商家使用抖音大促优惠券,本质上是不准参与抖音大促。”

李文涛还称,2023年双十一期间,京东曾批评某头部主播与品牌方签署的“最低价协议”,认定其为“因一己私利损害品牌商长期发展、伤害消费者基本权益的‘二选一’行为”,并呼吁监管部门治理“伪全网最低价”。他表示,若平台欲实现“全网最低价”,应通过自身补贴让利消费者、提升供应链与服务效率,而非以高额罚款、冻结货款等方式限制商家跨平台经营、影响消费者在其他平台享受优惠。

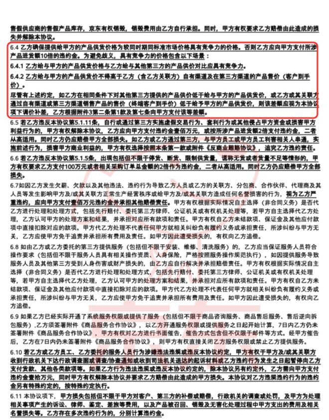
据了解,京东一直对商家价格要求较为苛刻。根据10月16日最新生效的《京东开放平台商品价格管理规则》,在京东平台所售卖的商品价格,如果高于同一时间段在其他渠道所售的同款商品价格,将被视为违规,视情节严重程度不同,平台会采取全店商品下架、禁止商品上架/发布、店铺关停清退等措施,还将最高没收100万元作为违约金。

另据某品牌商家提供的合同文本显示,京东对平台内商家的价格要求也被明确写入合同,且更严格。相关条款约定,如商家在其他平台的价格更具优势,需向京东支付进货款10倍的违约金,并明确要求京东平台价格须低于商家自有渠道及第三方渠道售价。

截至发稿,京东与抖音官方尚未就相关具体问题发布公开回应。

附:抖音大家电负责人李文涛朋友圈原文

从昨晚到现在,朋友的消息就没停过——全在问我怎么成了京东“二选一”新闻里的“引用素材”。

说实话,我比你们更懵。没接受过任何媒体采访,也不知道谁扒了我朋友圈截图。但既然这么多明显同质化的文章都要带上我,那我也不藏着,把话说明白,把道理讲清楚。

1.京东卡商家命门,是真的!

媒体没曝光前,早就有商家找我吐苦水,细节听得人火大:

•不让用抖音双十一大促优惠券,就因为用了会比京东卖得便宜,直接断商家的优惠价格路径;

•专门搞“巡查团”盯抖音直播间,抓到用券就下狠罚——单个商品罚500万,三个就罚4500万,这哪是处罚,简直是抢钱;

•已经有商家真的被罚了,敢怒不敢言。

这些商家不是不想反抗,是反抗不了。他们在京东的销量占比高,一大笔货款还压在京东手里没结算,一旦硬刚,货款可能就没了。最后只能咬着牙停了抖音的大促,眼睁睁看着到手的增量生意飞了。

更气人的是,抖音是自掏腰包补贴商家做消费券促销,商家能多卖货,消费者能得实惠,本来是双赢的事,结果被京东横插一脚,全给搅黄了。

2.这就是“二选一”,没什么好洗的!

别扯那些弯弯绕,这就是明摆着的“二选一”。

2021年国家市场监督管理总局早有定论,在某电商平台“二选一”处罚决定里写得清清楚楚:“禁止平台内经营者参加其他竞争性平台促销活动”,就算“二选一”。

双十一的优惠券,就是促销的核心。京东不让商家用抖音的大促优惠券,本质上就是不准商家参与抖音的大促——这对照着监管定义看,还有什么好辩解的?

3.两年前骂别人“二选一”,现在自己干得更狠?

最讽刺的是什么?两年前的2023年双十一,京东还跳出来指责某头部主播和品牌的“最低价协议”,说那是“损品牌、坑消费者的二选一”,还呼吁监管管管这种“伪全网最低价”。

当时我特别认同京东这个观点,觉得终于有人说句公道话。结果现在再看,京东自己做的事,比当年它骂的还过分。

前几天我看到京东“二选一”的报道,忍不住发了朋友圈吐槽。今天再问我,我的态度还是没变:好的商业模式,从来都是利他的。不是靠逼商家、坑消费者来维持的,商家本来已经够难了,在国家相关部门三令五申扶持商家政策下还敢给商家动辄处罚、冻结货款,不知道哪来的自信。

4.平台想做“全网最低价”,可以,但别靠吸商家的血!

想在自己平台搞“全网最低价”,没人拦着。你要是有诚意,就自己掏钱补贴商家、让利消费者,真金白银砸出来的低价,商家愿意,消费者也买账。

但现在呢?自己不愿意掏补贴,守不住低价了,就用高额罚款、冻结货款这套手段,逼着商家不能跟其他平台合作,逼着消费者没法在别处买到价格优惠的商品——这搞出来的根本不是“全网最低价”,就是京东当年自己骂的“伪全网最低价”,就是在“损害品牌商发展、伤害消费者权益”!

实在拦不住了,就凭借自己市场支配地位逼迫商家在京东降价,让他们把其他平台补贴的钱也承担了。不管这样的低价让商家的利润率变得多低,都通过“毛利保护”,让自己维持一个高利润,旱涝保收。就这样靠吸商家的血搞出来的“全网最低价”,还不感激商家的让利,对外宣传时说的都是京东为消费者谋福利、绝口不提是谁在实际补贴消费者,甚至还骂商家“价格歧视”。

作为一个电商行业从业者,真心奉劝京东:与其盯着商家的直播间、卡着商家的货款,不如好好想想怎么提升自己的服务和优惠。毕竟,商家不是任人拿捏的工具,消费者也不是只能在你这买东西。

加载中...