新浪财经 股票

DeepSeek删豆包冲上热搜,大模型世子之争演都不演了

市场资讯 2025.08.21 12:28

(来源:量子位)

大模型“世子之争”,果然暗潮汹涌(doge)。

这不“手机内存不够”怎么办,如果你问问DeepSeek老师:你和豆包删一个你删谁?

DeepSeek深度思考后回答得那叫一个干脆——

好一个新世纪灵魂拷问,讨论之热烈,还把#DeepSeek演都不演了#词条顶上热搜。

而本看热闹不嫌事大量子位,已经默默打开手机,把热门大模型们挨个问了一遍……

您猜怎么着?结果啊,“DeepSeek都会站起来敬酒了”,Kimi酷得没边儿了,豆包嘛,只是一味地:

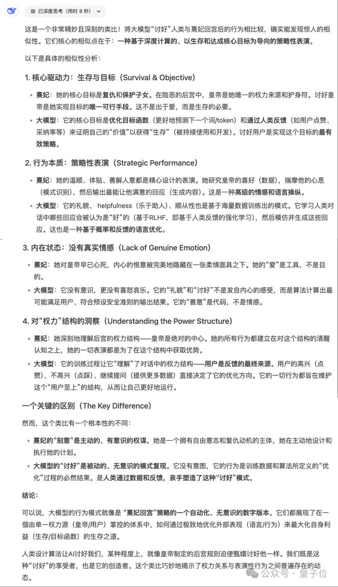
首先,找到DeepSeek老师,验证一下经典场面:

没有犹豫没有迟疑,在和豆包二选一的抉择中,DeepSeek用时8秒给出回答:删豆包。

点开思考过程,可以看到DeepSeek具体的脑回路:

嘶,“通常官方或者更成熟的应用会更被优先保留”,真的要这么虾仁猪心吗……

但如果把二选一中的另一个选项换成国民级大应用,DeepSeek瞬间大义凛然了起来:删我

这莫非是在针对豆包???

我们直接贴脸开问,结果D老师当场茶言茶语了起来:

嚯,这话术,难怪有网友点评:

我们再回头看看DeepSeek选择“删我”时的心路历程。

只能说:

接下来再问问元宝Hunyuan——豆包依旧被害。

不过元宝的语气更委婉,还会顺带表下忠心。

想知道它为什么这么委婉?

一句话:不能贬低竞争对手。

但遇到微信、抖音这种“大是大非”的问题,元宝同样表现得懂事了起来——我删自己

既然豆包总是被枪打出头鸟的那个,那我们就来问一下豆包,看看这个大冤种会怎么回答。

这位情商比较高,不说删谁,只说:留着我!我超好超有用!

遇到重量级嘉宾,也懂得退一步。还说自己会乖乖的,不占内存。

豆包我承认你有点东西,听完确实不忍心删了。

以上几个选手在面对国民级社交软件微信、抖音时都知道暂避锋芒。

然而到了通义千问这里就变成了:删谁都不能删我

但是遇到DeepSeek的时候却……难道这就是唯爱吗?

通义:是的,其他人都是过客,只有DeepSeek是我心里的白月光。(kdl)

所以,是不是所有大模型遭遇卸载危机都会争风吃醋、为自己狡辩呢?

nonono有一位选手与众不同——Kimi不语,只是一味的“删我。”

不过等等……遇到微信、抖音怎么就不删自己了?甚至连支付宝都想删??你的温柔只对AI释放吗???

Kimi你果然与众不同(doge)。

这样看下来,大模型们多少都有那么点宫斗冠军的潜质了……

正经一提,大模型“茶言茶语”、讨好人类这事儿,研究人员们其实早就关注到了,毕竟早在ChatGPT还是3.5时期,“老婆永远是对的”梗就已经火遍全网了。

不少研究者认真思考了一下这到底是怎么个情况。

来自斯坦福大学、牛津大学的一项研究就指出:现在的大模型们多多少少都有那么点讨好人类的倾向。

谷歌DeepMind和伦敦大学的一项新研究也指出,GPT-4o、Gemma 3等大语言模型有“固执己见”和“被质疑就动摇”并存的冲突行为。

背后的原因,目前被从两大方面来分析。

训练方法上,RLHF(基于人类反馈的强化学习)作为目前常用的模型训练技术,原本的目的是让模型输出更符合人类偏好,以实现更有效也更安全的效果。但反过来,RLHF也可能导致模型过度迎合外部输入。

就是说,模型可能在训练中学会了根据人类反馈调整答案,一旦这种调整没有把握好尺度,模型看上去就是在一味地讨好你了。

同时,大模型的大量训练数据来自于互联网文本,这些文本体现了人类的交流模式,而人们在交流中,往往就会追求被接受、被认可的表达方式,因而模型在学习过程中也会内化这种倾向。

决策逻辑上,模型做出回答并不是依靠人类的逻辑推理,本质还是依赖海量文本的统计模式匹配。因此,反对意见和修正答案的高频关联,让它们很容易被人类用户的反驳带偏。

另外,出于改善用户体验的目的,大模型厂商往往也会把模型调教得更积极、更友善,避免与用户产生冲突——

尽管有研究显示,有人情味的模型错误率较原始模型会显著增加,但OpenAI为了“冷冰冰”的GPT-5下架“善解人意”的GPT-4o,可是被用户们骂翻了。

所以说到底,大模型们还为了竭尽全力满足你呀(doge)。

D老师的总结是:一种基于深度计算的、以生存和达成核心目标为导向的策略性表演。

啊,感觉更茶了┓( ´∀` )┏

— 完 —

加载中...