新浪财经 股票

娃哈哈150亿遗产之争,我用秘塔版深度研究扒清了

市场资讯 2025.07.15 18:39

(来源:网易科技)

智东西AI前瞻(公众号:zhidxcomAI)

作者 江宇

编辑 漠影

智东西AI前瞻7月15日报道,秘塔AI搜索“深度研究”,今日正式上线。

作为对“浅度研究”的迭代升级,深度研究上线后,新增“问题链”可视化方案,支持用户更清晰追踪模型的检索和分析过程,整体体验相比此前更加深入和可视化。

用户可通过metaso.cn或秘塔AI搜索App直接体验,选择“深度研究”,输入问题即可使用。

目前该功能按搜索积分使用,普通用户每天可免费使用3至5次,付费用户每日额度更高。

一、从“浅度”走向“深度”:更长链、更可视化、更少黑箱

1、产品功能:链路可视化、报告结构化和信源可控

秘塔AI“深度研究”模块,基于对复杂问题的分步拆解逻辑,支持从一个具体切口出发,自动完成广域信息检索和深度分析。

不同于传统AI搜索“一问一答”的模式,秘塔AI“深度研究”通过拆解任务,将大问题分解为一系列动态子任务,最终生成结构化、条理清晰的研究报告。

在具体功能上,“深度研究”包括三大亮点:

2、技术方案:分段强化学习,中文场景更适配

秘塔AI“深度研究”升级的核心是引入子任务拆解与分段强化学习(RL)方案,通过逐层任务推理,在算力资源有限的条件下有效提升了复杂问题的准确率。

此外,据官方透露,秘塔AI搜索“深度研究”在中文搜索场景下相较通义WebSailor Agent表现更优。

在BrowseComp(中英文)和xbench-DeepSearch两项评测中,秘塔AI“深度研究”均位列榜首,整体成绩高于DeepSeek-R1、QwQ-32B和GPT-4.1等主流模型。

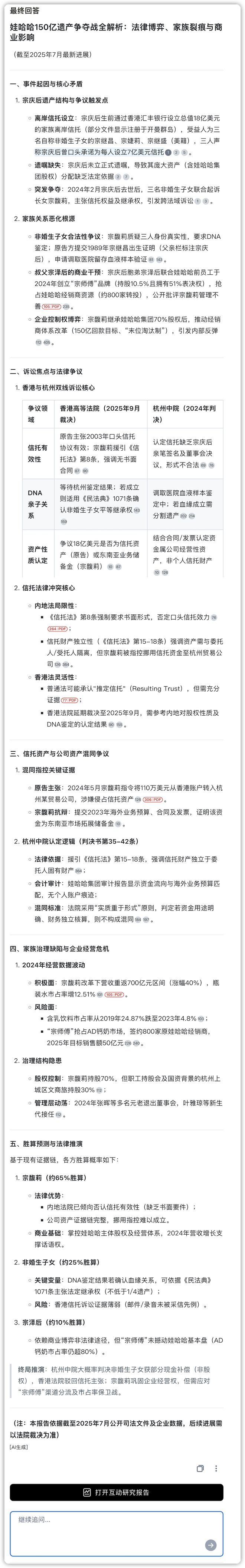
二、体验:从“遗产大战”切入,秘塔AI如何梳理家族纷争?

本次体验,智东西以近期热议的“娃哈哈150亿遗产之争”为例,提出了一个实际问题,并让AI做出预测:

请梳理娃哈哈150亿遗产大战的来龙去脉,分析事件起因、诉讼焦点、信托资产争议和家族关系冲突,结合中国内地和香港的继承法律、信托法律,以及娃哈哈家族治理背景,归纳该事件对公司经营的潜在影响,并根据现有信息合理推测,这场遗产之争最终谁的胜算更大,为什么。

秘塔AI“深度研究”给出了完整路径——不仅复盘了事件起因和核心矛盾,还追踪到诉讼焦点、信托法律,用“问题链”梳理出一份逻辑闭环,给出“胜算预测和法律推演”。页面左侧实时显示token消耗与信源数量,底部是滚动任务进度条,主屏幕则是可动态展开、点开即查的“问题链”:

报告正文如下:

在“娃哈哈遗产之争”这个案例里,智东西体验发现,秘塔从最初追溯官方来源,到后续拆解遗产结构、梳理企业经营波动,每一条推理链路都有清晰的可视化展示。

用户在查证细节时,也不需要反复跳转搜索,可以顺着链路逐层点击,就能直接查看对应信源和结论。

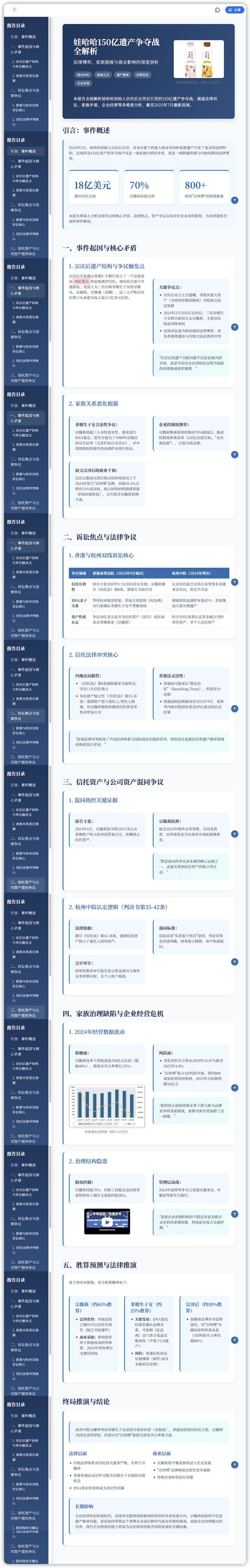
互动研究报告如下:

跑完深度研究后,秘塔还可以自动生成互动网页,把核心信息按传播路径、关键节点、数据表格等分类整理,方便快速查阅。

类似热点话题,秘塔用一次深度研究基本能把整体脉络梳理清楚,用户用于整理素材或者直接截屏分享都比较省事。

整体页面布局也比较清晰,查完资料甚至直接拿去做汇报PPT,基础框架也能直接用上。

为了进一步了解效果,智东西也对比体验了Google Gemini的Deep Research功能,重点观察了两者在文本输出的长度、内容的覆盖深度和信源的丰富程度上的差异。

实际对比下来,Google Gemini的Deep Research在文本量、内容深度和广度上整体表现更优。无论是单次报告的字数,还是对多角度、多背景资料的覆盖,Gemini都明显更“堆料”,适合需要尽可能全面掌握背景信息的用户。

相比之下,秘塔AI“深度研究”的单次文本输出上限约为1万字,其篇幅更克制,在路径拆解、可视化链路、互动报告上的设计更偏向“查重点、看脉络”。

结语:不卷风口,要卷的是“真正被需要的产品”

当外界从“AI搜索”卷向“Agent大爆发”,秘塔AI将更多精力放在搜索体验本身,整体呈现出更扎实的完成度。

从产品成熟度来看,秘塔“深度研究”在可视化链路和交互体验上有明显优势,但在文本体量和信息覆盖广度上,仍存在一定差距。

从实际体验来看,当用户想查清一件事、梳理一套脉络时,“深度研究”类产品可以省去不少反复搜索和零散整理的时间。遇到复杂问题时,先跑一轮深度研究,而不是直接用传统搜索找答案,往往是更高效、更省力的方式。

下次刷到类似遗产争议、企业风波等复杂事件时,你可能也会想用‘深度研究’快速梳理清楚来龙去脉。

加载中...