我们用飞书开了个选题会,一下进入现代化办公,编辑部直呼:真香
机器之心报道
编辑:杨文
昨天,飞书在上海举办了 2025 飞书未来无限大会,我们也去现场瞅了瞅。刚进会场,第一感受就是人真多。
尤其在展厅里,一堆人举着手机围着两个踢足球的小机器人一顿狂拍。这俩机器人迈着颤颤巍巍的小碎步,带球、打门、最后还进了!
言归正传。这次大会,飞书发布和升级了不少好东西,比如我们之前测评过的知识问答、平时开会少不了的 AI 会议,还有飞书 Aily、飞书妙搭,以及那个备受好评的多维表格。
接下来,我们就盘一盘飞书手里的这些「王牌」。
实测飞书知识问答,上千篇文档秒搜
大会一开始,飞书 CEO 谢欣就直击痛点。在 AI 迅猛发展的同时,市场也出现了大量「卖家秀」和「买家秀」的情况。基于此,飞书发布了业界首个 AI 应用成熟度模型。
他们将 AI 应用分为四个等级,其中 M3 和 M4 分别对应「成熟应用、可以大规模使用」和「完全成熟、在适合的任何场景都可使用」。
而飞书知识问答就已达到 M3 标准。谢欣举了个真实的例子。他们有一家 8 万人的大型央企客户,用了一年飞书共创建了 940 万篇文档。如此庞大的创作量,如果想从中找到某个特定信息,单纯靠人工一篇篇扒拉,那还不得干到猴年马月。
现在飞书的知识问答就可以干这活儿,直接在聊天框里提问,AI 就能从庞杂的个人知识库中检索并整合信息。
比如输入提示词:最近我们关注了哪些与 Meta 相关的消息?
飞书知识问答立马进行深入检索模式,把我可访问的 2417 个「知识点」从头扒到尾,并按照参考信息创建时间倒序整理,确保关键信息前置,如人才挖角、内部问题、团队组成等。
为了防止 AI 胡说八道,它在每个信息后面标注了对应的来源,还加入了图片,使整个答案图文并茂。
我们还可以启用「联网搜索」和「上传文件」功能。比如开启「联网搜索」按钮,问它扎克伯格疯狂挖人的目的是什么,它先查看个人知识库里的参考资料,然后搜索互联网上的消息,再对此进行整合。
知识问答还注重保护隐私,加密的数据仅自己可见。
飞书会议声纹识别
告别「听不清是谁说话」的尴尬
至于另一款 AI 产品 —— 飞书会议则达到 M4 标准。目前,飞书智能会议纪要不仅能够通过文档发送总结、生成待办,也能在会中实时实现总结,并保持相当的准确性与逻辑概括能力。
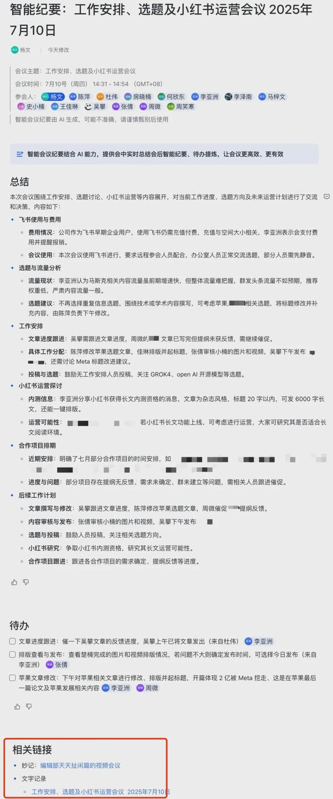
今天下午,机器之心编辑部就在飞书开了线上选题会。以往开线上会议时,大家七嘴八舌,完全分不清是谁在说话,即使有 AI 文字转写,也只是显示「说话人 1」、「说话人 2」。
现在飞书会议支持声纹识别能力,能准确识别说话人身份,并在会中总结与字幕中进行实时显示。
开完选题会,飞书立马就生成一份智能纪要,总结会议内容,并精准提取待办事项和责任人,还给出了相关链接方便回溯。
我们挨个检查了一遍,飞书的总结还是很到位的,没有遗漏会议要点,也没有出现待办事项和责任人张冠李戴的情况。
说实话,我们之前开选题会的方式比较「原始」,线下同事攒在会议室,给远程办公的同事打语音,整个过程没有文字记录,更没有音视频回放,工作任务没听清就得来回确认。今天用了下飞书会议,编辑部大有一种「进入现代社会」的感觉。
此外,飞书还将推出会议速递功能,不过目前还只在预览版本阶段,还未正式发布。
会议速递基于用户最近一周的智能纪要生成个性化要点回顾报告,包括提炼高频讨论的事项、关键结论、每日会议速览以及一周的待办事项汇总,帮助用户快速回顾和展望工作进程。
说个题外话。我们编辑部日常工作用到频率最高的一款 AI 工具,飞书妙记绝对排前几名,尤其是视频组同事。他们经常要制作国外研究人员的采访视频,而这些视频动辄半小时起步,翻译字幕就是项大工程。
有了飞书妙记,直接上传视频,它咔咔一顿操作,就能给出详细的文字记录和智能纪要,选择「源语言」还能一键翻译。
一个表格能玩出多少花样?
作为飞书的「王牌产品」,多维表格也迎来重大升级。
首先在性能方面,其单表容量提升至 1000 万热行,成为全球首个支持千万级数据量的同类产品,且计算速度进入毫秒级,即使面对百万行数据规模和极其复杂的计算公式,仍然能保持流畅的体验。
其次在应用构建方面,多维表格全新发布了「应用模式」,只需「拖拉拽」即可快速构建销售、人力、电商等业务系统,无需代码或采购外部工具;还新增透视表功能,支持跨表分析上亿行数据,并集成切片器和「Top N」筛选,实现实时数据钻取与可视化呈现。
此外,它还搞了个 AI 工具全家桶。
据介绍,目前多维表格月活用户已近千万,并将登陆钉钉与企业微信,打破生态壁垒(企业微信流程已走完,正推进钉钉审核加速)。
此次发布会,飞书也推出了飞书开发套件。其中,国内首款企业 AI 系统搭建工具「飞书妙搭」可以让 AI coding 迅速落地产品思考,飞书 aPaaS 也完成了多项 AI 改造、升级,做到了让 AI+PaaS 模式全程助力业务系统的开发。另外,作为其中的关键部分,飞书企业级 agent 开发平台飞书 Aily 已经在多个企业落地。
(转自:网易科技)