监管“零容忍”!泽达易盛和*ST紫晶或被实施重大违法强制退市
证券时报网
11月18日晚,泽达易盛(688555)、*ST紫晶(688086)分别披露《关于收到行政处罚及市场禁入事先告知书的公告》。根据《告知书》认定情况,两家公司未来可能被实施重大违法强制退市。
泽达易盛和*ST紫晶将在11月21日停牌一天,11月22日复牌,其中泽达易盛自复牌之日实施退市风险警示,证券简称“泽达易盛”变更为“*ST 泽达”,*ST紫晶继续实施退市风险警示。
分析人士表示,证监会对两家公司的行政处罚和上交所对公司予以“退市风险警示”的处理,彰显了监管机构对欺诈发行等重大违法行为的“零容忍”态度,和切实维护投资者利益、提高上市公司质量的决心。
主要责任人被采取证券市场禁入措施
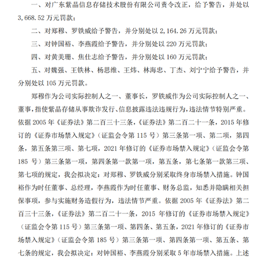
根据公告内容,泽达易盛《2020年年度报告》《2021年年度报告》存在虚假记载、重大遗漏等,构成《证券法》第一百八十一条第一款、第一百九十七条第二款规定的“发行人在其公告的证券发行文件中隐瞒重要事实或者编造重大虚假内容”、“信息披露义务人报送的报告或者披露的信息有虚假记载、误导性陈述或者重大遗漏”的违法行为,证监会拟对公司及相关责任人做出责令改正、警告、罚款等行政处罚,并对主要责任人采取证券市场禁入措施。
《告知书》显示,泽达易盛通过公司或全资子公司浙江金淳、苏州泽达签订虚假合同、开展虚假业务等方式,2016-2019年累计虚增营业收入34.23亿元,虚增利润1.87亿元。在上市后,泽达易盛继续通过财务造假虚增营业收入,2020年—2021年累计虚增营业收入2.23亿元,虚增利润1.09亿元。该公司同时存在《招股说明书》、定期报告未按规定如实披露关联交易、未按规定如实披露股权代持情况。
根据公告内容,*ST紫晶因公司涉嫌欺诈发行、信息披露违法违规,《招股说明书》虚增营业收入和利润、未按规定披露对外担保,构成违反2005年《证券法》第一百八十九条第一款所述的违法行为,证监会拟对公司及相关责任人做出责令改正、警告、罚款等行政处罚,并对主要责任人采取证券市场禁入措施。
《告知书》显示,*ST紫晶长期通过深圳宇维、深圳富宏华、南京叠嘉等单位虚构销售合同、伪造物流单据和验收单据入账,《招股说明书》虚增营业收入、利润,在上市后,继续通过前述财务造假方式虚增营业收入,2017年—2020年累计虚增营业收入7.66亿元,虚增利润3.76亿元。此外,公司同时存在《招股说明书》、定期报告未按规定如实披露对外担保情况。
上交所将立即启动相应的纪律处分流程
上交所相关负责人表示,针对泽达易盛、*ST紫晶《行政处罚及市场禁入事先告知书》揭示的违法违规事项,上交所将立即启动相应的纪律处分流程。后续,上交所将持续关注行政处罚进展,并将根据处罚结果和退市规则,启动重大违法强制退市相关流程。
11月18日晚,泽达易盛和*ST紫晶均发布《关于公司股票可能被实施重大违法强制退市的第一次风险提示公告》。根据上市规则,上市公司股票被实施退市风险警示期间,公司应当每5个交易日披露一次相关事项进展,并就公司股票可能被实施重大违法强制退市进行风险提示。
记者梳理发现,泽达易盛和*ST紫晶上市以来,已多次收到上交所发出的监管函件。其中,上交所先后对泽达易盛发出4份监管函件,并对该公司相关责任人员、持续督导保荐代表人等予以纪律处分或监管措施。
在*ST紫晶上市首年即2020年年报被立信会计师事务所出具保留意见后,上交所高度关注“非标”审计意见事项,就重要会计科目、业务模式变化、预付款项变化等进一步问询,分别就公司2020年年报保留意见、2020年年报及2021年半年报3次发出问询函。2021年4月以来,对*ST紫晶2020年年报、2021年半年报、2021年年报、2022年半年报、2022年三季报,发出问询函及监管工作函10余份,持续紧盯公司风险事项,挖掘信息披露疑点。自2022年2月被证监会立案后,公司违规担保、资金划扣、投资者诉讼等风险接连爆发,上交所均在第一时间发函问询,督促公司核实了解相关情况,明确监管要求。
此外,针对与泽达易盛进行相关交易的上市公司,上交所已发出《规范运作建议书》,督促公司严肃自查,并按照规定追究相关人员责任。
对欺诈发行等重大违法行为“零容忍”
*ST紫晶、泽达易盛分别于2020年2月、2020年6月上市,上市均未满三年,即因涉嫌欺诈发行等重大违法违规行为触及退市风险警示,未来还可能被实施重大违法强制退市。
分析人士指出,本次证监会对公司的行政处罚和上交所对公司予以“退市风险警示”的处理,彰显了监管机构对欺诈发行等重大违法行为的“零容忍”态度,和切实维护投资者利益、提高上市公司质量的决心。
市场人士指出,注册制下发行上市制度的包容性决不意味着放松监管,发行人不能心存侥幸,企图通过财务造假等手段“闯关”。对存在欺诈发行等重大违法行为的公司,监管必然会重拳出击,依法依规强制其退市,这对于营造优胜劣汰的市场环境,保障科创板长期健康发展具有重要意义。
上交所有关负责人强调,上交所将继续贯彻“建制度、不干预、零容忍”方针和注册制改革“三原则”,切实履行一线监管职责,依法从严从快打击欺诈发行等违法违规行为,切实保护投资者合法权益,维护资本市场健康发展秩序。
责编:万健祎
校对:祝甜婷
版权声明
证券时报各平台所有原创内容,未经书面授权,任何单位及个人不得转载。我社保留追究相关行为主体法律责任的权利。
转载与合作可联系证券时报小助理,微信ID:SecuritiesTimes