新浪财经 股票

方正策略:扩大内需战略的明确是大牛市开启的信号

新浪财经

关注

原标题:【方正策略】内需加力为“双扩”后,市场走牛

来源:策略研究

核心结论:

1、扩内需力度随形势严峻不断加码,当外需遭遇明显冲击叠加部分内需不稳时,通常会提出最大力度的“扩消费、扩投资”组合。

2、历次内需政策升级成“双扩”后,各项措施不断加码出台,此后或同步,市场迎来一轮牛市。

3、当前消费与投资双轮驱动的扩大内需战略得到确认,而历史上扩大内需的明确提出往往是大牛市开启前的重要观察信号。

摘 要

1、内需政策加码至“扩消费、扩投资”后,市场出现牛市行情。从1998、2008、2014年三次内需加码的演绎过程看,当外需遭遇明显冲击且叠加部分内需不稳的情况下,内需政策会加码至“扩消费、扩投资”的最积极或最大力度的政策组合,并且在提出“内需双扩”政策后或同时,市场均出现了大牛市行情。如2008年11月在遭遇出口和房地产投资大幅回落的背景下,中央政治局会议提出“双扩”,基本与此同时,该轮牛市启动,涨幅102%,到2009年7月“双扩”收紧时,行情也基本同步结束;2014年7月在出口和投资冲击下,政治局会议再次提出“双扩”组合,基本与此同步,该轮牛市启动,涨幅120%,到2015年7月“双扩”收紧,牛市行情领先近1个月时间结束。

2、“扩消费、扩投资”组合提出后,各项政策显著加码导致市场走牛。1998年2月首提扩大内需之后,货币政策连续降准降息,积极的财政政策于同年8月启动,标志是特别国债的发行,市场同步见底,随后改革、产业以及区域政策齐发力,1998-2001年迎来估值业绩双升行情;2008年11月国常会提出“双扩”并出台四万亿计划之后,总量性政策中货币先行,积极的财政政策一锤定音,产业政策不断落地,十大产业振兴规划、汽车家电下乡推出,房地产调控放松,区域振兴规划出台,带动经济和业绩反转,2009年业绩估值双升,2010年进入成长牛市的结构性行情;2014年7月政治局会议明确“双扩”之后,政策宽松+改革齐头并进,全面提振估值,促成2014-2015年大牛市,但同期业绩震荡向下。2014-2015年牛市大体可分为两个阶段,第一阶段为2014年下半年,提升估值的方向在于一带一路相关的建筑以及降息相关的大金融;第二阶段为2015年上半年,提升估值的方向在于互联网+以及新兴产业升级。

3、消费与投资双轮驱动的扩大内需战略得到确认,历史上扩大内需战略的明确提出是大牛市开启前的重要观察信号,具体政策的不断落地及加码为市场拾阶而上提供支撑。从近期高层会议定调来看,扩大内需战略的表述在层层递进,不断加码,特别是4月17日政治局会议明确提出扩消费、扩投资,相比3月27日扩消费、稳投资的政策组合,扩内需力度明显加码。5月15日,中央政治局会议讨论政府工作报告,继续实施扩大内需战略,消费与投资双轮驱动的扩内需战略得到进一步确认。从历史上三轮扩大内需后的市场走势来看,内需“双扩”的明确提出均成为了大牛市开启前的一个重要观察信号。此后,伴随着一系列配套政策和措施的落地甚至加码,市场往往表现为估值与业绩的双向回暖,进而带动市场逐级而上。整体性机会与结构性机会兼而有之,值得市场参与者密切关注。

正 文

内需加力成“双扩”后,市场走牛

1.1 三次“内需双扩”对应三轮大牛市

1.1.1 内需力度加码成为“双扩”的背景

1980年以来,美股开启了三轮超级大牛市。第一轮为1982年3月至2000年8月,持续时间222个月,标普500指数从113点上涨至1510点,涨幅达1336.2%。随后互联网泡沫破裂,超级牛市终结,美股进入调整期,熊市持续了26个月,下跌幅度42.8%;第二轮为2002年10月至2007年10月,标普500从803点上涨至1546点,涨幅92.3%,持续时间60个月。随后次贷危机爆发,超级牛市再次终结,指数回调56.7%,熊市持续17个月;第三轮为2009年3月至今,标普500从681点上涨至2972点,涨幅达335%,持续时间132个月。

外需冲击叠加部分内需不稳,本质上还是经济增速大幅滑落或面临巨大下行压力。从过去几次提出“扩大内需”的背景经验来看,通常当外需出口面临下行压力的时候,扩大内需便成为稳定或托底经济的最重要政策,也会在最顶层会议中被频繁提及。内需、外需是对经济增长三驾马车的再分类,而扩大内需中的内需内涵即包括国内投资和消费。因此需要说明的是,扩大内需政策即对投资和消费的促进政策也包含不同力度层次组合,如“扩消费、严控投资”、“扩消费、优化投资”、“扩消费、稳定投资”、“扩消费、扩投资”,甚至只包含消费不包含投资或只包含投资不包含消费的政策组合等,不同的组合代表孑然迥异的政策力度。通常随着经济形势的越发严峻,内需政策组合的力度也会呈现出逐渐趋大的变化过程,而其中“扩大消费、扩大投资”的“双扩”组合是理论上和实际中政策力度最大的组合拳,而“双扩”政策时也通常是在经济形势最严峻的情况下提出的。如1998年以来有三次都提出了“内需双扩”的政策定调,这三次分别发生在1998年、2008年、2014年,同样的这三次都是发生在外需明显冲击,同时部分内需又不稳的最严峻经济形势背景下提出来的。

1998年内需双扩源于出口和消费滑落对经济的冲击。20世纪90年代末,亚洲金融危机爆发席卷东亚各经济体,对各经济体的经济造成了严重冲击,我国也不例外,外需极速萎靡;此外,1998年下半年,中国爆发了百年难遇的特大洪灾,国内消费需求经受冲击。具体的,出口和消费几乎遭遇断崖式滑落,其中出口层面,1998年10月增速降至阶段最低点仅-17.3%,较近1年前的35%高点,滑落了超过50个百分点;消费层面,从统计1995年初社零开始,社零月同比增速便开始不断走低,到1998年2月,已从最高的34.3%增速下滑至仅剩6%,滑落了近30个百分点。也是在此背景下,1998年2月首次提出“扩大内需”,并在此后,扩内需的政策力度快速升级,到1998年12月中央经济工作会议上,明确提出了“扩大国内需求,扩大投资需求,促进消费需求,使投资和消费双向启动”的“双扩”要求。

2008年内需双扩源于出口和房地产开发投资下滑对经济的冲击。2008年美国次贷危机爆发,金融危机经过发酵后迅速向全世界蔓延,全球范围内各经济体均深受其害,经济增长遭遇严重滑铁卢。外需冲击具体到出口上,在2008年11月提出“内需双扩”时,出口增速已经从此前的34.22%快速滑落至负增长-2.22%,并且还在不断快速滑落中,在此后的2009年上半年时间,出口都维持着-20%以下降幅;除出口外,房地产开发投资增速也从2008年年中掉头转向大幅下跌,到2008年11月房地产开发投资增速已经从半年前的33.5%掉落至22.7%,与出口类似,此时房地产开发投资仍未有缓跌或企稳迹象,反而在加速下行,到2009年2月最低点时仅剩1%。

2014年内需双扩源于出口和投资持续下行,并伴随通缩风险。其中,出口方面,2014年上半年出口增速曾出现过断崖式滑落,2014年2月出口同比增速从上月的10.54%突然滑落至-18.13%引发强烈担忧,在随后的3月份仍然维持-6.64%增速,后面几个月虽有小幅改善但不明显也未回升至2月下跌前的水平;投资方面,房地产开发投资和制造业投资增速从2010年底后便在持续滑落中;通缩方面,经过4万亿刺激计划的实行,PPI和CPI皆有通胀风险,随后2011年开始便采取紧缩政策进行降温,到2014年7月份提出“内需双扩”前,通胀风险已经完全消弭,但紧随而至的是伴随着通缩风险,CPI持续下行,在2%附近波动,最重要的是PPI,PPI在2014年上半年出现了再度转负。

1.1.2  三次“双扩”前后的内需政策脉络梳理

1.1.3  三次“双扩”后的三轮牛市及传导逻辑

三次“内需双扩”基调后都出现了大牛市。1998年之后出现过三次“内需双扩”的政策定调,分别发生在1998年12月的中央经济工作会议、2008年11月的中央政治局会议和2014年7月的中央政治局会议上。无独有偶,这三次“内需双扩”基调提出后,或不久或同时在A股市场上便出现了三轮涨幅比较明显的大牛市行情。

“内需双扩”到牛市的传导逻辑。过去的三次“内需双扩”后皆出现了涨幅明显的牛市行情,其间的关系并非偶然,而是存在一定的必然逻辑传导。首先,“双扩”从理论上和实际操作上都作为扩大内需战略最积极、力度最大的提法;其次,“内需双扩”是经济决策的最高层会议如中央经济工作会议、中央政治局会议等决定下来的未来一段时间内的宏观政策指导和方向定调,对逆周期调节政策的力度频度起到了提纲挈领的决定性作用,而在这种方向指引之下,货币政策、财政政策、产业政策等都需向之看齐,并制定实施出台符合该指引力度的具体逆周期政策,而在政策定调最积极的“内需双扩”指引下,各部门出台的政策力度和频度都将显著提升;最后,大力度的政策、改革等方案出台,有助于提升市场风险偏好并扭转市场的悲观预期,而反应到市场上,便形成了涨幅明显的大牛市行情。

1.2 历次扩大内需后的政策以及市场演绎 

1.2.1 1998年扩大内需提出之后的具体政策以及市场

1998年2月提出扩大内需之后,货币财政双管齐下,并以改革的方式创造新的需求。1998年2月首次提出扩大内需之后,货币政策方面,1998年3月央行降息,随后于1998年7月和12月、1999年6月接连降息,并大幅下调存款准备金率。财政政策方面,政策的密集发力发生在1998年8月,1998年8月全国人大审议通过了中央预算调整方案,积极的财政政策正式启动,涉及扩大财政赤字、1000亿长期建设国债、2700 亿特别国债等方面,1998-2002年间,长期建设国债共发行6600亿元,主要用于基础设施建设,涵盖农林水利、交通通信、教育、城市、重大科技项目等多方面。税率调整上,1998-1999年先后提高出口退税率、调降消费税、固定资产投资方向调节税、房地产相关额营业税、契税、土地增值税,恢复征收存款利息个人所得税以刺激消费。改革方面,1998年7月国务院发布《关于进一步深化城镇住房制度改革加快住房建设的通知》,正式启动住房制度改革;1999年中共十五届四中全会通过的《关于国有企业改革和发展若干重大问题的决定》,国企改革达到高潮;1998年9月,国务院批准《关于赋予私营生产企业和科研院所自营进出口权的暂行规定》,放开了民营企业进出口权;1999年4月第一家经营商业银行不良资产的公司—信达成立。产业以及区域政策方面,1998年以纺织业为代表的去产能政策逐步铺开,2000年1月西部大开发战略启动,2月标志性建设工程西气东输批准启动。

政策提升估值并改善业绩,1998-2001年估值业绩双升。1998年8月18日特别国债发行后,市场开始摆脱亚洲金融危机以及洪灾的阴影逐步上行,1998年8月19日至2001年6月13日,万得全A上涨110%,呈现业绩估值双升的情形,业绩方面,全部A股业绩由1998年Q2的-8.9%提升至2001年Q2的5.2%,估值由1998年8月份的34.6倍提升至2001年6月的69.3倍。本轮牛市可分为两个阶段,第一阶段为2000年之前,该阶段业绩仍然较为低迷,主要原因在于政策的效果尚未完全显现,国企改革初期阵痛,1999年519行情始于政策密集催化,1999年5月18日,证监会在北京召开专项会议,向八大证券公司传达朱镕基总理关于资本市场的八点意见,包括要求基金入市,降低印花税,允许国有企业申购新股等,次日上证指数大涨4.64%,引爆519行情,行情主线为网络科技概念,背景是1999年上半年纳斯达克指数的大幅上涨,该阶段行情主要是估值的变化,而非有业绩支撑。第二阶段为2000年之后,该阶段经济增速抬升,地产投资成为经济增长新引擎,国企脱困目标基本实现,出口在全球经济景气的背景下明显复苏,业绩估值戴维斯双击,领涨行业为经济复苏、基础设施建设相关的建材、采掘、有色金属等行业。

1.2.2 2008年内需“双扩”之后的具体政策及市场

总量性政策货币先行。随着2008年次贷危机的深化,我国经济受到的实质性冲击也逐步放大,总量性政策取向从“双防”到“一保一控”再到全力稳增长,年内政策基调180度转向,11月5日内需“双扩”的提出使全力稳增长的政策定调更加明晰。从总量性政策的抓手来看,2008年应对次贷危机也是货币政策先行,以2008年9月15日双降为起点,央行年内累计五次降息、四次降准,一年期贷款基准利率累计下调216个基点至5.31%,准备金率累计下调400个基点至13.5%,特别是内需“双扩”战略提出后,宽松力度与速度往往进一步加码,2008年11月27日央行宣布一次性降息108BP同时降准100BP。

积极的财政政策一锤定音。财政政策方面,11月国常会出台了稳增长扩内需的一系列刺激政策后,新一轮积极财政政策启动,四万亿投资是最为直接的财政刺激,以“进一步扩大内需、促进经济增长”为核心,主要包括:1)基础设施建设方面:确定了进一步扩大内需、促进经济增长的十项措施,涉及保障性安居工程、农村基础设施建设、铁路公路和机场等重大基础设施建设、医疗卫生文化教育事业、生态环境建设、自主创新和结构调整、地震灾区灾后重建、提高城乡居民收入、全面实施增值税转型改革、加大金融对经济增长的支持力度等十个方面。明确表示未来基建、生态环境建设将进一步加快,推出了4万亿投资计划,其中新增中央投资11800亿元;2)大力度减税降费:全面实施增值税转型,降低住房交易税费,提高出口退税率,提高个人所得税减免标准。3)调整收入分配:大幅提高对农民补贴,增加企业退休人员养老金,加大中西部地区转移支付力度等。基建增速大幅抬升,带动2009年经济反转。

产业政策不断落地,十大产业振兴规划、汽车家电下乡推出。内需“双扩”提出后,全力保增长基调明确,2009年各项政策措施不断落地,方向清晰,全方位的产业刺激政策贯穿全年。一季度,十大产业振兴规划”集中推出,主要包括了汽车、钢铁、纺织、装备制造、船舶工业、电子信息、轻工、石化、有色金属和物流等十大支柱性产业。其中消费带动作用明显的家电和汽车行业受到政策支持明显。以家电下乡为例,2008年12月宣布全国14个省市的非城镇户口居民购买彩电、冰箱、洗衣机及移动电话四类产品,政府按售价给予13%补贴,2009年2月推广至全国,产品也增加至8个。汽车层面,2009年1月汽车行业调整振兴规划推出,对购买1.3T及以下的微型客车等给予一次性补贴,2010年初政策宣布延长一年至2010年底。在政策的强力刺激下,汽车家电销量大幅增长,2008年汽车累计销量同比增速为6.7%,2009年达到46%,2010年为32%。围绕十大产业振兴规划,市场也出现了多个主题投资概念。

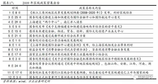
房地产调控放松,区域振兴规划出台。内需“双扩”前后,房地产调控也率先转向宽松。如2008年10月将商业性个人住房贷款利率的下限扩大为贷款基准利率的0.7倍;最低首付款比例调整为20%;下调个人住房公积金贷款27个基点;自11月1日起个人首次购买90平方以下普通住房,契税下调到1%,免征印花税,免征土地增值税;减免营业税规定期限从5年降为2年等系列支持房地产市场的优惠政策。区域政策方面则包括了珠江三角洲、上海、海西、关中天水、东北工业基地、横琴、图们江、黄河三角洲、鄱阳湖生态经济区等区域振兴规划陆续推出,有效促进了当地的发展和经济的复苏,也造就了一轮“炒地图”行情,政策的全方位刺激使得经济和市场在2009年V型反转,开启了一轮大的牛市。

2008年内需“双扩”提出后,2009到2010年市场走牛,2009年表现为A股大涨且普涨,2010年进入成长牛市的结构性行情。内需“双扩”战略提出后,2009年至2010年市场走牛,具体可以分为两个大的阶段,即2009年的普涨以及2010年的成长牛结构性行情。2009年上证指数全年上涨80%,全A上涨105%,中证1000上涨139.85%。个股赚钱效应明显,1643家公司中仅55家下跌,占比仅3.3%,涨幅超过100%的有1087家,占比66.16%。而2010年是第一次结构性的成长牛市,成长超额收益明显。这轮成长牛市起步于2009年底,从2009年9月至2010年11月,中小板指数大幅上涨80%,同期沪深300指数上涨24%,呈现出明显的“成长牛”特征。

两年牛市均表现为业绩估值双升,2009年普涨行情以估值抬升为主,2010年成长牛以业绩增长为主。从驱动力因素角度来看,内需“双扩”后往往伴随着估值业绩双升带动市场中长期走牛,但主导因素可能不同。2009年是由分母端估值水平大幅提升主导的行情。2009年底上证综指估值达30.56倍,相较于2008年底的13.90倍上涨120%,整年行情以分母端驱动为主。同时,2009年A股上市公司利润增速大幅反弹,毛利率及ROE亦小幅回升。全部A股上市公司归母净利润增速达27%,较2008年的-16%提升43%,全部A股剔金融、两桶油后利润增速达32%,提升幅度达68%。2009年全部A股毛利率为32.4%,相较于2008年31.1%小幅回升1.3%。ROE12.59%,相较于2008年11.50%小幅上升1.09%。政策的强刺激带动估值业绩双升,估值提升更为显著。

2010年成长牛市主要驱动力为业绩的大幅增长,期间估值小幅抬升。2010年成长股牛市从2009年9月开始,一直持续到2010年11月中旬结束。在此期间,从市场指数来看,上证指数、万得全A、中小板指数分别上涨18%、33%和80%,中小板指数大幅跑赢,从风格指数来看,成长和消费均大幅领先其它风格,分别上涨76%和71%,周期和金融分别上涨48%和8.5%。从业绩的角度来看,中小板/成长归母净利增速由2009年三季度的-0.5%/-9.2%提升至2010年一季度最高的68.7%/78%,一直到2010年三季度仍维持38.1%/47.7%的高增速,高于全部A股的业绩增速。中小板/成长ROE(TTM)由2009年二季度最低的10.3%/6.4%持续提升至2010年二季度的13.5%/10.9%,在2010年三季度虽有小幅下滑但仍处于高位。从估值的角度来看,以中小板指为例,在2009年9月1日中小板指估值为35.5倍,随后持续上行至2010年1月中旬最高的46.9倍,再持续下行至2010年7月初最低的28.8倍,再回升至2010年11月中旬的39.2倍。总体来讲,成长该阶段行情的主要驱动力来自于业绩,同时也伴随着估值的小幅上行。

2009年刺激政策对相关行业行情走势提振作用明显,2010年受益于经济繁荣与产业周期上行从两轮行情的领涨行业来看,2009年政策“煤飞色舞”与“汽车家电”下乡成为主线,2009年涨幅排名前五的申万一级行业中,汽车涨幅241%排名居首,其次为有色金属、采掘、家用电器与电子,涨幅分别达180%、168%、154%、145%。其中煤飞色舞与汽车家电均属于十大产业振兴规划的行业范畴,全方位的刺激政策使得行业景气度与业绩大幅走高,对应着行业大幅上涨。2010年行情中,经济高位运行,保持繁荣,同时科技产业周期从2009年开始启动,核心是3G应用的横空出世,开启了移动互联网浪潮。3G版iphone进入中国,苹果产业链崛起,带动了新一轮科技周期上行,电子行业全年涨幅39%,成为全年涨幅最高的申万一级行业,此外计算机涨幅达26%,排名第四。

1.2.3  2014年内需双扩之后的具体政策以及市场

2014年7月政治局会议明确“双扩”之后,政策宽松+改革齐头并进。宏观政策层面,货币政策宽松加码,9月和10月央行接连下调正回购利率,并不断通过SLF的方式投放资金,随后11月21日宣布降息,开启了连续降息降准。地产政策持续放松,2014年9月30日,央行发布9.30房贷新政,首套房贷最低首付款比例为30%,贷款利率最低打7折,二套房贷大放松,贷款结清再买按照首套算,地产限贷政策全面松动。随后2015年3月30日公积金贷款首套房首付降为2成,个人住房转让营业税免征年限由5年恢复至2年。改革政策方面,2014年下半年改革政策密集出台。国企改革方面,2014年7月四项改革试点落地,国企改革正式起航,随后地方国企、军工改革、科研院所改革持续推进;一带一路方面,2014年10月亚投行成立,11月APEC峰会上习近平主席宣布中国将出资400亿美元成立丝路基金;资本市场方面,继2014年5月资本市场新国九条颁布之后,10月证监会接连发布《关于改革完善并严格实施上市公司退市制度的若干意见》、《上市公司重大资产重组管理办法》、《关于修改〈上市公司收购管理办法〉的决定》,明确了退市制度,进一步减少和简化并购重组行政许可。11月17日,沪港通正式开启。双创和产业升级方面,2015年1月14日的国常会决定设立400亿国家新兴产业创业投资引导基金,助力创业创新和产业升级。2015年3月李克强总理在政府工作报告中提出制定互联网+计划,大众创新、万众创业随后被反复多次强调作为中国经济发展的新引擎。此外,各个行业领域市场化改革层出不穷,如土改、盐改等。

政策宽松+改革全面提振估值,促成2014-2015年大牛市。从2014年下半年和2015年上半年的牛市来看,各大指数均大幅上涨,平均涨幅在150%左右,万得全A上涨超200%。其中指数的上涨全部由估值贡献,万得全A估值由12倍上涨至32倍,同期业绩震荡下行,全部A股业绩增速由2014年Q2的9.5%下滑至2015年Q2的8.6%。牛市大体可分为两个阶段,第一阶段为2014年下半年,该阶段沪深300指数明显跑赢创业板指,原因在于提升估值的方向在于一带一路相关的建筑以及降息相关的大金融;第二阶段为2015年上半年,该阶段创业板指数大幅跑赢沪深300,原因则在于提升估值的方向在于互联网+以及新兴产业升级,计算机、传媒等成长相关行业领涨。

1.3 再次启动“内需双扩”战略

中央层面定调全力稳增长,扩大内需仍在不断加码。梳理今年以来的国常会、政治局会议等高层会议发现,当前的主要矛盾已经由前一阶段的疫情防控与推动复工复产转向全力稳就业稳增长,对于扩大内需战略的表述也在层层递进,不断加码,特别是4月17日政治局会议明确提出扩消费,扩投资,相比3月27日扩消费,稳投资的政策组合,扩内需力度明显加码。并且促进消费回补以及扩大有效投资等积极政策仍在不断推进并且进一步细化,内需“双扩”的提出使得稳增长的政策基调更加明确。5月15日,中共中央政治局召开会议讨论政府工作报告,宣布加大宏观政策实施力度继续实施扩大内需战略。消费与投资双轮驱动的扩内需战略得到进一步确认。

产业政策近期密集出台,新能源汽车及新基建是明确发力方向。从近期产业层面的刺激政策已经密集出台,特别是有带动效应的新能源汽车领域以及本次疫情爆发以来持续受益的电子商务以及数字经济和新基建领域,一方面利用汽车家电等大额消费品的带动效应促进消费回补,积极扩大内需,另一方面扶持新能源、5G、电子商务、数字经济等新基建领域巩固和扩大全球竞争优势,进一步加快经济新动能的培育与促进产业转型,政策支持方向明确,力度不断扩大,未来持续性与确定性均有保证。同时,据新华网不完全统计,据21世纪经济报道的不完全统计,截至2020年4月27日,已有山东、浙江、贵州、江苏、安徽、湖北、湖南、河北、四川、北京、江西、宁夏、辽宁、广西、重庆、广东等省市共计52个城市和地区宣布向居民发放消费券,总金额从10万元到20多亿元不等。各地方通过消费券刺激内需,托底经济的政策意图明显,下一步加快消费回补仍是政策的主要发力方向。具体而言,促消费的着力点主要侧重于两方面,一是政策刺激效应较为明显的可选消费领域,如各地陆续推出的汽车刺激政策,对新能源汽车的购车补贴等,二是因国内疫情明显受损的消费部门如餐饮、旅游等,政策倾向于拓展消费券的使用范围以及模式,进一步发挥其乘数效应,促进消费回补。整体来看,与经济转型相关新能源及新基建方向支持力度较大,确定性较高。

专项债新增限额再次提前下达,地方层面的一批重大项目已经上马,扩大有效投资正在加快落实。3月17日国常会明确表示,推动各地1.1万个在建重点项目加快施工进度。加快发行和使用提前下达的地方政府专项债,促加紧做好今年计划新开工的4000多个重点项目前期工作,并加强后续项目储备。随着资金、人员的陆续到位,4月份以来各省市的重大项目的批复、规划、动工节奏明显加快,扩大有效投资正在加快落实,项目投向集中在城市基建、公卫医疗、园区建设以及环境治理等多个领域。5月6日国常会提出,在年初已发行地方政府专项债1.29万亿元基础上,再提前下达1万亿元专项债新增限额,力争5月底发行完毕。会议还明确,允许小微企业延缓缴纳所得税、对保持就业岗位基本稳定的企业延长延期还本付息政策等。此前下达的专项债投向了交通基础设施、市政和产业园基础设施等七大领域,财政部副部长许宏才在4月初的国新办发布会上表示,新一批专项债将体现疫情防控需要和投资领域需求变化,比如将国家重大战略项目单独列出、重点支持;增加城镇老旧小区改造领域,允许地方投向应急医疗救治、职业教育、城市供热供气等市政设施项目;加快建设5G网络、数据中心、人工智能等新型基础设施。

未来政策抓手中财政政策是主导,科技领域的产业政策加力同样是重要看点。我国下一阶段的积极财政抓手仍是依靠赤字率、专项债以及特别国债三条主要途径,一是赤字率的上调,此前政治局会议多次提到上调赤字率,市场普遍预计今年赤字率将设定为3.5%以上;二是抗疫特别国债,区别1998年和2007年发行的特别国债主要用于注资补充资本金,此次特别国债主要将用于抗疫相关领域,包括应急医疗救治能力、疾病预防控制体系、县级医疗诊治能力、以县城为主要载体的新型城镇化基础设施、城镇老旧小区改造、医废危废和污水垃圾处理设施、应急物资储备体系建设等短板弱项,预计2020年发行规模在1万亿左右;三是专项债有望扩容至3.5万亿-4万亿,投向基础设施建设的比例将较去年明显提升,各省市可用于专项债做资本金的比例由20%提升至25%。合计来看,全年财政刺激规模有望达到8万亿以上,占GDP比重达到8%左右。除总量性政策外,一系列产业政策同样是重要看点,特别是科技领域, 5月14日政治局常委会指出,要实现产业基础再造和产业链提升工程,巩固传统产业优势,强化优势产业领先地位,抓紧布局战略性新兴产业、未来产业,提升产业基础高级化、产业链现代化水平。要发挥新型举国体制优势,加强科技创新和技术攻关,强化关键环节、关键领域、关键产品保障能力。预计未来重点科技领域的产业政策支持将不断推出并扩大投入,相关产业将迎来一轮弯道超车的机会。

扩大内需政策的明确提出是大牛市开启前的重要观察信号,具体政策的不断落地及加码为市场的拾阶而上提供支撑。从1998年、2008年以及2013年的扩大内需战略提出后的市场走势来看,内需“双扩”的明确提出均成为了大牛市开启前的一个重要观察信号。此后,伴随着一系列配套政策和措施的落地甚至加码,市场往往表现为估值与业绩的双向回暖,进而带动市场逐级而上。特别是考虑到政策以及经济趋势的连贯性,从投资与消费的双线扩张明确提出到经济预期扭转,经济实质性回暖以及最后政策边际收紧通常周期较长,整体性机会与结构性机会兼而有之,值得市场参与者密切关注。

三因素关键变化跟踪及首选行业

经济、流动性、政策三因素跟踪:供需两端改善,经济逐步复苏,高频数据显示经济复苏加速;流动性总体宽松基调延续,但货币政策宽松中有边际变化;近期风险偏好有所回落,后续关注两个方面,一是两会具体政策的落地,二是大国博弈的最新变化。

2.1 经济、流动性、风险偏好三因素跟踪的关键变化

供需两端改善,经济逐步复苏,高频数据显示经济复苏加速。从4月经济数据来看,供需两端均有所好转。从生产端看,4月份规上工业增加值同比增长3.9%(前值-1.1%),其中计算机、通信与电子设备制造业保持较快增速,汽车生产改善明显。服务业恢复弱于工业,4月份服务业指数为-4.5%(前值-9.1%)。从需求端看,4月份消费有所改善,社会消费品零售总额增速为-7.5%(前值-15.8%),必选消费中的粮油食品、饮料等增长较快,可选消费中的汽车结束负增长;投资增速明显改善,由负转正至0.8%(前值-9.4%),其中基建投资增速回升至4.8%(前值-8%),制造业投资增速收窄至-6.7%(前值-20.6%),房地产投资保持较快增长,增速为7%(前值1.1%);出口增速(以美元计)为3.5%(前值-6.6%),超出市场预期,其中防疫物资与机电产品出口增长较快。整体来看,4月份经济呈现生产好于消费、工业好于服务业的特征。从高频数据看,5月前15日六大集团日均发电耗煤量为59.9万吨,相较去年同期水平增长5.4%。过去一周高炉开工率为70.4%,高于去年同期水平1.4个百分点。5月前15日30大中城市日均房地产销售面积达40.44万平方米,同比转正。5月前10日乘用车零售环比增长12%。5月份以来的高频数据显示经济保持持续修复的势头。

流动性总体宽松基调延续,但货币政策宽松中有边际变化。4月新增社融3.09万亿元,同比多增1.42万亿元。M2同比增长11.1%,环比提升0.6个百分点。5月15日第二批定向降准生效,同日1年期MLF缩量续作1000亿元但利率并未下调。5月16日央行行长易纲在《求是》上撰文,重申央行疏通传导机制,加强货币政策逆周期调节的政策导向。整体而言目前市场流动性保持合理宽裕,货币政策宽松趋势不变,但考虑到央行已连续44天未进行逆回购操作且MLF利率并未下调,货币政策处于空窗期,存在边际变化。

近期风险偏好有所回落,后续关注两个方面。近期风险偏好有所回落,影响因素主要有两个方面:一是近期货币政策处于空窗期;二是外围市场回调对A股产生冲击。后续关注两个方面,一是关注两会具体政策安排,关注经济增长目标的提法和赤字规模提升的幅度;二是关注大国博弈动态,疫情影响下,后疫情时代中美潜在冲突升级的风险加大。

2.2 5月行业配置:首选工程机械、建材、通信设备

行业配置的主要思路:可视疫情冲击与后疫情时代中美潜在冲突升级,外需面临的不确定性仍大,配置上需优选内需领域。经济增长层面,国内经济形势最严峻的时候已经过去,3月中下旬开始随着疫情逐渐受控,内需部门不断好转,4月PMI为50.8%继续维持荣枯线之上。目前经济的风险点在于外需,发达市场逐渐进入疫情防控与发展并重阶段,但需求回升难以一蹴而就,新兴市场疫情形势仍然严重,此外美国大选之年与疫情叠加,中美潜在冲突面临升级可能,二季度外需形势会更加复杂严峻;流动性层面,一系列宽松政策维护流动性合理充裕,广谱利率已经下行至低位水平,通胀水平在持续下行,流动性具备继续宽松环境,后续降准作为常备工具仍会择机使用,但存款降息需具备较强的触发条件,视5月出口数据恶化情况或是一次较好的观察窗口;政策层面,417政治局会议提出的扩大内需战略将逐渐出台具体政策,两会召开时间确定后一系列政策及目标也将明朗。行业配置上,规避外贸部门、优选内需部门,关注三个方向:一是内需相关的新老基建,老基建着重稳增长,如工程机械、建材、轨交等值的关注,新基建着重调结构,关注5G、数据中心、特高压等,另外基建补短板的城市群建设、旧城改造、环保等也是政策支持的方向;二是内需相关的消费,可选消费如汽车、家电行业值得继续配置,日常消费如食品饮料、医药生物等估值整体偏高,且基金持仓高位,需保持谨慎;三是低估值的金融板块,存款降息后将具备较高的性价比。综合来看,5月首选工程机械、建材、通信设备。

工程机械

标的:三一重工、徐工机械、中联重科、恒立液压、浙江鼎力、艾迪精密等。

支撑因素之一:疫情后期开始,景气度快速回升。2月份是整个行业乃至国内经济最严峻的时候,随着3月中下旬疫情防控与发展并重阶段来临,施工复工进度不断加快带动行业景气度快速回升,3月份挖机销量增速大幅提升回正,达11.6%,内需基建仍是后续政策继续发力的方向,景气度也有望继续提升。

支撑因素之二:估值较低,基金持仓占比也处于低位。工程机械PETTM为14.13倍,处于近十年来的1/4估值分位;截止Q1季度,整个机械设备板块基金持仓占比2.71%,尚处在历史偏低位置。

支撑因素之三:后续将出台或明确一系列与基建相关的逆周期对冲政策,直接相关的工程机械行业将受益除之前出台与基建相关政策会继续发力显效外,随着两会召开,后续政策及规模将更加明朗,如提高赤字率幅度、地方政府专项债规模、特别国债发行规模等都将明确,工程机械有望出现新一轮爆发。

建筑材料

标的:海螺水泥、上峰水泥、华新水泥、祁连山、中国巨石、东方雨虹等。

支撑因素之一:多地区水泥涨价,景气有望企稳回升。去年12月水泥价格创新高后,持续下跌,但近期行业出现积极变化,根据数字水泥网显示4月最后一周全国水泥平均发货率创近三年最高水平,同时华北、华东、西北等多地区水泥涨价,预示行业景气有望触底回升。

支撑因素之二:估值处在低位水平,具备较强的安全边际。建材行业目前PETTM估值为13.77倍,处于近十年以来不到20%分位水平上,估值具备较高的安全边际。

支撑因素之三:与基建等相关的逆周期对冲政策,建材行业同样受益。与工程机械行业类似,基建相关的逆周期对冲政策同样有利于建材行业盈利改善。

通信设备

标的深南电路、生益科技、武汉凡谷、烽火通信、沪电股份、星网锐捷、亨通光电、三维通信等。

支撑因素之一:5G建设进入加速期,未来长期的发展趋势。3大运营商今年共推出760亿元的5G基站集采规模,截止4月底52万座基建集采招标已经完成,5G建设进入加速期。5G产业链是未来长期的确定性发展方向,作为基础设施的基站更是有望先行爆发。

支撑因素之二:整体估值较为合理。目前通信设备整体PETTM为41.57倍,位于近10年估值的40%左右分位水平,整体来看估值较为合理。

支撑因素之三:新基建作为稳增长、调结构、科技竞争的重要抓手,后续还将不断迎来政策支持。外需不振环境下,内需扩大战略出台,新基建作为其中重要的一环,在稳增长、调结构、科技竞争方面都会展现出积极的效果,后续也有望得到政策力度的不断增强。

风险提示:对比研究的局限性、我国政策力度不及预期、扩内需政策组合发生重大变化、新冠疫情超预期蔓延、外围市场大幅下跌、其它危机爆发等。

详见我们2020年5月17日发布的《内需加力为“双扩”后,市场走牛》报告。