新浪财经 股票

一图看懂新旧证券法全文对比:新增两章 150条有删改

澎湃新闻

关注

原标题:一图看懂|新旧证券法全文对比:新增两章,这150条有删改

新版证券法正式出炉了。

2019年12月28日,十三届全国人大常委会第十五次会议全体会议审议通过了中华人民共和国证券法(修订草案),修订后的证券法2020年3月1日起施行。

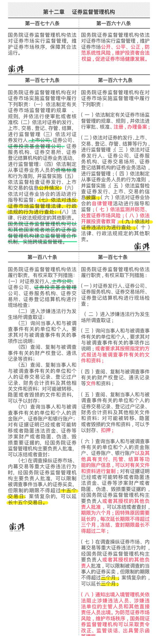
2019年,是证券法问世第20年。在20年间,证券法经历了三次修正和一次修订,分别是2004年8月28日第一次修正,2005年10月27日第一次修订,2013年6月29日第二次修正,2014年8月31日第三次修正。2019年12月28日通过的这份证券法修订草案,是证券法的第二次正式修订。

作为资本市场的“根本大法”,证券法的此次修订,意味着资本市场的法治化、市场化进程又向前迈出了一大步,也为中国资本市场全面深化改革奠定了坚实的法律基础。

澎湃新闻记者将新版证券法,与2014版证券法条款进行了全文对比后发现,新版证券法从过去的12章变为14章,增设了信息披露和投资者保护两个专章,但条款总数从过去的240条缩减至226条。总的来看,针对旧证券法的删改幅度还是很大的,涉及约150条。

总体来说,本次证券法修订作出了一系列新的制度改革完善,包括:全面推行证券发行注册制度;显著提高证券违法违规成本;完善投资者保护制度;进一步强化信息披露要求;扩大证券法的适用范围等。

加载中...