新浪财经 股票

安信策略:循序渐进 看好国改的三大逻辑(附名单)

新浪财经

关注

原标题:【安信策略】国企改革:新风向和新征程

来源: 陈果A股策略

投资要点

■2020年国企改革再迎加速

1978年以来,国企改革历经三大阶段,在循序渐进中不断突破。2013年新一轮国改目前已经进入改革深水区。2020年将是国企结构调整优化年和国改三年行动方案出台实施年,国企改革将踏上新征程。分层分类推进“混改”,重复投资、同质化竞争问题突出领域的重组整合有望提速,装备制造、化工产业、海工装备、海外油气资产等专业化整合以及煤电资源区域整合将成为工作重点,区域性国资国企综合改革试验将引领地方国改新突破。

■看好国改的三大逻辑

逻辑一:国企混改新时代,越来越多的国资开始从一般竞争性行业中撤退,甚至放弃绝对控股。国资配置优化成为国改新风向。

逻辑二:地方政府巨大的财政压力也成为许多地区加速推动混改的一大原因。对国企进行混改,引入其他所有制资本,提升企业经营效率,拓展产业资源,并实现国资在竞争性领域的退出是许多地方政府在面临巨大财政压力时合理的选择。

逻辑三:混改能有效激发公司活力。近五年来,实施混改的中央企业子企业中,混改后实现利润增长的企业超过70%。

■地方国企混改潜在的受益标的梳理

国企改革即将迎来关键期,有哪些A股上市公司有望受益于地方国企混改进程,同时业绩也有较大提升空间呢?我们按照有动力、有空间、有效果的标准进行了筛选。

■风险提示:

1、改革进度低于市场预期;2、国改对上市公司业绩改善低于预期。

正文

1.  2020年国企改革再迎加速

1.1.积厚成势的国企改革

1.1.1.国企改革在循序渐进中突破

中国的国企改革始于1978年,在四十多年的探索中循序渐进,经历了由点到面,由易到难的三个阶段。第一阶段为1978年-1992年,以“让权放利”和“承包责任制”为主基调,是在计划经济的大背景下实行利税改革,激发企业活力;第二阶段为1993年-2002年,以产权制度改革为主体,目标是建立现代企业制度、“抓大放小”引入竞争淘汰机制,提升市场效率;第三阶段为2003年至今,以成立国资委规范管理、深化产权制度改革为标志。国有产权转让逐步规范、分级监管制度逐步形成。

1.1.2. 国企改革已进入深水区

2013年,十八届三中全会提出“深化国有企业改革”,标志自上世纪国改开始以来的新一轮国改的正式到来。自此,国企改革进入深水区。深水区的改革不再是针对单个方面的改革,而是在放权让利、建立现代企业制度、完善监管体制三个方面的全面深化,是对前三次改革的整体纵深推进。

本轮国企改革构建了“1+N”的顶层框架体系,其中,1是指2015年国务院发布的《关于深化国有企业的改革意见》,后续陆续出台的22个文件皆以其为纲,形成了顶层设计和“四梁八柱”的整体框架。

截至2019年12月,本轮国企改革还实施了四项行动、十项行动、“双百行动”等改革试点,取得了“南北车”合并、联通混改、“南北船”合并等多项成功经验。从改革内容上看,国企改革包括央企兼并重组、混合所有制改革、区域性国资国企综合改革试验等。

1.2. 国企改革踏上新征

1.2.1. 2020年将是国企结构调整优化年

12月10日至12日在北京举行的中央经济工作会议指出,“要加快国资国企改革,推动国有资本布局优化调整”。定调2020年国企改革的总体基调和主要方向。

  • 2020年国改:“加快”是总体基调,明年国改将加速推进;

  • 2020年国改:“国有资本布局优化调整”是主要方向,是国改的目标。

按照中央对国改的定调:深化供给侧结构性改革,调整优化布局结构,是推动高质量发展的根本要求。要聚焦实体经济,做强做精主业,坚决退出不具备竞争优势的非主营业务,推动国有资本更多投向关系国家安全、国民经济命脉的重要行业和关键领域,更多投向战略性新兴产业,不断增强国有经济竞争力、创新力、控制力、影响力、抗风险能力。

在国资优化布局的思路下,国资从不具备竞争优势的非主营业务和一般竞争性行业中退出是是大趋势,而民资也将能够通过参股等手段进入电信、油气、铁路等国企垄断领域。12月22日,《中共中央 国务院关于营造更好发展环境支持民营企业改革发展的意见》全文发布。《意见》一共28条、5500多字,提出多项具体措施,支持民营企业的改革发展。其中,与民资进入垄断领域,推动国企改革的内容包括:

  • 支持民营企业以参股形式开展基础电信运营业务,以控股或参股形式开展发电配电售电业务

  • 支持民营企业进入油气勘探开发、炼化和销售领域,建设原油、天然气、成品油储运和管道输送等基础设施。

  • 支持符合条件的企业参与原油进口、成品油出口。在基础设施、社会事业、金融服务业等领域大幅放宽市场准入。

  • 支持民营企业参与国有企业改革。

1.2.2. 2020年重点任务:国改三年行动方案

12月17日,国务院国有企业改革领导小组办公室召开专题会议研究国企改革三年行动方案起草工作 。会议强调,各成员单位要结合本部门职责,以“伤其十指不如断其一指”的思路,聚焦国企改革重点难点问题,明确提出改革的目标、时间表、路线图,尽快共同制订一个高质量、接地气的国企改革三年行动方案,推动国企改革举措落实落地,推动国有企业做强做优做大,全面增强国有经济竞争力、创新力、控制力、影响力、抗风险能力。

12月24日至25日,国务院国资委举行中央企业负责人会议(新华社报道)。会议透露,国企改革三年行动方案将在明年初出台实施。会议还透露,下一步分层分类推进“混改”,将更加重视合理设计调整股权结构,着力引入高匹配度、高认同感、高协同性的战略投资者,探索建立科学高效的差异化管控模式。重复投资、同质化竞争问题突出领域的重组整合有望提速,装备制造、化工产业、海工装备、海外油气资产等专业化整合以及煤电资源区域整合将成为工作重点。

1.2.3. 区域性国资国企综合改革试验:三地引领地方国改新突破

我们认为,2020年国企尤其是地方国企综合改革将全面发力,深圳、上海、东北地区等在混改、重组方面将迎来新突破。

  • 深圳:“双区驱动”下的国改高地

随着粤港澳大湾区、先行示范区“双区驱动”重大历史机遇的到来,深圳国资国企综合改革试验方案的下发,深圳正努力打造国企改革战略高地。8月下发的《深圳市区域性国资国企综合改革试验实施方案》,提出到2022年,深圳市属企业总资产达到4.5万亿元,资产负债率保持在65%以下,全年实现营业收入6000亿元,利润总额达到1000亿元,净资产收益率位居全国领先地位。

《方案》提出,深圳地区要实施“上市公司+”战略,即依托国内外多层次资本市场,创造条件实现集团公司整体上市,加大市场化并购上市公司力度,推动国有资产向上市公司集中。具体来说,到2022年每家市国资委直管企业须至少控股一家上市公司,国有资本投资公司控股10家以上上市公司。目前深圳未控股上市公司的国企共13家,集中在金融、交通领域;国资平台(包括基金管理平台)投资布局侧重于科技(电子、医药)、金融领域,偏一级市场,预计未来整体上市、股权受让主体主要集中在13家中。

  • 上海:国企改革快马加鞭

9月5日,《上海市开展区域性国资国企综合改革试验的实施方案》正式发布,标志着上海国资国企改革踏上新征程。《方案》提出,到2022年,竞争类企业基本完成整体上市或核心业务资产上市,1/3的企业集团具有国际影响力的竞争优势和知名品牌,1/3的企业集团具有领先国内同行业的综合实力和特色品牌,1/3的企业集团具有支撑区域经济发展的资源配置能力和优质服务品牌。

目前上海已有9家市场竞争类企业、5家金融服务类企业整体上市,未整体上市竞争类企业约16家,涵盖食品零售、酒店、电子制造等多元领域,未来(可能通过国资平台)整体上市、资产注入案例将增多。

  • 沈阳:老国企激发新能

沈阳是国务院颁布的三座区域性国资国企综合改革试验城市之一,在东北地区的国企改革中起到排头兵的作用。10月30日,沈阳市印发《沈阳市加快推进全市国资国企重点领域和关键环节改革专项工作方案》提出,将制定实施混改三年行动方案,原则上竞争类企业全面放开股比限制,并将市属一级企业压减至20户内,加快推进企业集团之间的重组整合。

沈阳市近年来的地方国企改革已初见成效。当地国资委表示,东北制药2018年营业收入同比增长32%,利润增长64%,员工薪资增长60%。其中,北方重工预计今年全年营业收入30亿元,年底实现扭亏为盈。中兴商业二次混改后前三季度实现净利润1.2亿元,同比增长91%。沈鼓集团入选国家第四批混改试点,形成培育核心业务上市方案。沈机集团和沈机股份重整计划获市中院裁定批准。燃气、副食等集团层面混改正在有序推进。

总体而言,我们认为,上海、深圳、沈阳三地分别对应长三角、珠三角及东北三省。三地同时启动区域性的“国企综改试验”,将产生较强的辐射效果,以点带面带动整个国企改革。随着改革纵深推进,预计这些地区在混改、重组等方面还将形成新突破。

2. 看好国改的三大逻辑

2.1. 国改新风向:国资从竞争性行业逐步退出是大势所趋

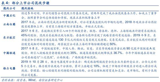
国企混改新时代,越来越多的国资开始从一般竞争性行业中撤退,甚至放弃绝对控股。云南白药混改是此前一个典型案例,而格力电器混改则是一个新的标杆。

被誉为国企混改改3.0时代的标志性事件——格力电器混改已经正式落地。12月2日,格力电器公告,其控股股东格力集团与高瓴资本旗下的珠海明骏投资合伙企业签署股份转让协议。交易完成后,珠海明骏将成为格力电器第一大股东,上市公司将无控股股东和实际控制人。12月3日,格力电器大涨超5%,市值增加近200亿元。我们认为,“新格力模式”将有助于提升企业竞争力,助力中国制造走向世界。

同时,对于铁路等垄断性行业中的许多国企,国资也开始不再谋求绝对控股。自1月2日中国铁路总公司总经理陆东福透露2019年将实施铁路领域混改三年工作计划以来,铁路领域的混改成果不断。5月6日中国长城资产牵头联合同业运作的中国中铁市场化债转股(发行股份购买资产)重组方案获无条件通过;11月14日,国铁集团控股的京沪高速铁路股份有限公司(即“京沪高铁”)获得中国证券监督管理委员会发行审核委员会会议审核通过,并申请首次公开发行股票,在上海证券交易所主板上市;12月16日中国中铁旗下全资子公司中铁交通与招商公路及工银投资签订产权交易合同以及补充合同,拟以99.45亿元出售中铁高速51%股权及相关债权。铁路行业混改将大大缓解铁路的负债率,有效降低财务杠杆。同时,通过混合所有制加强公司透明度,也有助于改善及提升公司的管理运营效率。

2.2. 从财政压力看地方政府混改动力

除了国企改革的政策要求外,地方政府巨大的财政压力也成为许多地区加速推动混改的一大原因。随着减税降费政策的陆续落地,今年以来我国增值税和个人所得税收入均有出现较大幅度下滑,与此同时,以国资营收为代表的非税收入正开始占据越来越重要的地位。对国企进行混改,引入其他所有制资本,提升企业经营效率,拓展产业资源,并实现国资在竞争性领域的退出是许多地方政府在面临巨大财政压力时合理的选择。

从15-17年我国各省市赤字率的情况来看,大量中西部省份如西藏、青海、甘肃、新疆等赤字率长期超过25%,大部分省市赤字率都大于10%,在如今减税降费的政策导向下,国企的经营表现日益关键。同样的,部分省市如山西、上海、新疆、天津等国企的资产负债率高企,超过75%,也同样需要引入外部资金,降低自身杠杆率水平。

2.3. 混改有效激发公司活力

混改成绩单亮眼:国企混改已经全面铺开,进入扩围加速期。截至今年11月中央企业已实施混改3700多项,引入非公资本超过1万亿元,混合所有制企业户数占比超过70%,比2012年底提高近20个百分点;中央企业资产总额的65%已进入上市公司,营业收入的61%、利润总额的88%来自上市公司。实践证明,混改能有效改善公司治理,激发公司活力。《中央企业高质量发展报告》显示,2013年至2018年,实施混改的中央企业子企业中,混改后实现利润增长的企业超过70%。有10家中央企业开展国有控股混合所有制企业员工持股试点。

海康威视是我国科研混改的标杆,通过混改有效解决了经营机制转换问题,逐步发展成为全球最大的监控设备制造商。

2001年11月,中国电科第52研究所下属的浙江海康信息技术股份有限公司和自然人龚虹嘉分别出资255万元、245万元,以国有股比51%、自然人股比49%的混合所有制形式成立了海康威视,成为国有控股企业中少有的中外合资混合所有制企业。与此同时,52所的28位员工也放下了事业单位的“铁饭碗”,加入到新公司中。

2007年,龚虹嘉将所持有的16%股权转让给海康威视当时的管理层及核心团队,实现了员工持股。之后海康威视又分别在2012年、2014年和2016年连续实施了三期限制性股票计划,分别占授予时点公司总股本的0.43%、1.32%和0.86%,激励对象倾向于基层骨干员工,激励范围覆盖了员工4654人次,受激励员工分别占上一年公司员工人数的9%、12%和19%。有效提升了研发、市场等人才队伍的稳定性。如今,海康威视已发展成为全球安防行业龙头,连续七年蝉联IHS全球视频监控市场占有率第1位。

海康威视除了员工股权激励之外,还着手建立健全内部创新创业机制。2015年9月,海康威视《核心员工跟投创新业务管理办法(草案)》获得国资委批复,成为促进海康威视新业务创新发展的重要长效激励作方式。核心员工跟投创新业务机制,是指在互联网视频、汽车电子、机器人及其他创新业务上,公司和员工以6:4的股权比例共创子公司,使一大批核心员工和技术骨干成为与公司创新业务共担风险、共享收益的“事业合伙人”。今年海康威视申报了第四批混改试点,意图在混改取得成效的基础上,不断探索和创新发展机制、管理机制、分享机制,使以有效激励为核心的体制机制创新真正到位。

  • 央企与民企混改标杆——中国巨石

中国建材旗下中国巨石是中央企业和民营企业混改的典型,通过混改实现了“国民共进”,成长为全球玻璃纤维工业的领军者。20多年来,中国巨石的每一步发展都走在了混合所有制改革的前沿,展现了不同所有制成分的相互融合和共同促进:

  • 1993年民企振石集团联合浙江桐乡其他股东成立巨石集团;

  • 1999年巨石集团与中国建材集团相关资产共同联合上市;

  • 2001年巨石集团引进外资成为中外合资企业;

  • 2007年引进战略投资者珍成国际(联想集团旗下弘毅投资);

  • 2011年完成重大资产重组,巨石集团成为上市公司全资子公司;

  • 2014年中国玻纤总部落户桐乡;

  • 2015年中国玻纤更名为中国巨石。

截至2018年年底,中国巨石玻纤产能规模超过180万吨,居世界第一,占中国玻纤总产能的40%、世界玻纤总产能的22%。二十年来,中国巨石收入增长31.71倍,净利润增长65.05倍,总资产增长38.59倍。国有资本本身的量不是很大,但是国有资本的控制力、控制幅度在增加:在目前中国巨石的股权结构中,第一大股东为央企中国建材集团旗下子公司中国建材股份有限公司,持股比例为26.97%。经过股权穿透,目前中国巨石国有股比例不足12%。中国巨石的混合所有制改革经验表明:混合所有制要发挥国企在实力、规范上的优势以及民企在市场和企业家精神上的优势,进行优势互补。

3. 地方国企混改潜在的收益标的梳理

国企改革即将迎来关键期,有哪些A股上市公司有望受益于地方国企混改进程,同时业绩也有较大提升空间呢?我们按照有动力、有空间、有效果的标准筛选如下:

  • 有动力:财政压力巨大的地方政府,有更强的动力对国企进行混改,以回收资金改善自身财务状况,筛选当地3年平均赤字率>9%的地区公司。

  • 有空间:大股东持股比例较高的公司有更大的空间实施混改,筛选大股东持股比例>30%的上市公司。

  • 有效果:行业上选取政策鼓励国资逐步退出的竞争性行业,个股上选取经营不善,ROE水平低于行业平均3%以上的上市公司。

筛选结果如下:

加载中...