新浪财经 股票

飙涨超40%,接连提示!

市场资讯 2025.05.13 16:21

来源:中国基金报

中国基金报记者 天心

因二级市场表现火爆,累计价格涨幅偏高,按有关规定,今日华夏大悦城商业REIT、华安百联消费REIT接连发布交易提示公告,其中前者在上午时段临时停牌1小时。

2025年,消费类REITs迎来爆发式行情,部分产品年内飙涨超40%,二级市场涨幅显著领先其他类资产。业内认为,消费板块最具有前周期属性,因此在宏观环境改善进程中有望率先受益。

消费类REITs连发交易提示公告

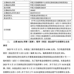
5月13日,华夏基金发布旗下华夏大悦城商业REIT停复牌、暂停恢复基金通平台份额转让业务及交易情况提示公告。

公告称,2025年5月12日,该基金二级市场收盘价为4.988元/份,当日收盘价较基准价(基金发行价3.323元/份)偏离50.11%,偏离基准价首次达到50%。

按有关规定,为保护基金份额持有人的利益,本基金将自2025年5月13日深交所开市起停牌1小时,并于当日上午10:30起复牌。同时也暂停基金通平台份额转让业务1小时。 

公司同时提醒投资者注意本基金二级市场交易价格受多种因素影响,关注波动风险,理性投资。 

谈及价格变动对基金份额持有人权益的影响,华夏基金提示,基金首次发行时的年化净现金流分派率预测值=预计年度可供分配现金流/基金发行规模。对应到每个投资者的年化净现金流分派率预测值=预计年度可供分配现金流/基金买入成本。基金二级市场交易价格上涨/下跌会导致买入成本上涨/下降,导致投资者实际的净现金流分派率降低/提高。

如投资人在首次发行时按3.323元/份发行价买入本基金并持有,则该投资者2025年度净现金流分派率预测值为5.33%,若在2025年5月12日通过二级市场以当天收盘价4.988元/份交易买入,这一预测值则变为3.55%。 

5月13日,华安基金公告称,旗下华安百联消费REIT最近20个交易日收盘价累计涨跌幅超过20%,按照有关规定,应当披露交易情况提示公告。

2025年5月12日,该基金二级市场收盘价为3.444元/份,相较于2025年4月9日收盘价涨幅达到20.8%。

华安基金也提示,基金二级市场交易价格上涨/下跌会导致买入成本上涨/下降,导致投资者实际的净现金流分派率降低/提高。 

若投资者在首次发行时买入,以2025年度可供分配金额测算的该投资者的净现金流分派率预测值为6.22%,若以5月12日收盘价买入,这一数值则变为4.21%。

二级市场表现领先

消费类REITs有望率先受益经济改善

2025年以来,公募REITs二级市场表现火爆。其中,消费类REITs凭借稳定的现金流与成长性资产的组合,在2025年迎来爆发式行情,涨幅领先其他类资产,成为市场着重关注的领域。

据Wind统计显示,截至5月12日,在65只已上市公募REITs中,年内二级市场累计涨幅前十大的标的里有6只为消费类REITs。其中,涨幅前四均为消费类REITs,华安百联消费REIT、华夏大悦城商业REIT、华夏首创奥特莱斯REIT年内涨幅均超40%,嘉实物美消费REIT也超过了30%。

2023年3月24日,国家发改委发布《关于规范高效做好基础设施领域不动产投资信托基金 (REITs)项目申报推荐工作的通知》。该通知表示“支持增强消费能力、改善消费条件、创新消费场景的消费基础设施发行基础设施REITs”“优先支持百货商场、购物中心、农贸市场等城乡商业网点项目,保障基本民生的社区商业项目发行基础设施REITs”,首次将商业不动产纳入公募REITs基础资产范畴。

2024年,消费基础设施公募REITs正式启航,成为资本市场的一大亮点。当年3月,首批4只消费基础设施公募REITs上市,2024年8月、9月和2025年1月陆续有4只消费基础设施公募REITs上市。

截至目前,共有8只消费基础设施公募REITs发行上市,还有2只待发行,总规模超250亿元。从基础资产类型看,其中有4只为购物中心,百货、奥特莱斯、商超和农贸市场各1只。

华泰证券认为,目前各消费类REITs底层资产运营表现有所分化,超预期业绩表现及品牌优势都兑现为估值溢价。在产权类REITs中,消费板块最具有前周期属性,因此在宏观环境改善进程中有望率先受益,4%左右的股息率巩固其配置价值。

加载中...