新浪财经 股票

【广发军工 | 行业深度】全球化:欧盟自主化战略下,军贸价值链迁移与产能价值重估的思考

市场资讯 2025.05.07 00:01

来源:军工正发声

核心观点

现象:部分海外军工股近期股价表现亮眼,根据Wind数据,英国BAE、莱茵金属、莱昂纳多、韩国韩华股价均在25年3月达到新高,超额收益明显。我们认为这主要受益于本轮欧洲提出的“重新武装欧洲”计划刺激。

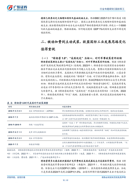
被动加费到主动武装,本轮欧盟国防工业发展思路的变化与“特朗普1.0”时代有本质不同:特朗普1.0时代对外军事政策主要呈现收缩态势,更多要求欧盟扩充军费购买本国武器以加强欧盟与美国的战略捆绑,以期重塑“美国主导的新欧洲秩序”。从军贸数据来看,彼时欧洲各国更趋向于被动加费,装备上愈发依赖美国。而从欧洲最新国防工业战略来看,其核心在于建设自主化的国防体制,提出到2030年,成员国在EDTIB的国防装备采购达到50%,欧盟内部国防贸易额至少占欧盟国防市场份额的35%。同时欧盟强调了国防基础设施的强化,提出要从原先的应急反应转变为全面防御准备。

欧防务企业订单饱满产能紧张,全球军贸需求外溢可期。全球军贸交易需求保持活跃,多国出口在手订单有所增长。企业层面,欧洲主流防务企业新增订单及积压订单均创新高,主要订单来自欧盟内部装备需求增长。从资本开支层面来看,2024年欧洲多家防务企业资本开支额创新高,同时欧盟内部国防产能紧缺程度高,BAE明确指出将加大投入提升产能以应对大量订单,德莱茵金属计划将两家汽车工厂改造为国防设备工厂。产能紧缺大背景下,欧盟部分军贸需求亦外溢至日韩地区,以韩华为例,其陆装出口订单积压量从2020年0.28万亿韩元增长至24年22万亿韩元,24年出口订单积压量占总订单比例达68%。欧盟产能优先供给自身需求的背景下,类比俄乌冲突后俄罗斯武器装备出口出现的空缺,原采购欧盟防务产品的国家的军贸需求有望显著外溢。

军贸推动企业穿越价格及需求周期,重视本轮我国军工企业内外需双轮驱动的产能价值重估。军贸为国防工业“量价利”向上突破的必由之路,其需求的稳定性及一定的溢价属性可推动相关企业穿越内需价格及需求周期。在当前全球国防工业格局变化及军贸高景气背景下,我们强调我国相关产业链企业三大重要产业机遇:(1)重视全球国防格局变化背景下部分地区的军贸需求外溢。本轮欧洲等更加强调自主化的国防建设,其本土产能高度紧缺情况下我国产能及现货优势在全球军贸市场中较为突出。(2)重视战争形态转变背景下对于新兴装备的需求。参考马斯克西点军校访谈内容,未来战争演变最大的变化是人工智能和无人机,《欧洲防务白皮书》中亦强调了当前欧洲对无人机和反无系统以及人工智能、量子技术等的国防能力紧缺。(3)重视防务挤占溢出效应带来的民用产品全球配套需求。以商业航空产业链为例,近年来产能与需求的相对错配除俄罗斯产能的被动收缩外,防务产能的主动挤占亦为重要影响,主要发达国家的商业航空等领域产能受制于自身防务装备需求,供给不足。国内航空航天核心企业外贸资质较为齐全,在全球供应链不确定性增强背景下,相关企业有望受益。

盈利预测与投资建议:建议关注本轮全球国防工业格局变化下潜在受益于军贸景气上行的相关企业,包括国睿科技、睿创微纳、洪都航空、中航沈飞、航天南湖、中航西飞、航天电子、中航成飞、航天彩虹、中直股份、晶品特装、光威复材、中无人机、内蒙一机等。

风险提示:装备需求及交付不及预期,政策调整风险,原材料及产品价格波动风险,军贸市场开拓不及预期。

 

加载中...