最高20亿元,千亿巨头亮出回购利剑!一季度业绩预告抢先看,多股翻倍
证券数据宝
39股发布了一季度业绩预告。
千亿工程机械龙头拟大手笔回购
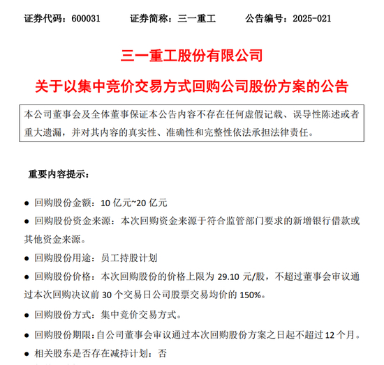
最新市值规模1618.72亿元的三一重工昨日晚间发布公告称,4月3日,三一重工股份有限公司审议通过《关于以集中竞价交易方式回购公司股份的议案》,该议案已经三分之二以上董事出席的董事会审议通过。
公告显示,本次回购的股份全部用于员工持股计划,回购金额为10亿元~20亿元,回购股份的价格上限为29.1元/股,不超过董事会审议通过本次回购决议前30个交易日公司股票交易均价的150%。本次回购股份的实施期限为自公司董事会审议通过本次回购股份方案之日起不超过12个月。
月内21股拟回购
上市公司密集出手回购。昨日晚间,A股中还有石头科技、德邦科技、广宇集团发布回购公告。
据证券时报·数据宝统计,按照预案日统计,4月以来,有21股发布回购相关方案,合计拟回购1.21亿股,拟回购金额合计27.49亿元,其中三一重工、广联达、石头科技、莱特光电的回购金额居前,均超1亿元。
从回购数量占总股本比例来看,银禧科技、广宇集团、德邦科技、三一重工的回购比例居前。
一季报绩优股出炉
据证券时报·数据宝统计,目前A股中有39股发布了一季度业绩预告或相关公告。新希望、翰宇药业、泰凌微、和林微纳一季度业绩同比扭亏。
新希望预测一季度公司业绩扭亏,预测净利润约4.3亿元~5亿元,较去年同期扭亏为盈。公司在生猪养殖业务上,于2024年完成了多条场线的防疫改造,同时狠抓生产管理与冬春季防疫工作,使一季度养殖成本实现同环比双降。同时,一季度猪价较去年同期略高,使生猪养殖业务同比减亏。此外,公司饲料业务在一季度亦取得了量利同增。
翰宇药业预测一季度公司业绩扭亏,预测净利润约6000万元~7200万元。主要原因如下:2024年12月23日,公司向美国食品药品监督管理局申报的利拉鲁肽注射液获得批准证书,公司此前与海外客户签署的多肽制剂及原料药等多个重要订单陆续完成发货,并在本期完成相关会计科目的确认,实现公司本期营业收入的增长。本期公司主要的营业收入来源于海外业务,受益于海外市场需求的持续增长、公司产品的市场竞争力以及严格的成本控制等多重因素,海外业务的营业利润率较高,进一步推动了公司整体盈利水平的提升。
从净利润预估中值来看,卫星化学、盐湖股份、胜宏科技、爱玛科技等16股一季度净利润规模超1亿元。卫星化学的净利润规模居首,公司一季度业绩预增,净利润约14.5亿元~16.5亿元,同比增长约41.79%~61.35%。
从净利润增幅预估中值来看,广大特材、翔港科技、胜宏科技、利尔化学、圣诺生物等8股的净利润同比呈现翻倍。还有天源环保、金雷股份、禾盛新材、中简科技的一季度净利润增幅居前。
从一季度股价表现来看,目前发布一季度业绩数据的39股平均上涨11.92%。
双林股份一季度累计涨幅最高,达118.16%。公司一季度业绩预增,预测净利润约1.5亿元~1.8亿元,同比增长约93.35%~132.02%。2025年第一季度,国内新能源车市场渗透率持续攀升,终端消费需求保持强劲增长,带动公司新能源汽车相关产品销量同比大幅增长,盈利水平较上年同期提升。