新浪财经 股票

A股抗流感,最全名单出炉!

市场资讯 2025.01.06 18:32

  来源:证券市场周刊市场号

2025年,A股市场以震荡调整开局,但与此同时,仍有部分板块表现强势,如医药板块就是其中之一,板块不仅在近日迎来普涨,多只个股更是在近日逆势涨停,其中多只个股涉及抗流感药物。

那么,哪些公司拥有哪些对抗流感的“特效药”呢?

抗流感概念股逆势普涨

1月6日,医药板块多点开花,肝炎、新冠药、仿制药、生物疫苗等相关医药概念逆势走强,一度霸榜通达信概念板块涨幅榜前十(见图1)。其中,肝炎概念的118只成份股有107上涨,8只触及涨停,包括鲁抗医药众生药业、哈药股份等;新冠药、仿制药、生物疫苗概念分别有2只、4只、4只触及涨停。

从相关公司产品来看,多与抗流感相关。典型的如众生药业,公司是一家集药品研发、生产和销售为一体的高新技术企业,其拟用于成人流感口服创新药昂拉地韦片是国内第一个获批临床的甲型流感病毒RNA聚合酶抑制剂,对包括奥司他韦耐药株、高致病性禽流感病毒株和巴洛沙韦耐药株等在内的多种不同亚型流感病毒株具有强大的抑制活性。据悉,目前昂拉地韦片正在审评审批阶段,并按照CDE要求正常推进中。

再如鲁抗医药,公司主营人用抗生素、半合成抗生素、兽用农用抗生素等,子公司鲁抗赛特公司生产的阿奇霉素片可用于治疗支原体感染,子公司鲁抗青海大地药业有限公司生产的氨咖黄敏胶囊和安乃近可用于治疗流感。并且阿奇霉素片、氨咖黄敏胶囊和安乃近三款药物在2023年底的抗流感过程中产销两旺。

对此,有业内人士指出,随着流感病毒的流行和人们对健康意识的提高,抗流感药物的市场需求持续增长。尤其是在流感季节,抗流感药物的需求量会大幅增加,相关企业受到关注。不过,也有业内人士表示,短期需要注意炒作风险。

石药集团和甲流“特效药”

那么,还有哪些上市公司有抗流感药的相关布局呢?

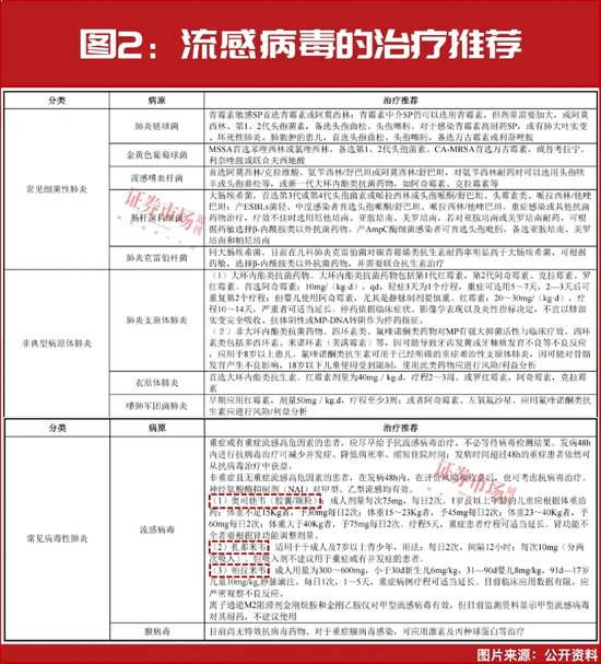
据《儿童社区获得性肺炎诊疗规范(2019 年版)》,其依据病原将肺炎分为三类,其中流感病毒的治疗推荐主要有奥司他韦(胶囊/颗粒)、扎那米韦、帕拉米韦三种药物(见图2)。此外,市场目前比较认可的药物还有玛巴洛沙韦(又称为“速福达”)、阿比多尔和连花清瘟胶囊等。其中,速福达由于全程只需口服1次,即可在1天左右停止病毒排毒备受市场欢迎,也被市场称为甲流“特效药”。

据报道,速福达(20毫克*2片/盒)的医保支付价为222.36元/盒,近期一度出现供货紧张的局面,且价格被炒到300元/盒。但目前在美团App搜索北京东城区,速福达供货药店较多,且打折前价格普遍在245元/盒左右(见图3)。

而据了解,玛巴洛沙韦最初由日本盐野义制药株式会社开发,2016年,罗氏加入合作。2021年4月29日,罗氏玛巴洛沙韦片获得中国国家药监局批准,商品名为速福达。石药集团(H股)旗下的欧意药业于2021年7月提交了玛巴洛沙韦片的上市申请。2022年10月11日,石药欧意的仿制药玛巴洛沙韦片正式获批上市,为国内首仿。

抗流感阵营全名单

除了速福达外,其他流感抗病毒药物也普遍有较大市场,且有对应的A股公司。

比如奥司他韦,根据相关数据显示,2023年零售端感冒用药/清热类市场规模约413亿元,TOP5分别是感冒灵颗粒、磷酸奥司他韦颗粒、藿香正气口服液、磷酸奥司他韦胶囊和连花清瘟胶囊/颗粒,其中奥司他韦两类产品市场份额合计达10.58%,超过单类排名第一的感冒灵颗粒2.12个百分点。

且与速福达相似的是,磷酸奥司他韦胶囊由吉利德研发,罗氏负责全球商业化推广,目前国内多家公司的磷酸奥司他韦胶囊或磷酸奥司他韦干混悬剂均已上市(详见表1,识别表中二维码自动弹出全表格)。此外,诺泰生物、尖峰集团和普利制药等多家公司的磷酸奥司他韦胶囊或磷酸奥司他韦干混悬剂或磷酸奥司他韦颗粒已取得注册证书。

此外,阿比多尔对应的上市A股有江苏吴中、北大医药、人福医药等。其中,江苏吴中的盐酸阿比多尔片已进入 2021 版国家医保目录并成为国家卫健委《流行性感冒诊疗方案(2020 年版)》官方推荐的抗流感病毒药物,另外还入选新型冠状病毒肺炎诊疗方案第六、七、八版(试行)及其修订版(见表2)。

加载中...