新浪财经 股票

招商策略:未来两年A股大级别上涨概率较大

市场资讯 2024.12.23 10:00

招商策略研究

度进一步加大,经济走向温和复苏,流动性保持宽松的背景下有望继续保持上行趋势。在资产荒背景下,由于赚钱效应逐渐积累,居民通过ETF等工具进入资本市场的规模有望进一步延续;政策加持、AI+大产业趋势带来诸多结构性的行业和产业机会。风格方面,当前经济环境和增量资金结构背景下,关注以300质量和科创50为代表的质量龙头和科技科创龙头,行业层面,关注科技创新、扩大内需、供给侧改革三条线索,重点关注电子、传媒、国防军工、家电、机械设备等行业。

核心观点

⚑ A股在未来两年出现大级别上行的概率较大。经济和资本市场运行中有一个相对隐性的5年周期规律,政策通常都会在会议召开前两年开始逐步发挥作用,其中一个显著的标志便是M1增速的明显回升,市场也会在关键时间节点上迎来重要拐点。9月26日政治局会议以来,财政和货币政策力度开始明显加大,资本市场中也出台了“新国九条”,以及证券基金公司保险公司互换便利和增持回购专项再贷款。从当前形势看,M1增速在10月触底回升,意味着经济政策周期和资本市场政策发力周期共振之下,五年周期律仍在发挥作用,A股在未来两年出现类似1999/2005/2009/2014/2019开启的大级别上行趋势的概率进一步加大。

⚑ 中高预期回报资产荒:存款有望向权益市场搬家。从历史上看,中国增量资金对于某一类型资产的投资行为可以划分为三个阶段:浅尝辄止、渐入佳境和如火如荼。今年9月下旬以来市场出现明显上行后,部分投资者持有的ETF开始扭亏为盈,进入浅尝辄止阶段。当前10年期国债收益率进入“1时代”,理财产品及存款的预期回报率均在下降,中高预期回报率资产缺失。2025年如果在政策和经济回暖的作用下股市赚钱效应持续改善,那么居民资金入市节奏有望进一步提升,投资者对于权益资产可能逐渐进入到渐入佳境以及如火如荼的状态。

⚑ AI+时代有望加速到来。AI+的崛起由生产要素的创新性配置,技术革命性突破,产业深度融合与转型而催生。人工智能作为新一轮科技革命的“领头羊”,将驱动以“AI+”为核心的全新演绎之路:国产AI算力的发展日新月异,崛起已是大势所趋,并空前催化产业链硬件革命;同时,算力的提升扩展AI的场景化应用面积,AI+应用迎来拐点。看好AI技术带来的颠覆式产业变革及应用侧在未来的表现,尽管无法避免产业链各环节受多方面扰动因素出现阶段性调整,但我们认为“AI+”经济中长期向好的大逻辑不变。

风格与行业选择:质量龙头加科创龙头的双龙头策略。从增量资金的角度来看,未来2年成长风格有望占优,而ETF作为主力增量资金时,风格偏大盘成长;阶段性的融资余额作为主力增量资金时,小盘成长中证1000相对占优;从经济环境的角度来讲,未来两年流动性有望保持相对充裕,随着政策和经济预期的变化,也会在大盘成长和小盘成长之间来回切换。在风格指数中优中选优,我们建议在经济预期稳定的环境下,重点关注SIRR最高的300质量;当前AI+方兴未艾,宽基指数领域中,最受益的是科创50。

⚑ 流动性展望:ETF渗透率有望加速提升。展望2025年,随着国内政策发力和经济基本面改善,市场风险偏好将继续回暖,资金供给端的规模有望较2024年继续改善,其中ETF在居民资产配置中的渗透率有望加速提升,ETF有望贡献主力增量资金;外资有望回流,保险资金入市规模随着保费收入改善而扩大,融资资金随着市场风险偏好改善有望反复活跃。资金需求端在市场改善后整体有望回升,IPO、再融资、股东减持等或较2024年扩大。综合供需测算,2025年 A股资金或净流入1.2万亿元。

行业景气趋势及配置建议:关注供给侧改革、扩大内需、科技创新三条线索。基于中观景气、产能、内外需求等方面,行业配置建议关注以下三条线索:第一:围绕供给侧改革,聚焦产能出清拐点临近的领域,如资源品中的贵金属、水泥、化学制品,中游制造领域的通用/轨交/自动化设备、锂电池,以及农牧食饮领域的养殖和食品加工等;第二:外需风险敞口小、内需发力领域,如商贸零售、汽车、家电、食品饮料等;第三:受益于科技创新周期及国内自主可控政策加码的领域,如计算机设备、通信设备、自动化设备、消费电子、国防军工等。综合以上配置组合可以重点考虑电子、传媒、国防军工、家电、机械设备。 

A股盈利展望:随着新一轮宽货币+宽财政组合拳的推进,在低基数和盈利周期的作用下,预计A股盈利震荡修复,24年年底及25年A股盈利有望边际改善。驱动因素上,预计内需发力、库存回补、利润率小幅回升是盈利改善的主要驱动。A股非金融及两油盈利增速,中性假设下,四个季度的累计盈利增速为:-1.1%、1.6%、4.7%、6.1%。大类行业来看,2025年盈利增速相对较高的板块预计主要集中在消费服务、信息技术等领域。

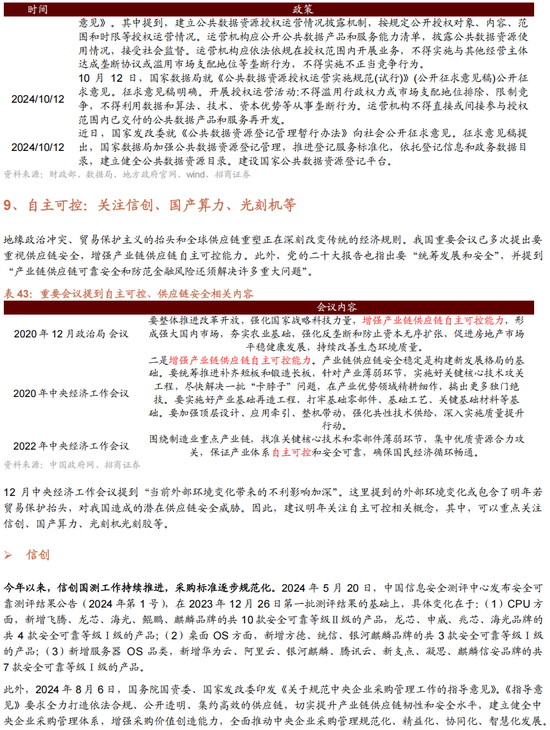
产业趋势及政策展望:AI产业链投资方向有望向AI应用方向持续扩散。2024年下半年以来,AI应用端产品落地加速,呈现出国内和国外共振的产业趋势:AI Agent开启了AI产业链的全新演绎之路,随着AI Agent底层技术日益增进,硬件效率提升开启AI+产业新篇章。AI应用方向,国外方面,Chatgpt访问量持续创造历史新高,美股AI应用公司业绩不断超预期;国内方面,字节旗下的AI应用豆包火爆全网,仅次于Chat GPT。人形机器人方面,特斯拉Optimus人形机器人技术再度升级,国内厂商不断推出人形机器人新产品。消费电子方面,苹果推出Apple Intelligence的iPhone16系列,华为、小米、OPPO、vivo、荣耀均已发布新机,将AI与光学功能作为旗舰机型的亮点。汽车智能化方面,特斯拉推出无人驾驶出租车Cybercab,国内的厂商也加快智能驾驶和新款车型的发布华。展望2025年,需要重点关注“AI+”产业趋势下AI Agent,人形机器人,AI应用,汽车智能化,消费电子AI化五大细分方向的进展。政策端:展望2025年,建议关注政策十大领域,一是财政有望更加积极,建议关注三大发力方向;二是货币政策将适度宽松,但需关注外部两大事件对降准降息节奏的影响;三是消费领域,以旧换新政策有望进一步扩大规模及支持范围,整个消费板块都值得关注;四是投资领域,建议重点关注设备更新(尤其是央企设备更新)与“两重”持续发力;五是低空经济,建议关注应用场景落地;六是车路云,建议重点关注应用场景落地;七是综合整治内卷式竞争,新一轮供给侧改革有望开启。八是数据要素,建议重点关注公共数据应用落地;九是自主可控,建议关注信创、国产算力、光刻机等;十是资本市场,建议重点关注央国企并购重组。

风险提示:经济数据不及预期;美联储政策宽松进度不及预期;产业扶持度不及预期。

01

2024年复盘与2025年展望核心结论

1、2024年复盘:一波四折,转危为安

2024年A股呈现一波四折的走势,在前三季度整体呈现调整态势,最终在9月24日政策全面发力后大幅反弹,主要指数收复了全年的跌幅录得上涨。

具体来看,2024年开年后至春节前,指数延续了前期的调整,由于衍生品、杠杆资金在持续下跌后形成了向下的反馈,指数加速下跌;

春节前后,重要机构投资者大幅加大了买入ETF的力度,最终在春节前后指数结束了大跌,在此后的2-5月初,指数出现了一波较为明显的反弹;

但是反弹并未延续,2024年5月之后,随着经济数据阶段性走弱,盈利修复不及预期,5-9月下旬指数基本呈现单边调整的趋势,投资者信心日益低迷。尽管重要机构投资者加大了买入力度,但是未能扭转市场信心。

市场真正的转折出现在9月24日前后,随着“一行一会一局”召开了新闻发布会,公布了包括SFISF和增持回购专项再贷款在内的一系列政策工具,最终市场开始大幅反弹。

十一长假后,主要指数呈现宽幅震荡的态势至本报告发布。

最终,2024年初至12月20日,主要指数录得了上涨,上证指数上涨13.2%,WIND全A上涨13.3%,沪深300指数上涨14.5%,科创50上涨18.7%。我们在中期策略报告中重点推荐的中证A50和科创50,均在下半年出现了大幅上涨,在主要宽基指数中涨幅靠前。

风格方面,全年几番波折后,大盘价值、红利全年领涨;成长风格龙头,科创50、创业板指也录得了不错的表现,整体来看,2024年呈现了红利和科技交替占优的格局。小盘指数最终表现相对落后、消费风格跑输了大盘。

行业层面,市场核心思路围绕了低估值高股息以及AI受益的相关领域,其中算力高度相关的通信全年涨幅最大,其次是银行非银;电子、传媒、计算机也有尚可的表现。家电综合受益于消费政策,出口和低估值属性,表现也不错。

在上一轮牛市(2019~2021年)表现最好的食品饮料、新能源、医药生物、美容护理2024年表现仍然不佳,顺周期板块普遍表现不佳。

2、2025年A股展望核心结论

A股在未来两年出现大级别上行的概率较大。经济和资本市场运行中有一个相对隐性的5年周期规律,政策通常都会在会议召开前两年开始逐步发挥作用,其中一个显著的标志便是M1增速的明显回升,市场也会在关键时间节点上迎来重要拐点。9月26日政治局会议以来,财政和货币政策力度开始明显加大,资本市场中也出台了“新国九条”,以及证券基金公司保险公司互换便利和增持回购专项再贷款。从当前形势看,M1增速在10月触底回升,意味着经济政策周期和资本市场政策发力周期共振之下,五年周期律仍在发挥作用,A股在未来两年出现类似1999/2005/2009/2014/2019开启的大级别上行趋势的概率进一步加大。

2025年总需求有望在政策支持之下稳中有升。当前中国信用周期弱化,消费、投资、政府支出和进出口四部门总需求基本保持额相对稳定,需要关注结构的变化。展望2025年,商品房销售和房价在政策的推动下企稳的概率明显加大,政府整体支出相对过去几年将出现较为明显的扩张,消费增速在地产链拖累减轻以及较大规模消费政策刺激下有望回升,出口或面临全球需求高位回落,以及特朗普上任带来的关税壁垒和技术限制等问题,整体将会承压。

2025年供给侧方面有望迎来资本开支下降,供给侧结构深化的局面。供给侧方面,中国已经结束了资本开支高峰期,企业资本开支已经出现下滑,并且在未来很长一段时间,都比较难进行大规模产能扩张,资本开支的下降有望改善企业自由现金流,提高上市公司的真实回报。政策端,今年中央经济工作会议延续7月政治局会议提法,指出要“综合整治‘内卷式’竞争,规范地方政府和企业行为”,新一轮供给侧改革有望开启,部分“内卷式竞争”的行业有望自2025年开始逐渐迎来困境反转。

2025年上市公司企业盈利有望稳中有升,预测2024年的A股/非金融及两油A股上市公司2024年累计业绩增速仍在负值区间,2025年有望实现温和增长,25年全部A股/非金融及两油A股上市公司净利润累计增速初步预计约为3.6%/6.1%。2025年各大类行业面临的基本情况出现较大的分化,整体来看,预计中游制造业、医疗保健、信息技术属于增速回升的行业,消费服务、信息技术预计增速相对较高。

ETF有可能成为2025年之后市场增量资金的关键力量,推动指数不断上行。从历史上看,中国增量资金对于某一类型资产的投资行为,可以划分为三个阶段:浅尝辄止、渐入佳境和如火如荼。自2023年下半年起,ETF市场迎来了规模的大幅增加,今年9月下旬以来市场出现明显上行后,部分投资者持有的ETF开始扭亏为盈,进入浅尝辄止阶段,随后部分资金获利赎回,10月和11月ETF联接基金批量发行,银行渠道认购热情明显提升。如果2025年上半年,在政策和经济回暖的作用下市场能在目前这个平台基础上再上一个台阶,那么ETF投资者就可能逐渐由“渐入佳境”进入“如火如荼”的阶段,从而形成增量资金入市——市场上涨——增量资金入市的正反馈。

2025年中高预期回报资产荒背景下,如果股市赚钱效应持续改善,存款有望向权益市场搬家,推动市场上行。今年以来,10年期国债收益率呈现出持续震荡下行的态势,进入“1时代”,理财产品及存款的预期回报率均在下降,中高预期回报率资产缺失。2025年在居民资产荒的背景下,居民资金入市节奏有望进一步提升,我们预计全年A股净流入的规模有可能会超过一万亿,理论上A股将有较大的上行空间。

风格选择上,成长风格占优,重点关注质量龙头和科创龙头。总来的看,A股的风格有2-3年周期轮动的特征, 增量资金属性和环境决定了主要的风格。在过去三年整体大盘价值和红利风格占优后,9月风格开始新一轮变化。从增量资金的角度来看,未来2年成长风格有望占优,而ETF作为主力增量资金时,风格偏大盘成长;阶段性的融资余额作为主力增量资金时,小盘成长中证1000相对占优;从经济环境的角度来讲,未来两年流动性有望保持相对充裕,随着政策和经济预期的变化,也会在大盘成长和小盘成长之间来回切换。在风格指数中优中选优,我们建议在经济预期稳定的环境下,重点关注SIRR最高的300质量;当前AI+方兴未艾,宽基指数领域中,最受益的是科创50。质量龙头加科创龙头的双龙头策略,有可能在2025年占优。

行业景气上,关注供给侧改革、扩大内需、科技创新三条线索。基于中观景气、产能、内外需求等方面,行业配置建议关注以下三条线索:第一:围绕供给侧改革,聚焦产能出清拐点临近的领域,如资源品中的贵金属、水泥、化学制品,中游制造领域的通用/轨交/自动化设备、锂电池,以及农牧食饮领域的养殖和食品加工等;第二:外需风险敞口小、内需发力领域,如商贸零售、汽车、家电、食品饮料等;第三:受益于科技创新周期及国内自主可控政策加码的领域,如计算机设备、通信设备、自动化设备、消费电子、国防军工等。综合以上配置组合可以重点考虑电子、传媒、国防军工、家电、机械设备。

AI+的崛起由生产要素的创新性配置,技术革命性突破,产业深度融合与转型而催生。人工智能作为新一轮科技革命的“领头羊”,将驱动以“AI+”为核心的全新演绎之路:国产AI算力的发展日新月异,崛起已是大势所趋,并空前催化产业链硬件革命;同时,算力的提升扩展AI的场景化应用面积,AI+应用迎来拐点。AI产业链投资方向有望向AI应用方向持续扩散。2022年11月ChatGPT发布以来,在过去两年的时间里,全球AI产业链发展迅猛,大模型的持续迭代与升级拉动算力增长的需求,带动以半导体为代表的AI制造业蓬勃发展,以硬件进步助推算力增长,在过去两年,AI产业链的投资机会主要在硬件和算力方向。2024年下半年以来,AI应用端产品落地加速,呈现出国内和国外共振的产业趋势。产业赛道方面,需要重点关注“AI+”产业趋势下AI Agent,人形机器人,AI应用,汽车智能化,消费电子AI化五大细分方向的进展。

产业政策方面,政策十大领域,一是财政有望更加积极,建议关注三大发力方向;二是货币政策将适度宽松,但需关注外部两大事件对降准降息节奏的影响;三是消费领域,以旧换新政策有望进一步扩大规模及支持范围,整个消费板块都值得关注;四是投资领域,建议重点关注设备更新(尤其是央企设备更新)与“两重”持续发力;五是低空经济,建议关注应用场景落地;六是车路云,建议重点关注应用场景落地;七是综合整治内卷式竞争,新一轮供给侧改革有望开启。八是数据要素,建议重点关注公共数据应用落地;九是自主可控,建议关注信创、国产算力、光刻机等;十是资本市场,建议重点关注央国企并购重组。

02

五年周期率:货币经济和资本市场进入共振上行周期

1、五年周期率:以优异的成绩迎接五年一度大会召开

我们在此前的多篇报告里面论述过理解中国经济和资本市场政策,有一个相对隐性5年周期规律。在中国经济和政治进程中,最重要的是每五年一遇的党的代表大会。对于每一次党的代表大会召开之前。党中央在前一年的年度中央经济工作会议中,都会明确要求以优异的成绩来迎接来年的党的代表大会的召开。

因此,无论是经济政策还是资本市场政策,通常都会在会议召开前两年左右出现拐点并开始逐步发挥作用。以货币政策和经济稳增长政策为例,若这些政策得到有效实施并直接促进经济发展,一个显著的标志便是M1增速的明显回升。通过观察历史数据,我们可以发现,在过去二十多年里,M1增速的拐点分别出现在1999年初、2004年底、2009年初、2014年初以及2019年初,这些年份恰好遵循了“逢9逢4”的规律。这表明,在“逢9逢4”的年份,政策往往全面趋向宽松,为接下来两年的经济改善奠定了坚实基础。

当然,随着经济政策的逐步发力并显现成效,市场在关键时间节点上也迎来了重要拐点。具体而言,这些拐点分别出现在1999年年初、2004年年底、2009年年初、2014年年底以及2019年年初。而观察当前形势,M1增速极有可能在11月或12月已经形成底部,与此同时,市场在9月底已呈现出显著反弹态势。这一系列动态表明,当前的股票市场似乎依然遵循着五年周期的运行规律。

自9月26日政治局会议以来,政策力度开始明显加大,金融、房地产及财政等领域政策加速发力提效,9月26日政治局会议提出“要增强做好经济工作的责任感和紧迫感”,“加大财政货币政策逆周期调节力度”;而在12月召开的政治局会议提出要“加强超常规逆周期调节”,“超常规”这个词在中国重要政策文件中,并不多见。并且提出“实施更加积极的财政政策”,“适度宽松的货币政策”,而适度宽松的货币政策的提法,上一次出现,还要追溯到2008年和2009年的中央经济工作会议。

而在2024年底的中央经济工作会议中,用更加具体的表述——“提高财政赤字率”,提高赤字率在历年中央经济工作会议中并不常见,在2015年和2020年出现过。而2025年将会再度迎来财政赤字率的提高”。除此之外,中央经济工作会议中还提到增加发行超长期特别国债,持续支持“两重”项目和“两新”政策实施。增加地方政府专项债券发行使用,而在货币政策层面,更加具体的提出“适时降准降息,保持流动性充裕”。由此我们看到,整体的宏观政策,迈向了更加明显的“宽松”。

我们坚信,这一系列举措将为经济在未来三年内持续注入动力,旨在以优异成绩迎接2027年二十一大的召开。把握这一政策总基调与核心原则后,我们不再拘泥于单一政策的细节力度,而是视之为整体政策组合中的一环,共同驱动中国经济稳步前行,呈现稳中向好的发展态势。

除了经济政策发力之外,对资本市场的支持政策也是有明显规律。我们在2019年,也就是五年前,就撰写了报告《A股投资启示录(六)——崛起的A股!五年一遇资本市场政策友好期再临》就描写了这个规律,就是每隔五年,要么就会推出一个新的板块支持资本市场,如2004年推出中小板,2009年推出创业板,2019年推出科创板,要么就会议国务院名义发布一个高规格的文件支持资本市场,1999年批复“搞活资本市场六条意见”,2004年国九条,2014年新国九条,2024年新国九条。

而新板块推出前后或者重磅资本市场政策文件发布前后,市场就会出现中期底部。

今年以来,除了推出了《国务院关于加强监管防范风险推动资本市场高质量发展的若干意见》“新国九条”,除此之外,央行在9月份以来,也推出了证券基金公司保险公司的互换便利,以及增持回购专项再贷款这种直达二级市场的货币工具。

经济政策周期和资本市场政策发力周期共振之下,A股存在近似五年左右的运行周期,1999年,2005年,2009年,2014年,2019年都出现了市场筑底回升,开启较大级别行情的现象。

2、2025年总需求侧展望:信用周期的弱化和结构性需求分析视角

曾经的中国经济在房地产、基建、制造业的驱动下,体现为三年半的信用周期,这种信用周期是中国经济特有的发展模式与金融体系共同作用的结果。房地产、基建和制造业是中国经济增长的重要贡献和组成部分,而它们的投资和发展又高度依赖信贷资金的支持。

然而,随着2021年房地产调控进一步趋紧,地方政府化债大幕开启,地产融资和地方政府融资告别了高增长时代,自2022年开始,新增社融的波动在进一步下降,房地产和地方政府投资阶段性的不是经济增速的主要贡献。而且,随着人口结构变迁,城镇化水平进一步提升以及中国基建水平不断完善,未来房地产投资和基建投资保持平稳的概率较大,而不太会像以前一样大幅的波动。

如此一来,当前分析中国经济的过程中,与信用相关的指标如信贷、社融、M2等指标的重要性在下降,信贷社融不再是中国总需求边际变化的最重要的力量,我们需要构建新的直观指标体系作为分析未来中国经济新视角。

(1)经济总量与盈利总量新视角

▶ 以四部门相关的指标表征总需求

我们可以以广义的政府支出,社会商品零售额,商品房销售额,企业资本开支和出口金额作为衡量中国四部门,居民,企业,政府和外需的总需求指标。

从下图中可以看出,2021年之后,中国四部门总需求额基本保持相对稳定,呈现稳中有升的局面。

在这种整体稳定的背后,是需求结构的变化,2021年之前,基本所有部门的总需求都是以震荡上行的形式,2021年中国开启了针对房地产和地方政府债务风险的化解进程,在此后的三年,房地产销售面积和金额明显下降,政府支出在收入下降和化债的背景下也相对承压,广义政府支出加商品房的销售呈现下行趋势。

而此时,中国的总需求也没有出现明显的下降,一方面疫情管控政策彻底放开后,居民的消费增速在低基数背景下出现了持续回升;而2020年后疫情向全球制造业需求产生过一波明显的转移,加上以新能源、电子、医药等制造业领域的投资需求旺盛,中国的企业资本开支维持了相当高的一段时间高增长。最后,2022年之后,全球需求保持相对高位,在2022~2024年连续三年,中国出口形势均不错,出口、企业资本开支和居民消费抵消了房地产和政府支出下降的影响,使得需求保持了相对稳定。

(2)宏观政策与四部门总需求分析

▶ 地产

“房子是用来住的而不是用来炒的”定位一直持续到2023年,2021年房地产三道红线开始实施,在自2021年6月开始,国家统计局口径的商品房销售持续保持负增长。

2023年7月开始,对房地产定调发生重大变化,7月政治局会议提出“适应我国房地产市场供求关系发生重大变化的新形势”,此后的房地产政策逐渐宽松和加力支持。在2024年中央经济工作会议中提出“持续用力推动房地产市场止跌回稳”。至2024年11月,在政策不断发力推动下,在基数明显降低后,商品房销售额终于出现了单月转正。房地产销售额经过了长达三年多的下行后,出现了企稳的曙光。

展望2025年,由于中央经济工作会议明确提出“持续用力推动房地产市场止跌回稳”,加之当前中国的商品房销售面积已经降至9亿平米附近,2025年在政策的推动下,商品房销售企稳的概率明显加大。

房价和地产销售相关联,2021年开始,全国主要房价呈现下行的趋势,和地产销售的情况类似,在2024年地产支持力度不断加大后,一线城市二手房率先出现了企稳的态势。同样,由于当前房贷利率较低,随着政策进一步发力,2025年一线城市房价企稳的概率进一步加大。

2025年,或将会成为中国经济中的关键之年,由于房地产是中国居民资产的最重要的组成部分,也是中国经济中重要的贡献产业,此前三年地产在持续下行中,无论是从经济的角度还是从资产价格的角度,对居民未来的预期产生了不利影响,也直接和间接造成了A股过去三年估值的大幅调整。到2024年底,随着地产销售和房价出现企稳的曙光,房地产风险开始得到了有效化解。一旦房产部门趋于稳定,居民信心有望恢复。

风险偏好回升后,如果房地产作为居民最重要的资产类型可能已经告一段落,那么居民资金进入权益市场似乎已经成为为数不多的选择。

▶ 财政

地方政府债务问题一直以来是中国经济中一个比较重要的问题,过去二十年,基于房地产的土地财政和以及地方政府通过地方政府债和地方政府隐形债务平台举债,获得资金用于大规模基础设施建设,是中国基建能够快速发展的关键资金动力。

而到了最近几年,中国的基建水平也达到相对比较成熟的水平,继续大规模基建的空间有限。再允许地方政府大规模举债的必要性下降,同时,由于持续的债务水平扩张,很多经济能力较差的地方政府,偿还债务开始出现问题。地方政府债务和隐性债务的需要得到解决。

自2020年中央经济工作会议提出“抓实化解地方政府隐性债务风险工作”,此后的每一年,地方政府隐性债务的处理都是工作的重中之重,2021中央经济工作会议指出,坚决遏制新增地方政府隐性债务,2022年的提法是“在有效支持高质量发展中保障财政可持续和地方政府债务风险可控。

从地方政府债和地方政府城投债的净融资额来看,2022年底是一个高点,2023年之后,地方政府债和城投的净融资额较此前明显下降了一个台阶。

债务风险的化解也带来了地方政府的资金来源受限,与此同时,由于过去三年房地产下行,地方政府土地出让金大幅下行,这两者共振之下,使得过去三年地方政府的财政开支总体承压,自2022年开始,包括一般公共支出和政府基金性支出的广义财政开支,结束了快速扩张,进入到一种偏稳定的状态。

尽管在2023年后中央政府加大的支出力度,但由于中央政府在整个政府中支出比例较低,整体政府支出仍然承压。不过今年三中全会之后,地方政府支出开始边际改善,从底部反弹。而中央政府支出也开始加大力度,整体来看,长达三年的政府支出承压的状态正在发生改变。

在今年的中央经济工作会议中,明确提出要实施更加积极的财政政策。提高财政赤字率,确保财政政策持续用力、更加给力。加大财政支出强度,加强重点领域保障。增加发行超长期特别国债,持续支持“两重”项目和“两新”政策实施。增加地方政府专项债券发行使用。因此,2025年,我们认为政府整体支出相对过去几年出现较为明显的扩张。

除此之外,随着2024年,大规模化债开始落地,地方政府还本付息的压力明显减轻,也能够更好的“轻装上阵”,将资金用于能够带来实际需求改善效果的领域。

▶ 居民消费

居民消费在2016~2019增速保持了相对稳定,疫情爆发后,疫情和基数效应始终影响着居民的消费增速,2022~2023年由于整体消费走出疫情的阴霾,表观增速相对较高,对中国经济总需求产生了积极贡献。但是在2024年开年之后,社会消费品零售额增速开始出现明显下降,增速降至单月2~3%左右的水平,较疫情前已经明显下降。

在这样的背景下,2024年推出了消费品依旧换新政策,并且在三季度开始发挥明显作用,在汽车、家电等耐用品增速明显回暖的背景下,消费增速出现了阶段性回升,然而,到了2024年11月,消费增速在去年高基数的背景下,再度回到了3%左右的水平。目前来看,消费需求的回暖,仍然需要政策更加大力的支持。

由于中国已经过了固定资产投资高增的阶段,重启大规模房地产和基建刺激并不现实,因此,在今年的中央经济工作会议中,将大力提振消费摆在了所有工作的首位。这也是中国在面临经济下行压力加大局面时,首次将消费摆在如此重要之位置。

2024年两新政策带来的消费增速阶段性的反弹应该给了一个很好的参考案例,这使得2025年推出更大规模的消费鼓励或者刺激变为可能,尽管目前已经公开的政策思路基本符合预期,但是我们仍然相信2025年政策在消费端可能会出台超预期的政策,这也是我们认为2025年消费板块可能有比较大机会的关键原因之一。

总体来看,在地产企稳,地产链对于消费拖累减轻后,再辅以较大的规模的消费支持或者刺激政策,我们认为2025年的消费增速有望较2024年有一定程度的回升。

▶ 外需

外需整体在2025年将会承压,中国出口金额在2025年将会面临一定程度的压力。

此前我们分析过,全球需求存在3-4年左右的需求周期,主要是库存周期的贡献。2022年,随着全球大规模宽松的结束,2023年全球需求增速明显下行。到了2023年8月,随着美国重新走向财政扩张和全球补库存,全球需求再度出现回暖,至九月全球主要国家进口增速回升至5.6%,不过到10月,全球进口增速开始从高位回落。

如果特朗普再次担任总统,中国的出口可能会再次面临多方面的挑战。直接影响包括关税壁垒增加、高科技和关键技术出口限制进一步加强,以及全球供应链加速从中国转移;间接影响则可能体现在全球贸易格局分裂和经济复苏波动上。然而,中国也可能通过推动出口多元化、加强与周边及非西方国家经贸合作、以及深化国内经济转型来应对该局势,尽量降低对特定市场的依赖并增强其出口韧性。

而今年,出口增速持续高于全球代表性国家的进口增速,这种现象可能是由于担心明年关税提升,中国企业倾向于加快出口节奏,或者将货物提前出口,以规避未来关税上调可能带来的额外成本。而跟中国企业贸易往来密切的公司,也可能会有动力提前备库存,以避免关税提升带来的进口成本增加。这使得中国2024年的出口增速好于预期且高于全球代表性国家的进口增速。

那么反过来,2025年就有可能会面临高基数以及已经进行备货后,自中国进口需求降低的局面,这种情况在2021~2022年也出现过,2021年由于全球疫情反复,自中国加大了进口和备货,中国出口增速高于全球代表性国家进口增速,而在2022年这种关系又反过来。

2025年总需求有望在政策支持之下稳中有升。当前中国信用周期弱化,消费、投资、政府支出和进出口四部门总需求基本保持额相对稳定,需要关注结构的变化。展望2025年,商品房销售和房价在政策的推动下企稳的概率明显加大,政府整体支出相对过去几年将出现较为明显的扩张,消费增速在地产链拖累减轻以及较大规模消费政策刺激下有望回升,出口或面临全球需求高位回落,以及特朗普上任带来的关税壁垒和技术限制等问题,整体将会承压。

3、2025年供给侧展望:企业资本开始下降与防“内卷式”竞争新措施

(1)中国正式过了资本开支高峰期

中国制造业在过去几十年经历了高速发展,在到2022年在全球制造业中产值占比接近30%,而在全球出口部分保持在12%左右。当前中国制造业在多数传统制造领域已经是全球领先,在过去几年新能源大发展的阶段,中国企业也凭借快速的技术突破和大规模资本开支扩产迅速崛起,在全球中的份额领先。

在新能源经历了快速发展后,目前中国尚未在全球取得领先优势,甚至落后的主要在一些高精尖领域,这些领域更需要的是技术进步的迭代和研发投入。而大多数行业在过了高速增长阶段后,在中国总需求趋于平稳的背景下,继续做大规模资本开支大规模扩展的必要性在下降,而更加重要的是技术、效率、环保、能耗水平的提升。中国大多数制造业要经历从量的扩张到质的提升的阶段。

在这样的背景下,2020~2023年以新能源为代表的新产业和传统产业又经历了一波资本开支高峰。随后自2024年开始,这一趋势发生了逆转,除了少数行业,多数行业的资本开支开始明显下行,今年前三季度,上市公司口径统计的资本开支增速出现了-6%的增长。

本次经历的企业资本开支下行跟以往可能有显著的不同,此前二十年资本开支也随着经济下行出现过负增长,但是最终在下一次房地产加基建刺激来临后,中国总需求出现大幅扩张,因此制造业将会匹配的扩大产能。而这次不同的是,由于当前经济托底政策并未和以往一样刺激地产和基建,能够带来的杠杆效应有限,因此,能够带来的需求扩张效应弹性较为有限,需求呈现缓慢温和复苏的概率更大。

目前,很多传统行业产能利用率并不高,如果只是温和的需求复苏,企业完全没有必要或者也看不到大规模扩产的信号。在未来很长一段时间,企业都比较难大规模进行产能扩张。从今年以来的百大城市的工业用地成交情况来看,基本保持了2015~2016年实施供给侧改革时的工业用地成交水平。

企业资本开支水平的下降对于提高上市公司的真实回报尤为关键,一方面,减少资本开支,竞争格局优化,管理或者技术水平优势的公司可以体现出更强的竞争实力,整体利润率有回升的可能性;其次,减少资本开支后,在总需求带来的经营现金流量改善背景下,自由现金流将会明显提升,企业分红和回购回馈投资者的能力会更强,基于自由现金流计算的企业内在价值将会更高。

部分行业在经历了持续高资本开支后,出现了“内卷式竞争”加剧的情况,产品价格大跌,业绩大幅回落,随着资本开支下降,产能投放速度明显放缓,部分“内卷式竞争”的行业有望自2025年开始逐渐迎来困境反转。

目前中国的上市公司资本开支占净利润和经营现金流量净额偏高,如果内卷式竞争缓和,资本开支强度下降,未来中国上市公司的自由现金流有明显提升的可能,从而使得内在价值不断提高。

(2)2025年整治“内卷式”竞争改革政策展望

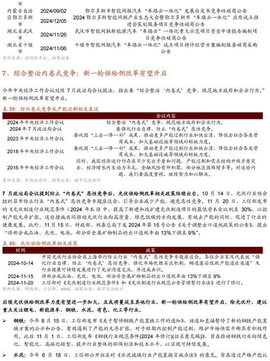
今年中央经济工作会议延续7月政治局会议提法,指出要“综合整治‘内卷式’竞争,规范地方政府和企业行为。”新一轮供给侧改革有望开启。

7月政治局会议提到防止“内卷式”恶性竞争后,光伏供给侧改革相关政策陆续出台。10月14日,光伏行业协会组织召开防止行业“内卷式”恶性竞争专题座谈会,引导企业减少产能,避免恶性竞争。11月20日,工信部发布的《光伏制造行业规范条件(2024年本)》中,提高了新建和改扩建光伏制造项目的最低资本金比例至30%,以控制产能无序扩张。这些措施共同推动光伏行业向高质量、绿色低碳的方向发展,有效去产能的同时,促进了行业的健康发展。此外,11月15日,财政部、税务总局下发2024年第15号公告《关于调整出口退税政策的公告》,提出“将部分成品油、光伏、电池、部分非金属矿物制品的出口退税率由13%下调至9%”。

后续光伏供给侧改革力度有望进一步加大,且或将蔓延至其他行业,新一轮供给侧改革有望开启。除光伏外,建议重点关注锂电、新能源车、钢铁、水泥、有色、化工等行业。

▶钢铁:今年8月15日,工信部发布《关于暂停钢铁产能置换工作的通知》,该通知直接暂停了新的钢铁产能置换方案的公示和公告,有效遏制了产能的无序扩张,对于短期内控制产能过剩、维护市场供需平衡具有积极作用。此后11月1日,工信部发布《钢铁行业规范条件(2024年修订)(征求意见稿)》,旨在推动钢铁行业向绿色化、智能化、高端化转型,提升行业整体的环保标准和技术水平,以实现可持续发展。

▶水泥:今年6月18日,工信部公开征求对《水泥玻璃行业产能置换实施办法》的意见。旨在通过严格产能认定、提高新建项目标准、简化跨省流动程序等方式,推动产业布局调整和去产能。

▶化工:进一步推进磷资源的高效利用,严格限制新增产能。7月2日,工信部等九部门联合印发《精细化工产业创新发展实施方案(2024—2027年)》,也预示着未来化工行业会有更好的发展。

4、企业盈利预测假设与结论:上市公司盈利整体增速温和改善

当前经济各部门之间分化较大,因此,总量分析的视角难以为我们的投资提供特别明确的指导。但是每年的重要节点还是要对下一年整体走势进行判断。A股整体走势取决于盈利趋势和资金面趋势。因此,A股整体的判断主要依靠盈利趋势判断和资金面的预估和测算。

盈利趋势判断上,上市公司整体收入和利润增速与工业企业收入和利润增速趋势基本一致;盈利趋势取决于收入趋势和利润率变化。

收入预测和趋势判断上,大致取决于四个变量,出口增速、社零增速、地产基建施工增速和非产成品库存增速。出口、消费、地产基建投资和库存变动对收入影响最为显著。我们用这四个指标可以拟合工业企业收入增速。

对于企业利润率来说,PPI非常关键,利润率与PPI高度正相关;PPI又是需求的结果和函数。

根据前文假设,对明年四个变量的方向如下所示。

我们预测2024年的A股/非金融及两油A股上市公司2024年累计业绩增速仍在负值区间,2025年有望实现温和增长。25年全部A股/非金融及两油A股上市公司净利润累计增速初步预计约为3.6%/6.1%。

盈利能力方面,21年下半年开始由于资源品价格的高企以及疫情的反复,整体A股净资产收益率逐渐走低。22年以来在收入端疲软、企业加杠杆意愿较低等影响下,总资产周转率、销售净利率、资产杠杆均出现下降。24年三季报来看非金融石油石化ROE仍处于下行趋势。展望2024年底至2025年,ROE预计窄幅波动。由于价格端仍处于较低水平,销售净利率的改善预计相对有限;资产周转率在收入增速弱修复、总资产企稳回升的双重作用下预计相对稳定;宽货币、宽财政以及较低利率背景下,杠杆率预计窄幅波动向上。

大类板块,资源品、中游制造、医疗保健板块环比呈下滑趋势,金融地产、公用事业板块的ROE基本探底企稳;信息科技、消费服务板块的ROE(TTM)稳步提升(主要为电子、通信、商贸零售)。建议重点关注盈利有望反转的电力设备、国防军工、传媒、建材等;以及高景气维持的计算机、汽车、家电、电子、商贸零售。

如果分不同行业来预测,2025年各大类行业面临的基本情况出现较大的分化,整体来看,中游制造业、医疗保健、信息技术属于增速回升的行业,消费服务、信息技术预计增速相对较高。

分板块的盈利预期如下:

5、小结:五年政策上行周期,企业盈利稳中有升

经济和资本市场运行中有一个相对隐性的5年周期规律,政策通常都会在会议召开前两年开始逐步发挥作用,其中一个显著的标志便是M1增速的明显回升,市场也会在关键时间节点上迎来重要拐点。9月26日政治局会议以来,财政和货币政策力度开始明显加大,资本市场中也出台了“新国九条”,以及证券基金公司保险公司互换便利和增持回购专项再贷款。从当前形势看,M1增速极有可能在11月或12月触达底部,意味着经济政策周期和资本市场政策发力周期共振之下,五年周期律仍在发挥作用,A股在未来两年出现大级别上行趋势的概率进一步加大。

当前中国信用周期弱化,消费、投资、政府支出和进出口四部门总需求基本保持额相对稳定,需要关注结构的变化。展望2025年,商品房销售和房价在政策的推动下企稳的概率明显加大,政府整体支出相对过去几年将出现较为明显的扩张,消费增速在地产链拖累减轻以及较大规模消费政策刺激下有望回升,出口或面临全球需求高位回落,以及特朗普上任带来的关税壁垒和技术限制等问题,整体将会承压。

供给侧方面,中国已经结束了资本开支高峰期,企业资本开支已经出现下滑,并且在未来很长一段时间,都比较难进行大规模产能扩张,资本开支的下降有望改善企业自由现金流,提高上市公司的真实回报。政策端,今年中央经济工作会议延续7月政治局会议提法,指出要“综合整治‘内卷式’竞争,规范地方政府和企业行为”,新一轮供给侧改革有望开启,部分“内卷式竞争”的行业有望自2025年开始逐渐迎来困境反转。

企业盈利方面,预测2024年的A股/非金融及两油A股上市公司2024年累计业绩增速仍在负值区间,2025年有望实现温和增长,25年全部A股/非金融及两油A股上市公司净利润累计增速初步预计约为3.6%/6.1%。2025年各大类行业面临的基本情况出现较大的分化,整体来看,中游制造业、医疗保健、信息技术属于增速回升的行业,消费服务、信息技术预计增速相对较高。

03

居民资金有望加速入市——A股主力增量资金及风格分析

1、资产荒与赚钱效应规律

在中国市场,增量资金对于某一类型资产的投资行为,可以观察到一种典型的三个阶段模式:浅尝辄止、渐入佳境和如火如荼。

第一阶段:浅尝辄止

在资产价格初步开始上行的第一年,投资者往往持谨慎态度。他们可能对新出现的投资机会持观望态度,或者只是小规模地尝试投资。由于市场尚未形成明显的上涨趋势,投资者对于这类资产的热情并不高。甚至当资产价格有所上涨后,一些投资者会选择落袋为安,即卖出资产以锁定利润,导致在第一年,该类型的基金或产品并未出现大规模的资金流入,甚至可能出现赎回的情况。

第二阶段:渐入佳境

然而,当资产价格在第二年继续上行时,之前赎回或未充分投资的投资者开始感到后悔。他们意识到自己可能错过了赚取更大利润的机会。随着资产价格的持续上涨和市场的乐观情绪,这些投资者开始重新买回之前卖出的资产,或者增加对该类资产的投资。这种买回行为进一步推动了资产价格的上涨,形成了良性循环。

第三阶段:如火如荼

在资产价格连续上行两年后,如果投资者在这两年中获得了可观的累积回报率,他们对这类资产的预期回报率会大幅上调。这种高预期回报率吸引了更多的资金流入。在第二年的下半年或整个第三年,该类型资产可能会迎来更大幅度的资金流入。这种资金流入不仅进一步推高了资产价格,还形成了强烈的正反馈效应:资产价格上涨吸引更多资金流入,而更多资金流入又进一步推动资产价格上涨。

这种三阶段的投资行为模式反映了投资者心理和市场动态的变化。在初期,投资者对新机会持谨慎态度;随着市场趋势的明朗和资产价格的上涨,他们的信心逐渐增强;最后,在高回报的吸引下,投资者蜂拥而入,推动市场进入加速上行状态。

因此,中国的各类型资产都有连续两年缓慢上行后,在第二年下半年开始,进入加速上行状态的特征。

过去十年股票市场有两轮较大的行情,分别是2013~2015年和2019~2021年,而这两轮行情的增量资金入市途径分别是杠杆资金和主动偏股基金,而从这两次居民资金的行为形势来看,都是在第一年浅尝辄止,规模小幅增加;第二年上半年继续小幅增加,到了第二年下半年开始,逐渐进入渐入佳境的状态,增量资金开始加速,在第三年上半年进入如火如荼的状态,增量资金大幅增加,最终形成了增量资金和市场的正反馈,带来指数的加速上行。

自2023年下半年起,ETF市场迎来了规模的大幅增加,这一趋势主要得益于重要机构投资者的积极买入,他们的行为也带动了部分机构和个人投资者的跟随。然而,随后的市场走势并未如投资者预期,从去年下半年至今年9月份,指数整体表现较差,导致多数前期买入的投资者未能实现盈利。当9月下旬以来市场出现明显上行后,部分投资者持有的ETF开始扭亏为盈时,却也迎来了资产价格上行第一阶段的典型投资者行为——浅尝辄止。投资者在获得初步利润后,出于风险规避和落袋为安的心理,选择了赎回ETF,导致10月之后ETF规模出现下降,这一行为模式与过往市场经验高度吻合。

2、ETF与持续增量资金

2023年之前,ETF的发展相对平稳,2019年至2022年,ETF净流入的规模大约4000多亿,与同期主动基金的大发展不可同日而语。ETF基本算一个小众的投资品种,多数是机构投资者和场内的个人投资者进行交易和投资。

而2023年开始,ETF的发展开始逐渐提速,尤其是在重要机构投资者开始加速买入以沪深300为代表的权重ETF后,ETF的规模进一步提速。到2023年底,股票ETF达到1.4万亿。

2024年是中国ETF的爆发之年,年初,由于市场快速下跌,重要机构投资者开始加大买入ETF的力度,以维护资本市场的稳定,此次买入对于稳定市场起到了关键性作用。

此后,市场在7月快速调整之后,ETF的规模继续快速扩张,此时还是以重要机构投资者维稳为主。

到9月24日,一行一会一局开了新闻发布会,公布了一揽子稳定市场的政策,包括两项货币工具的使用(SFISF和增持回购专项再贷款),市场开始大幅攀升,此时,ETF成为市场重要的抄底的品种和工具,除了沪深300之外,科创、创业等指数的ETF规模开始大幅增加。

9月5日,首批10只中证A500ETF集体上报,9月6日即传出获批的消息,9月10日正式发行。第一批:2024年9月,首批10只中证A500ETF产品迅速完成上报并获批,并于9月20日--9月24日陆续结束募集;紧接着,第二批12只中证A500ETF也在随后的时间内陆续获批并发行。第三批:2024年12月10日,第三批9只中证A500ETF正式获批,使得整个中证A500ETF的获批产品总数增至31只。

中证A500ETF自推出以来,就受到了市场的广泛关注。其市场表现也颇为亮眼,规模增长迅速,截至2024年12月9日,已有22只中证A500ETF完成上市,其最新净值规模合计达到了2186.79亿元,相较于最初发行规模增长接近4倍。其中,百亿级中证A500ETF单品已达到11只,占比超过一半。

今年以来,集中发行了两批宽基ETF联接基金,分别是今年4月集中发行了中证A50联接基金,发行规模有71亿元,经过一段时间低于1元后,在本轮市场上涨后,净值已经攀升至1.1元,在银行渠道认购ETF联接基金的投资者小试牛刀后,已经得到相对不错的回报。

10月底以来,中证A500ETF联接基金批量发行,由于A50联接基金的赚钱效应,加上市场确实表现相对强势,20只已经披露发行规模的中证A500ETF联接基金规模达到795亿,是中证A50联接基金发行规模的十倍。加上其他中证A500ETF、A500指数增强,11月成立的股票型基金规模突破了1000亿。触发了较为经典的加速上行的信号。

目前,中证A500ETF联接基金净值普遍在0.95~0.99之间,如果市场在目前基础上再上行,中证A500ETF也开始有赚钱效应的话,那么ETF联接基金很有可能在银行渠道受欢迎程度出现明显提升,有可能会引发进一步的申购ETF联接基金热潮。从而进入增量资金第二阶段——渐入佳境的状态,当然,这也意味着指数出现更大幅度上行的可能性进一步提升。

ETF作为交易所交易基金,一般都是投资者在二级市场买卖ETF为主,而银行渠道的投资者对于ETF联接基金持有规模一直不温不火,ETF联接基金规模在过去三年一直维持在3000亿上下波动。9月份市场大涨后,ETF联接基金的规模有了明显的攀升。

而10月和11月ETF联接基金的批量发行,银行渠道认购热情明显提升,有可能使得ETF联接基金在投资者资产中的渗透率加速提升。

历史上偏股基金单月新发规模破千亿后往往会有指数级别上行。历史上偏股基金单月发行规模破千亿主要发生在2007年4月(988亿份)、2015年3月(1297亿份)、2018年7月(1113亿份)和2020年3月(1145亿份),这四次新发偏股基金突破1000亿份后几个月市场均迎来指数级别上行。

11月单月偏股基金再度破千亿,其中指数型基金新发1030亿份。目前中证A500ETF基金净值普遍在0.95~1元之间,一旦攀升到1以上,加之此前中证A50ETF已经普遍浮盈10%以上,那么银行渠道投资者感受到的赚钱效应将会加速升温。

如果2025年上半年,在政策和经济回暖的作用下市场能在目前这个平台基础上再上一个台阶,那么ETF投资者就可能逐渐由“渐入佳境”进入“如火如荼”的阶段,从而形成增量资金入市——市场上涨——增量资金入市的正反馈。这使得ETF有可能成为2025年之后市场增量资金的关键力量,推动指数不断上行。

3、资产荒与2025年居民资金去处

目前,十年期国债利率跌创新低,各类型资产的预期回报率均在下滑。

今年以来,10年期国债收益率呈现出持续震荡下行的态势。三季度以来,10年期国债收益率继续震荡下行,在12月2日下破“2.0%”关口,进入“1时代”。

目前理财产品及存款的预期回报率均在下降,今年以来央行三次下调LPR,银行存款利率也持续处于下行通道中,3月、6月、1年定期存款利率仅0.8%、1%、1.1%,国有行存款利率进入“1.0”时代。与此同时,随着十年期国债利率快速回落,银行理财产品利率也不断下滑,理财产品业绩比较基准呈现持续下调趋势,中高预期回报率资产缺失。

居民存款和净存款飙升。2018年以来,尤其是2022年以来,居民以存款形式存在的资产大幅增加。住户净存款余额从2018年底的25万亿,到了今年10月达到67万亿,增长了超过一倍。居民待投资金大幅增加。

不考虑负债的住户存款余额,从2018年底的70万亿,到目前已经攀升至150万亿左右。

这种情况使得投资者在寻求能够提供稳定且较高回报的投资机会时,面临着更大的挑战。传统上被视为中高收益的资产类别,如某些债券、房地产投资信托基金或高收益股票,可能由于市场波动、经济不确定性或政策变化等因素,未能达到预期的收益水平。而确定性较高的资产,目前收益率又大幅下降,在这种资产荒的状态下,若后续权益市场赚钱效应持续改善,投资者对于权益资产,尤其是ETF及其联接基金,逐渐进入到渐入佳境的状态,则有可能在2014~2015年、2020~2021年之后再度迎来增量的正反馈。

居民存款向权益市场搬家,理论上A股将有较大的上行空间。

4、2025年增量资金平衡表

整体来看,2025年在居民资产荒的背景下,居民资金入市节奏有望进一步提升,我们预计全年A股净流入的规模有可能会超过一万亿。

5、小结:中高预期回报资产荒下,居民有望加速通过ETF流入权益市场

ETF有可能成为2025年之后市场增量资金的关键力量,推动指数不断上行。从历史上看,中国增量资金对于某一类型资产的投资行为,可以划分为三个阶段:浅尝辄止、渐入佳境和如火如荼。自2023年下半年起,ETF市场迎来了规模的大幅增加,今年9月下旬以来市场出现明显上行后,部分投资者持有的ETF开始扭亏为盈,进入浅尝辄止阶段,随后部分资金获利赎回,10月和11月ETF联接基金批量发行,银行渠道认购热情明显提升。如果2025年上半年,在政策和经济回暖的作用下市场能在目前这个平台基础上再上一个台阶,那么ETF投资者就可能逐渐由“渐入佳境”进入“如火如荼”的阶段,从而形成增量资金入市——市场上涨——增量资金入市的正反馈。

当前各类型资产的预期回报率均在下滑,居民资产荒背景下,如果股市赚钱效应持续改善,存款有望向权益市场搬家,推动市场上行。今年以来,10年期国债收益率呈现出持续震荡下行的态势,进入“1时代”,理财产品及存款的预期回报率均在下降,中高预期回报率资产缺失。2025年在居民资产荒的背景下,居民资金入市节奏有望进一步提升,我们预计全年A股净流入的规模有可能会超过一万亿,理论上A股将有较大的上行空间。

04

AI+时代的加速到来

1、移动互联网+之后,人类社会加速进入AI+时代

2013-2015年TMT牛市和2023年以来AI+浪潮的本质均离不开新技术的诞生与导入。根据2016年中国社会科学院数量经济与技术经济研究所蔡跃洲、李平等所著,当整个经济社会随着一项重大发明成果的问世及渗透实现了生产效率的极大提高和生活方式的重大改变,则该技术创新可称为技术革命。历次技术革命爆发后,新的主导技术体系常会伴生出1~2种成本低廉、供给充裕、具有广泛用途的关键要素,且新技术体系及关键要素将从根本上改变整个经济社会的运行组织模式,形成与之相匹配的技术-经济范式,并解决原有范式下存在的某些局限。根据蔡跃洲、李平等梳理,第五次技术革命关键要素“芯片”和“可能出现的”第六次技术革命关键要素“数据信息”则分别对应于工业3.0和工业4.0,推动第三次产业革命。当前处于2024年,在技术端,人工智能技术演变方向AI Agent与AI 应用靠拢,大模型成为AI产业链的核心;在生产要素端,数据要素已得到联合国以及各国政府充分重视,与之匹配的数据基础制度体系初步构建并逐步完善,算力要素正逐渐配合硬件要素效率的提升逐渐递进;并通过算力的提升带来AI应用场景的多样化,激发应用需求的提升。“AI+”正在积蓄力量,将再度大幅提高生产效率,成为经济社会新角色。

随着人工智能技术的加速成熟,通用人工智能(AGI)正在加速实现。

2、AI Agent底层技术日益增进,硬件效率提升开启产业新篇章

AI Agent是以大语言模型为大脑驱动的系统,具备自主理解、感知、规划、记忆和使用工具的能力,能够自动化执行完成复杂任务的系统。一个基于大模型的 AI Agent 系统可以拆分为大模型、规划、记忆与工具使用四个组件部分。

▶大模型:LLM扮演了 Agent 的“大脑”,提供推理、规划等能力。

▶规划:分解,拼接与求解。

▶记忆:感觉记忆(学习原始输入的嵌入表示),短期记忆(上下文学习,处理复杂任务的临时储存空间),长期记忆(快速检索和基本无限的存储容量)。

▶工具:使用外部工具拓展模型能力。

AI Agent能够带来更广泛的人机交互。目前AI 与人类的交互模式,己从过去的嵌入式工具型AI(如 siri)向助理型AI发展。目前的各类AI Copilot不再仅机械地完成人类指令,而是可以参与人类工作流,为策划活动等事项提供建议,而AI Agent仅需要给定一个工作目标,它可以针对目标进行独立的思考与行动。它会根据目标详细地拆解每一步计划,依靠外界反馈和自主思考来实现目标。

3、AI 应用日趋成熟,商业模式开始逐渐成型

海外AI下游应用整体来看2024年盈利同比呈现提升态势。近一年净利润增速改善较好的公司股价的表现也相对强势。从AI产业链全链条来看,基于算力提升带来的大模型推理能力为AI应用创造了巨大的应用场景。具体来看,根据美股的财报季,第一批AI应用公司的三季度财报大幅超预期,AI广告营销公司Applovin,AI电商Shopify,AI教育Duolingo等公司均在近一年实现净利润的扭亏为盈,同时伴随股价的大幅上涨。闭环验证了B端AI助手的可行性。

“AI+”国内场景化商业模式正在验证,B端应用商业化预计率先落地。近期美股AI应用的积极进展为中国AI应用的投资提供了参考价值。近一年表现来看,海外AI应用公司中,90%左右均为B端公司,较为强势的领域集中在广告,教育,金融,电商等。

我们认为,B端客户通常有明确的业务需求和痛点,AI技术能够针对性地提供更好的解决方案。其次,AI技术在B端应用带来的长期收益预计大于购买成本,且收益周期预计更短。C端应用方面,由于用户需求更加多元化,C端应用的核心在于大幅提升需求端感受,同时价格敏感度更高,C端用户粘性的提高需要覆盖更长的时间,并且需要更长时间验证其商业模式的有效性。一旦有效性经过验证,形成规模化,将具有强大的网络效应和更高的弹性与成长空间。

4、AI +行情方兴未艾,未来可能会有加速上行的可能

对比2013年的“互联网+”行情,我们认为本轮“AI+”行情已通过产业链传导至应用侧。技术革命对资本市场的拉动作用不可轻视,2013年初-2015年6月,互联网指数实现超8倍增长,初期增速较缓,后期成长陡峭。从AI经济发酵至今不足半年,短期看人工智能板块已从股价方面展现增长动能,很多投资者担心行情只是昙花一现,短期行情已透支未来盈利能力。对比十年前TMT牛市,我们认为,当前“AI+”行情旨在应用侧发力,对应板块估值的提升。当下AI技术革新不单从现象层面引发市场关注,海外相关企业布局AI+应用已进入业绩兑现验证期,并实现闭环验证。国内企业也相继进入商业模式验证期,我们预计2025年国内AI应用会逐渐大规模商业化落地,业绩逐步兑现。我们看好AI技术带来的颠覆式产业变革及应用侧在未来的表现,尽管无法避免产业链各环节受多方面扰动因素出现阶段性调整,但我们认为“AI+”经济中长期向好的大逻辑不变。

5、小结:AI+时代正在加速到来

AI+的崛起由生产要素的创新性配置,技术革命性突破,产业深度融合与转型而催生。人工智能作为新一轮科技革命的“领头羊”,将驱动以“AI+”为核心的全新演绎之路:国产AI算力的发展日新月异,崛起已是大势所趋,并空前催化产业链硬件革命;同时,算力的提升扩展AI的场景化应用面积,AI+应用迎来拐点。AI产业链投资方向有望向AI应用方向持续扩散。2022年11月ChatGPT发布以来,在过去两年的时间里,全球AI产业链发展迅猛,大模型的持续迭代与升级拉动算力增长的需求,带动以半导体为代表的AI制造业蓬勃发展,以硬件进步助推算力增长,在过去两年,AI产业链的投资机会主要在硬件和算力方向。2024年下半年以来,AI应用端产品落地加速,呈现出国内和国外共振的产业趋势。

伴随算力的日益增进与硬件效率的不断提升,AI Agent开启了AI产业链的全新演绎之路。海外AI应用方面,Chatgpt访问量持续创造历史新高,美股AI应用公司业绩不断超预期;国内AI应用层面,字节旗下的AI应用豆包火爆全网,已经成为全球第二大AI产品,活跃用户近6000万,仅次于Chat GPT。对于人形机器人,特斯拉Optimus人形机器人技术再度升级,国内厂商不断推出人形机器人新产品。消费电子方面,苹果推出Apple Intelligence的iPhone16系列,华为、小米、OPPO、vivo、荣耀均已发布新机,将AI与光学功能作为旗舰机型的亮点。汽车智能化方面, 特斯拉推出无人驾驶出租车Cybercab,国内的厂商也加快智能驾驶和新款车型的发布会。

展望2025年,需要重点关注“AI+”产业趋势下AI Agent,人形机器人,AI应用,汽车智能化,消费电子AI化五大细分方向的进展。

05

增量资金时代与风格选择:双龙头策略的加速

1、 风格选择——主力增量资金与风格

(1)前情提要:价值红利风格过去2-3年占优

A股风格轮动具有2-3年的特征,对于前两年弱势的风格需要予以重视,对前两年强势的风格需要进行审视。过去两年,A股占优的风格为高分红低估值,类似大盘价值、国证价值、中证红利、公用事业等。另外就是极小市值,这种小市值在量化交易增量资金下也有不错的表现。

2024年前8个月是去年风格的延续,红利、价值板块仍然表现较好;但是此前表现强势的中证2000小微盘风格遭遇明显调整。而300质量、中证A50开始隐隐崛起。

而过去两年表现较差的主要仍然是大盘成长,300质量,消费新能源医药,过去两年主动基金普遍遭遇赎回,对这类型的行业的风格负面拖累比较大。

(2)增量资金属性决定主要风格:风格选择的另外一个视角

A股每2-3年就会更换一个主力风格。

不同阶段的主力增量资金,带来的市场主导风格不同。

ETF作为近年来规模开始扩张的增量资金,我们需要关注其对于市场风格的影响和变化。ETF自身的特征是流通市值加权,也就意味着,股票的流通市值越大,ETF在流入时买入更多。因此,ETF偏向大盘风格。ETF作为2024年1月至10月的主力增量资金,使得2024年1月至10月,市场风格偏大盘风格,中证A50/大盘成长等大盘风格指数表现较好。

(3)ETF作为主力增量的资金的几个重要效应

➢锁筹效应

ETF与其他类型基金不同,ETF严格按照指数权重进行股票购买,并且如果不涉及申购赎回和权重股调整,ETF将会持有这些股票,并不会主动去对股票进行交易,由于指数成分调整频率较低,而且每次调整的数量占比也较低;每日ETF的申购赎回占基金总资产的比例也较低,因此ETF对于股票的持有相当稳定,形同筹码被“锁定”。

如果一个股票被ETF持有的比例越高,在ETF持续流入的阶段,就会出现类似筹码被“锁定”的状态,从而价格实现加速上行。在同样条件下,在未来选股的过程中,需要更加重视被ETF持股比例比较高的个股。

在主要宽基指数里面,科创50成分股是目前为止被ETF持股比例最高的指数。

➢溢价套利效应

ETF和一般基金相比,存在一种机制,就是如果短期市场情绪比较高,ETF场内份额被大幅买入,从而在短期内出现了明显的溢价(高于净值),那么就存在一种套利机制,投资者可以按权重买入ETF一篮子成分股,申购ETF,在二级市场卖出,这种套利行为也为ETF的成分带来了增量资金,从而使得在短期市场快速上行时,形成自我强化的正反馈。

(4)当前环境下的风格选择:成长风格占优、小盘成长大盘成长交相辉映

➢ 从主力增量资金的角度

从前文的描述来看,居民资金增量资金更有可能通过ETF持续流入A股,ETF在持续流入的阶段,大盘成长、中证A50、中证A500、300质量这种偏大盘成长风格会相对占优。

当然,在风险偏好改善的阶段,融资余额会时不时阶段性大幅流入,融资融券加速流入的阶段,会阶段性呈现小盘成长、中证1000阶段性占优的情况。

总的来看,从增量资金的角度,2025年是成长风格占优,大盘成长和小盘成长交替占优。

➢从经济环境的角度

我们在此前多篇关于风格轮动的报告《定价原理与定价权:风格选择的关键之道》《风格轮动启示录:不可不察的风格切换》《行业轮动奥义:四大周期与八大属性》《风格的本质,定义和决定因素》总结了经济环境对于风格的影响。

当经济处在有下行压力的阶段,而又缺乏明确产业趋势时,容易出现防御思维占优的局面,此时大盘价值、高股息风格会相对占优(2022~2024Q3)。

而如果经济政策开始发力,流动性开始边际改善,经济预期开始修复,此时如果伴随着大型产业趋势出现,就会出现流动性驱动的新产业趋势占优,往往是小盘成长、中证1000等小盘指数弹性更大(2019Q1,2024年Q4);随着复苏预期进一步明确,社融触底,基于经济弱复苏视角下,DCF定价模型会重新回归投资实业,此时,大盘成长受益于这种经济复苏而流动性尚可的局面。(2019~2020)。

很显然,当前的经济环境有点类似2018年底向2019年转折的局面,由于经济政策不断发力,流动性不断改善,在2019年Q1出现了指数级别反弹,并且是小盘成长风格相对占优,随后,随着弱复苏预期进一步明确,2019年Q2大盘成长开始占据上风。

因此,从经济周期轮动的角度来看,2025年在复苏预期弱时,小盘成长可能会占优;在政策发力或者经济数据进一步改善时,大盘成长可能会相对占优。

很多风格指数之间相关度比较高,那么如何进行取舍?

从经济的角度,当前经济周期在波动率不断降低的背景下,经济周期波动带来的高增速的机会将会明显减少,投资者应该更加关注内在回报率(SIRR)高的指数。我们在过去多篇报告中提到过,目前300质量是最高的选择。

➢从大型产业趋势的角度:宽基指数重点关注科创50

投资者应该更加关注产业渗透率加速提升的投资机会,通过技术和产品渗透率的加速提升带来估值提升,从而实现超额收益。这种基于FMvD的定价模型,需要当前低渗透率,未来渗透率提升的概率不断提升,目前全球技术趋势中,最符合这种条件的是AI。因此,随着AI的发展,收入利润有望加速扩张的“含A率”高的股票未来值得重点关注。其中,国产AI渗透率加速提升的产业龙头值得关注。很多都属于科创50权重股,科创50在下半年值得重点关注。

总来的看,A股的风格有2-3年周期轮动的特征, 增量资金属性和环境决定了主要的风格。在过去三年整体大盘价值和红利风格占优后,9月风格开始新一轮变化。

从增量资金的角度来看,未来2年成长风格有望占优,而ETF作为主力增量资金时,风格偏大盘成长;阶段性的融资余额作为主力增量资金时,小盘成长中证1000相对占优;从经济环境的角度来讲,未来两年流动性有望保持相对充裕,随着政策和经济预期的变化,也会在大盘成长和小盘成长之间来回切换。

在风格指数中优中选优,我们建议在经济预期稳定的环境下,重点关注SIRR最高的300质量;当前AI+方兴未艾,宽基指数领域中,最受益的是科创50。质量龙头加科创龙头的双龙头策略,有可能在2025年占优。

2、 行业选择的思路和框架——供给侧改革、内需消费、科技创新

做超过一个季度的行业配置思路,核心景气趋势向上,盈利改善,需要关注的点有如下几个方面:

■ 符合未来的经济环境,科技环境;

■ 有明确的景气改善的驱动力;

■ 过去两年表现没有那么理想;

■ 没有产能过剩或者竞争格局恶化;

■ 符合未来可能增量资金的偏好;

(1)经济环境和科技环境

从行业选择的思路来看,2025年预计是一个经济温和复苏、宽财政+宽货币、盈利增速回暖、内外流动性有所改善、新产业趋势方兴未艾的局面,类似2009年和2020年。海外处于降息周期,但出口相对承压。

由此来看,2025年宏观环境和科技趋势,与2009和2020年有高度相似的特征。因此,行业选择的思路也高度相似。同时我们梳理历次12月中央经济工作会议重点提及的领域,在次年大部分表现相对领先。本次12月中央经济工作会议重点提及大力提振消费、提高投资效益,全方位扩大国内需求。综合参考来看,行业选择方面,预计2025年科技创新、内需消费等相对占优。

(2)明年景气趋势的驱动力

同样,以目前已知信息推演明年需求可能持续改善,推动因素和逻辑如下表所示。

(3)产能供应格局

从产能的角度,公用事业目前处在购置资产增速和在建工程增速双高的局面,未来产能投放确定性较强,需要关注产能和需求匹配度的问题;

而以农林牧渔、食饮、汽车、商贸零售、社服为代表的行业,在建工程和资产购置双低,供应格局相对较好;

而煤炭、钢铁、轻工制造、基础化工等行业总体来看产能处于温和增长,关注部分领域产能出清的机会。

(4)过去两年的超额收益表现

站在今年来看过去两年的行业表现,连续两年表现落后的行业主要集中在房地产、建筑材料、农林牧渔、医药生物等。

按照上述逻辑取交集,如果要选五个行业指数做一个组合,这个组合可以考虑是电子、传媒、国防军工、家电、机械设备。

3、小结

风格选择上,成长风格占优,重点关注质量龙头和科创龙头。总来的看,A股的风格有2-3年周期轮动的特征, 增量资金属性和环境决定了主要的风格。在过去三年整体大盘价值和红利风格占优后,9月风格开始新一轮变化。从增量资金的角度来看,未来2年成长风格有望占优,而ETF作为主力增量资金时,风格偏大盘成长;阶段性的融资余额作为主力增量资金时,小盘成长中证1000相对占优;从经济环境的角度来讲,未来两年流动性有望保持相对充裕,随着政策和经济预期的变化,也会在大盘成长和小盘成长之间来回切换。在风格指数中优中选优,我们建议在经济预期稳定的环境下,重点关注SIRR最高的300质量;当前AI+方兴未艾,宽基指数领域中,最受益的是科创50。质量龙头加科创龙头的双龙头策略,有可能在2025年占优。

行业景气上,关注供给侧改革、扩大内需、科技创新三条线索。基于中观景气、产能、内外需求等方面,行业配置建议关注以下三条线索:第一:围绕供给侧改革,聚焦产能出清拐点临近的领域,如资源品中的贵金属、水泥、化学制品,中游制造领域的通用/轨交/自动化设备、锂电池,以及农牧食饮领域的养殖和食品加工等;第二:外需风险敞口小、内需发力领域,如商贸零售、汽车、家电、食品饮料等;第三:受益于科技创新周期及国内自主可控政策加码的领域,如计算机设备、通信设备、自动化设备、消费电子、国防军工等。综合以上配置组合可以重点考虑电子、传媒、国防军工、家电、机械设备。

06

2025年股市流动性展望:ETF渗透率有望加速提升

ETF渗透率有望加速提升。展望2025年,随着国内政策发力和经济基本面改善,市场风险偏好将继续回暖,资金供给端的规模有望较2024年继续改善,其中ETF在居民资产配置中的渗透率有望加速提升,ETF有望贡献主力增量资金;外资有望回流,保险资金入市规模随着保费收入改善而扩大,融资资金随着市场风险偏好改善有望反复活跃。资金需求端在市场改善后整体有望回升,IPO、再融资、股东减持等或较2024年扩大。综合供需测算,2025年 A股资金或净流入1.2万亿元。

1、资金供给端:被动基金继续主力增量资金,融资资金反复活跃

➢ 主动基金

2024年以来,公募基金发行整体仍然处于较低水平,截止11月末,2024年主动偏股类公募基金共发行632亿份。2024年主动偏股基金仍以净赎回为主,估算全年累计净赎回比例12.87%,较2023年继续扩大。综合考虑老基金净申赎,则2024年1-11月主动偏股公募基金贡献增量资金约-4401亿元。

展望2025年,预计主动基金发行规模与2024年接近,假设按照月均50亿的规模计算,则全年新发主动基金为600亿元。老基金申赎方面,预计2024年主动基金赎回情况会有所放缓,整体净赎回比例收窄,假设净赎回比例为8%,则对应赎回约3000亿元。因此综合考虑新发行与老基金申赎,估算2025年主动基金贡献增量资金为-2400亿元。

➢ 被动基金

2024年以来,被动基金发行火热,尤其是场外的ETF联接基金渠道认购火热,11月包含ETF联接基金在内的被动基金整体新发规模突破1000亿元。1-11月被动基金(不含ETF联接基金)累计发行1213亿份。今年以来股票型ETF成为市场主力增量资金,1-11月ETF申赎累计净流入9997亿元。综合考虑新发行被动基金,则1-11月被动基金贡献增量资金约11468亿元。需要说明的是,因为 ETF联接基金在建仓期会将股票组合换购成目标ETF,并体现为ETF申赎带来的份额变动,故为了避免重复,这里统计增量资金时的被动基金发行规模不包含ETF联接基金。

随着十年期国债利率下破2,中高收益率资产荒进一步加剧,居民存款和净存款飙升。2018年以来,尤其是2022年以来,居民以存款形式存在的资产大幅增加。住户净存款余额从2018年底的25万亿,到了今年10月达到67万亿,增长了超过一倍。居民待投资金大幅增加。当前ETF联接基金发行火热,随着赚钱效应继续改善,ETF在居民的资产配置中的渗透率有望加速提升。

2023年下半年起,ETF市场迎来了规模的大幅增加,这一趋势主要得益于重要机构投资者的积极买入,他们的行为也带动了部分机构和个人投资者的跟随。然而,随后的市场走势并未如投资者预期,从去年下半年至今年9月份,指数整体表现较差,导致多数前期买入的投资者未能实现盈利。当9月下旬以来市场出现明显上行后,部分投资者持有的ETF开始扭亏为盈时,却也迎来了资产价格上行第一阶段的典型投资者行为——浅尝辄止。投资者在获得初步利润后,出于风险规避和落袋为安的心理,选择了赎回ETF,导致10月之后ETF规模出现下降,这一行为模式与过往市场经验高度吻合。

展望未来,若经济政策持续发力,风险偏好得到不断改善,且明年开年后市场在中央经济工作会议和两会召开前后受到政策推动而出现进一步上行,那么指数在第二年取得正回报的可能性将大增。在此情境下,预计许多投资者将重新评估市场,并可能选择重新买回ETF甚至进一步加仓,进入渐入佳境的投资状态。若明年上半年指数继续录得正回报,投资者在连续两年获得正收益后,其对股票市场的预期回报率将显著提升。这将极大地增强投资者的信心,并有可能在2025年下半年推动市场进入如火如荼的状态,投资者将持续加仓ETF,与市场上涨形成强烈的正反馈循环。

美股市场被动化程度较高。从规模占比看,美国市场主动偏股基金在过去20年占比不断下行,从2004年的83%减少为2023年的40%。进一步从资金流向拆分,过去10年内美国的基金市场出现了明显的赎回主动基金,买入ETF和被动基金的趋势,2014年至今美国主动偏股基金资金累计净流出(赎回减去申购与分红再投资)2.6万亿美元,而有超过1.9万亿美元资金净流入指数型ETF。

日本市场被动化程度较高,但主要由机构主导。截至2024年10月,日本公募股票基金市场规模达到224万亿日元,其中主动基金占比仅有40%,被动化程度较高。但从持有人结构来看,日本央行是日本ETF的主要持有人,截至2022年底持有ETF市值达50.8万亿日元,而个人投资者持有规模仅1.3万亿日元,占比仅为2%。而欧洲基金市场的被动化进程相对缓慢,2023年底欧洲主动管理型基金规模占比78%,ETF基金和指数跟踪型基金分别占比11%。

参考海外发达市场ETF发展经验,展望2025年,居民赎回主动买入ETF和被动基金的被动化投资趋势有望持续。随着股票市场赚钱效应继续改善,重要机构投资者进一步买入ETF稳定市场的必要性将有所下降,但是考虑到居民持续高增的净存款有望通过ETF向权益市场搬家,ETF在居民资产配置中的渗透率有望进入加速提升的阶段。保守估计假设主被动基金规模整体提升15%,2025年被动基金占股票型基金比重提升至55%,ETF有望贡献增量资金约1.1万亿。

➢私募基金

2024年1-9月,在监管趋严和市场震荡调整背景下,私募证券投资基金规模迅速缩水。4月30日,中国证券投资基金业协会正式发布《私募证券投资基金运作指引》,新规自2024年8月1日起实施,新规要求私募基金的最低存续规模降为500万元,长期低于500万元规模的基金应当停止申购。私募行业监管趋于规范使得存量产品管理规模整体明显下降,同时2023年5月1日正式实施的《私募投资基金登记备案办法》使备案私募基金管理人的门槛有所抬升,新增备案规模较此前整体下滑,新增私募管理人数量减少,叠加持续震荡的市场行情使得私募经营难、募资难,私募规模整体下滑。9月下旬以来,随着市场放量大涨,私募规模触底回升,10月同比降幅明显收窄。截止2024年10月,私募证券投资基金管理规模5.26万亿元,同比下降8.17%;较年初减少4634亿元。综合私募基金仓位,2024年1-10月私募基金贡献增量资金合计-2099亿元。

展望2025年,A股有望震荡上行,同时考虑新规实施可能带来的阵痛期影响逐渐减弱,目前私募基金规模已经企稳,如果按照年度规模增速5%、主观多头策略型私募仓位按照平均78%估算,私募基金整体仓位需要在此基础上打六折,则2025年私募基金带来增量资金约1290亿元。

➢ 保险资金

2024年以来保费收入好转带动保险资金运用余额增速企稳回升,OCI会计准则的变更使得保险资金持续买入高股息资产。截至2024年9月,保险资金运用余额32.2万亿元,同比增速17%;较年初增长了14%。其中投资股票和基金的比例12.8%,相比年初提升了0.45%。据此估算,2024年1-9月保险资金贡献增量资金约2710亿元。

展望2025年,预计保费收入端延续改善,在此情况下,保险资金运用余额预计保持温和增长,假设全年保险资金运用余额规模增速13%,股票投资比例以目前的7.3%计算,则2025年有望带来增量资金约3050亿元。

➢ 境外资金

2024年上半年受美联储政策预期和国内经济预期变化的影响,北上资金呈现前高后低的状态,年初北上资金加速流入A股,而年中明显流出。截至2024年8月16日,2024年北上资金年内累计净流出68亿元,根据9月30日公布的北向资金持股明细,我们估算8月17日至9月30日区间北向资金净流入A股814亿元,估算2024年1-9月北向资金累计净流入746亿元。

展望2025年,预计美联储将逐步降息、转向较为中性的政策立场,预计美元指数和美债收益率将进入震荡下行通道。外围流动性环境边际改善,外资有望维持净流入趋势。保守估计境外机构和个人持有境内股票资产占流通市值比重提升0.2%,预计2025年外资净流入约1500亿元。

➢ 银行理财产品

2024年6月末,银行理财规模28.52万亿元,较年初提升1.72万亿。根据招证银行团队数据显示,2024Q3理财规模稳健增长0.95万亿元,截至2024年10月规模已达29.95万亿元,节奏上,7月、8月、9月理财规模分别+1.35、+0.2和-0.6万亿元。从数据来看,今年下半年理财规模增长不及往年同期,尤其是10月初理财规模出现超季节性下跌。展望2025年,由于存款利率继续走低,存款搬家有望带动理财规模保持稳健增长。另外,根据银行理财半年数据,2024年中银行理财对权益资产的配置比例约2.8%,据此估算,2024年1-10月银行理财贡献增量资金约450亿元。

展望2025年,由于存款利率继续走低,叠加内外部环境改善带来市场投资机会增加,权益类理财产品发行增加,预计银行理财规模有望延续稳步回升的趋势。保守假设25年年末理财产品投资资产余额增长12%,权益投资比例以2.8%为基础,则2025年银行理财有望为股市带来增量资金规模约500亿元。

➢ 信托产品

截止2024年6月末,资金信托余额20万亿元,较年初增加2.58万亿元;其中投资股票的比例为3.13%,较年初有所下降。根据9月末信托贷款余额及其占资金信托的比例估算,9月末资金信托规模约为20.2万亿元。据此估算,2024年1-9月信托贡献增量资金约394亿元。展望2025年,考虑到信托贷款同比已经冲高回落,假设资金信托余额全年同比增速回落至10%,投资股票比例以目前3.1%为基础,则2025年信托产品对股市增量贡献规模为620亿元。

➢ 社会保障资金

不考虑股份划转的情况下,社保基金的资金来源主要包括彩票公益金分配和中央财政预算拨款。,2023年彩票公益金收入1519.17亿元,参考历史分配情况,其中约30%用于补充社保基金,则估算2024年彩票公益金分配给社保基金的规模为455亿元。中央财政预算拨款每年约200亿元,股票投资比例按照20%计算,则2024年社保基金贡献增量资金131亿元。

基本养老保险基金方面,截至2024年9月底,全国基本养老保险基金委托投资规模1.9万亿元,较2023年末提高了约400亿元,与一季度末和二季度末基本持平。假设股票投资比例20%,则保守估计全年增量资金规模80亿元。

截至2024年6月,全国企业年金实际运作金额为3.36万亿元,按照8%的股票投资比例计算,2024上半年贡献增量资金约170亿元,保守估计2024年全年增量资金规模340亿元。

截至2023年年底,全国31个省(自治区、直辖市)、新疆生产建设兵团和中央单位职业年金基金投资运营规模2.56万亿元。相比2022年底的2.11万亿元增加了4500亿元,增速21.3%。如果按照年增速15%计算,假设职业年金投资股票比例与企业年金相当为8%,则2024全年贡献增量资金约307亿元。

综合以上各类保障类资金,大概能够维持年均858亿元相对稳定的增量贡献。就个人养老金而言,人社部数据显示,截至2023年一季度末,全国3038万人开立个人养老金账户,实际缴费人数仅为参加人数的31.37%;储存总额182亿元,相比2022年末的142亿元增加了40亿元,据此估算全年个人养老金新增缴费规模可能120亿元。截至2024年6月12日,全国已经有6000多万人开通了个人养老金账户。12月12日人力资源社会保障部等五部门发布《关于全面实施个人养老金制度的通知》,自12月15日起个人养老金制度从36个先行试点城市(地区)推开至全国,同时,在现有的个人养老金产品基础上,将沪深300、中证A500等85只指数基金纳入个人养老金产品目录,进一步丰富个人养老金账户的投资品种。但是考虑到当前我国个人养老金制度的发展仍处于起步阶段,实际投资人数较少,缴费金额较低。初期按照股票投资比例5%估算,则全年给股市带来增量资金约6亿元,边际贡献相对有限。

综合养老金三支柱,预计2025年全年可以带来增量资金规模合计约860亿元。

➢ 融资资金

924一揽子增量政策出台以来,市场风险偏好明显改善,融资资金由此前的持续净流出转为净流入。截止2024年11月,融资资金净流入2545亿元,目前融资余额占A股流通市值的比例约2.53%,较2023年末的2.49%已经明显回升。展望2025年,假设我们在前文中的逻辑能够如期兑现,股票市场继续维持上行趋势,参考历史,融资余额占A股流通市值的比例平均为2.5%左右,据此估算,则2025年融资资金有望净流入约1600亿元。

➢ 股票回购

2024年1-11月上市公司回购规模先升后降,自9月市场好转后上市公司回购规模有所缩小,截止目前年内累计回购规模约1580亿元。10月18日,中国人民银行设立股票回购增持再贷款,支持维护资本市场稳定运行,预计上市公司回购的便利程度有望增加。11月15日,证监会官网正式对外发布《上市公司监管指引第10号——市值管理》,《指引》明确了市值管理的定义及方式,鼓励通过上市公司实施现金分红、股份回购等具体举措提高投资者回报,上市公司回购积极性有望增强。展望2025年,综合考虑前述三个因素,假设按照2024年月均回购约150亿元计算,保守估计全年回购规模约1800亿元。

2、资金需求端:市场改善后资金需求规模或将回升

➢ IPO

2024年以来IPO规模整体低位波动,平均每月募资规模均在百亿以下。以发行日期为参考,截至11月底年内累计共有90家公司进行A股IPO发行,对应融资规模572亿元。其中主板、创业板、科创板、北交所分别IPO规模190亿元、215亿元、124亿元、43亿元,创业板及科创板IPO规模占比较高。展望2025年,考虑到市场有望继续震荡上行,IPO发行节奏有望回归常态化,随着A股定位由融资市向投资市转变,预计2025年IPO规模维持平稳,如果按照月均100亿元计算,则预计全年IPO规模合计约1200亿元。

➢ 再融资

2024年以来上市公司定增实施规模整体保持中低水平,不过9月以来开始有所回升。以上市日期为参考,截止目前定增融资规模合计为1405亿元,其中货币认购定增规模1097亿元。展望2025年,目前处于正常流程且为现金认购的增发项目合计募资规模为3359亿元,其中房地产行业的再融资项目142亿元,非房地产和非金融行业的不受(破净、破发、连续亏损)等约束的项目合计募资规模为2867亿元,如果剔除计划募集规模较大超过100亿元的项目,则对应为2727亿元。但实际上因为还有募集资金投向、前次募集资金使用情况、财务行投资比例偏高等约束,实际不受限的项目会低于这个规模。因此,假设房地产行业的再融资项目都能够在2025年实施,以上统计到的非地产金融行业不受限项目中的50%能够实施(剔除募资规模超过100亿的项目),则合计募集规模为1500亿元。

此外,配股和优先股发行也会构成市场的资金需求。按发行日,年内配股已实施募资规模0亿元,优先股发行17.9亿元。展望2025年,目前已经处于证监会通过状态的配股项目预计募资规模近450亿元。

➢限售解禁与重要股东减持

2024年重要股东二级市场减持整体有所放缓,重要股东减持主要集中在9月-11月市场好转阶段。截止11月30日年内重要股东二级市场累计增持741亿元,减持1159亿元,累计净减持418亿元。以截至12月6日收盘价格计算,2025年A股解禁规模2.98万亿元,相比2024年解禁规模2.64万亿元有所上升。

从历史数据来看,重要股东减持规模与A股走势存在高度相关性。减持规模6个月滚动平均规模与万得全A的相关系数高达0.7,部分阶段减持的拐点相比A 股的拐点存在一定时滞。另外重要股东减持规模与A股限售解禁规模高度相关,相关系数达到0.79。展望2025年,解禁规模上升后减持规模或相应回升,市场改善后重要股东减持动力也有所增加,综合两个因素,按照月均减持100亿元保守估计2025年净减持规模为1200亿元。

➢其他(手续费、印花税、融资利息)

2024年至今A股成交总额213万亿元,如果分别按照平均佣金费率0.2‰、印花税率0.5‰计算,则佣金费和印花税为2395亿元。融资余额平均约1.5万亿元,按照融资利率平均6%计算,则融资利息为913亿元。展望2025年,预计股市成交额会有所回升,假设成交额平均提高10%,则佣金费和印花税约为2600亿元。平均融资余额根据前文的测算大约为1.91万亿,对应融资利息为1150亿元。

07

A股盈利展望——止跌回稳

随着新一轮宽货币+宽财政组合拳的推进,在低基数和盈利周期的作用下,预计A股盈利震荡修复,24年年底及25年A股盈利有望边际改善。从盈利周期看,A股一轮盈利周期大概3-4年,其中下行周期约2-2.5年,本轮盈利自21年高点放缓至23年中报,下行已经持续9个季度,23年三季度小幅反弹后持续震荡,从时间维度上看,盈利有望迎来改善阶段。驱动因素上,预计内需发力、库存回补、利润率小幅回升是盈利改善的主要驱动。我们预测2024年的A股/非金融及两油A股上市公司2024年累计业绩增速仍在负值区间,2025年有望实现温和增长。A股非金融及两油盈利增速,中性假设下,四个季度的累计盈利增速为:-1.1%、1.6%、4.7%、6.1%。大类行业来看,2025年盈利增速相对较高的板块预计主要集中在消费服务、信息技术、中游制造等领域。

盈利能力方面,21年下半年开始由于资源品价格的高企以及疫情的反复,整体A股净资产收益率逐渐走低。22年以来在收入端疲软、企业加杠杆意愿较低等影响下,总资产周转率、销售净利率、资产杠杆均出现下降。24年三季报来看非金融石油石化ROE仍处于下行趋势。展望2024年底至2025年,ROE预计窄幅波动。由于价格端仍处于较低水平,销售净利率的改善预计相对有限;资产周转率在收入增速弱修复、总资产企稳回升的双重作用下预计相对稳定;宽货币、宽财政以及较低利率背景下,杠杆率预计窄幅波动向上。

1、业绩测算:2025年全A/非金融及两油3.6%/6.1%

周期时间维度:A股一轮盈利周期大概3-4年,其中下行周期约2-2.5年。最近一轮A股盈利自2020年二季度启动上行阶段,2020年下半年及2021年一季度为企业盈利的加速修复期,并在2021年上半年达到本轮盈利周期的高点;21年下半年盈利进入放缓通道,22年在国内疫情和国外地缘政治多重因素影响下,企业盈利持续探底,全A非金融净利润增速在22年四季度小幅转负。进入2023年,经济弱复苏,由于利润端修复的时滞,全A/非金融石油石化业绩增速在中报降幅继续扩大,三季报盈利迎来触底回升,最近几个季度由于需求恢复不及预期,企业盈利窄幅波动,自21年高点放缓至23年中报,下行时间已经持续9个季度,从时间维度上看,盈利有望迎来改善阶段。

● 从驱动因素来看:

1)出口受关税摩擦预计升级扰动,增速预计前高后低,整体对盈利的贡献预计低于2024年(↓);

2)社零增速受收入预期下滑影响,2024年中枢下移至3.5%附近,考虑到2025年扩内需政策进一步发力必要性提升,乐观预期“两新”、消费券等扩内需政策有望提升社零4个百分点,全年社零增速有望回升至7%左右,对盈利的贡献相对较高();

3)基建地产,考虑到此前基建投资增速相对较高,地产力求止跌回稳,进一步大幅扩张的概率相对较小,预计对盈利的边际贡献有限(→);

4)库存方面,截至2024年受有效需求不足影响,补库进度有所回踩,目前工业企业产成品库存增速处于2010年以来21%的较低分位。非金融上市公司资本开支增速处于2010年以来1.7%分位,供给端约束逐渐减轻。预计2025年有望进入补库阶段,对盈利带来小幅正向贡献()。

5)利润率方面与PPI密切相关,PPI同比自2023年转负以来持续负增长,拖累盈利修复,2024年降幅有所收窄,预计持续下探的概率较小,同时随着全球流动性趋于宽松以及内需政策的发力,PPI同比降幅预计持续收窄,对盈利的拖累作用进一步减弱()。

●  空间上来看,参考工业企业盈利,随着一系列政策的出台,10月工业企业盈利边际改善,后续随着消费品以旧换新、设备更新等政策发力有望提振市场需求,2025年或可迎来逐季改善。预计2025年非金融全A增速在6.1%,节奏上预计随着政策效果的逐步显现,2025年业绩逐季改善。上半年抢出口对业绩仍有支撑,下半年政策效果逐渐显现叠加较低基数背景,预计业绩有望进一步改善。我们预测2024年的A股/非金融及两油A股上市公司2024年累计业绩增速仍在负值区间,2025年有望实现温和增长。A股非金融及两油盈利增速:中性假设下,四个季度的累计盈利增速为:-1.1%、1.6%、4.7%、6.1%。

盈利能力方面,21年下半年开始由于资源品价格的高企以及疫情的反复,整体A股净资产收益率逐渐走低。22年以来在收入端疲软、企业加杠杆意愿较低等影响下,总资产周转率、销售净利率、资产杠杆均出现下降。24年三季报来看非金融石油石化ROE仍处于下行趋势。展望2024年底至2025年,ROE预计窄幅波动。由于价格端仍处于较低水平,销售净利率的改善预计相对有限;资产周转率在收入增速弱修复、总资产企稳回升的双重作用下预计相对稳定;宽货币、宽财政以及较低利率背景下,杠杆率预计窄幅波动向上。

大类板块,资源品、中游制造、医疗保健板块ROE(TTM)环比呈下滑趋势,金融地产、公用事业板块的ROE(TTM)基本探底企稳;信息科技、消费服务板块的ROE(TTM)稳步提升(主要为电子、通信、商贸零售)。建议重点关注盈利有望反转的电力设备、国防军工、传媒、建材等;以及高景气维持的计算机、汽车、家电、电子、商贸零售。

大类行业盈利增速方面,2025年盈利增速相对较高的板块预计主要集中在消费服务、信息技术、中游制造等领域;资源品、医疗保健板块相比2024年盈利中枢预计上行。消费服务领域在扩大内需政策持续发力背景下,预计仍保持较高增速,但此前基数较高,预计增幅可能收窄;信息技术领域受益于新技术趋势的催化以及国产替代的加速推进,盈利增长确定性较高,其中电子、计算机、通信等均有望较2024年改善;中游制造随着供给端的逐渐出清,电力设备等对板块的拖累作用预计减弱;医疗保健领域一方面2024年基数较低,另一方面,反腐等短期冲击逐渐弱化,行业盈利低位修复;资源品板块由于需求端恢复仍存在不确定性,板块业绩预计仍处于负增长。

分行业,统计一级行业2024全年和2025年全年的盈利增速在全部一级行业中的分位(取Wind一致预期),分别作为横纵两轴。根据盈利增速进行横向对比,考察景气水平的相对变化。可以看到,从相对视角:1)盈利景气2025年预计提升的行业:电力设备、传媒、房地产、钢铁、建材等。2)盈利景气2025年高位维持的行业:军工、汽车、计算机、电子、商贸零售等。

2、2025年行业景气趋势判断

基于中观景气、产能、内外需求等方面,后续推荐沿以下思路布局:第一:围绕供给侧改革,聚焦产能出清拐点临近的领域,如资源品中的贵金属、水泥、化学制品,中游制造领域的通用/轨交/自动化设备、锂电池,以及农牧食饮领域的养殖和食品加工等;第二:外需风险敞口小、内需发力领域,如商贸零售、汽车、家电、食品饮料等;第三:受益于科技创新周期及国内自主可控政策加码的领域,如计算机设备、通信设备、自动化设备、消费电子等。

针对各个细分领域,本文筛选了对于超额收益具有正向贡献的中观景气指标,对该领域的景气趋势进行梳理和展望。整体而言,上游资源品整体今年以来由于需求端恢复有限,资源品价格呈“N”字走势,预计2025年国内政策拐点叠加海外降息周期,板块下行空间有限。中游制造业景气分化,多数行业延续去库,2025年预计新质生产力相关的高新技术制造业需求景气较高。消费服务盈利保持相对高位,2025年扩内需政策有望加码,提升家电、汽车、商贸零售等需求。医药板块,随着宏观经济需求改善,医疗反腐和集采政策影响消退,板块或将迎来复苏。信息科技景气度相对较高,在新一轮科技周期和科技自立自强政策加码的背景下,计算机设备、通信设备、消费电子等业绩改善确定性较大。

本文采用中观景气度、业绩情况、盈利预期、筹码分布、估值水平、交易分析、周期价值、赛道价值等维度,对于各个维度进行量化评分并赋予相应权重,得到各个行业的加权平均得分,由此筛选出业绩相对较好且景气度向上的行业。以下对于各个维度量化评分标准做出说明:

➢  行业选择:以申万行业分类为基础,筛选出60个可进行高频跟踪的细分行业。

➢  中观景气度:利用对于超额收益具有正向贡献的中观景气度指标进行标准化处理,得到每个行业的景气扩散指数(PDI),从而对各个行业的景气度进行横向量化对比。

➢  业绩情况:根据目前该行业业绩所处的历史分位数和环比改善程度进行标准化打分处理。

➢  盈利预期:采用分析师一致盈利预期(修正后)和环比改善程度进行标准化打分处理。

➢  筹码分布:根据该行业公募持仓、陆股通持仓比例等历史分位数和环比改善程度进行标准化打分处理。

➢  估值水平:根据目前该行业市盈率历史分位数和环比改善程度进行标准化打分处理。

➢  交易分析:根据目前该行业换手率、交易集中度等指标的历史分位数和环比改善程度进行标准化打分处理。

➢  周期阶段:参考招商策略团队的行业轮动示意图。

➢  赛道价值:作为加分项引入。

最终对于以上指标赋予相应的权重,最终得到每个行业的加权平均得分。

● 上游资源品:今年以来由于需求端恢复有限,资源品价格呈“N”字走势,总体回落,但“国内政策拐点到来”+“海外降息周期开启”,顺周期板块下行空间有限

今年以来大宗商品呈“N”字型走势。1-5月由于供给端供应偏紧叠加地缘局势扰动,需求端全球制造业PMI筑底回升,国内外库存周期回补,政策端517地产新政刺激等多因素共振下,大宗商品迎来一波涨价潮。6-8月,商品价格快速下跌,在回吐年内涨幅的同时持续创近年新低,一方面全球制造业PMI重回收缩区间,另一方面地产新政提振效应持续减弱,此前的宏观情绪溢价被挤出,商品市场定价弱现实。9月以来,商品价格整体回升,主要是9月24日以来一系列超预期“政策组合拳”密集发布,极大地提振了市场预期,加上美联储降息以及“金九银十”旺季催化,商品价格明显反弹。

分品类看,商品价格同比总体回落,但内部延续分化,其中动力煤、焦煤、玻璃、钢铁、化工等受国内经济环境影响较大的商品年跌幅较大,而基本面相对较好的工业金属则录得较为可观的年涨幅,贵金属也在多逻辑支撑下强劲上涨,此外原油在需求疲软下表现不佳,农产品和水泥在成本和供给偏紧支撑下涨势明显。

大宗商品价格主要受到供求关系以及流动性的影响。展望明年,国内方面,政策拐点到来,货币政策空间打开,10月M1、M2增速有所回升,预计明年降息降准仍有空间。基本面上,一揽子增量政策助力下PMI连续三月上行,滚动三月均值站上容枯线,四季度财政支出增速有所加快,预期明年财政赤字率进一步提高。供给侧,节能降碳行动等产能调控政策有望加快推进。

国际方面,全球央行陆续开启降息周期,有望带动制造业走强,从而支撑商品价格。本轮降息周期不同以往,一是大宗商品价格已经历一段时间的调整;二是美国经济仍有韧性,距衰退仍有距离,三季度实际GDP环比折年增2.8%,居民消费环比折年增3.7%,此前8月美国制造业PMI回落部分受到降息和大选不确定性的影响,11月美国和全球制造业PMI均有所回升,后续需注意美国经济韧性以及特朗普政策推升通胀对降息预期的缓释或压制商品价格。总的来看,国内政策拐点到来,叠加海外降息周期开启,顺周期板块下行空间有限。关注基础化工、建材、贵金属等机会。

● 中游制造业:今年以来制造业内部景气度分化,多数行业延续去库,需求有待提振,汽车零部件、电网设备、航空航海装备等景气度具有较强的保障。

2024年以来中游制造业景气度内部分化,总体处于主动去库状态,需求呈现弱势水平,盈利增速较弱,景气度有待提振。整体来看,制造业PMI继三、四月份景气增长之后连续五个月在荣枯线以下,需求低迷拖累价格修复通道传导不畅。内需延续弱复苏,汽车、轨交等部分领域下半年受益于“两新”政策加码有所回暖;出口方面,上半年受益于全球需求回暖,出口前置等因素影响维持稳健增长,下半年开始全球制造业PMI维持在荣枯线以下,叠加短期台风天气影响等因素,出口有所放缓。细分领域中,受供需失衡与恶性竞争的影响,光伏产业链价格持续下跌,光伏产业链企业普遍亏损;低空经济政策频出、人工智能新发展不断,带动航空装备、自动化设备景气上行,产业化落地加快;汽车产销受高基数以及出口逐季放缓等因素影响表现不及去年同期,新能源汽车受益于新能源替代和以旧换新政策提振,保持较高增速。

展望2025年,增量政策有望进一步落地,房地产有望止跌回稳,多重因素催化下,工程机械、通用设备等下游需求与盈利有望进一步复苏;高端制造业主要受科技创新与政策催化影响,明年在科技自立自强基调上,叠加全球人形机器人加速发展,新能源建设如火如荼,自动化设备、电网设备等高端制造业将保持较高景气度;汽车或持续受以旧换新政策提振,但面临出口承压和较高基数,新能源汽车及相应的汽车零部件或受益于“车路云一体化”的推进与基础设施的完善;光伏和新能源产业链价格止跌关键在于产能出清程度,行业盈利降幅或收窄。

● 消费医药:“两新”等扩内需政策预计较大幅度提振消费领域需求

伴随着房地产托底系列财政政策和消费刺激政策逐渐加码、落实,2024年消费板块利润预计边际改善;尽管受去年同期高基数效应影响,预计今年整体盈利仍然较好。消费服务板块2024年全年利润有望维持双位数增长,其中出行消费在疫后的集中释放后有所放缓,以价换量特征明显,客单价有所下滑,但客运量、酒店入住率等指标同比延续改善;必需消费品需求稳定,成本红利持续,增速较为稳健;可选消费上半年表现较为低迷,下半年在以旧换新支持下边际改善;医药细分板块业绩相对改善,增速恢复稳健。展望明年,扩内需政策有望持续加码,房屋销售止跌背景下,地产链消费有望持续修复,必需消费品预计稳健增长,出行消费潜力有望进一步释放。医药板块,随着宏观经济需求改善,医疗反腐和集采政策影响消退,板块或将迎来复苏。

细分领域方面,食品饮料中大众品今年持续受益于成本红利,明年原材料价格或有回弹,行业盈利主要看需求增长,白酒商务宴请等需求有望复苏,高端系列有望改善;家电、家居等地产链消费或持续受益于国内地产止跌回稳,而出口在关税壁垒等影响下预计承压,新兴市场或是主要动力;纺织服饰今年以来需求偏弱,品牌零售增速延续下滑,户外等功能性服饰表现较为亮眼,明年在内需政策支持下有望稳健增长;旅游、商贸零售等出行链消费已经恢复至19年同期水平,市场下沉趋势明显,未来在免签范围不断扩大,出国游、自驾游等热度持续高位背景下有望维持韧性。医药板块关注低基数背景下医保支付端边际改善、以及创新出海的机会。

● 金融地产:2024年社融增速整体回落,非银板块业绩维持较高景气,2025年关注受益于资本市场回暖的证券、保险,以及止跌回稳的地产领域

2024年金融地产内部分化明显,非银板块业绩维持较高景气,银行业绩受制于息差的收窄,地产量价持续负增,年末受政策提振边际改善。今年以来受实体经济信心偏弱影响,社融增速整体呈回落态势,“提前还贷”现象从居民端向企业端传递,净息差降至低位,三季度降准和降息落地改善市场流动性、降低融资成本,同时监管呵护息差,支撑银行盈利;证券行业经纪业务、投行业务、资产管理业务今年均面临手续费净收入增速下降问题,9月末以来受政策提振,市场风偏、流动性改善,带动景气边际复苏;2024年保险景气受益于资负共振,一方面监管政策引导降低负债端成本,包括下调预定利率和报行合一,叠加资本市场风格契合险资投资偏好,另一方面保费收入维持较高增长;地产开工和销售端今年延续下行趋势,开工投资持续承压,随着9月末房地产利好政策进一步升级,市场在量价两端均呈现改善迹象。

展望2025年,随着一揽子稳增长政策夯实经济基础,社融增速或维持稳定,政府债券仍是主力,由于货币政策可能进一步宽松,叠加化债缓解隐形债务,银行息差可能承压,对盈利或造成拖累;权益市场有望改善,证券作为牛市旗手或迎戴维斯双击;险企投资收益或持续改善,同时NBV提升有望部分对冲利率下调对保单销售的影响,整体或稳健增长;地产价格有望在止跌和企稳之间震荡,销售在较低基数下有望持续复苏,开工投资或持续承压。

● 信息科技:电子需求逐季回暖,库存持续改善,AI换机潮有望驱动产业链周期持续向上;数据经济建设不断推进,AI算力网络持续升级,通信设备、计算机设备等有望持续受益;游戏收入边际改善,文化出海有望加速推进。

今年以来,信息科技板块内部表现分化,电子延续较高景气,AI端侧创新不断落地,新品频发带动部分环节需求端温和复苏,通信和计算机业绩持续承压,低空经济等产业政策持续助力行业发展,传媒边际改善。展望2025年,海外制裁趋严,科技自立自强与核心零部件自主可控逻辑延续,大模型快速发展,“AI+”新品换机潮预计持续火热,算力需求长期景气,在今年行业竞争格局改善、库存去化步入尾声等因素推动下,明年软硬件新品有望逐步放量。

具体来看,电子需求端延续回暖,手机、PC等出货量今年以来延续温和复苏,全球半导体销售额连续多月正增长,库存持续改善,供给端边际改善,产能利用率回升,明年在AI创新终端放量以及自主可控领域渗透加速下,有望延续较高景气。计算机方面,今年以来需求偏弱,业绩有所承压,往后看,2025年化债和信创政策有望持续发力,收入端有望边际改善,叠加AI催化和智算建设提速,行业有望迎来创新周期。通信方面,今年硬件受益于算力需求拉动表现优于软件,明年服务器、液冷等仍将持续受益于AI算力需求景气,同时低空经济政策频频加码,产业发展有望提速。传媒方面,国产游戏及短剧海外市场需求活跃、游戏版号发放节奏加快、人工智能赋能创新与提效,带动今年传媒行业收入和盈利整体向好,未来在文化出海进程加速,AI应用落地驱动下有望持续复苏。

3、行业配置:关注供给侧改革、扩大内需、科技创新三条线索

四季度到明年来看,结合中观景气和业绩,推荐关注以下方向驱动的行业:第一:围绕供给侧改革,聚焦产能出清拐点临近的领域,如资源品中的贵金属、水泥、化学制品,中游制造领域的通用/轨交/自动化设备、锂电池,以及农牧食饮领域的养殖和食品加工等;第二:外需风险敞口小、内需发力领域,如商贸零售、汽车、家电、食品饮料等;第三:受益于科技创新周期及国内自主可控政策加码的领域,如计算机设备、通信设备、自动化设备、消费电子等。

1) 行业配置主线一:聚焦产能出清拐点临近的领域

上市公司产能自2023年以来持续收缩,目前在建工程与资本开支增速均降至历史低位。非金融上市公司资本开支增速处于2010年以来1.7%分位。随着政策约束以及部分公司产能退出,部分领域有望在2025年迎来产能出清的拐点。

我们基于行业的经营状况、供给收缩程度以及产能扩张能力三维度来识别“准出清”的行业。以2016-2017年的周期复辟为例。在经历了PPI同比自12/03以来持续为负的下行期后,周期品在2016年迎来复苏。需求端地产周期回暖、基建投资维持高位,供给端市场的自发出清,叠加供给侧改革的纵深推进,共同促成了本次周期品行情。南华商品指数在15/11见底后持续上行至16/12的局部高点,期间涨幅达76%。理论上,价格是对供需关系的边际变化最敏感的指标,当价格临界点到来,也往往意味着产能利用率拐点的到来,复盘历史也可以发现资源品行业的产能利用率以及股票走势与价格变化基本同步。

考虑到大宗商品价格在2015年四季度触底回升,选择2015年末作为行业出清的临界点,并将2015Q4视作该行业经营周期的底部。通过观察周期品行业在该期间的财务指标表现,以归纳出一些共性的财务特征。

1)盈利能力低位:毛利率往往处在历史较低分位,营收增速连续多个季度为负,且处在历史底部。2)供给收缩充分:资本开支和库存增速连续多个季度为负,且处在历史较低分位;Capex/DA往往回落至1.5以下;固定资产+在建工程增速处在历史较低分位;Capex占固定资产和无形资产之和的比例处在历史底部。3)产能扩张能力受限:资产负债率较高且处在历史高位,现金占总资产比例有所分化,理论上现金是企业产能扩张的“弹药”,现金储备较低的行业在产能投放上可能表现较为保守。

基于上述经验,识别处在出清左侧,但接近经营周期底部,供给端调整充分的行业。筛选条件兼顾调整力度和调整时间,具体细则如下:1)资本开支增速、固定资产+在建工程增速分位数≤25%,库存增速、毛利率、营收增速分位数≤15%,各记1分。2)过去8个季度有6个季度资本开支增速、库存增速、营收增速为负,各记1分。3)行业内存在公司毛利率为负,记1分。4)Capex/DA≤1.5,记1分。5)资产负债率分位数大于70%、现金占比分位数小于40%,各记1分。(注:①分位数统计起始于2010Q1,流量型指标均为TTM口径;②诸如“过去8个季度有6个季度”该类统计均使用累计值口径;③综合考虑市值和营收规模以及内部差异性,使用申万二三级行业混合)。

由筛选结果可得,满足上述筛选条件,得分前列的行业主要集中在资源品板块中的水泥、农药,新能源领域的电池化学品、锂电池以及风电设备,农林牧渔领域的饲料、生猪养殖,电子板块的面板和LED,以及物流。

进一步结合库销比指标,产能周期上行的前半段往往伴随着产能利用率的提升,而库存销售比是产能利用率拐点的领先指标,背后原因主要是在一轮产能周期下行期中库存周期往往先于产能周期见底。库存销售比作为先行指标对于周期性行业以及中游制造业较为有效,当一个行业累库程度改善的时候(库销比见顶回落),此时很可能是库存压力接近释放完成,对后市预期较为悲观,维持低库存,且此时需求端也出现改善的迹象,行业整体可以从供需两端实现产能利用率的提升。

从一级行业看,2024Q3库销比向下的工业行业主要集中在机械设备、电子、计算机(主要是计算机设备),建议关注机械设备的底部反转机会;电子行业处在补库周期,但库存压力并未上升,有望延续景气向上;计算机(设备)库存拐点初现,有待继续观察。由于内需不足叠加产能过剩,其他工业行业库销比或多或少有所上行。从二级行业看,结合滞后相关系数,库销比连续两期下行且低于去年同期的工业行业主要集中在资源品中的贵金属和化学制品,机械设备的通用/轨交/自动化设备,以及农牧食饮领域的养殖和食品加工。

综合以上,推荐关注产能出清有望较早迎来拐点的资源品中的贵金属、水泥、化学制品,中游制造领域的通用/轨交/自动化设备、锂电池,以及农牧食饮领域的养殖和食品加工等。

2)行业配置主线二:外需风险敞口小、内需发力方向

● 2025年出口面临较大不确定性。

一方面在于海外补库进入尾声,美国或在明年步入主动去库周期,欧洲英德等主要国家或持续去库。另一方面,特朗普以及对华鹰派官员上任,或进一步加剧中美乃至世界贸易摩擦,贸易壁垒升级也是明年出口承压的主要因素。出口增长承压背景下,要想达成全年增长目标,内循环发力必要性提升,国内需求复苏程度或是影响企业盈利的关键因素。

出口方面关注:1)美国库存分位数较低,且对我国进口依赖度较高的领域,如家具、计算机电子产品、电气设备及家电组件、纺织品等;2)中国对美出口依赖度低,美国对华进口依赖度高的领域,如集装箱、风力发电机组、蓄电池、PCB、纺织品等,预计受加征关税的影响相对较小。

中国对美出口依存度较高、且美国对中国进口依赖度较低的领域,预计受关税等影响较大,需求更多扩大内需政策的提振,如医疗器械、家具、汽车零部件、半导体设备等

12月中央政治局会议也进一步强调“要大力提振消费、提高投资效益,全方位扩大国内需求”,消费成为扩大国内需求的核心抓手。后续促消费政策的范围和力度均有望加大,主要可以期待两个方面:1)以旧换新,以旧换新持续扩大规模以及覆盖的消费品类;2)消费券,各地有望积极运用财政资金发行消费券助力线下消费发展。

2025年我们建议重点沿着以下两条线索布局内需链:1)“两重”“两新”等扩内需政策惠及的消费电子、汽车、家电、自动化设备、商贸零售等领域;2)以美日为鉴,我国人均GDP破万后的消费升级路径上大概率受益的中高端和性价比类消费,如教育、医药、中高端白酒、商贸零售、出入境游等。

● 结合库存阶段来看,截至三季度,部分消费医药领域如美容护理、医疗服务、医疗器械、养殖业、饮料乳品等均进入主动补库阶段,2025年随着内需政策的进一步发力,板块有望持续改善。

综合出口和内需领域,推荐重点关注:受关税等出口扰动较小、扩内需叠加补充驱动的领域,主要包括:1)美国库存分位数较低,且对我国进口依赖度较高的领域,如家具、计算机电子产品、电气设备及家电组件、纺织品等;2)中国对美出口依赖度低,美国对华进口依赖度高的领域,如集装箱、风力发电机组、蓄电池、PCB、纺织品等,预计受加征关税的影响相对较小;3)受益于“两重”“两新”等扩内需政策,以及库存处于较低水平的领域,如消费电子、汽车、家电、自动化设备、商贸零售、医疗器械、养殖业、饮料乳品等。

3)行业配置主线三:自主可控与科技创新领域

2025年科技板块预计受三重因素的推动:

1)海内外货币政策宽松,有望提升市场风险偏好,成长领域估值有望得到提升;

2)政策端,国内自主可控等领域政策在外围摩擦压制升级的背景下,预计持续加码,新质生产力领域发展有望获得密集政策催化;同时,政策对科技领域的引导、并购重组或成为科技公司上市新途径,科技股投资热度有望上升;

3)全球科技创新方兴未艾,科技领域自身仍处于上行周期。

从产业趋势角度,站在当前来看,空间最大,短期不可证伪的国家社会最大的三个趋势分别是:1)全社会智能化:人工智能快速发展,大模型日益成熟:从消费电子、汽车、机器人、办公软件、政务……都会走向AI化,相关领域的硬件和软件的成长空间巨大。2)国家安全化:当前地缘背景下,国家安全,包括产业链供应链安全,软硬件的自主可控,军事装备的壮大的发展等领域都是空间巨大的领域。3)人口老龄化:当前人口结构背景下,医疗和医药的总需求将会保持增加的趋势,优质医疗医药产品的需求将会持续增加。

中短期2025年细分行业重点推荐: 1)持续受益于AI技术应用发展的软硬件及智能终端,如消费电子、软件开发、通信设备、半导体、传媒等;2)自动驾驶及人形机器人相关板块,如自动化设备、汽车零部件、电池、专用设备等;3)财政化债利好领域:数字基建、信创、半导体等领域。

08

产业趋势

09

政策端:关注十大政策主题

-  END  -