新浪财经 股票

中信建投:看好2025年医药行业的投资机会

市场资讯 2024.12.20 07:30

中信建投证券研究 文|贺菊颖 袁清慧 王在存

展望2025年,医药领域的改革政策已经常态化,医保领域最值得关注的增量政策是建立多元化支付体系,医疗领域即将迎来薪酬制度及分级诊疗等“深水区”的改革,整体符合预期。与此同时,中国医药产业的创新逐步登上国际舞台,部分细分行业将出现边际改善,行业整合拉开帷幕,我们看好2025年医药行业的投资机会。建议重点关注新增量(创新、出海、边际变化)和行业整合机会。

“1+N”顶层政策体系已构建完成

政策体系逐渐完善,改革方向日益明确。2013年,十八届三中全会拉开了国企改革的序幕,会议明确指出了国企改革的重点方向,并为后续国企改革奠定了坚实基础。随后,在2015年8月,国务院发布了《关于深化国企改革的指导性意见》,从顶层设计上勾画出了改革的具体方向,进一步加速了相关文件出台落地,逐渐形成“1+N”的政策体系,并于2016年12月正式建设完成。

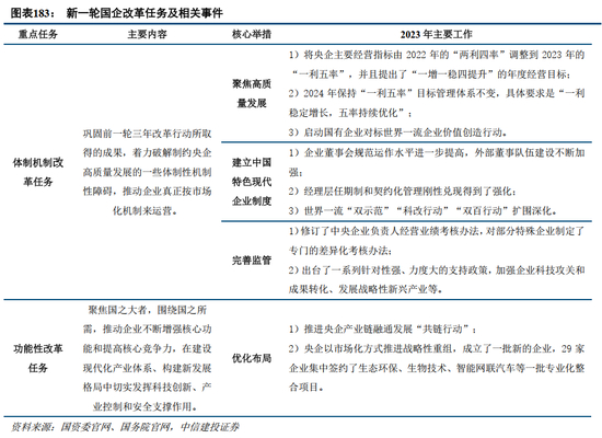
国企改革进入新阶段,国企表现相对较好

聚焦体制机制改革,多方位强化企业核心功能。2023年,新一轮国企改革顶层设计落地,改革方案正式印发,国务院亦成立了专门的工作协调机制,持续提升国企改革战略意义,扎实推进新一轮国企改革稳定落地。新一轮国企改革任务清晰,目的明确,将围绕 “功能性改革”以及“体制机制改革”深化部署,在巩固上一轮国企改革基础上推进央国企高质量发展。

改革成果显著,并购重组活跃

1)考核指标方面:2023年12月,国资委明确2024年将继续坚持央企“一利五率”目标体系,明确“一利稳定增长,五率持续优化”。2024年前三季度,wind全A收入增速0.80%,营业利润增速为4.62%,归母净利润增速为2.32%;中央企业上市公司收入增速0.80%,营业利润增速为4.62%,归母净利润增速为2.32%;央企上市公司收入端增速略慢,但仍保持正增长,利润端表现好于全部A股。此外,上市央企资产负债率持续优化;24Q1-3,全部A股净资产收益率略有下行,但上市央企净资产收益率略有改善;24Q1-3,上市央企研发费用投入显著高于全部A股,且仍保持稳健提升趋势。整体而言,在一利五率要求下,上市央企经营质量持续改善。

2)央企负责人考核方面:优化业绩考核办法。2024年1月24日,国资委召开新闻发布会,进一步强调上市央企作用,并对央企经营、管理提出了更多元化的要求,尤其强调进一步研究将市值管理纳入中央企业负责人业绩考核,引导央企负责人更加重视所控股上市公司的市场表现,及时通过应用市场化增持、回购等手段传递信心、稳定预期,加大现金分红力度,更好地回报投资者。我们认为,国资委本次会议进一步加速了上市公司价值实现,有望优化央企上市公司估值理念,完善央企估值体系。

强调市值管理,关注部分破净公司。11月15日,证监会制定了《上市公司监管指引第10号——市值管理》,并自发布之日起实施。《指引》明确,上市公司可以结合自身情况,综合运用7种方式促进上市公司投资价值合理反映上市公司质量:一是并购重组,二是股权激励、员工持股计划,三是现金分红,四是投资者关系管理,五是信息披 露 ,六是股份回购,七是其他合法合规的方式。同时,《指引》明确,对市净率低于所在行业平均水平的长期破净公司要求制定估值提升计划并专项说明。我们认为,市值管理指引的出台将引导公司通过增持回购、资本运作、分红等方式提升自身价值,估值仍有提升空间。

3)兼并重组,央企实现专业化发展。据中宣部数据,2012年到2022年6月,国家共完成了26组47家央企重组新建,并根据国家战略和行业发展的需要,新组建、接收国家管网集团、中国星网等9家中央企业。2023年以来,央企重组改革已经进入了第三阶段即专业化重组,将更多资源集中于优势及龙头企业,通过业务聚焦实现规模上的降本增效,2023年11月,14组央企专业化整合项目在京集中签约,涉及23家企业单位。2024年10月,12组26家单位分四批进行重点项目集中签约,涉及动力电池、人工智能、量子科技、矿产资源等关键前沿领域,既有央企之间的资源整合,也包括央企与地方政府、地方国企、高校、科研院所、民企之间的合资合作。我们认为,随着专业化整合持续推进,重组后企业质量将明显改善,央企经营效率有望持续提升。

2024年9月24日,证监会制定《关于深化上市公司并购重组市场改革的意见》。“并购六条”明确支持跨界并购、允许并购未盈利资产,支持“两创”板块公司并购产业链上下游资产等,引导更多资源要素向新质生产力方向聚集。我们认为,证监会将积极支持上市公司围绕战略性新兴产业、未来产业等进行并购重组,包括开展基于转型升级等目标的跨行业并购,以及有助于补链强链、提升关键核心技术水平的未盈利资产收购,引导更多的资源要素向新质生产力方向集聚,医药行业尤其医药央国企仍有较多并购整合机会。

多元化举措,经营、估值均有望改善。整体而言,近期资本市场迎来新的一轮利好政策密集出台期,包括但不限于证监会提出市值管理、鼓励长期资金入市、鼓励并购重组等,叠加央国企内部持续推进降本增效、结构优化,我们认为央国企上市平台运作将进入新的阶段,经营及估值均有望改善。

外部环境变化。全球经济等外部环境变化难以预期,这也可能导致医疗需求出现波动。

行业政策风险:因为行业政策调整带来的研究设计要求变化、价格变化、带量采购政策变化、医保报销范围及比例变化等风险。

研发不及预期风险:新药和器械在研发过程中,存在临床入组进度不确定、疗效结果及安全性结果数据不确定等风险。

审批不及预期风险:审批过程中存在资料补充、审批流程变化等因素导致的审批周期延长等风险。

原材料成本变化难以预期。

贺菊颖中信建投证券医药行业首席分析师,复旦大学管理学硕士,10年以上医药卖方研究从业经验,善于前瞻性把握细分赛道机会,公司研究深入细致,负责整体投资方向判断。2020年度新浪财经金麒麟分析师医药行业第七名、新财富最佳分析师医药行业入围、万德最佳分析师医药行业第四名等荣誉。2019Wind“金牌分析师”医药行业第1名。2018Wind“金牌分析师”医药行业第3名,2018第一财经最佳分析师医药行业第1名。2013年新财富医药行业第3名,水晶球医药行业第5名。

袁清慧中信建投制药及生物科技组首席分析师。中山大学理学本科,佐治亚州立大学理学硕士,北卡大学教堂山分校医学院研究学者。曾从事阿尔茨海默、肿瘤相关新药研发,擅长创新药产业研究。2018年加入中信建投证券研究发展部,负责制药及生物科技板块。2020年新浪金麒麟分析师医药行业第七名、新财富最佳分析师医药行业入围团队核心成员、Wind金牌分析师医药行业第4名。2019Wind金牌分析师医药行业第1名。2018Wind金牌分析师医药行业第3名,第一财经最佳分析师医药行业第1名。 2021年新财富最佳分析师医药行业第五名。

王在存:中信建投医疗器械及服务首席分析师,北京大学生物医学工程博士,《医疗器械行业蓝皮书》编委。团队负责研究医疗器械与医疗服务各细分赛道的发展趋势和投资机遇,团队成员的医疗产业资源丰富。

证券研究报告名称:《医药行业2025年策略:寻找新增量及整合机会

对外发布时间:2024年12月11日 

报告发布机构:中信建投证券股份有限公司 

本报告分析师:

贺菊颖 SAC 编号:S1440517050001

SFC 编号:ASZ591

袁清慧 SAC 编号:S1440520030001

SFC 编号:BPW879

王在存 SAC 编号:S1440521070003

 

加载中...