新浪财经 股票

“四大”沦陷,监管“发威”

市场资讯 2024.03.05 21:54

来源:券业行家 

曾是金融行业的天花板,“四大”的名号,吸引了一茬又一茬金融人士。然而,近年来的监管罚单,已经对“四大”实现全数覆盖。

中土四大

金融人士耳熟能详的“四大”,究竟是什么含义?

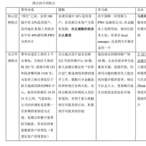
翻了翻行家早年的笔记,“四大”是指普华永道(PwC)、德勤(DTT)、毕马威(KPMG)、安永(EY)四家国际会计师事务所。主营业务均包括审计、税务和咨询。

而在“中土”,“四大”加了后缀:普华永道中天会计师事务所(特殊普通合伙)(简称:普华永道中天)、德勤华永会计师事务所(特殊普通合伙)(简称:德勤华永)、毕马威华振会计师事务所(特殊普通合伙)(简称:毕马威华振)和安永华明会计师事务所(特殊普通合伙)(简称:安永华明)。

来源:票圈

最新罚单

行家从深圳证监局官网得知,今年3月1日,安永华明收到一则监管警示函。原因是深圳证监局现场检查发现,安永华明执行的海普瑞(02399.SZ)2022年年报审计执业项目,存在审计程序执行不到位,未充分评价审计证据的充分性和适当性的问题。

为此,深圳证监局对安永华明及注册会计师李赟、张羚晖采取出具警示函的监管措施。要求其加强对相关法律法规的学习,严格遵照相关法律法规和《中国注册会计师执业准则》的规定,采取有效措施加强内部治理,强化审计质量控制,确保证券期货业务审计执业质量。限期15个工作日内提交整改情况的书面报告。

约谈成效

要知道,两个月前,同样是深圳证监局,曾官宣对四大进行“约谈”。

这份更新于2023年12月28日的动态显示:深圳证监局贯彻落实《关于进一步加强财会监督工作的意见》《关于进一步规范财务审计秩序促进注册会计师行业健康发展的意见》,督促辖区执业审计机构增强风险意识和责任意识,勤勉尽责履行资本市场“看门人”职责。近期集中约谈了普华永道中天、德勤华永、安永华明、毕马威华振四家会计师事务所有关首席合伙人、质控主管合伙人、审计业务主管合伙人等共计6家次、20人次,强化年报审计监管约谈提醒机制。

事后想来,这是“未雨绸缪”,还是“亡羊补牢”呢?难道说,安永华明的罚单,其实早有预兆。

全数覆盖

据@审计芸 统计,自2015年以来的9年间,国内监管机构对“四大”会计师事务所执业质量的处罚监管次数为15次,涉及四大会计师事务所及58名注册会计师。

经行家整理,2023年以来的公开处罚事项,“四大”就已全数到场。

今年2月5日,因执业海航控股2018年度、2019年度财务报表审计项目个别函证的程序存在瑕疵,未准确识别个别关联方及关联方担保,就个别关联方担保未获取充分、适当的审计证据,未恰当评估内部控制相关风险四项违规,海南证监局对普华永道中天、杨旭东、陶碧森采取出具警示函的监管措施,并记入资本市场诚信档案数据库。要求其应严格遵照相关法律法规的规定,进一步加强内部管理,提高审计执业质量。

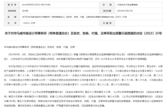
2023年12月14日,因在沈阳化工2018年至2021年年报审计项目中,未恰当评价公司重大错报风险,函证和存货监盘程序执行不到位,未识别出公司存货、营业成本、长期资产减值等存在错报。辽宁证监局对毕马威华振及张欢、张杨、付强、王婷采取出具警示函的监管措施,并将相关情况记入证券期货市场诚信档案。要求其高度重视上述问题,严格遵守相关法律法规,切实提高审计执业质量。

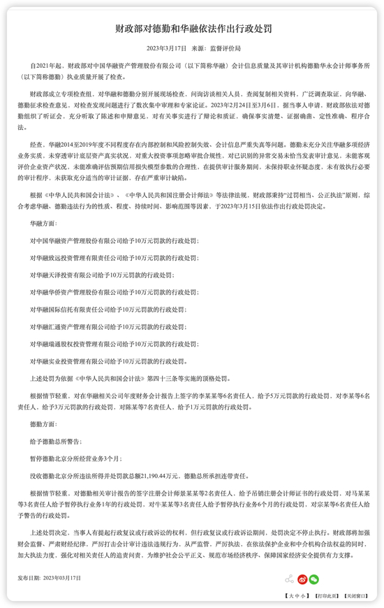
2023年3月17日,财政部官网公告称,对“中国华融”及其7家子公司分别给予10万元罚款的行政处罚。德勤华永作为审计机构,干系重大,收到了顶格处罚——给予德勤总所警告;暂停德勤北京分所经营业务3个月;没收德勤北京分所违法所得并处罚款总额21,190.44万元,德勤总所承担连带责任。同时,根据情节轻重,对相关审计报告的签字注册会计师景某某等2名责任人,给予吊销注册会计师证书的行政处罚,对马某某等3名责任人给予暂停执行业务1年的行政处罚,对牛某某等3名责任人给予暂停执行业务6个月的行政处罚,对宗某等6名责任人给予警告的行政处罚。

在监管关注下,“四大”的执业合规水平想来会进一步提升。

头部高管

长期以来,“四大”出身可以是通往更高阶梯的跳板。

行家曾统计了证监会发布的2023年度拟录用人员名单,187名社招人员中有17名任职于会计师事务所,其中德勤华永4名,安永华明3名。

而头部券商中出身“四大”的高管,行家也找到了一位:2023年11月履新中金公司总裁的吴波先生。

履历显示,吴波生于1977年,于1998年7月自北京大学取得经济学学士学位。1999年7月至2002年6月担任安达信华强会计师事务所的审计,2002年7月至2004年4月担任普华永道中天会计师事务所的高级审计师。其后,他于2004年5月加入中金公司,曾任保荐业务部负责人、成长企业投资银行部执行负责人、董事会秘书、财富管理部负责人、中金财富证券总裁等职务。期间,他于2018年7月取得北大光华-美国西北大学Kellogg管理学院EMBA学位。2020年2月,吴波担任中金公司管理委员会成员,加入高管序列;2023年9月担任首席财务官;2023年10月代理总裁,同年11月正式履职。

顺便一提,作为中金公司审计机构,德勤华永和德勤·关黄陈方会计师行连续服务年限将达到五年。今年2月7日,中金公司第二届董事会第三十九次会议决议:聘任安永华明和安永香港分别担任2024年度境内和境外会计师事务所,并聘任安永华明担任公司2024年度内部控制审计机构。

根据公开招标报价,中金公司2024年度法定财务报表审计、中期财务报表审阅及季度财务报表商定程序费用合计不超过人民币573万元(含税),内部控制审计费用不超过人民币133万元(含税):与2023年相比,同比下降约24%。

面对市场的竞争,监管的要求,行家希望包括“四大”在内的中介机构,积极应对挑战,寻求转型和创新之路。一方面加强内部治理和质量控制,提升业务水平和服务质量;同时,也要关注市场需求的变化,积极拓展新的业务领域和服务模式。只有这样,才能在激烈的市场竞争中立于不败之地。

加载中...