新浪财经 股票

3000多股涨,沪指重上3200点!政策底夯实,市场底愈近?

上海证券报

关注

3000多股涨,沪指重上3200点!政策底夯实,市场底愈近?吉林清零,医药板块分化!基金:谨慎中进取!基民:疯狂咨询“抄底”!

今日,A股市场呈现反弹态势,白酒领衔大消费板块集体上扬,带动沪指重新站上3200点整数关口。

相比之下,医药板块出现显著的内部分化,一方面,国内外疫情形势仍然严峻,推动抗疫题材持续升温,新冠检测、新冠药物等相关公司股价大涨。

另一方面,世界卫生组织(WHO)日前发布的一则有关HPV疫苗的消息突然发酵,相关概念股股价应声下跌。

消息面上,吉林省疫情防控工作新闻发布会宣布,至14日,吉林省实现疫情防控社会面清零目标。

对于后市,不少基金经理表示,接下来要观望降准和政策组合拳的具体情况。可以明确的是,政策底已经得到进一步的夯实,市场底或已越来越近。 

超过3000只个股上涨!降准预期带动市场反弹

在降息预期的带动下,14日A股市场活跃度大增。截至14日收盘,上证指数和深成指均上涨超过1.2%,创业板指微跌0.02%,上涨个股超过3000只,房地产、新冠治疗检测等板块领涨。

不少基金经理表示,市场对降息预期给予了较好的反应,接下来要观望降准和政策组合拳的具体情况。可以明确的是,政策底已经得到进一步的夯实,市场底或已越来越近。 

“我们4月8日提出本月降准降息概率较高,本次国常会提出降准超出市场预期,符合预期。”

盘后,一家大型公募基金告诉记者,4月13日国常会提到“适时运用降准等货币政策工具”。根据历史经验,央行通常会在国常会提出降准后的2-30日实施降准政策,预计未来2-3天大概率会有降准政策落地。周五央行还会开展MLF操作,预计届时降息政策有可能一同出现,后续LPR利率的下调也值得期待。

吉林省,社会面清零!

记者从14日召开的吉林省疫情防控工作新闻发布会上了解到,吉林省经过40余天艰苦奋战,通过对最新一轮长春市核酸检测结果综合研判,判定长春市实现了社会面清零目标,有感染者报告的白城市、辽源市、梅河口市新增感染者均为隔离管控人员,四平市已连续多日没有新增病例。至14日,吉林省实现疫情防控社会面清零目标。

HPV登上热搜,疫苗龙头市值蒸发1800亿!医药板块分化,九安医疗5个月暴涨1400%!

今日,A股市场呈现反弹态势,白酒领衔大消费板块集体上扬,带动沪指重新站上3200点整数关口。相比之下,医药板块出现显著的内部分化,部分疫苗股在消息面的扰动下深度回调,使得创业板指相对低迷。

医药板块的内部分化态势引发热议。一方面,国内外疫情形势仍然严峻,推动抗疫题材持续升温,新冠检测、新冠药物等相关公司股价大涨。领涨龙头九安医疗再度封死涨停,股价刷新历史新高,过去5个月累计涨幅高达14倍。

另一方面,世界卫生组织(WHO)日前发布的一则有关HPV疫苗的消息突然发酵。世卫组织免疫战略专家组(SAGE)会议认为,单剂次HPV疫苗对引起宫颈癌的病毒同样具有可靠的保护作用,免疫效果相当于两剂次的疫苗。

该消息引发诸多讨论,HPV一度登上微博热搜第一。市场上,多家疫苗龙头公司股价受消息影响重挫。

九安医疗再创新高

5个月暴涨1400%

九安医疗无疑是本轮抗疫题材的绝对龙头。今日盘中,九安医疗股价再度封死涨停,最新价报90.11元/股,再创历史新高。

九安医疗日线走势

自去年11月低点起算,九安医疗过去5个月累计涨幅超过1400%。

九安医疗股价暴涨与公司出口海外的新冠抗原检测试剂盒持续放量有关。4月12日盘前,九安医疗披露2022年第一季度业绩预告,今年一季度预计实现归母净利润140亿元至160亿元,同比大增36707.43%至41965.63%。

九安医疗方面表示,受美国疫情发展的影响,当地对新冠抗原检测试剂盒产品需求大幅增长。报告期内,公司美国子公司就iHealth新冠抗原检测试剂盒产品通过自身渠道及亚马逊平台进行销售,并与客户签署重大合同及订单。该产品的销售收入增长为公司报告期内的业绩作出了重要贡献。

有业内人士表示,虽然国内从事抗原试剂的企业众多,但九安医疗能够取得拔尖业绩与公司的发展战略息息相关。

一方面,九安医疗依靠美国子公司的当地业务深耕,获得了稀缺的美国食品药品监督管理局(FDA)EUA授权。九安医疗高管曾在今年2月的一次调研中表示,目前获得美国FDA EUA授权的新冠检测抗原试剂盒公司仅为13家;

另一方面,九安医疗在美国当地的渠道营销十分出色。公司美国子公司本身长期经营家用检测产品,精通线上营销。公开资料显示,九安医疗子公司还赞助了美国第56届“超级碗”,向观看“超级碗”比赛的现场球迷们分发了12万份iHealth新冠抗原快速检测试剂盒。

但随着股价不断拔高,九安医疗背后的交易风险不容忽视。

4月13日盘后,九安医疗披露交易异动公告,揭示公司存在的6项风险。包括美国疫情发展不确定性的风险、市场竞争的不确定性风险、公司股价及市盈率处于相对高位的风险、汇率波动风险、产品质量风险以及付款不及时等买方风险。

九安医疗公司层面提示多项交易风险

九安医疗继续涨停提振了整个抗疫板块。截至今日收盘,Wind新冠抗原检测指数大涨5.63%,九安医疗、明德生物涨停,万孚生物、热景生物涨超10%;Wind新冠特效药指数上涨2.24%,以岭药业、精华制药涨停,舒泰神涨超9%。

新冠抗原检测、新冠特效药概念涨幅排名

HPV疫苗可单剂接种?

疫苗龙头公司股价重挫

在抗疫题材持续走强的另一侧,同属医药板块的疫苗股今日遭遇重挫。

截至收盘,Wind疫苗指数逆势下跌1.11%,板块整体市值蒸发约470亿元。行业龙头智飞生物大跌14.19%,公司市值缩水至1856亿元;另一家千亿市值疫苗企业万泰生物下跌9.46%。

智飞生物日线走势

而这主要与世界卫生组织(WHO)发布的一篇HPV文章有关。

HPV,中文名称为人乳头瘤病毒,99.7%的宫颈癌病例与感染HPV有关。

最近几年,HPV疫苗一针难求的新闻屡次登上热搜,其中一个重要的原因是,从目前已经获批上市的HPV疫苗免疫程序来看,基本都采用两剂或三剂接种,尚未有单剂接种的。

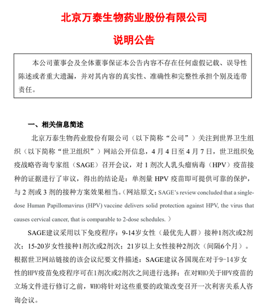
世卫组织日前在官网上发布的一则文章显示,其于4月4日至7日召开了免疫战略专家组(SAGE)会议,对1剂次人乳头瘤病毒 (HPV)疫苗接种的证据进行了审议。

SAGE审议认为,单剂次的HPV疫苗对引起宫颈癌病毒同样具有可靠的保护作用,免疫效果相当于两剂次的疫苗(a single-dose Human Papillomavirus (HPV) vaccine delivers solid protection against HPV, the virus that causes cervical cancer, that is comparable to 2-dose schedules.)。

根据记者了解,无论是智飞生物代理的默沙东HPV疫苗,或是万泰生物的HPV疫苗产品,目前多数按3剂次进行销售。

截取自世界卫生组织网站

世卫组织文章中,还建议更新HPV的剂量计划:为9-14岁女孩优先提供一至两剂次的接种计划;为15-20岁年轻女生提供一至两剂次的接种计划;为21岁以上女性提供2剂次接种计划,其间间隔6个月。

资料显示,智飞生物自2012年9月与默沙东签订四价HPV疫苗的《供应、经销与共同推广协议》以来,随着四价和九价HPV疫苗陆续上市销售,2016年以来公司利润体量和ROE水平迅速提升。

万泰生物今日午间通过公告紧急回应称,公司关注到世卫组织网站公开信息。公司的产品是在大量临床研究及数据论证下,经国家药监局批复注册的疫苗产品,9-45岁女性3剂次(9-14岁女性可以2剂次),竞品默沙东和GSK全部为3剂次。

万泰生物今日午间披露说明公告

万泰生物表示,在国家政策变更前,公司仍将继续按照目前获批的剂次进行销售,但未来不排除世卫组织和国内积极推动1剂次或2剂次接种免疫程序。若现有厂家以及新进入者通过临床试验以及注册变更等获批注册许可,在国内或境外推动1剂次或2剂次接种免疫程序,将对整个宫颈癌疫苗的市场供应和接种免疫产生较大影响。

拉长维度看,A股疫苗板块资金情绪自去年下半年以来持续低落。智飞生物最新股价报116元/股,较去年5月高点230.54元/股几乎“腰斩”;科创板疫苗公司康希诺最新股价更是较去年高点回撤超70%。

德邦证券分析师陈铁林表示,从2020年开始,新冠肺炎疫情席卷全球。随着国内外新冠疫苗陆续上市,开启了新冠疫苗接种的全球浪潮,但也对常规疫苗的接种造成了一定影响。长期来看,新冠疫苗对常规疫苗接种的挤压将逐步减弱,看好未来常规疫苗接种的恢复。

后市怎么看?

一家基金公司研究部负责人表示,对于降准的必要性无需怀疑。“当前三重压力仍在,而新挑战在于全球大宗商品飙升,美联储加息节奏有可能加快,国内疫情局部爆发,增长和就业出现较大压力。3月16日金融委会议要求货币政策要主动应对,4月6日国常会要求更加有效支持实体经济发展。同时,3-4月是开工旺季和信贷投放高点,流动性消耗预计加大,是降准的关键窗口期。”

“为实现全年经济增速5.5%的目标,货币宽松力度还需进一步加大。”该位负责人表示,目前经济面临地产去杠杆及疫情升级为主的多重压力,降准对稳预期有帮助,但仍需其他直接纾困和逆周期政策加持,包括降息。

“本轮稳增长政策面临来自地产去杠杆‘软着陆’、地方政府清理隐性负债及财政可持续性、清零政策、房住不炒的定力、以及发达经济体货币政策紧缩等一系列潜在制约。分析各项制约的结论是,货币宽松可能是‘阻力最小’的政策放松路径,降准传递稳增长信号,有助于稳预期,但真正稳预期需要其他直接纾困政策尽快加持。”该位负责人解读道。

华夏基金认为,目前海外方面,市场预期美联储全年将加息9次左右,同时5月会议上加息50bp的概率超过70%,中美利差收窄不会制约我国的货币政策宽松的方向,但是会对宽松的幅度形成制约。国内方面,单纯依靠基建和国企投资或不足以支持全年的经济增长,地产政策的进一步放松需要最高层定调。从时点上来说4月的政治局会议是个可预期时点。

立足四月,权益资产配置方面,华夏基金认为,有四个重要问题需要回答:

俄乌怎么看?——持续跟踪,中长期淡化影响。

地产怎么看?——仍处于超额收益扩张期,但是空间已有限(超额空间10%)。

周期怎么看?——价格高位仍能持续,周期股是兼具反转投资和景气投资的方向。

成长怎么看?——景气度靠前,仍将是全年的主线收益来源。

华夏基金表示,中短期配置方面,周期和成长依然值得关注。周期方面看好有色金属、钢铁、焦煤、化工,其次是地产;成长方面继续看好新能源车、半导体、光伏等等。

此外,多位基金经理认为,稳消费是本次国常会另一个重点,后市随着疫情逐渐好转,消费或成为资本市场新的突破点。

嘉实基金大消费研究总监吴越认为,当前市场还处在一个底部徘徊期,暂时还没有出现一个全面反转,如果要出现全面反转的话必须要看到稳增长政策的全面兑现、外部不确定性的逐步解除,以及PPI上游压力开始往下游CCI进行传导,相信二季度可能会是一个过渡的季度,今年下半年可能会更加清晰。

吴越强调说,从未来的角度来看,今年可能是投资者需要紧密观察消费赛道的时点。“从二季度开始可能会出现结构性机会,从今年下半年开始整体消费板块可能会出现相对来说更加乐观、甚至全面性的行情。

“所以目前这个时点,我们不需要再恐慌,不需要再悲观,相反地,目前这个时点无论是从中期的维度还是从两三年长期维度来看消费,我觉得都已经到了一个重点重视甚至要开始加大布局的窗口期。”

消费领域中,银华基金尤其看好白酒。银华基金认为,主要是行业公司利好叠加市场情绪改善,前期下跌也积累了一定的动能,看好具有定价权和业绩确定性的高端白酒、结构持续升级且有改革预期的徽酒和苏酒龙头、及仍处于全国化扩张阶段的次高端白酒。同时预计龙头酒企有望量价齐升,龙头业绩兑现后,高端白酒估值有望进一步修复。

基民疯狂咨询“抄底”!理财助理发出上万次提醒……

今年以来,基金在大跌中屡次登上热搜!然而,在投资基金体验下降的今年,“抄底”却意外地成为一季度蚂蚁财富理财助理“支小宝”上的投资者咨询热词,且咨询量环比大增!

这是什么情况?

“抄底”成“支小宝”理财咨询热词

今年来权益市场大幅震荡,3月更出现罕见急跌。Wind数据显示,一季度上证指数跌幅超过10%,偏股基金指数跌逾17%。

一半海水一半火焰。在一些投资者人心惶惶的时候,另一些基民却在致力于“抄底”、或正在“抄底”的路上。

蚂蚁财富数据显示,一季度投资者向平台理财助理“支小宝”主动咨询的问题里,“抄底”竟成为了咨询热词,出现的次数是去年四季度的2.4倍!

实际上,就在今年3月上旬,天天基金、蚂蚁财富人士均曾透露过,彼时,近一个月这些平台上权益类基金呈现出净申购态势,同时,盈米投顾服务平台“且慢”的用户,近一个月的净申购额也持续保持净流入状态,且净流入速度超越市场高位时的流入速度。整体来看,基民确实出现了“抄底”行为。

对于“抄底”的火热咨询,理财助理“支小宝”已发出了上万次理性提醒,提示投资者基金买卖时点难掌握,不宜盲目跟风,应多了解基金产品本身情况,减少追涨杀跌操作。

蚂蚁财富理财助理“支小宝”关于抄底的咨询回复

好买基金人士认为,不可否认市场中确实有对投资天生敏感度高的选手,但这种人毕竟是极少数。对于绝大多数投资者而言,想通过自身努力试图掌握市场、个股涨跌规律从而做到精准择时是极其困难的,运气好可能连续几次择时成功,但是长期来看,跟掷骰子猜点数的概率是一样的。

微博投资者留言

“总有人试图躲过每次大跌,精准抄底逃顶,但这并不容易。目前市场估值水平处于相对低估的位置,若拉长基金的投资时长,或能获得更好的投资体验。”有业内人士说。

投资者教育任重道远

在今年的震荡市场下,投资者教育越发成为基金公司、基金销售平台的重中之重。

据蚂蚁集团投教基地数据,一季度包括基金公司在内,共有117家机构在平台上累计开展了4800多场投教直播,超1800万人次上投教基地学习了理财知识。

同时,在3月初市场下跌、情绪悲观时,蚂蚁财富、天天基金等平台也曾及时致信投资者,解读行情走向,帮助投资者理性认识市场动态。

针对老年人的投教进社区也在持续。过去3个月里,蚂蚁集团投教基地、支付宝蓝马甲服务联合多家金融机构举办了622场投教公益活动,走进204个社区。

今年,由上海证券交易所投资者教育基地与雪球联合举办的“新春投教月——2022ETF投教之旅”活动也成功举行,历时24天,共有16家头部基金公司深度参与。活动整体曝光超3亿,全网视频观看量超900万。

盈米基金旗下专注用户场景服务的科技创新团队——简答数据,还通过5天基金公开课、“盈米基金助手”小程序、“搬砖小组”公众号、“摸鱼财报助手”小程序等服务型产品,根据小白投资者、宝妈、职业投资者等不同类型的人群,量身定制《指数基金》手绘短视频、《选基方法论》等系统性学习内容,帮助他们树立科学的理财价值观,提升理财意识,不断进步,学习和掌握相应的投资方法,理性地参与到投资市场中来。

盈米基金表示,对投资者而言,长期的引导和陪伴还是有效的。以盈米旗下“且慢”平台的用户为例,整体已呈现出“越跌越看到机会、越涨越谨慎”的特征。虽然目前市场行情不佳,但在此期间,且慢客户申购热情不减,在且慢官方公众号文章的留言区、官方客户群内,没有凄凄惨惨和怨天尤人,有的都是温暖和理智。

“投顾的核心任务之一其实是投教,要通过多种方式的投教帮助客户建立正确的投资理念,并且通过不断的实践和正反馈得到客户的信任。”盈米基金人士说。

加载中...