新浪财经 股票

从A股注册制全部被否案例来探究A股上市的那些红线

财经自媒体

关注

从A股注册制全部被否案例来探究A股上市的那些红线,看这一篇就够了

来源:梧桐树下V

原创 毕秀丽、王贺 

自2019年7月作为注册制“试验田”的科创板开板以来,中国特色的注册制取得了巨大成就,越来越多的企业实现了在A股上市,但也有不少企业折戟上市。研究、分析被否或撤销案例为探究A股上市成功秘笈的方式之一。为此,笔者进行了尝试,将自注册制施行以来至2021年5月16日在科创板、创业板的全部被否、终止、撤回的案例进行了多维度、系统的比较、整理,用以探究A股上市的那些红线。本文包括两部分,第一部分为“科创板、创业板被否案例数据统计与简析”,从注册成功率、行业分布、被否企业的几个财务指标比较、被否原因等几个维度对科创板、创业板的被否企业进行了梳理;第二部分为“探究A股注册制的红线”,包括正确认识注册制、准确把握不同板块定位、健全内控、其他被否原因等内容。以期抛砖引玉,与各位探讨学习。

第一部分  科创板、创业板被否案例数据统计与简析

一、科创板

(一)注册成功率

截至2021年5月16日,根据上交所公示的信息,共有297家左右科创板申报企业注册成功,7家注册失败,其中,6家主动撤销终止注册,1家不予注册;104家企业终止审查,其中,8家企业为被动终止,96家企业主动撤回资料。注册成功率为72.79%左右,意味着每10家申报企业,有3家左右被否或主动撤回申请。

【简析】很多企业对注册制存在一定的误解,认为注册制标准降低了,只要符合相关板块的标准,就可以实现上市。其实不然,大家应对目前A股注册制的“审核+注册制”模式应具有正确的认识,A股注册制对于发行人、中介机构的要求是提高了而非放松。

(二)行业分布

从行业角度讲,截至2021年5月16日,在被否或主动撤回的111家企业中,其所属行业排名前五位的是:1.计算机、通信和其他电子设备制造业:23家;2.专用设备制造业:22家;3.软件和信息技术服务业:19家;4. 医药制造业:12家;5.化学原料和化学制品制造业:8家。

其中,被否企业的行业分布情况如下:

(三)被否企业的几个财务指标比较

【简析】在传统IPO中,扣非后的净利润一直是企业上市的重要参考指标,有时甚至会将该指标扩大化。上述数据显示,被否企业的最近3年扣非后的净利润均值为3,988.75万元,其实并不低,如上海康鹏科技股份有限公司的净利润均值达到了11,368.36万元。该等数据说明净利润指标并不是发行人上市的唯一指标,注册制下,不会再因净利润一项高而“遮百丑”;前述企业近3年现金流平均值为2,282.55万元,除个别企业外,被否企业还是有一定现金流的;前述被否企业近3年资产负债率均值为30.59%,除个别企业外,被否企业的资产负债率均值在30%左右也是较为常见的,部分被否企业资产负债率较低,如博拉网络股份有限公司,其资产负债率均值仅为4.3%;被否企业最近3年研发投入占营业收入的比例均值为7.38%,高于《科创属性评价指引(试行)》“最近三年研发投入占营业收入比例 5%以上”的硬性标准。

可见,除个别企业外,单从财务数据上看,大部分被否企业的财务数据还是符合科创板要求的,这便再次提示申报企业、中介机构应特别注意不应仅仅关注财务数据,在注册制下应更全方位的关注企业的合规性,尤其应关注被否企业的被否原因。

(四)被否原因

【简析】 申报企业被否的原因是多方面的综合结果。被否原因统计中,科创属性、核心技术(5例),内控不健全、缺失(5例),信息披露(2例),独立性、持续经营(2例),业务模式、业务实质(2例),商业贿赂(1例),安全环保(1例)。

可见,被否原因中,科创属性、内控不健全、信息披露为被否企业中被否原因中占比最高的因素。科创属性“硬科技”是登录科创板的前提,其将会继续成为科创板IPO的审核重点,提高申报企业内控仍面临较大的挑战,信息披露是注册制的核心,发行人应自觉履行信息披露义务。

二、创业板

(一)注册成功率

自2020年8月24日首批企业在创业板注册制改革首发上市以来,截至2021年5月16日,共有145家创业板申报企业注册成功;86家企业终止审查,其中,6家企业为被动终止,80家企业主动撤回资料,1家注册终止。注册成功率为62.5%左右,意味着每5家申报企业,有2家可能终止审核。

【简析】创业板自注册制改革以来,上市节奏比以前是更快了,基本上稳定在一周四家左右过会,一家左右终止或被否的节奏。目前注册制的改革并不意味着任何企业均可顺利过会注册,对于A股注册制应有全面的认识。

(二)行业分布

截至2021年5月16日,从行业角度讲,在终止审核的86家企业中,终止行业排名前五位的是:1.计算机、通信和其他电子设备制造业:10家;2.专用设备制造业:10家;3. 化学原料和化学制品制造业:10家;4. 软件和信息技术服务业:7家;5. 医药制造业:5家。其中,被否企业的行业分布情况如下:

(三)被动终止企业的几个财务指标比较

【简析】通过数据比较,被动被否企业最近3年扣非后净利润的均值为5,739.575万元,最近3年现金流的均值为3,807.1225万元,资产负债率均值为39.1425%。单从净利润角度看,5000多万的净利润并不低,现金流也较为充裕,资产负债率略微高一些。可见,经注册制改革后的创业板,并不仅仅将财务数据列为唯一的上市审核标准。

(四)被否原因

【简析】从目前被否案例来看,与实际控制人有关的因素占3例;与独立经营、持续运营相关的因素2例;会计追溯调整、内部控制因素2例;股权复杂因素1例;创业板定位因素1例;股权转让税收因素1例;违法违规因素1例。

三、科创板与创业板的比较

(一)从注册成功率角度考虑,截至2021年5月16日,科创板的注册成功率为72.79%左右,创业板的注册成功率为62.5%左右。科创板的注册成功率略高于创业板的注册成功率。笔者通过查询发现,被否或撤回的案例集中在2020年12月至2021年5月16日,在该期间内,科创板有53家企业撤回申报,包括3家被动撤回案例;在此期间内,创业板有72家企业主动撤回申报,此外还有5单审核未通过,1单注册终止。该等数据也体现了近期监管收紧的趋向。

(二)从行业分布角度考虑,截至2021年5月16日,科创板被否企业所在最多的前5个行业为:1.计算机、通信和其他电子设备制造业:23家;2.专用设备制造业:22家;3.软件和信息技术服务业:19家;4. 医药制造业:12家;5.化学原料和化学制品制造业:8家;创业板被否企业所在最多的前5个行业为:1.计算机、通信和其他电子设备制造业:10家;2.专用设备制造业:10家;3. 化学原料和化学制品制造业:10家;4. 软件和信息技术服务业:7家;5. 医药制造业:5家。

尽管科创板与创业板定位并相同,但被否企业最多的前5个行业基本相同,均为:计算机、通信和其他电子设备制造业、专用设备制造业、软件和信息技术服务业、医药制造业、化学原料和化学制品制造业。其中,计算机、通信和其他电子设备制造业及专用设备制造业在科创板和在创业板均为被否企业最多的前2个行业。

(三)从被否企业财务指标考虑,

截至2021年5月16日,创业板被否企业在近3年扣非后的净利润均值、近3年现金流平均值、近3年资产负债率均值等方面均高于科创板的被否企业。一方面体现了创业板企业的扣非后净利润均值、现金流量均值均要高于科创板企业企业,但同时创业板企业资产负债率均值也要高于科创板企业;另一方面科创板、创业板被否企业的净利润指标均高于法定标准。

科创板有5套财务指标,其中的盈利性指标为:(1)预计市值不低于人民币10亿元,最近两年净利润均为正且累计净利润不低于人民币5000万元;(2)预计市值不低于人民币10亿元,最近一年净利润为正且营业收入不低于人民币1亿元。创业板的盈利性指标为:(1)最近两年净利润均为正,且累计净利润不低于 5000 万元;(2)预计市值不低于 10 亿元,最近一年净利润为正且营业收入不低于1亿元。而通过前述数据分析,我们发现,被否企业的财务指标要远远高于前述规定的指标。注册制的最大特点之一便是财务指标由“盈利”向“持续营利”的转变,是否实现净利润以及净利润的高低不再是唯一硬性的标准,科创板、创业板均采取了多个标准,即包括盈利标准,也包括非盈利标准;尤其是在财务指标中引入了成熟的国际资本市场的常用的“市值”概念,传统创业板的报告期年平均净利润5000万红线“窗口指导标准”被基本打破。

(四)从被否原因角度考虑,科创板被否案例的被否主要因素排在前三位的是:科创属性、内控不健全、信息披露。此外,公司独立及持续运营发展、合法合规(包括商业贿赂、安全、环保等方面)也为被否的重要因素;创业板被否企业的被否主要因素排在前三位包括:与实际控制人有关的因素,与独立经营、持续运营相关的因素,会计追溯调整、内部控制因素。此外,股权复杂因素、创业板定位因素、股权转让税收因素、违法违规因素也为创业板被否案例的重要被否因素。

不论是科创板还是创业板,内控不健全均为两个板块被否案例中最主要的因素之一;板块属性、独立运营持续发展、合法合规为两个板块被否案例中其他共同的因素。此外,科创板被否案例中,信息披露因素为被否的主要因素之一,而创业板被否案例中,有关实际控制人的因素为被否的主要因素之一。

第二部分  探究A股注册制的红线

通过被否案例的整理及前述简析,笔者进一步从以下几个角度出发用以探究A股注册制的红线,包括:正确认识注册制、准确把握不同板块定位、健全内控、其他被否原因等。

一、正确认识注册制

目前体现中国特色和发展阶段、稳步推进的A股注册制具有“注册+审核制”的特点,监管机构的监管不是放松了,而是加强了。近期的监管方式体现了“审核问询+自查+现场督导+现场检查”的四位一体模式。通过对被否案例的分析,我们对A股注册制的内涵应有正确、全面、客观的认识。

A股注册制是一个系统性的概念,A股注册制是以信息披露为核心建立的规则体系,交易所负责发行人发行上市审核,证监会负责发行人股票发行注册。证监会将加强对交易所所审核工作的监督,并强化新股发行上市事前事中事后全过程监管。A股注册制的内容包括但不限于:构建股票市场化发行承销机制;进一步强化信息披露监管;基于不同板块上市公司特点和投资者适当性要求,建立更加市场化的交易机制;建立更加高效的并购重组机制;严格实施退市制度等。A股注册制要求:将对发行人进行持续监管;进一步压实中介机构责任;严厉打击欺诈发行、虚假陈述等违法行为;保护投资者合法权益;证券监管部门加强行政执法与司法的衔接;建立健全证券支持诉讼示范判决机制,探索完善与注册制相适应的证券民事诉讼法律制度。A股注册制的九字方针为:建制度、不干预、零容忍;A股注册制的三原则为坚持尊重注册制基本内涵、借鉴国际最佳实践、体现中国特色和发展阶段。

二、 准确把握不同板块定位

科创板、创业板为目前我国A股注册制的两大板块,两个板块定位不同,申报企业首先应有清醒认识,其是否符合申报板块的属性被列为监管机构反馈的首要问题之一,不少企业因不符合相应板块的属性要求被否或主动撤回审核。

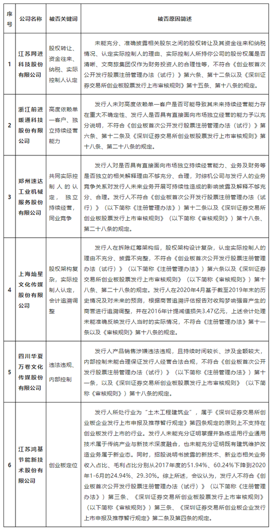
如科创板被否的福建汇川物联网技术科技股份有限公司、汉珈创生物技术股份有限公司、精英数智科技股份有限公司,其科创属性均在审核时被提出了质疑,其公示的被否原因均涉及“发行人对其业务实质、核心技术及技术先进性的信息披露不充分、不准确”等类似的表述;

如创业板被否的江苏鸿基节能新技术股份有限公司,其被否的原因之一为“发行人所处行业为“土木工程建筑业”,属于《深圳证券交易所创业板企业发行上市申报及推荐暂行规定》第四条规定的原则上不支持在创业板发行上市的行业。发行人未能充分证明掌握并熟练运用行业通用技术属于传统产业与新技术深度融合,也未能充分证明既有建筑维护改造业务属于新业态。”

科创板优先支持符合国家科技创新战略、拥有关键核心技术等先进技术、科技创新能力突出、科技成果转化能力突出、行业地位突出或者市场认可度高等的科技创新企业发行上市。申报科创板发行上市的发行人,应当属于相关行业领域的高新技术产业和战略性新兴产业。科创板将更突出强调“硬科技”,提高研发人员比重,科创属性标准修订为“4+5”,即4个同时满足+5项例外标准;创业板强调“三创四新”,即依靠创新、创造、创意的大趋势,主要服务成长型创新创业企业,支持传统产业与新技术、新产业、新业态、新模式深度融合。因此,发行人在正式申报前,应慎重考虑自身的特点并与相关板块的要求逐一对应,量体裁衣,节约成本,提高通过的几率。

三、 健全内控

根据监管要求,发行人会计基础工作应规范,财务报表的编制和披露应符合企业会计准则和相关信息披露规则的规定,在所有重大方面应公允地反映了发行人的财务状况、经营成果和现金流量,并由注册会计师出具标准无保留意见的审计报告。发行人内部控制制度健全且被有效执行,能够合理保证公司运行效率、合法合规和财务报告的可靠性,并由注册会计师出具无保留结论的内部控制鉴证报告。IPO重点财务问题可以分为会计处理准确性问题、财务真实性问题、财务规范性问题、盈利能力问题四大类。财务审核的重心是真实性审查,注重防范财务造假及利润操纵。财务不规范、内控不健全成为不少企业被否的重要因素。

如创业板审核被否的上海灿星文化传媒股份有限公司,其公示的被否原因之一为“发行人在2020年4月基于截至2019年末的历史情况及对未来的预测,根据商誉追溯评估报告对收购梦响强音产生的商誉进行追溯调整,并在2016年计提减值损失3.47亿元,上述会计处理未能准确反映发行人当时的实际情况”。

如科创板审核被否的北京国科环宇科技股份有限公司,其公示的被否原因之一为“2019年发行人在北交所挂牌与本次申报财务数据存在重大差异。发行人短时间内财务数据存在重大调整,母公司报表利润存在995.91万元的差异,反映发行人存在内控制度不健全、会计基础薄弱的情形”。

在近期科创板、创业板的保代培训中均提及了对企业内控的核查,包括但不限于:收入方面的穿行测试、销售真实性、收入核算、关联方及关联方交易需引起关注、销售模式,资产循环,资金循环方面的定期存款利息、特殊问题、处理结构性存款的问题,成本循环采购业务:核查真实性、完整性、价格合理性。其中,在收入穿行测试方面,了解测试企业内控情况,以及确保数据的真实性和准确性,IPO中需要进行全流程穿行测试,并且样本量要大于100。因此企业需要更加注重内控问题,尤其注意客户管理、物流管理、权限管理、会计核算管理等。要求企业对于每笔收入要有完整的记录,从企业初始的招投标文件到后期的发票支付等均要留痕,有相应的文件或证据支持,以保证其收入的真实、完整性。实务中,因为财务问题而被否或撤销的案例是最多的,因此,发行人应从根本上规范内控,相关中介机构也应真正各司其职,发挥好“看门人”的作用。

四、 被否其他主要原因

(一)信息披露

信息披露全面、真实、准确为A股注册制的核心。根据监管规定,发行人作为信息披露第一责任人,应当诚实守信,依法充分披露投资者作出价值判断和投资决策所必需的信息,所披露信息必须真实、准确、完整,不得有虚假记载、误导性陈述或者重大遗漏。发行人应当为保荐人、证券服务机构及时提供真实、准确、完整的财务会计资料和其他资料,全面配合相关机构开展尽职调查和其他相关工作。发行人的控股股东、实际控制人应当全面配合相关机构开展尽职调查和其他相关工作,不得要求或者协助发行人隐瞒应当披露的信息。不少企业因信息披露问题而折戟交易所审核阶段。

如科创板审核被否的北京国科环宇科技股份有限公司,其公示的被否原因之一为“发行人首次申报时未能充分披露重大专项承研业务模式,对关联方的披露存在遗漏,未充分披露投资者做出价值判断和投资决策所需信息”。

如科创板审核被否的长沙兴嘉生物工程股份有限公司,其公示的被否原因明确为“发行人的行业归属和多项科创属性指标,包括研发投入和发明专利数量等信息披露前后不一致。发行人在审核期间,曾修改其研发费用中的高管薪酬列支情况,表明其关于研发投入的内部控制存在缺陷。相关信息披露未能达到注册制的要求”。

(二)合法合规性

根据监管规定,发行人、控股股东、实际控制人在最近3年内不存在重大违法违规行为A股上市发行审核的基本要求之一。发行人生产经营应符合法律、行政法规的规定,符合国家产业政策。最近3 年内,发行人及其控股股东、实际控制人不存在贪污、贿赂、侵占财产、挪用财产或者破坏社会主义市场经济秩序的刑事犯罪,不存在欺诈发行、重大信息披露违法或者其他涉及国家安全、公共安全、生态安全、生产安全、公众健康安全等领域的重大违法行为。不少企业因合规性问题而被否。

如在创业板审核被否的四川华夏万卷文化传媒股份有限公司,监管部门关注到“发行人自2006年至2020年,在部分产品封面印有“教育部门推荐练字用书”字样。发行人经营是否合法合规,前述事项是否违反有关部门规定,对字帖图书销量、退库等的影响,是否构成重大违法违规行为;发行人及其相关经销商存在被消费者投诉举报情形,是否会导致后续纠纷或投诉风险。”

如在科创板审核被否的上海康鹏科技股份有限公司,尽管近3年的净利润及现金流均值均为亿元左右,业绩不可谓不亮眼,但其公示的原因之一便为“报告期内发行人及其子公司存在较多行政处罚,在审期间频繁出现安全事故和环保违法事项,导致重要子公司停工停产,进而导致公司重要业务及经营业绩大幅下滑……。”

(三)实际控制人问题

有关实际控制人的认定为A股IPO审核基本要求之一。根据监管规定,实际控制人是拥有公司控制权的主体。在确定公司控制权归属时,应当本着实事求是的原则,尊重企业的实际情况,以发行人自身的认定为主,由发行人股东予以确认。保荐机构、发行人律师应通过对公司章程、协议或其他安排以及发行人股东大会(股东出席会议情况、表决过程、审议结果、董事提名和任命等)、董事会(重大决策的提议和表决过程等)、监事会及发行人经营管理的实际运作情况的核查对实际控制人认定发表明确意见。发行人股权较为分散但存在单一股东控制比例达到30%的情形的,若无相反的证据,原则上应将该股东认定为控股股东或实际控制人。实际控制人问题成为部分申报企业被否的重要原因之一。

如在科创板审核被否的郑州速达工业机械服务股份有限公司,在反馈问题中多次被质疑到“发行人第二大股东郑煤机持有发行人29.82%股份,发行人未将其认定为实际控制人。发行人与郑煤机存在较多业务往来,实际控制人中的贾建国、李优生曾在郑煤机任职,郑煤机控制的综机公司2019年及最近一期维修业务收入与毛利均超过发行人主营业务收入与毛利的30%,发行人未充分披露及解释综机公司对其业务是否构成重大不利影响。”

(四)股权清晰

根据监管规定,保荐机构、发行人律师应对相关纠纷对发行人股权清晰稳定的影响发表明确意见。发行人以定向募集方式设立股份公司的,中介机构应以有权部门就发行人历史沿革的合规性、是否存在争议或潜在纠纷等事项的意见作为其发表意见的依据。部分企业的被否原因与“股权清晰”相关。

如在创业板审核被否的江苏网进科技股份有限公司,其公示的被否的原因之一为“未能充分、准确披露相关股东之间的股权转让及其资金往来和纳税情况、认定实际控制人的理由、实际控制人所持你公司的股份权属是否清晰、文商旅集团仅作为财务投资人的合理性等”。

如在创业板被否的上海灿星文化传媒股份有限公司,其公示的被否原因之一为“发行人在拆除红筹架构后,股权架构设计复杂,认定实际控制人的理由不充分、披露不完整”。

股权代持、架构不清晰、关联交易、利益输送等为历来IPO的诟病之一。近期中国证券监管机构加大了对上市前股东核查的力度。主要体现在:(1)全面深入核查披露股东信息,对于入股价格异常的股东、股权结构复杂的股东,层层穿透核查,确保其不存在股权代持、违规持股、不当利益输送等情形;将申报前12个月内产生的新股东认定为突击入股并进行股份锁定。相关中介机构在申报时应提供股东核查报告;(2)严查证监会系统离职人员突击入股拟上市公司事项;(3)进一步加强私募基金监管,严厉打击各类违法违规行为等。

(五)独立运营持续发展

根据监管规定,发行人业务完整,具有直接面向市场独立持续经营的能力为A股IPO的基本要求之一[1],独立运营持续发展为一个结合了诸多因素考量而形成的概念。发行人应保证:(1)资产完整,业务及人员、财务、机构独立,与控股股东、实际控制人及其控制的其他企业间不存在对发行人构成重大不利影响的同业竞争,不存在严重影响独立性或者显失公平的关联交易。(2)发行人主营业务、控制权、管理团队和核心技术人员稳定,最近2年内主营业务和董事、高级管理人员及核心技术人员均没有发生重大不利变化;控股股东和受控股股东、实际控制人支配的股东所持发行人的股份权属清晰,最近2年实际控制人没有发生变更,不存在导致控制权可能变更的重大权属纠纷。(3)发行人不存在主要资产、核心技术、商标等的重大权属纠纷,重大偿债风险,重大担保、诉讼、仲裁等或有事项,经营环境已经或者将要发生重大变化等对持续经营有重大不利影响的事项。不少企业因其独立运营持续发展能力受到质疑而最终被否。

如科创板被否的北京国科环宇科技股份有限公司、福建汇川物联网技术科技股份有限公司,创业板被否的浙江前进暖通科技股份有限公司、郑州速达工业机械服务股份有限公司等在公示的被否原因均涉及 “持续经营发展”。

五、小结

笔者尝试将A股注册制实施以来至2021年5月16日全部被否案例予以归纳小结,申请人被否是多个因素的结合,通过分析被否案例来引以为鉴、未雨绸缪、防微杜渐;发行人及相关机构应认清当前注册制下IPO的相关红线,正确认识注册制,准确把握不同板块定位,规范财务及健全内控,坚持以信息披露为中心,合法合规运营,保证股权清晰、控制权稳定,进一步促进发行人持续、健康、稳定发展。以上内容难免有疏漏之处,欢迎各位不吝赐教,共同探讨学习。

加载中...