新浪财经 股票

海通策略:中国科技行业发展背景类似美国1980年代

新浪财经

关注

来源:股市荀策

核心结论:当前中国宏观经济背景类似1980年代初期美国,科技创新成为经济转型发展的新动力。②以2019年数据为例,中国GDP规模为美国的66%,而科技仅为31%,美股中信息技术市值占比32%,A股+港股+中概股为19%。③TMT、新能源汽车、创新药为代表的的科技行业,除了互联网社交平台,其他领域中国龙头公司规模均明显小于美国。

中美科技行业对比

前不久闭幕的中央经济工作会议和11月初发布的“十四五”规划建议中都指出,当前中国正处于产业结构转型升级的关键阶段,科技创新将成为经济转型升级的重要推动力量。而全球科技强国美国从 PC 时代、互联网时代到移动互联网时代,始终掌握科技行业的绝对话语权,其发展历程值得我们对比借鉴。因此,本报告从宏观、中观、微观三个角度出发,对比中美科技行业,为科技行业投资提供参考。

1.中国科技行业发展背景类似美国1980年代

目前中国宏观经济背景类似1980年代初期的美国,处于经济转型初期。近年来,中国产业结构逐渐从过度依赖第二产业到第二、三产业齐头并进,第三产业占比从2000年40%提升至2019年54%,2019年中国第一、二、三产业占GDP比重分别为7%、39%、54%,1980年美国第一、二、三产业占GDP比重分别为3%、31%、67%,1980-2000年美国第三产业占比从67%提升至77%,因此未来在产业转型升级过程中,中国第三产业规模仍有较大提升空间。拉动经济增长三驾马车中,最终消费已经成为中国经济增长的重要动力,2019年中国消费、投资、净出口占GDP比重分别为55%、43%、2%,1980年美国私人消费、政府支出和购买、投资、净出口占GDP比重分别为62%、13%、25%、0%,1980-2000年美国私人消费占比从62%提升至66%,目前中国消费占GDP比重与1980年美国较为接近,未来消费转型过程中,消费行业规模势必持续扩大。从人均GDP看,2019年中国为10261美元,而1980-2000年美国从12547美元升至36305美元。以上指标均显示目前中国与1980年美国相似,处于经济转型初期,科技和消费行业还有很大的成长空间。

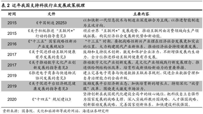
政策导向看,目前中国和1980s美国类似:广泛政策支持促进科技发展。面对国内困难局面和日益激烈的国际竞争,美国1980-2000年间宏观、产业、金融政策三箭齐发,促进科技发展、产业转型:80年代初,美国宏观政策的重点从扩大有效需求转向反通胀,同时实施了由需求管理政策向供给管理政策的转变。面对新技术革命的兴起和新兴工业的发展,美国政府开始积极调整科技政策,颁布了一系列法律保护科技发展,鼓励推动科技成果的转化与应用,形成了以“企业主导”的科技创新发展战略。金融政策方面为培育新兴产业大力发展股权融资,同时美国养老金入市推动机构投资者占比提升。目前中国进入新发展阶段,为促进科技创新、加快产业转型,国家从宏观、产业、金融三箭齐发,推出支持政策。宏观上,“双循环”和“创新”成为十四五规划的关键词,双循环背景下国内大循环为主体,而科技创新是构建与需求相适应的供给体系的关键;产业上,国家先后设立了国家集成电路产业投资基金一期和二期,促进我国集成电路行业的发展,地区层面也积极设立产业投资基金,助力产业结构升级;金融上,科创板及创业板注册制改革是实施创新驱动发展战略、深化资本市场改革的重要举措,包括当前金改举措,均促进融资结构朝着直接融资的方式转变,从而为科技产业融资提供更好支持。

政策支持下,中国开启新一轮科技周期的三大要素禀赋已经具备。根据经典的柯布-道格拉斯生产函数,产出的增加主要取决于劳动力增加、资本提升和技术进步,而我国在劳动力、资本、技术层面均已具备了开创新一轮增长的初步条件。

劳动力层面:中国2019年65岁及以上人口占比近12.6%,已步入老龄化社会,近年来出生人口数量连降正加快老龄化到来,劳动年龄人口占总人口比例自2010年起就呈现连续下降的趋势,中国人口红利拐点已现,劳动密集型生产模式已不再可持续,但近年来中国人口素质提高迅速,国内每年本科/硕士毕业生人数从1999年44.1/5.5万人增加到2019年394.7/64.0万,年复合增长率分别达到11.6%/13.1%,工程师红利或将取代人口红利,为科技产业发展提供了人力资本基础。

资本层面:2019年科创板的建立是实施创新驱动发展战略、深化资本市场改革的重要举措。科创板块将成为改革试验田,试点注册制并建立有效的隔离机制,促进融资结构朝着直接融资的方式转变,资本支持为科技产业的研发创新活动提供了良好的企业微观基础。数据显示,2002年以来间接融资占比持续下降,社会融资规模中银行贷款占比自2002年的91.9%降低至2020年的57.0%,而直接融资中企业债券融资和非金融企业境内股票融资占社会融资规模的比重从2002年的4.9%提升至2020年的15.7%(2020年数据截至2020年11月)。

技术层面:云计算、大数据、5G、人工智能等正掀起新一轮的技术革命。本次技术革命中,我国正逐步走向世界前列,R&D研发支出中,基础研究、应用研究、试验发展齐头并进,2019年R&D经费支出占GDP的比重为2.2%,较2009年提升0.5个百分点;发表科技论文数达195万篇,十年间年复合增长率为7.6%;高新技术企业总产值和净利润均大幅增长,2018年分别为28.9/2.6万亿。从技术产业化角度看,我国已经具备了在技术创新上开启新一轮增长的基本条件。

2.中美科技行业在经济和股市中占比对比

从实体的产业角度看,目前中国科技行业规模及占比与美国仍有差距。2010以来我国经济转型速度也在加快,正以产业结构优化升级为抓手,实现高速度发展到高质量发展的转变,计算机电子制造、通信、信息技术等行业加速崛起,新兴服务业高速增长。2019年我国电子信息制造业、铁路船舶及航空设备制造业工业增加值同比增速分别为9.3%、7.4%,而整体工业增加值同比增速仅为5.7%,第三产业中信息传输与软件服务业增速为16.2%,增速也显著高于2019年名义GDP的8.9%。但相比美国,我国科技产业规模仍然明显较小。从行业增加值占比看,2019年中国信息业(信息传输与软件服务业)增加值占GDP的比重为3.4%,而同年美国信息业增加值占GDP比重为5.3%;2019年中国制造业增加值占GDP的比重为27%,美国制造业增加值占GDP比重为20%。对比中美GDP规模,2019年中国名义GDP是美国66%;对比中美行业增加值规模,中国制造业、建筑业是美国的164%、114%,而中国信息技术行业增加值为美国的31%,卫生保健行业增加值为美国的19%,相对而言中国科技行业规模较小。综上所述,我国仍处于经济转型初期,科技产业还有很大的成长空间。

从股市结构看,目前我国科技行业市值和企业盈利占比低于美国。目前我国正在大力进行资本市场改革,2019年建立科创板、2020年创业板注册制改革都是实施创新驱动发展战略、深化资本市场改革的重要举措,将促进融资结构朝着直接融资的方式转变,鼓励科技类行业企业上市。但是从上市公司净利润和市值看,我国科技行业与美国仍有较大差距。从2019年企业盈利看,A股+港股+中概股的信息技术行业净利润为1129亿美元,仅为美股(3571亿美元)的31.6%,从2019年各行业净利润占比看,A股+港股+中概股中信息技术行业利润占比为8.7%,而美股信息技术行业利润占比为18.1%。从各行业最新市值看(截至2020/12/31,下同),A股+港股+中概股的信息技术行业总市值为4.7万亿美元,仅为美股(17.1万亿美元)的27.8%;从各行业最新市值占比看,A股+港股+中概股中信息技术企业占总市值比重为18.8%,低于美股中信息技术企业占总市值比重31.7%。从科技行业在主要指数中的占比看,沪深300中信息技术行业占比仅为15.5%,而标普500中信息技术行业占比为35.9%。无论从净利润还是市值角度看,我国科技行业规模都不及美国,随着我国经济结构转型升级持续,预计科技行业净利润和市值占比都有望扩大。

3.中美科技龙头企业规模和利润对比

目前中美科技企业差距仍大,但在集中力量办大事的制度优势下,弯道超车值得期待。科技企业是研发创新的前沿阵地,是科技强国的微观细胞。中国科技企业整体上与美国差距较大,我们从 TMT、新能源汽车、创新药几个科技类的代表性行业做对比分析,整体看,中国的互联网社交平台类龙头公司规模与美国差不多,软件和电商平台差距较大,5G技术较强,新能源车在加速追赶中,创新药差距很大。

中国TMT企业与美国龙头相比仍有差距,但华为、腾讯等正加速崛起。近年来国内TMT企业赶超国际先进水平势头正盛,但中国仍缺少世界级的TMT企业。截至20201231,全球最大搜索引擎公司谷歌总市值达11855亿美元,而国内相对应代表性公司百度总市值仅738亿美元,总市值看两者量级区别显著;20Q3百度ROE(TTM,下同)13.4%,低于谷歌的16.8%。软件行业中,微软公司总市值达16816亿美元,远高于我国企业金山办公总市值290亿美元;20Q3微软ROE高达40.4%,金山办公仅为12.1%。知名电商亚马逊总市值达16342亿美元,我国国内排名前列的电商平台阿里巴巴、京东市值仅6244、1376亿美元;20Q2阿里巴巴和京东ROE分别为15.2%、16.0%,与亚马逊17.9%相差不大。在互联网社交平台方面,腾讯控股总市值为6978亿美元,与FACEBOOK总市值7780亿美元差距不大;20Q3腾讯控股ROE为21.2%,与FACEBOOK 21.5%相差无几。智能终端品牌公司苹果总市值达22560亿美元,而我国智能手机企业小米集团总市值仅1079亿美元。从营业总收入来看,苹果2019年营收达2602亿美元,华为、小米仅为1316、295亿美元;但从全球智能手机市占率来看,20Q3小米手机市占率达到13.2%、高于苹果手机市占率,华为手机市占率为12.5%、与苹果手机市占率持平。同时,华为在通信领域技术实力和发展水平位于世界前列:根据E星科技搜狐号援引IPlytics数据,截至2020年1月,华为掌握5G标准必要专利3147件,处于全球领先地位。TMT领域的技术发展得到国家和企业的高度重视,未来随着工程师红利和市场规模红利进一步显现,中国必会出现更多的世界级TMT企业。

新能源车浪潮或是中国打造世界级车企的良机。政策扶持下,中国新能源车产业蓬勃发展,基础充电设施建设加速。新能源车电子三大件技术中,中国电池技术已处于全球领先水平,电机已基本实现国产替代,电控核心零部件取得突破。龙头车企市值规模和盈利能力方面,中美有较大差距。美国电动车及能源公司巨头特斯拉的市值6689亿美元,远高于国内龙头企业比亚迪812亿美元,造车新势力蔚来762亿美元、小鹏335亿美元。国内其他新能源汽车领跑公司如上汽集团、吉利汽车,市值分别为438亿美元、336亿美元,其规模已经接近通用汽车(596亿美元)、福特汽车(350亿美元)等世界老牌车企,并且盈利成长能力较后者更好。20Q3比亚迪、上汽集团ROE为5.3%、8.4%,高于美国车企特斯拉的3.5%。我国新能源汽车企业盈利能力、企业规模在稳步提升,但总市值与海外龙头车企仍有差距。当前国内外新能源汽车各项技术基本处于同一起跑线,而中国具有市场规模和政策支持等独特优势,根据海通分析师预测2021年新能源汽车销量有望冲击190万辆、同比增长58%。因此中国可以借助新能源车推广应用这一良机,打造世界级车企。

中国创新药行业规模较小,以恒瑞制药为代表的国内药企研发实力不足。创新药是高技术壁垒、高资本壁垒的行业,药品研发投入大、周期长、风险高,唯有具备一定经济实力和研发能力的大型企业才能承担创新药研发的高风险和高投入。中美创新药企业规模相差巨大,国内企业如恒瑞医药、翰森制药,总市值分别为911、287亿美元,较美国的辉瑞制药(总市值,下同:2046亿美元)、默克集团(2070亿美元)差距较大。除市值规模外,生物制药研发投入和科研实力也相差悬殊,中国公司尚未在此行业形成自己的竞争力,2019年恒瑞医药、翰森制药研发投入为5.6、1.6亿美元,而美国默克集团、辉瑞制药研发投入为98.7、86.5亿美元。创新药行业向来是受投资者瞩目的高科技产业之一,国内相关公司规模未成,盈利也低于美国龙头制药企业:20Q2恒瑞医药、翰森制药ROE为21.0%、14.1%,低于默克集团(37.9%)、辉瑞制药(22.0%)。但近年来以恒瑞医药为代表的中国药企开始重视研发,2019年恒瑞医药研发投入占营业总收入的比重已达16.7%,在国内主要创新药公司中首屈一指,达到了美国先进医药企业的平均水平。

风险提示:海外经验与国内市场表现存在偏差;新技术普及应用不及预期。

加载中...