新浪财经 股票

招商策略:卫星互联网晋升"新基建" 低轨卫星入新阶段

新浪财经

关注

原标题:【招商策略】中国天基互联迈入新阶段,特斯拉加速电池产业创新 ——科技前沿及新产业观察周报

来源: 招商策略研究

5月12日,行云二号01/02星发射升空,作为中国航天科工天基物联网星座的首发星,正式展开在轨技术验证和应用测试。天基互联具有成本优势以及应用场景优势,潜力巨大,行云二号01/02星成功发射,意味着中国天基互联迈入新阶段。特斯拉电池日临近,近期,据路透社,特斯拉可能采用宁德与自身专家队伍的技术,采用无钴、添加剂、涂层等材料与工艺创新。随着宁德时代加入特斯拉电池供应链以及新型电池的研发,其电动车的价格或进一步下降,从而更快占领市场,建议关注天基互联网与特斯拉新电池产业链相关投资机会。

核心观点

【本周重点关注——中国天基互联迈入新阶段,特斯拉加速电池产业创新】

天基互联网:“行云二号”01/02星由航天行云公司自主设计研制,是行云工程α阶段的2颗验证星,两颗卫星在国内低轨星座中首次采用了星间激光链路技术与星载数字多波束通信载荷,并将进行智能集装箱监管、海上运输通信等多个行业提供应用测试,并为后续天基物联网的组网奠定基础。天基互联具有成本优势以及应用场景优势,潜力巨大,行云二号01/02星成功发射,意味着中国天基互联迈入新阶段特斯拉电池:特斯拉自身在电池领域有一定积累,并与Jeff在电化学领域合作,高镍、单晶、无钴是特斯拉重点研究方向,新型电解液添加剂也是其重点突破口。随着宁德时代加入特斯拉电池供应链并参与新型电池的研发,其电动车的成本进一步下降,将更快占领市场。并且,根据行业信息,CTP、刀片电池等新技术的应用正在补铁锂电池短板,铁锂电池可能已经进入特斯拉的考虑范围,建议关注产业链投资机会。

【其他科技热点追踪】半导体:国家集成电路基金二期等多方同意分别注资15亿美元及7.5亿美元予中芯南方注册资本,中芯南方注册资本将由35亿美元增加至65亿美元。新冠疫苗:国家卫生健康委副主任曾益新介绍已有一项重组腺病毒载体疫苗和4项灭活疫苗相继获国家药监局的批准,开展一期和二期合并临床实验。北斗:中央企业北斗产业协同发展平台揭牌,目前,兵器工业集团联合中国移动、中国电科等央企,正在抓紧建设北斗三号区域短报文应用服务平台,将有力推动北斗高精度、短报文服务与5G、大数据、云计算等融合创新。

【全球科技行业股指走势】全球主要股指方面,上周全球股指分化明显,欧美股市普涨,而亚太股市普跌。具体来看,俄罗斯RTS指数以2.78%领涨,圣保罗IBOVESPA、德国DAX、富时100涨幅也相对靠前,分别上涨2.69%、2.16%、1.83%;孟买SENSEX30指数以-4.85%领跌,恒生、台湾加权、日经225指数跌幅较大,跌幅分别为2.71%、2.48%、1.26%。主要原因在于制药公司Moderna疫苗早期人体试验结果积极,及美联储主席鲍威尔表示准备使用其全部工具,直至经济重回正轨。科技指数方面,美国科技行业普涨,但涨幅较小,纳斯达克中国科技股指数领涨;亚太地区科技指数涨跌分化明显,台湾生技医疗指数领涨,通信(中信)领跌。

【科创板企业跟踪】截止到5月19日,本周共有2家新增科创板企业完成注册并公告发行安排。这里梳理了已注册企业的基本情况,供投资者参考。

【风险提示】本报告所提及个股仅表示与相关主题有一定关联性,不构成个股投资建议。

目    录

01

科技前沿及新产业观察

1、本周重点跟踪关注:中国天基互联迈入新阶段,特斯拉加速电池产业创新

(1)中国天基互联迈入新阶段

事件:5月12日,我国在酒泉卫星发射中心用快舟一号甲运载火箭,以“一箭双星”方式,成功将行云二号01/02星发射升空,作为中国航天科工天基物联网星座的首发星——“行云二号”正式展开在轨技术验证和应用测试。天基互联网有着成本优势以及应用场景优势,潜力巨大,行云二号01/02星成功发射,意味着中国天基互联迈入新阶段,建议关注产业链投资机会。

▶  行云:可能成为国内最早实现运营、管理、服务一体化的星座系统

“行云工程”是航天科工四院旗下行云科技计划的航天工程,计划发射80颗行云小卫星,建设中国首个低轨窄带通信卫星星座,打造最终覆盖全球的天基物联网。行云工程计划分α、β、γ三个阶段,在2023年前后建成。首颗技术验证星“行云一号”已于2017年1月9日发射。“行云二号”01/02星成功发射,意味着α阶段的建设任务圆满完成。接下来的β阶段准备发射12颗卫星。

“行云二号”01/02星由航天行云公司自主设计研制,是行云工程α阶段的2颗验证星,在轨进行一系列技术验证的同时,还将同步开展一批行业应用测试。技术验证方面,两颗卫星在国内低轨星座中首次采用了星间激光链路技术(即在轨卫星之间可通过激光通信技术实现远距离通信,可以不依赖地面站的转传)与星载数字多波束通信载荷(通过自主创新的先进通信协议,实现卫星海量短数据接入,从而将成为国内最早实现运营、管理、服务一体化集成的星座系统)。

行业应用方面,“行云二号”01星、02星在轨运行后将为智能集装箱监管、极地环境监测、地质灾害监测、气象数据预报、海洋环境监测、海上运输通信等多个行业提供应用测试,并为后续天基物联网的组网奠定基础。

除了行云工程之外,目前我国低轨道通信卫星系统主要还有航天科技集团的“鸿雁星座”、航天科工集团的“虹云工程”这两个国家重大航天工程。

  • 鸿雁星座:鸿雁星座是由300余颗卫星和数据业务处理中心组成的全球低轨卫星星座通信系统。鸿雁星座已在2018年底发射第一颗技术验证星;一期60颗卫星预计2022年组网运营,届时将成为中国首个满足基本卫星数据通信需求的系统。计划在2023年左右建成窄带系统,并在2035年建成宽带系统。

  • 虹云工程:虹云工程计划发射156颗卫星,在距离地面1000公里的轨道上组网运行,构建一个星载宽带全球移动互联网络,实现网络无差别的全球覆盖。按照规划,整个虹云工程被分解为“1+4+156”三步。第一步已在2018年发射第一颗技术验证星,实现单星关键技术验证;第二步到“十三五”末,发射4颗业务试验星,组建一个小星座,让用户进行初步业务体验;第三步到“十四五”末,实现全部156颗卫星组网运行,完成业务星座构建。

▶  天基互联网:巨大的市场潜力与技术战略价值

第一,天基互联网有着明显的成本优势,潜在市场大。地面互联网依赖陆地基站以及海底光纤光缆,但这些基础设施的铺设受限颇多且成本极高,导致有些地区的互联网接入率极低。按照星链计划方案,全部组网卫星的造价需求仅约100亿美元,即使加上发射费用,仍远低于美国一国进行5G光纤布线的1300-1500亿美元的成本,显著的成本优势使天基互联网成为地面互联网的廉价补充方案。

第二,天基互联网的优秀性能使其在物联网与5G领域有广阔的应用场景。由于构成天基互联网的卫星都为低轨卫星,因此它的地面接收天线非常小,终端也非常小(15厘米直径的路由器小圆盒子),从而大大拓宽了接入设备范围。物联网方面,天基互联网不仅能提供即时通信服务,还可服务于低能耗微型化物联网终端,重点满足环境监测、远洋物流、危化品监控、交通管理、智慧海洋等新型产业需求。根据麦肯锡预测,预计在2025年前,天基物联网产值可达5600亿美元至8500亿美元,约等于6万亿的产值规模。5G方面,基于5G标准的低轨移动通信星座可向全球提供天基5G服务,并与地面5G网络透明连接,为地面5G基站提供数据回传等服务,让用户无感切换天地5G网络。

此外,多国已将天基互联网建设上升为国家战略,国内必须及时抢占技术高地。

天基互联网有着成本优势以及应用场景优势,潜力巨大,行云二号01/02星成功发射,意味着中国天基互联迈入新阶段,建议关注产业链投资机会。

(2)特斯拉加速电池产业创新

事件:近期,据国外媒体报道,今年晚些时候或明年初,特斯拉计划在中国生产的Model 3电动汽车中引入一种新的低成本、长寿命电池,这将使Model 3的成本与汽油车保持一致。特斯拉可能采用宁德与自身专家队伍的技术,采用无钴、添加剂、涂层等材料与工艺创新。与此同时,宁德CTP技术加速成本下降,其铁锂电池成本降至80美元/kwh(0.56元/wh),下降幅度超预期,电芯成本60美元/kwh;三元降至100美元/kwh。随着宁德时代加入特斯拉电池供应链并参与新型电池的研发,其电动车的价格或进一步下降,从而更快占领市场。国内电池技术近期发展也较快,建议关注相关投资机会。

Model 3多次交付延期主要是因电池产能不足,因此,寻找新的合作伙伴并专注增加电池生产能力对特斯拉扩张产能与占领市场具有重要意义。

此前,特斯拉自身在电池领域有一定积累。特斯拉外部电池供应商有松下、LGC和宁德时代,其自身也有400余项电池领域专利,主要集中在热管理、pack、BMS等领域。2016年特斯拉与JeffDahn教授开始合作,先后在ECS等期刊上合作发布超过40篇关于高镍正极、新型电解液添加剂的论文,其中部分研究成果已转化为专利。

根据招商电新团队的研究,高镍、单晶、无钴是特斯拉重点研究方向,新型电解液添加剂也是其重点突破口。Jeff团队2017年至今的正极论文大多涉及高镍,并基于此展开了单晶和无钴材料的研究。此外,涉及添加剂的研究也较多。其众多研究成果中讨论了包括VC、FEC等传统添加剂,以及DTD、LFO、PDO等新型添加剂的优秀性能。招商电新团队推测,DTD、LFO在特斯拉体系已开始商用化应用。

随着宁德时代加入特斯拉电池供应链并参与新型电池的研发,其电动车的成本进一步下降,从而更快占领市场。并且,根据行业信息,CTP、刀片电池等新技术的应用正在补铁锂电池短板,铁锂电池可能已经进入特斯拉的考虑范围,建议关注产业链投资机会。

2、其他科技热点跟踪

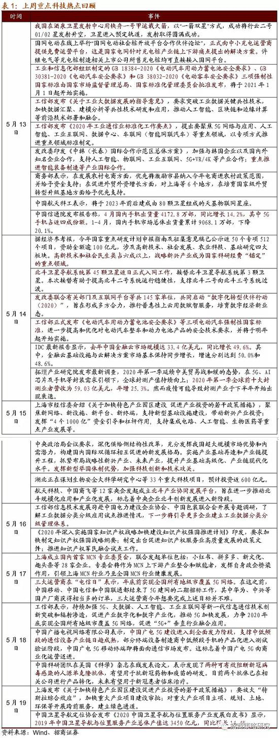
1) 半导体——中芯国际在港交所公告:中芯控股与国家集成电路基金等多方订立新合资合同及新增资扩股协议,国家集成电路基金II等多方同意分别注资15亿美元及7.5亿美元予中芯南方注册资本,中芯南方注册资本将由35亿美元增加至65亿美元

2) 环保——四部门:7月1日起禁止生产国五排放标准轻型汽车

近日,生态环境部、工信部等四部门联合发布关于调整轻型汽车国六排放标准实施有关要求的公告称,自2020年7月1日起,全国范围实施轻型汽车国六排放标准,禁止生产国五排放标准轻型汽车,进口轻型汽车应符合国六排放标准。汽车生产、进口企业作为环保生产一致性管理的责任主体,应按有关规定,在产品出厂或货物入境前公开车型排放检验信息和污染控制技术信息,确保实际生产、进口的车辆达到排放标准要求。

3)新冠疫苗——国家卫健委:五项新冠疫苗开展接种实验,7月份陆续完成

国家卫生健康委副主任曾益新介绍新冠病毒疫苗研发最新进展:已有一项重组腺病毒载体疫苗和4项灭活疫苗相继获国家药监局的批准,开展一期和二期合并临床实验。截至目前,各个项目中一期二期临床试验共有2575名志愿者已经接种。其他几个技术路径的疫苗研发也在顺利有序推进,研究过程中效果不理想的进行了调整,进展较快的已开始向国家药品监督管理局药审中心滚动递交申报资料,预计6月份开始还会有项目能够获得国家药监局的批准,进入临床试验阶段。(新京报)

4)  特斯拉——特斯拉将为国产Model 3引入低成本电池,成本看齐汽油车

据国外媒体报道,今年晚些时候或明年初,特斯拉计划在中国生产的Model 3电动汽车中引入一种新的低成本、长寿命电池,这将使Model 3的成本与汽油车保持一致。知情人士称,在设计这种新型低成本电池电池时,其终生续航里程目标为100万英里,并要确保特斯拉以同样或比汽油车更低的价格销售汽车时仍有利可图。三位知情人士称,新的“百万英里”电池是特斯拉与中国电池制造商宁德时代联合开发的。

5) 北斗——12家央企成立北斗产业协同发展平台,推动北斗规模化应用

5月14日,中央企业北斗产业协同发展平台揭牌暨线上开通仪式在北京举行。该平台旨在进一步推动北斗规模化应用和产业化发展,标志着中央企业北斗创新发展进入新阶段。目前,兵器工业集团联合中国移动、中国电科等央企,正在抓紧建设北斗三号区域短报文应用服务平台,将有力推动北斗高精度、短报文服务与5G、大数据、云计算等融合创新,形成北斗全球竞争新优势,支撑经济社会信息化转型升级。(经济日报)

6) 石墨烯电池——广汽新能源率先搭载石墨烯电池,8分钟就可以将电池充电至85%

从广汽新能源官方获悉,石墨烯电池量产研发工作终于从实验室走向实车,广汽新能源埃安车型将率先搭载。石墨烯电池具有超轻、超高强度、超强导电性等特性,仅需8分钟就可以将电池充电至85%。

7) 8K——国家广播电视总局:高度重视8K技术研发,加快打造8K端到端产业链

国家广电总局副局长朱咏雷近日出席8K超高清技术服务北京冬奥会工作研讨会。会议提出,加强顶层设计,在标准研究、检测认证、应用场景等方面多点布局,完善8K技术体系。高度重视8K技术研发,加快打造8K端到端产业链。积极跟踪国际8K技术发展,加强国际国内协同创新,将最新技术成果应用到北京冬奥会。加强与北京市政府的合作,支持北京市打造8K产业示范园区,鼓励北京市参与广电总局8K技术研究、标准制订等工作。

8) 天基物联网——快舟火箭、行云卫星首次“合体”,计划建成由80颗卫星组成的天基物联网星座

从中国航天科工集团有限公司了解到,“行云二号”01/02星的成功发射,标志着该集团“五云一车”系列商业航天工程取得又一进展,作为中国航天科工天基物联网星座的首发星——“行云二号”正式展开在轨技术验证和应用测试。“行云工程”计划分α、β、γ三个阶段,在2023年前后建成由80颗低轨通信卫星组成的天基物联网星座。“行云二号”01/02星成功发射,也意味着α阶段的建设任务圆满完成。(新华社)

*注:此处个股仅作列示,不代表个股投资建议,具体个股推荐请以招商各行业研究为准。

3、 上周重点科技热点回顾

4、 全球科技行业股指走势和公司动态

上周国际市场走势分化明显。12、13日美国公布4月CPI与PPI数据,均大幅低于前值,其中CPI创12年来最大单月跌幅,说明需求依然乏力,同时美联储主席鲍威尔表示未考虑负利率,导致市场连续两日下跌。14日,特朗普提及切断与中国关系,15日美国出台出口管制新规加强对限制,中美冲突再现加剧趋势,引发市场震荡。18日,受美国制药公司Moderna疫苗实验实验结果积极以及美联储主席鲍威尔提前公布的发言稿中称,美联储准备使用其全部工具,并将基准贷款利率保持在接近零的水平,直至经济重回正轨这两则利好消息影响,市场大幅上涨,道琼斯指数单日大涨3.85%,纳斯达克指数收涨2.44%。疫情对经济影响仍在持续,但疫苗曙光已现,政治冲突重燃,上周市场表现分化,欧美股市普涨,而亚太股市普跌。

主要股指涨幅情况:上周全球股指涨跌分化明显,俄罗斯RTS指数领涨,孟买SENSEX30指数领跌。具体来看,俄罗斯RTS指数以2.78%领涨,圣保罗IBOVESPA、德国DAX、富时100、道琼斯工业、标普500指数涨幅也相对靠前,分别上涨2.69%、2.16%、1.83%、1.55%、0.81%;孟买SENSEX30指数以-4.85%领跌,恒生、台湾加权、日经225指数跌幅较大,跌幅分别为2.71%、2.48%、1.26%。

(1)美国疫苗研发初现曙光,科技板块微涨

上周美国公布的经济数据显示美国经济仍有较大下行风险。美国4月份CPI环比下降0.8%,PPI环比下降1.3%,分别创下2008年12月以来以及2009年12月以来最大单月跌幅;15日公布的美国4月零售总额环比大跌15.08%。但周一,美国制药公司Moderna公布了一项早期人体试验结果,显示45名接种疫苗的受试者体内全部产生了抗体,至少8人产生了中和抗体,被认为是对预防疾病有效的抗体,该消息与鲍威尔维护经济的信息一同推动科技板块大幅上涨。经济下行压力与积极疫苗结果交织,上周科技板块普涨,但幅度基本较小,纳斯达克中国科技股指数领涨。

上周美国科技行业普涨,涨幅较小,纳斯达克中国科技股指数领涨,涨幅为2.83%。此外,标普500通信设备、费城半导体、标普500信息技术、标普500医疗分别上涨0.79%、0.46%、0.34%、0.12%,纳斯达克生物技术指数微跌0.07%。

(2)亚太地区科技指数涨跌分化明显

上周亚太地区科技指数涨跌分化明显。具体来看,台湾生技医疗指数以2.29%领涨,半导体(申万)指数、恒生资讯科技业指数上涨,涨幅分别为1.68%、0.61%;通信(中信)以-4.32%领跌,恒生电讯业、台湾半导体、台湾资讯科技、电子元器件(中信)指数下跌,跌幅分别为3.84%、3.05%、2.70%、2.07%。

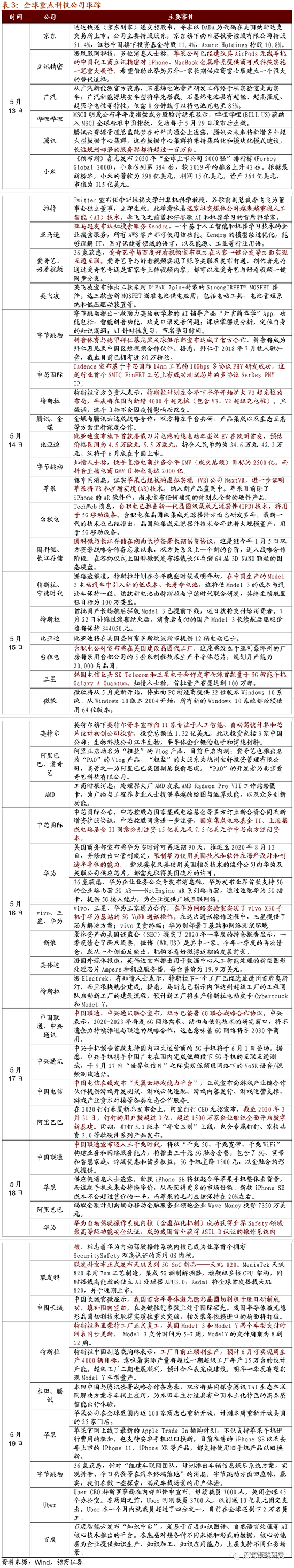
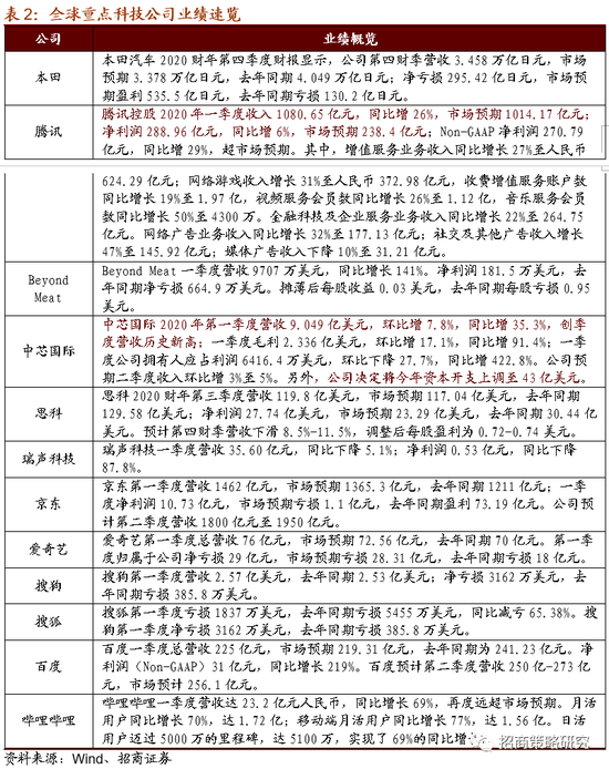
(3)全球重点科技公司跟踪

5、 招商研究:科技前沿透视

(1)招商通信:卫星互联网晋升“新基建”,低轨卫星通信发展进入新阶段

1、卫星互联网晋升“新基建”,政策持续驱动卫星通信行业不断发展。国家发改委首次明确“新基建”范围,卫星互联网与5G、物联网、工业互联网一起并列为通信网络基础设施。政策持续驱动卫星通信行业不断发展。卫星通信行业的重要性逐渐显现;近年来政策的驱动为卫星通信行业注入新的动力。

2、低轨卫星具有明显的覆盖广、时延低的优势,是卫星互联网的主要方案。低轨卫星通信系统历经20年发展,进入互联网服务时代。轨位与频率资源卡位促使低轨卫星星座发展紧迫,国外Starlink低轨卫星即将进入商用阶段,OneWeb已完成74颗低轨卫星的成功发射。我国低轨卫星通信进入高速发展阶段,“鸿雁”星座和“虹云”工程如期建设。建议关注低轨卫星星座的研制单位中国卫星(军工组覆盖),航天发展(军工组覆盖)。

3、卫星产业市场规模逐年增长,产业链较为复杂,低轨卫星通信有望成商业航天切入口。卫星产业市场主要集中在卫星服务和地面设备领域, 商业通信卫星在卫星制造产业占比较高。卫星星座是低轨卫星通信系统的核心组成部分,全球卫星互联网建设进入景气周期,将为卫星制造、发射和地面设施建设带来增量空间,进一步打开卫星宽带和卫星移动通信等业务的成长空间。卫星通信及其应用产业链较长,我国的卫星通信产业链以国有军工企业为主,低轨卫星通信有望成为商业航天切入口。卫星互联网与5G/6G地面蜂窝无线通信系统将协同发展,预计卫星互联网的主流运营方将以国有企业为主,整合运营资源更利于行业发展。天基物联网将成为低轨卫星通信的主要应用场景之一。产业链重点推荐海格通信,建议关注中海达、北斗星通、中国卫通、航天电子(军工组覆盖)。

4、投资建议:5G规模建设开启,云计算进入实质性落地阶段,5G应用加速发展,2020年通信板块围绕5G基建、云计算大数据中心、物联网及应用三条主线进行长期布局。

5、本周组合:

  • 重点推荐:光环新网、宝信软件、奥飞数据、光迅科技、天孚通信、中际旭创、新易盛、中国联通、星网锐捷、移远通信;

  • 建议关注:紫光股份、太辰光、烽火通信、世嘉科技、广和通、有方科技、亿联网络、和而泰(电子组覆盖)、数据港、海格通信、会畅通讯。

风险提示:中美摩擦升级、新型肺炎疫情持续蔓延、5G投资规模不及预期、云计算发展不及预期。

02

科创板企业跟踪

截至2020年5月19日,本周新增2家科创板企业已完成注册并公告发行安排,这里梳理了已注册企业的基本情况,供投资者参考。

*注:此处个股仅作列示,不代表个股投资建议,具体个股推荐请以招商各行业研究为准。

以上2家科创板公司基本情况介绍:

1. 燕麦科技

公司是一家专注于自动化、智能化测试设备的研发、设计、生产和销售的高科技企业,以精密机械及电、光、声等领域多种测试技术为基础,结合自动控制、图像识别、深度学习算法等技术,开发出测试治具、自动化测试设备、智能化视觉检测设备等系列产品。主要应用终端领域覆盖手机、平板电脑、智能可穿戴设备等消费电子领域、汽车电子领域及通信等领域。公司是国内首家引入线针针模技术用于FPCA测试的企业,通过对线针应用的长期研究,在接触阻抗、接触弹力、安装使用等方面做了大量的改进,提升了针模的使用寿命及测试设备生产效率。

2. 松井股份

公司是一家以3C行业中的高端消费类电子和乘用汽车等高端消费品领域为目标市场,通过“交互式”自主研发、“定制化柔性制造”的模式,为客户提供涂料、特种油墨等多类别系统化解决方案的新型功能涂层材料制造商。公司主要研发和生产涂料、特种油墨两大类核心产品。公司以高端消费类电子和乘用汽车等高端消费品领域为目标市场,采取“交互式”自主研发、“定制化柔性制造”的模式,研发和生产涂料、特种油墨等新型功能涂层材料,对外销售实现业务收入。公司自成立以来,一直专注于高端消费类电子领域和乘用汽车领域的新型功能涂层材料的研发、生产、销售,终端客户覆盖亚洲、美洲、欧洲等地区,基本实现对下游目标市场业务的全覆盖。聚焦目标市场精耕细作,专业化堡垒式的发展模式,使得公司已成为一家优秀的新型功能涂层材料制造企业。

加载中...