新浪财经 股票

兴业证券:冬天的太阳之油价都是浮云

新浪财经综合

关注

【兴证张忆东团队】冬天的太阳之油价都是浮云——中国权益资产投资策略

来源 张忆东策略世界 

文 张忆东 

投资要点

一、油价暴跌的影响何在?有惊无险,不足以终结此轮全球反弹的时间窗口。

1.1油价暴跌会不会影响本轮全球股市季度反弹的主逻辑?会不会类似3月初那样引发新一轮流动性危机?我们判断:不可能。

1)3月23日之后,美联储突破了传统约束、扮演“全能超人”,无限制QE+可购买垃圾债,能够阻止新一轮流动性危机。2)黄金、铜、原油远月主力合约并未像3月份那样跟随暴跌,美国油气公司CDS利差没明显上升。

1.2、油价暴跌后续有没有可能加重通缩、萧条预期?我们判断:阶段性扰动。

围绕原油储存、减产相关的全球协调已开始、欧美经济将重启、主要经济体政策刺激将加码,我们判断,最迟5月初将有望迎来风险偏好的再次改善

1.3、油价暴跌会不会引发债务危机?我们判断:会,但时间还未到。油价暴跌,亚非拉产油国外债压力凸显。南半球及赤道附近的国家或成疫情“重灾区”。三季度高度警惕新兴市场债务危机“灰犀牛群”,届时全球熊市下半场到来。

二、维持此前判断——4、5月全球反弹进入落后补涨阶段,中国资产更优

2.1、此轮全球V型反弹的主逻辑“政策刺激”仍有效、熊市的中场休息4、5月份仍将延续,但美股将交出作为反弹领头羊的接力棒。1)美股估值又贵了,标普500动态市盈率回到21倍的历史高位。3月23日至今美股三大指数最大涨幅超30%。2)二季度美股行情或在反弹高点到回撤8%~10%的区间震荡。随着业绩预测下调,美股估值或有均值回归压力。3)全球股市反弹的时间窗口还在,疫情不止则政策刺激不止,4、5月份风险偏好仍保持正面主导。

2.2、全球此轮反弹4、5月份进入落后补涨阶段,中国股市有望接过领头羊的接力棒。1)中国股市补涨的催化剂,是中国经济刺激政策加码。2)中国股市估值的性价比高,有望获得内资、外资携手驱动补涨。3)中国刺激政策的导向是精准发力,有助于科技成长、内需消费和基建股等结构性行情

三、投资策略:博反弹是勇敢者的游戏,长期布局真价值是大智若愚者的机遇

3.1、中期充满风险,短期博反弹需“金刚钻”,还不如长线逢低布局核心资产

3.2、如继续参与4、5月反弹,胜负手已不是仓位而是优选结构,围绕盈利弹性和政策弹性找机会。1)首推优质成长股2)消费也能进攻!在充满不确定的世界里,内需消费服务拥有业绩确定性和政策红利3)继续推荐黄金;贝塔看黄金股、A股券商、港股地产保险;4)立足政策刺激弹性和“类债券”安全边际,精选传统核心资产。

风险提示:全球经济增速下行;中、美货币政策宽松不达预期;大国博弈风险

报告正文

一、油价暴跌的影响何在?答:有惊无险,不足以终结此轮全球反弹的时间窗口

1.1油价暴跌会不会类似3月初引发新一轮流动性危机?我们判断:不可能

1.1.1首先,本轮全球股市反弹的逻辑是什么?

我们的方法论是找到特定阶段的主要矛盾,越是短期(以1个季度以内)行情维度越是跟风险偏好有关,影响风险偏好的变量也很多,包括市场参与者的博弈、政策博弈等等往往是关键。

我们判断从3月23日开始,主导全球股市季度性反弹的主要矛盾——已经从此前的流动性危机转为“不要与美联储为敌”的信仰重新确立,换个说法就是,主要经济体的“政策刺激“成为影响短期全球股市风险偏好的主导因素。

3月23日开始,美联储改变此前的政策讨论,此前秉承的传统货币理论转向MMT现代货币理论,从“最后贷款人”的决策转向 “全能超人”的角色,积极对于金融市场和经济进行干预、纾困。

所以,3月24日至今,海外市场已经重新确立了“不要与美联储为敌”的信仰,表现在:流动性危机缓解、全球风险偏好显著改善,主要经济体政策刺激的利多,暂时压过了疫情和基本面利空。

因此,探讨油价对本轮全球股市反弹的短期影响,重点在于政策刺激带来的风险偏好改善会不会受到影响?会不会出现火烧连营的流动性危机?

1.1.2其次,与3月初同受到油价暴跌的冲击,但两段时间有最根本的不同

与这次类似,3月初流动性危机的爆发也与原油价格暴跌和以及金融衍生产品的爆仓相关,但是,此次油价暴跌是否会重演“火烧连营”?答案显然是NO!

最大的不同是——美联储。美联储不再是3月初受到各种约束的传统的美联储,而是扮演了紧急状态下的拯救者、“全能超人”——无限制QE+购买资产范围扩展到垃圾债,足以阻止新一轮流动性危机。

所以,我们跟踪的重要指标显示——根本不用担心新一轮流动性危机。

1)黄金和美国国债的表现平稳。

3月初流动性危机使得传统避险资产同步下跌。3月9日至20日,Comex黄金下跌10.24%,甚至被认为最稳固的避风港美国国债市场也出现流动性问题,美国国债的长端市场遭遇流动性风险的冲击,投资者纷纷向更短端的2年期国债以及1年以下国库券市场避险,10年期国债收益率从3月9日的0.54%抬升到3月20日的0.84%。而当前,COMEX黄金价格相对平稳,10年期国债收益率也未出现异动。

2)美国油气公司CDS利差,即使近两天国际油价暴跌,这些CDS仅是略有反弹,并没有出现明显的上升。

截至4月21日,相较于上周五收盘,埃克森美孚利差上升7bps至78.4bps;俄罗斯石油公司CDS小幅下降3bps至279.9bps; 斯伦贝谢公司CDS下降31bps至126bps; 美国康菲CDS上升28bps至95.7bps,此外,4月20日,康菲国际石油公司CDS利差单日上涨17bp。

3)欧美信用利差、欧美综合企业债CDS利差、美国五大投行CDS利差

虽然近期在基本面下行的压力下有不同程度反弹,但与3月上旬不可同日而语。

1.2、油价暴跌后续有没有可能加重通缩、萧条预期?我们判断:阶段性扰动,后续将迎来风险偏好的再度改善

未来数周,围绕原油储存、减产相关的全球协调将持续推进,欧、美经济在5月份将逐步重启,全球主要经济体政策刺激将继续加码,因此,我们判断,最迟5月初全球股市将有望迎来风险偏好的再次改善。

1.2.1近期油价的暴跌更像是场技术故障,围绕原油储存、减产相关的全球协调已开始

首先,我们认为这次油价的暴跌,与其说是经济基本面的原因,不如说更像是产品设计的缺陷被百年未遇的小概率事件攻击所造成的短暂灾难——原油期货合约的跨月价差、交割,遭遇“全球经济停摆而原油储存能力接近峰值”

  • 全球经济受疫情冲击而陷入休克,是这次油价暴跌的必要条件,但并非充分条件。因为,经济基本面的因素是慢变量、中期逻辑,需要通过供求关系来影响原油等大宗商品的价格。

  • 原油期货的到期合约的跨月价差、交割问题,遇上全球经济停摆而原油储存能力接近峰值的状况,匪夷所思的暴跌之充分必要条件就出现了。此次美国石油期货近月主力合约的参与者不愿意进行实物交割原油,无论油价多低都不愿进行交割,因为没有能力运输、没有能力储存和利用这些原油,实物交割原油所带来的额外成本至少不低于40美元每桶。

  • 原油期货的衍生产品是此次油价跌到负且是-40美元左右的黑手或苦主。没有买卖就没有伤害,原油期货的衍生产品很多是经纪商与客户的对赌型产品,相当于在原油期货的杠杆上再加很大的杠杆,所以,一旦百年未遇的小概率事件发生,杠杆的爆裂,原油期货近月合约的非理性崩塌就出现了。

其次,近期铜铝等大宗商品以及原油期货主力合约的远月的下跌属于合理范围,这跟3月份不同,更进一步确认——近期油价的暴跌更像是场技术故障。

第三,未来数周,围绕油价的全球政治斡旋和救助已经展开。

  • 特朗普总统在4月21日发推文说:已指示能源部长和财政部长制定一项计划,该计划将提供资金,以便在很长的将来维持这些非常重要的公司经营。

  • 并且,特朗普表示,美国将向战略储备油库注入多达7500万桶石油。这将让美国石油战略储备库存提升至7.1亿桶接近战略储备的上限。

  • 欧佩克国家也将于近期开会讨论进一步的减产安排。

1.2.2随着疫情缓解,欧、美将在5月份重启经济,原油导致的通缩预期将大为缓解

随着欧、美疫情有所缓解,欧、美各国重启经济的步伐未来数周将逐步进行,后续大规模经济刺激政策也将继续推进,所以,欧美经济有望从冰点解冻。

首先,美、欧疫情拐点出现。美国新冠疫情新增确诊和新增死亡人数呈下降趋势。截至北京时间4月20日,美国新型冠状病毒累计确诊病例达760570,当日新增确诊病例数为25204,新增人数与累计人数比为3.3%。截至4月21日,欧洲主要国家如意大利、西班牙和德国,其新增确诊趋势自4月初开始呈现下降趋势。

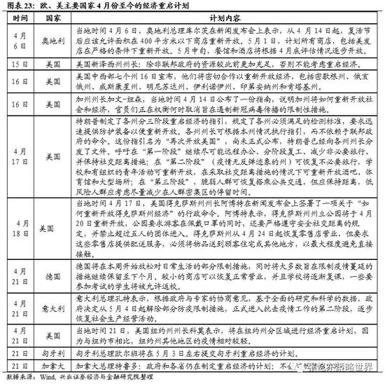
其次,4月中旬以来,欧美各国已经纷纷制定了经济重启计划,有望推动经济环比改善。特朗普制定了名为“再次开放美国”各州分三阶段重启经济的指引,德国开始放松对日常生活的部分限制措施。

1.3、油价暴跌会不会引发债务危机?我们判断:会!但时间还未到

2020年的下半年,南半球、中东、南亚、东南亚等地经济衰退、债务危机的风险将显著提升,警惕债务危机的“灰犀牛群”届时导致全球股市走出熊市下半场。

1.3.1油价暴跌,新兴市场主要产油国家的外债压力更加凸显

首先,油价暴跌,导致新兴市场主要产油国的经常项目进一步恶化,加大了这些国家汇率贬值的压力,其中,委内瑞拉、墨西哥、尼日利亚等国的外债令人担忧,其债务压力大概率会因为近期全球油价下行而更加凸显。

我们分析比较外债/外汇储备偏高的主要产油国,见下图。除了俄罗斯外,其余在列新兴市场的外债/外汇储备均大于100%,其中,

  • 委内瑞拉作为主要产油国之一,其外债/外汇储备的比值最大的为高达15倍;

  • 尼日利亚2018年产油出口规模为440亿美元,其外债与其外汇规模相当;

  • 墨西哥作为主要产油国和重要经济体,其外债/外汇储备也高达2.6倍数。

  • 此外,作为产油国的哈萨克斯坦、安哥拉的外债压力也不容小觑。

其次,新兴市场危机的传统模式正在启动,展望未来半年,新兴市场衰退风险和违约风险将加剧,从而引发欧美债务风险,进而导致金融市场进一步动荡的风险。新兴市场危机的传统模式是全球需求下滑——>依赖国际贸易特别是依赖原油等大宗商品出口的国家经常项目恶化——>汇率贬值,外债和通胀齐升——>偿债能力承压,主权债务违约风险上升。落实到此次疫情引发的新兴市场困境如下:

  • 疫情导致全球经济阶段性停摆,新兴市场经济作为全球化最脆弱的一环而难逃衰退。此次疫情导致全球需求大幅下滑,新兴市场的经常账户迅速恶化,经常项目恶化往往是新兴市场债务问题的前兆。

  • 汇率贬值是新兴市场债务问题的加速器,使得新兴市场的外债和通胀同升。

  • 外币计价的债务占比较高是新兴市场的重要特征,所以,后续其债务压力会随着本币贬值而升高。

  • 汇率贬值叠加此次疫情影响,又可能引发阶段性滞胀的风险。

1.3.2未来半年,亚非拉新兴市场国家可能成为此轮疫情“重灾区”

越来越多的亚非拉新兴市场国家的新增确诊案例开始上升。当前欧美国家新增确诊案例呈现下降趋势,但新兴市场新增确诊人数4月份迅速上升。最近一周涨幅最快的主要是孟加拉、沙特阿拉伯、卡塔尔、印度、秘鲁、巴西等新兴市场国家。

新兴市场国家的医疗资源、防控措施堪忧。南半球的非洲、拉美以及靠近赤道的南亚、东南亚、中东等地区的欠发达国家,在检测方面的能力较欠缺。随着南半球在三季度进入更有利于传染病传播的秋冬季节,未来新增确诊人数或许会更多。

1.3.3相比2008年,当前新兴市场应对危机的能力更加脆弱

  • 政府债务率提升。以巴西、墨西哥和南非为例, IMF 2018年最新数据显示,巴西、墨西哥和南非政府债务/gdp分别为82.5%、35.4%和56.7%,而这一数值在08年分别为60.7%、24.0%和26.5%。

  • 新兴市场国家的经常账户盈余大幅恶化。根据IMF数据,2008年新兴市场和发展中国家的经常账户盈余/gdp为3.4%,而到了2019年该数值下降到了0。

  • 新兴市场的财政盈余恶化。根据IMF的统计,2008年新兴市场和中等收入国家的财政盈余/GDP为-1.53%,而在2019年该数值下降为-4.89%.

  • 新兴市场外债规模相比于其外汇储备较大。截至2018年,根据世界银行数据,土耳其、阿根廷、南非的外债/外汇储备分别为4.8、4.2和3.5。由于外汇储备不足,所以,我们看到南非已经出现了主权债务违约风险

1.3.4债务危机“灰犀牛群”二季度或仍未到来,但三季度要高度警惕

近期新兴市场国家CDS息差已有所抬头,其中,巴西、南非、阿根廷上升趋势明显,特别是阿根廷CDS息差3月17日攀升至22887.061bps的历史高位。

随着下半年新兴市场的债务危机的“灰犀牛群”冲击波可能出现,叠加疫情不能有效控制,那么,债务危机可能带来次生灾害就是阶段性出现“滞胀”预期。这是因为,一方面,南半球的原材料生产国在疫情和债务危机的冲击下,将出现阶段性的“被动去产能”,另一方面,北半球的疫情得到一定缓解,复工复产相对正常,中美欧日等主要经济体出现弱复苏,如此,大宗商品有望自低位强烈反弹。

一旦债务危机的“灰犀牛群”和“滞胀”预期联袂而至,那么,全球股市对于“美联储为代表的政策刺激搞定一切”的信仰将破灭,届时欧美股市将走出熊市下半场。

二、维持此前判断——4、5月全球反弹的落后补涨阶段,中国资产更优

2.1、此轮全球V型反弹的主逻辑“政策刺激”仍有效、熊市中场休息继续,但美股将交出作为反弹领头羊的接力棒

2.1.1大幅反弹之后,美股的估值又回到历史的高位、吸引力减弱

3月23日至今美股三大指数最大反弹幅度超过30%,标普500动态市盈率重新回到历史高位。截至4月17日,标普500预测市盈率为20.3倍,高于1990年以来的3/4分位数;标普500市盈率(TTM)为18.9倍。

美股分行业来看,截至4月17日,除医疗和金融外,其余行业预测市盈率均位于1990年以来的较高分位数

  • 当前能源业预测市盈率处于1990年以来的最高水平,

  • 非核心消费品预测PE处在1990年以来的98%分位数水平,

  • 公用事业处在94%分位数水平,

  • 工业为90%,

  • 核心消费品为89%,

  • 房地产为88%,

  • 信息技术为84%,电信服务为73%,

  • 原材料为65%;

  • 金融预测市盈率处在1990年以来的45%分位数水平,

  • 医疗处在40%分位数水平。

2.1.2二季度全球反弹的时间窗口还在,但美股在反弹高点到回撤8%—10%的区间震荡、反复拉锯很正常

首先,根据刚才分析的此轮反弹行情的主逻辑——政策刺激,二季度仍将主导全球风险偏好。疫情不止,则短期超常规政策刺激不止,4月21日,美参议院通过4840亿美元的一揽子经济刺激计划。二季度,全球主要股市的风险偏好,在各国的经济刺激政策仍在不断加码的背景下,仍将保持正面risk on。

其次,财报季启动,美国上市公司盈利预测面临新一轮的猛烈调整,将是大概率事件。彭博经济研究的美国衰退概率模型显示,美国经济将在未来12个月步入衰退的概率从2月份的33%升至3月的100%

  • 截至4月17日,根据Bloomberg统计的标普500指数2020年一致预期EPS增速已经下降为-11.3%

  • 截至美东时间4月16日,标普500指数成分股中已披露一季度的40家公司相较于2019Q1净利润同比下降32.66%。

  • 分行业来看,除非日常生活消费品业(同比增长6.13%)和医疗保健(同比增长4.26%)外,其余行业净利润均有所下降,其中金融业盈利下滑最为严重,相较于2019Q1,2020Q1金融业净利润同比下降53.01%,严重逊于预期。

第三,从估值均值回归的角度,随着盈利预测下调,美股二季度的动态市盈率如果向历史均值附近回归,那么,行情在8%-10%的区间震荡也属正常震荡。

2.2、全球此轮熊市反弹进入落后补涨阶段,4、5月份中国股市有望接过领头羊的接力棒

2.2.1中国股市补涨的催化剂,是中国经济刺激政策加码

首先,1季度GDP公布之后,政治局会议强调——要以更大的宏观政策力度对冲疫情影响

  • 稳健的货币政策要更加灵活适度,运用降准、降息、再贷款等手段,保持流动性合理充裕,引导贷款市场利率下行,把资金用到支持实体经济特别是中小微企业上。至少,在通胀和房价反弹之前,货币政策仍将保持相对宽松。

  • 积极的财政政策要更加积极有为,提高赤字率,发行抗疫特别国债,增加地方政府专项债券,提高资金使用效率,真正发挥稳定经济的关键作用。

其次,今年政策立足维护经济发展和社会稳定大局,或更似2014年“托而不举”而非2009年式的强刺激。

  • 中国决策层对宏观形势的判断——严峻复杂的国际疫情和世界经济形势。

  • 2020年最主要的政策目标——确保实现决胜全面建成小康社会、决战脱贫攻坚目标任务。不必在严峻复杂的国际疫情和世界经济形势之下,追求过高的GDP增长目标,所以,2009年式的强刺激在2020年不会重演。

第三,4、5月份中国房价总体仍相对平稳,有利于货币政策“灵活适度”地放松。

  • 后续如果出现一、二线房价出现快速上涨,就是需要警惕的时候。日本上世纪80年代,日本低利率、高货币供应下催生了越来越大的房地产泡沫,最终导致了日本经济“失去的30年”

二季度通胀仍需警惕。随着疫情对中国社会经济生活的影响减弱,二季度国内总需求有望反弹,猪价、农产品推升通胀的潜在风险仍在。

2.2.2中国股市估值的性价比高,有望获得内资、外资携手驱动补涨

如上所述,欧美股市股灾之后的全球反弹,未来1-2月进入落后补涨阶段,其中,欧美股市进入区间震荡阶段,但是,熊市下半场还没有到来,欧美处于“政策超级刺激、大放水+疫情式经济休克”的格局下

在此外部环境下,A股和港股的优质权益资产有望获得补涨机会,因为,一方面,中国疫情最先得到控制、经济层面的复工复产情况最好;另一方面,A股和港股市场的整体估值处于全球洼地。

首先,A股在中国内地的大类资产配置分析来看,性价比相对更高。

  • 截至4月17日,沪深300股息率-十年期国债收益率为-0.35%,处于2015年以来的93%分位数水平

  • 上证综指PE-TTM倒数为8.3%、全部A股PE-TTM倒数6.0%,高于2倍10年期国债收益率(5.1%)

其次,港股估值处于历史的中长期底部区域。

  • 截至4月17日,恒指预测PE为10.6倍,低于2005年7月以来1/4分位数

  • 恒生国指预测PE为8.3倍,处于2005年7月以来1/4分位数和中位数之间

  • 恒生指数PE TTM为9.9倍、PB为1.0倍,恒生国指PE TTM为7.8倍、PB为1.0倍,二者PE TTM和市净率均低于2002年以来的1/4分位数。

  • 恒指最新的股息率4.5%也处于历史相对高位。

第三,从北上资金看,“聪明”的外资又重新积极回归中国资产

  • A股2月21日至3月23日,北上资金大幅流出1080亿元。

  • 但是,3月底美国流动性危机缓解之后,外资开始回流。0415-0419陆股通净流入金额300.2亿元人民币,主要流入食品饮料、家电和医药等行业。

2.2.3中国刺激政策的导向是精准发力,有助于结构性行情

中国2020年1季度GDP数据以及4月17日政治局会议透露的政策导向,显示了中国经济的韧性、结构性亮点以及未来政策精准发力的特征。

首先,从GDP数据中看到结构性亮点。2020年一季度GDP初步的核算结果来看,信息传输、软件和信息技术服务业同比增长13.2%。

其次,4月17日政治局会议强调的是稳中求进的基调,我们判断,相比2009年,今年的政策刺激更类似2014年——立足长短皆宜、托而不举。

  • 投资方面:要积极扩大有效投资,实施老旧小区改造,加强传统基础设施和新型基础设施投资,促进传统产业改造升级,扩大战略性新兴产业投资。要调动民间投资积极性。

  • 消费方面:要积极扩大国内需求。要释放消费潜力,做好复工复产、复商复市,扩大居民消费,适当增加公共消费。

  • 对外开放方面:要坚定扩大对外开放,保障国际物流畅通,严把防疫物资出口质量关,推动共建“一带一路”高质量发展。

  • 着重强调了保就业、保民生、明确“扩大居民消费,适当增加公共消费”。

  • 会议强调“提高资金使用效率,真正发挥稳定经济的关键作用”。所以不会重演2009年;

基于基本面和政策导向,二季度A股和港股的行情展望:

  • 可参考2014年3月到5月行情——经济下行、金融数据低位改善、政策组合拳加码,股市有望出现一段月度级别的反弹,然后再继续低位俯卧撑、继续磨底。

  • 市场反弹的阶段,结构行情将更有利于政策刺激的弹性或盈利确定性更强的地方。

  • 基于政策精准发力的导向是——坚持以改革开放为动力推动高质量发展,积极扩大内需、扩大战略性新兴产业投资,加强传统基础设施和新型基础设施投资。

  • 所以,我们二季度相对看好政策弹性大的领域,包括,经济刺激政策精准发力的受益领域、改革开放红利受益的领域,落实到二级市场机会主要是科技成长、内需消费、基建股、类债券价值股。

三、投资策略:博反弹是勇敢者的游戏,长期布局真价值是大智若愚者的机遇

3.1、中期有风险,短期博反弹需“金刚钻”,长线布局核心资产是更优策略

首先,没有基本面支撑的“技术性牛市”,依然是熊市中的反弹。

未来半年,全球经济衰退风险是大概率,新兴市场债务危机的“灰犀牛”也将到来,所以,我们不能把这轮3月23日之后的全球行情界定为新一轮牛市,哪怕欧美市场的最大反弹幅度已经明显超过20%——“技术性牛市”的标准。

其次,在中期基本面充满风险的时候,短期“博反弹”是逆水行舟,需要逆向思维,是一种“反人性”的行为,所以,这只是适合“勇敢者”的游戏。

  • 如果没有风险承受能力,没有足够长的资金考核期限,盲目抄底博反弹往往会导致投资节奏错误,往往可能会抄底抄底越抄越低,最终最低位止损。

  • 在疫苗普及之前,人类与新冠病毒的战争仍将继续,疫情可能会反复冲击全球经济,再考虑到中国面对复杂严峻的外部环境,资本市场中期仍不乏波折。

  • 即使有风险承受能力的勇敢者,还需要有择时能力、择股能力,总之,没有金刚钻别揽瓷器活。

第三,中长期展望,危中有机,此轮全球熊市的下半场出现的时候,恰恰是逢低买入包括中国、美国乃至欧洲在内的全球最优质资产的战略配置机遇。

  • 立足2年,随着全球主要经济体新一轮的经济刺激政策,随着全球主要经济体对疫情防控的升级,全球有望逐步摆脱对于新冠病毒导致的经济衰退,避免类似上世纪30年代的大萧条。

  • 立足2年,一旦新冠病毒疫苗能够推广,全球经济复苏和牛市可期。即使在当前的估值水平,中国各领域的核心资产颇多仍处于中长期底部区域。

  • 危中有机,1987年股灾为例,美国核心资产在股灾后依靠盈利驱动长牛。1987年股灾,标普指数在两年后才回到股灾前的高位,但是,股灾对美股核心资产股价的影响,最终只是长期牛市途中的一个小波折。比如,百事、迪士尼、默克、麦当劳、强生、沃尔玛等等代表性企业,PE都没有回到87年股灾高点,但EPS驱动下,1989年的股价远远超过87年的顶点。 

  • 危中有机,次贷危机为例,在危机第四阶段“救火期”买入美股核心资产,长期涨幅巨大。2008年金融危机对美国股市的核心资产而言,也是场考验,有些公司类似雷曼兄弟这样的百年老店破产了,对于活下来的反而更强大。 

  • 危中有机,2008年下半年或者2015年四季度在历史底部区域,逢低长线布局A股和港股的核心资产,虽然短期可能因为市场风险而继续下跌,但是,经过1-2年的耐心守候,最终长线投资者都获得了巨大的超额收益。 

3.2、如继续参与4、5月反弹,胜负手已不是仓位而是优选结构,围绕盈利弹性和政策弹性找机会。

3.2.1首推优质成长股龙头:美股映射+政策刺激+盈利弹性的阿尔法

展望二季度,A股成长股优选中长期产业空间巨大的 TMT、新能源车;港股侧重中短期业绩高增长确定的互联网、物业、教育、消费等。

首先,A股关注TMT、特斯拉产业链相关的科技成长优质标的。

1)美股映射的带动。

  • 近期,美国科技股大幅反弹,再次告诉我们,流动性充裕而短期经济糟糕的形势之下,有梦想的地方容易起泡沫。美股科技股,包括亚马逊、奈飞、英伟达AMD为代表的TMT龙头及特斯拉在本次反弹中表现亮眼。

  • 历史上,美股的科技股对中国资产存在一定的映射关系,体现在,中概股、标普500信息技术指数表现和创业板指存在高相关性。

2)刺激政策的弹性和长期业绩的确定性。

  • 3月4日政治局会议提出加快5G网络、数据中心等新型基础设施建设进度

  • 国务院再提支持新能源车发展。2020年4月3日国务院常务会议,新能源汽车购置补贴和免征收税将延长2年至2022年。

  • 工信部强调:加快5G网络、物联网、大数据等新型基础设施建设。工业和信息化部产业政策与法规司司长许科敏4月16日表示,激发内需市场活力,发挥“互联网+”的作用,……加快5G网络、物联网、大数据、人工智能、工业互联网、智慧城市等新型基础设施建设。

3)A股科技成长细分行业的推荐重点,可参考兴证相关行业研究员观点:

兴证A股电子 谢恒短期风险充分释放,5G升级蓄势待发。

  • 台积电的法说会是行业重要指标,近日公布Q1业绩,对云计算和5G手机指引较为乐观,另外服务器、PC、游戏机等受益于远程办公、教学带来的红利。

  • 5月份欧美国家将陆续复工,短期的风险已经充分释放;

  • 5G升级和国产化的两条主线,仍然是中长期行业的重要成长动能,优质的龙头公司经过股价调整以后,从中长期角度是非常好的买点,继续重点推荐汇顶科技、立讯精密、生益科技、鹏鼎控股、东山精密、景旺电子和水晶光电。

  • 在高端芯片设计制造路上的新突破,长江存储13日在官微宣布其128层QLC 3D NAND闪存研发成功,建议关注长江存储产业链上的国产设备和材料供应商投资标的,包括北方华创、安集科技等。

兴证A股通信 杨尚东5G作为新基建重点领域之一,政策、运营商等多方因素持续加码

  • 三大运营商已披露的年报将加大5G投资支出,其中,中国电信与中国联通5G资本开支将从2019年的172亿元增加到803亿元,包括5G接入网设备、核心网、传输配套、业务平台、计费改造。

  • 5G新基建作为当前“稳投资”的重要抓手,后续政策强力催化下,5G建设和投资规模有望再超预期。

  • 2020年5G商用、5G终端和政企业务迎来机遇【兴证A股计算机蒋佳霖Q1业绩预告披露完毕,超配计算机正当时。

  • 基于政企客户在IT领域投入的稳定性以及今年新基建的持续发力,由于计算机行业一季度在全年的业绩占比低,全年维度看业绩增速将前低后高。

  • 受益于线上化提速的细分方向景气度提升,比如云计算板块的Q1业绩靓丽;

  • 关系国计民生、政策红利持续释放的细分方向,IT投资加大,订单饱满,比如医疗IT,Q1业绩也表现出较强的韧性。

兴证A股电新 朱布局时刻,以长打短,聚焦电动车行业“真价值”。

  • 电动车行业拐点可能会出现在6月,行业龙头标的估值已经回调至30x附近,产业链各环节从竞争格局、现金流、上下游议价能力三方面综合选股,虽然行业大趋势不改,但短期形势仍不明朗,当下选股应聚焦行业“真价值”。

  • 电池、隔膜、负极、结构件四大领域龙头地位持续强化。正极格局散乱无绝对龙头

  • 财务指标角度,聚焦现金流以及资金占用能力,凸显产业地位。

其次,港股成长股侧重中短期业绩高增长确定的互联网、物业、教育、消费等

  • 港股互联网(兴证海外TMT,洪嘉骏、李文静):互联网广告需求预计减弱,游戏依旧维持增长,出海的中国手游中多款游戏收入创新高。OTA领域,清明旅游数据显示局部地区旅游市场已渐显强力恢复迹象。

  • 港股教育(兴证海外教育宋婧茹):按照PE、PEG、EV/EBITDA方法综合估值,认为在板块个股平均保持年20%-30%的净利润增速下估值区间在20-30倍以内是较为合理的水平,现在板块估值已被明显低估。

  • 港股物业:在业绩的可预测性较强、稳定性较强的行业中寻找高增长的标的

第三,为何要掘金优质成长龙头?一季报预警显示,以创业板指为代表的大市值公司业绩稳定性更强。在剔除温氏股份、乐视网后,创业板一季报净利润预计同比下降32%,其中,0-10亿市值公司一季报净利润同比下降138%;10-50亿市值公司同比下降52%;100-300亿市值公司同比增长7%;300-500亿市值公司下降12%;大于500亿市值公司同比增长12%。

3.2.2消费也能进攻!在充满不确定的世界里,内需消费服务拥有业绩确定性和政策红利

首先,刺激内需消费成为各级政府的政策共识,二季度各地政府纷纷发放“消费券”将是亮点各地消费券将明显拉动居民消费,有利于餐饮旅游、商贸零售、服饰美业、休闲娱乐等服务型消费,间接带动食品饮料、家电、文化传媒等行业

根据兴业证券零售研究员的研究,2009年金融危机后中国首次开始大规模推行消费券政策,以代表性城市杭州为例,分三批共发放9.1 亿元消费券,流向必选和可选渠道。消费券对当地上市公司的收入形成有效提振,且当期股价实现显著超额收益。

第二,消费龙头业绩存在韧性,叠加随着疫情的冲击逐渐过去,有望谷底复苏。

  • 快递(兴证交运行业观点):疫情展现快递民生重要地位,增长空间大且规模化竞争进入后期,头部企业集中趋势加快。未来一段时间,预计电商需求受冲击影响小,仍将保持高增长。但特殊时期一线网点稳定性、人员管理难度给快递企业提出很高的要求,这或许是行业加速分化的催化剂。(1)中长期来看,拼多多和淘宝仍将保持较快增长,预计快递行业未来几年复合增速仍在20%以上,成长空间依然很大。(2)成本领先是电商快递的决胜因素,成本是电商快递的核心竞争力和决胜因素,决定企业持续提升份额的能力。(3)上市公司单价与行业背离,且前期排名靠后的公司业务量反弹,以及行业龙头降低派费的传言,证明行业竞争可能进入白热化,后续需要观察激烈竞争是否影响总部利润。但这将进一步加快行业出清并促使龙头集中。

  • 白酒(兴证食品饮料行业观点):在逆周期调节下,白酒后期消费复苏或将处于更有利的境地:1)投资活动将带动上下游支出并直接创造白酒消费场景,伴随财政政策加码逐步落实,以新、老基建为代表的投资有望显著提振白酒消费;2)高端、次高端名酒价格表现与流动性有较强的正相关关系,在逆周期调节下,宽松货币、信贷政策配合基建投资将促使流动性进一步改善,这将为名酒复苏创造价格空间。继续看好名酒需求复苏。

  • 商贸零售(兴证零售行业观点):最坏时刻已经过去,关注超跌可选标的。可选业态逐渐复工,6成门店客流恢复过半。随着2月中下旬起全国百货及购物中心逐渐复工,客流正在逐渐恢复,截至4月7日,全国6成商场的客流水平以及恢复到正常水平的50%以上,疫情对于可选商业的冲击逐渐过去。百货股的估值已达到历史最低水平,同时多家公司的股息率达4%左右,市值较RNAV估值的平均折价率达74%,处在估值较低、安全边际较高的阶段。后期消费回暖阶段,可选消费常表现出更高弹性。推荐爱婴室,建议关注:王府井、天虹股份、重庆百货、鄂武商。

  • 社会服务(兴证社会服务观点):离开谷底并且有望迎来反弹。近期包含中免及日上促销或回头购等等力度加大吸引消费者,海南免税销售显著改善,酒店方面中端和经济型酒店复苏明显优于高端奢华,平均入住率超50%,高于行业平均入住率30%,在跨省组团未放开下周边旅游市场复苏领跑,五一长线旅游目的地较清明节回暖,餐饮与酒店行业类似,经历3月环比显著改善后,4月提升放缓,预计宋城演出4月下旬恢复,线下培训业务也有望恢复等等,都阐述着社服及消费板块已离开谷底并且有望迎来反弹;从行业竞争格局来看,风险抵抗能力较低的中小企业出清、行业集中度有望提升,进一步巩固行业龙头护城河;从海外疫情趋势我们判断对出境游甚至总体经济影响仍持续,然而国内已度过最差情况,且类似3.13日的消费刺激政策将能持续出台,利好相关企业龙头。

  • 【兴证汽车 戴畅】估值底部+政策催化,聚焦内需提前布局优质资产。当前汽车板块估值处于历史底部,地方政策有望在2020Q2形成密集催化助力行业销量同比增速反转向上,同时考虑到公共卫生事件冲击以及复工复产在海内外的不同情况,内需的确定性高于外需,建议当前围绕内需布局汽车优质资产,具体而言:1)预计重卡Q2率先复苏,全年高位运行,推荐中国重汽、潍柴动力;2)预计乘用车Q2降幅同比收窄,全年总量不悲观,品牌分化加剧,推荐长安汽车、上汽集团、广汇汽车;3)零部件领域预计特斯拉产业链超越行业增长,推荐拓普集团。

3.2.3继续战略性推荐黄金,阶段性推荐受益于流动性改善的高贝塔行业——黄金股+A股券商+港股地产保险

首先,继续立足中长期推荐黄金,阶段性推荐具有更强弹性的黄金股

展望未来1年,全球货币宽松来应对经济衰退将是大概率,面对“流动性改善而经济下行”的前景,黄金相对其他资产有望率先重返牛市通道。

长期来看,金价有希望挑战历史新高并达到难以预测的高度。展望2、3年,此次美联储救助美国危机透支了信用、增加了美元的不确定性、提升了通胀风险,超主权货币的黄金有望进一步发挥其货币属性和避险功能。

短期不排除因为黄金交易拥挤而导致震荡调整,正是逢低买入的良机。黄金的短逻辑,是看投资者的博弈行为,有时候会受到羊群效应的影响。近期原油ETF和纸原油出现巨大风险,黄金会不会也有类似的跨期、交割等风险?我们认为不会。

  • 黄金跟其他商品最大的区别是,黄金是存量定价的商品,供求平衡相对稳定,每年产量占存量比不超过2%,比重很低,产出的和存量的是一个东西。

  • 黄金期货、ETF,不存在类似这次原油这样的价差换月或者交割问题买了就是对应的库存仓单锁定了。

  • 产品设计方面的风险很难影响到黄金的大趋势,如果有影响也是结构性的,比如,产品设计可能一个是带杠杆,一旦价格波动导致客户被平仓;或者,经纪商跟客户对赌的产品设计,如果经纪商没有完全对冲而出现了较大风险敞口可能有破产风险。

最后,4、5月份,我们也推荐黄金股。黄金股的表现可能和黄金的表现并不一致,二者资产属性不同。黄金股是风险资产;而黄金是避险资产。历史上看,当避险情绪主导时,黄金上涨而黄金股可能跟随股市下跌;在流动性危机阶段黄金下跌,而黄金股跌幅更大。只有当“资金充裕+风险偏好平稳+基本面避险”的阶段,黄金股往往大幅领先黄金,4、5月份就属于这种情形,所以,我们推荐黄金股。

其次,立足于高弹性,券商股在A股历史上每次行情的中后期都会有表现,因为,一旦风险偏好提升,A股的个人投资者对券商股有偏爱。

  • 当前A股非银金融(9%)行业市盈率TTM处于相对较低分位数水平(括号内为其分位数数值)。

  • 上半年行情波动大,成交放量,阶段性有利于券商的业绩

  • 2020年落实中美贸易谈判第一阶段协议,中国资本市场的开放将积极大力落实。

  • 2020年随着新《证券法》的实施,中国股市的改革创新措施将纷纷推进。

第三,港股的地产(兴证海外地产,宋健):

  • 目前板块估值凸显吸引力,当前整体估值为2019A/2020E为5/4倍PE,平均股息收益率超过7%;

  • 房企2020年销售目标平均增速约10%,预计二三季度将普遍加大推货力度,目前居民购房的需求有所延迟,销售后半年有望迎来反弹。

第四,港股的保险

  • 保险的估值已经处于非常有吸引力的水平,值得长期战略性配置。截至2020年4月17日收盘,中国平安、新华保险、中国太保、中国人寿及中国太平的PEV分别为1.09、0.35、0.51、0.44和0.27倍。中资港股保险公司平均PEV仅为0.53倍,估值水平低于友邦保险的1.82。

  • 立足中长期,经济有望摆脱新冠病毒导致的衰退,利率从当前的低位回升,保险公司有望迎来估值和业绩的双升。

3.2.4立足政策刺激弹性和“类债券”安全边际,精选传统核心资产

首先,立足政策刺激弹性,政策加大逆周期调节,基建投资增速有望明显提升。4月17日,中共中央政治局召开会议,一方面,重申积极的财政政策要更加积极有为,稳健的货币政策要更加灵活适度,对相关财政、货币政策作出更进一步的部署;另一方面,会议强调要积极扩大有效投资,实施老旧小区改造,加强传统基础设施和新型基础设施投资。

第二,行业竞争格局改善,行业龙头从周期股向“类债券”转变,高股息提供安全边际。立足以预期股息率为代表的估值因子,长线布局将获得长期超额收益。

  • 我们基于港股通的成分股,测试了估值,质量,成长,价量等因子(行业中性,月度调仓,5分位分组),发现港股估值因子优于其余因子表现,其中,预测股息率因子的信息系数高达4.12%,在列因子中表现最优。

  • 借鉴历史的规律,2008年金融危机之后驱动港股走强的最大贡献——估值因子大幅走强,即价值股走牛。

  • 重点关注——褪去周期属性的低估值高分红的传统行业核心资产,新一轮货币政策、财政政策将提升其业绩和股价弹性。参考兴证行业分析师的推荐。

建筑(兴证建筑行业观点):制约基建投资的主要因素逐渐消除,2020年基建投资将确定性加速。

  • 2020年初基建项目储备明显提升、新投放增加、资金面改善,叠加基建政策加码,制约2019年基建投资的主要因素均明显改善,我们判断2020年基建投资增速相比于2019年将有明显提升。

  • 专项债发行将有效改善基建项目资金面,2020年基建投资加速确定性高。

  • 我们继续看好整个基建板块行情

  • 重点推荐受益于再融资政策变化的民企龙头。

水泥(兴证建材行业观点):周期弱化成市场共识,2020年把握估值提升行情。

  • 逆周期政策是当前政府稳经济的核心思路,因此地产、基建的周期波动被大幅弱化,水泥需求未来也将表现出较强的稳定性。

  • 2019年国内熟料产能利用率水平超过80%,恢复至合理水平,尽管各个区域供需关系差异大

  • 龙头企业对跨区域流动的掌控力更加娴熟,预计2020年全国水泥行业有望保持高位运行。

银行(证银行傅慧芳团队)仍需未来1-2季度经营结果佐证。

  • 在积极货币+财政政策并行、监管及市场共同作用下,银行负债成本走低或逐渐兑现,实体经营压力将有效降低,最终银行资产质量长期隐忧将缓解。。此外,年内通胀高点已见,存款端降息窗口一旦开启将带动中期银行成本下行。

  • 一季报披露窗口期,或修正市场对于银行业绩的悲观预期,其中,招行、平安等龙头标的一季报仍可维持较为积极增长,关注超预期的可能。一季度规模正贡献同比提升,LPR下调对定价影响缓慢兑现,预计营收将平稳实现,减值计提已处于高位,边际负贡献有限,综合考虑预计2020Q1利润增速中枢较2019A小幅下移至4%-5%中枢。

  • 估值低位带来的安全边际。目前银行业整体0.68PB左右的静态估值。

  • 中期市场对银行业绩的不确定性仍存在悲观预期,需要银行未来1-2季度经营结果佐证。长期核心焦点和矛盾依然聚焦于NIM走势及资产质量的变化。

  • 短期推荐基本面稳定的大行与招行;关注基本面弹性大的兴业、光大、平安。

四、风险提示

全球经济增速下行;中、美货币政策宽松不达预期;大国博弈风险。

加载中...