招商银行:水环境治理"十四五"或加码 农村市场接棒
新浪财经综合
环保行业之水环境治理篇——行到水穷处 坐看云起时
来源 招商银行
■ 政策口径升级:点源指标切换为面源治理政策。自“水十条”发布以后,我国水环境治理行业进入了政策密集发布期,政策口径也从点污染源治理向面源治理转变。目前“十三五”规划与“水十条”中所规定的各项2020年治理指标已基本完成,“十三五”期间水环境治理投资规模约为7344亿元,“十四五”期间或进一步加码至万亿规模。
■ 区域机会切换:城市空间饱和,农村市场接棒。当前我国水环境治理的短板集中在农村污水处理与北方地区的流域治理。截至2017年底,我国城市污水处理率已达到约82%,而同年农村污水处理率仅为30%;从流域角度看,当前受污染影响较重的江河流域主要集中在东北及华北地区,而湖泊水库污染则相对较为分散,其中的主要代表为太湖、巢湖、滇池、白洋淀等。
■ 业务重心转型:工程业务收缩,运营与PPP补位。随着城市产能需求的逐渐饱和,单体污水处理类项目与黑臭水体治理工程项目主战场将从城市切换至农村,城市原有的新建工程市场也将切换至升级改造、运营维护监管等市场内容,产业链中游或将受益;流域综合治理类工程通常以PPP等“带资入场”的模式开展,中小型企业难以承受;而为了对冲单一政府付费模式所带来的非系统性风险,工程央企也积极展开了综合业务模式的探索。
■ 市场参与者变化:民企成长放缓,央企来势汹汹。传统水环境治理企业近年来总营收、净利润增速均呈下降趋势,虽然流动性出现回暖趋势,但全行业杠杆率仍在逐年上升,至2019年第三季度已达到65.40%。相比之下,近年来大举“入侵”水环境治理行业市场的中电建等8家工程央企的营收、净利润均有稳步增长,流动性常年稳定,且杠杆率整体呈下降趋势,综合考虑其财务指标以及政府关系等因素,选择该类央企作为银行介入水环境治理市场的锚点优势明显。
■ 风险提示:从市场化进程角度来看,受到近期地方政府平台大量收购低效水处理生产资料的影响,各地水司改制的进程不及预期,使低效率运营特征仍然蔓延在污水处理项目中。从宏观经济角度来看,自2019年底至今,我国遭受新冠疫情肆虐,大范围的停工停产导致各地方政府财政收入进一步收紧,而以政府付费模式为主的流域治理类PPP项目回款风险也因此增大。
1.政策口径升级:点源指标切换为面源治理政策
早期中国对污水处理的重视程度远高于西方国家,得益于此,我国历史上鲜有遭受欧洲的大规模瘟疫肆虐;新中国成立后,受限于整体经济条件,我国污水处理工程开始落后于西方发达国家水平,为此我国曾经广泛倡导居民“饮用熟水”。随着现代工业的发展,我国城市污水处理工程的短板早已不复存在,但较为粗放式的工业发展也为新时期的水环境治理工作埋下了新的隐患,流域生态问题日趋严重,适应新时期的水环境治理工作的政策出台刻不容缓。
自2015年起,我国水环境治理行业进入了政策密集发布期,其中“水十条”的发布为行业里程碑式政策,自此我国的水环境治理从政策层面全面进入了面源治理、综合治理的新时期。
1.1近五年进入政策密集期,“水十条”指标已基本完成
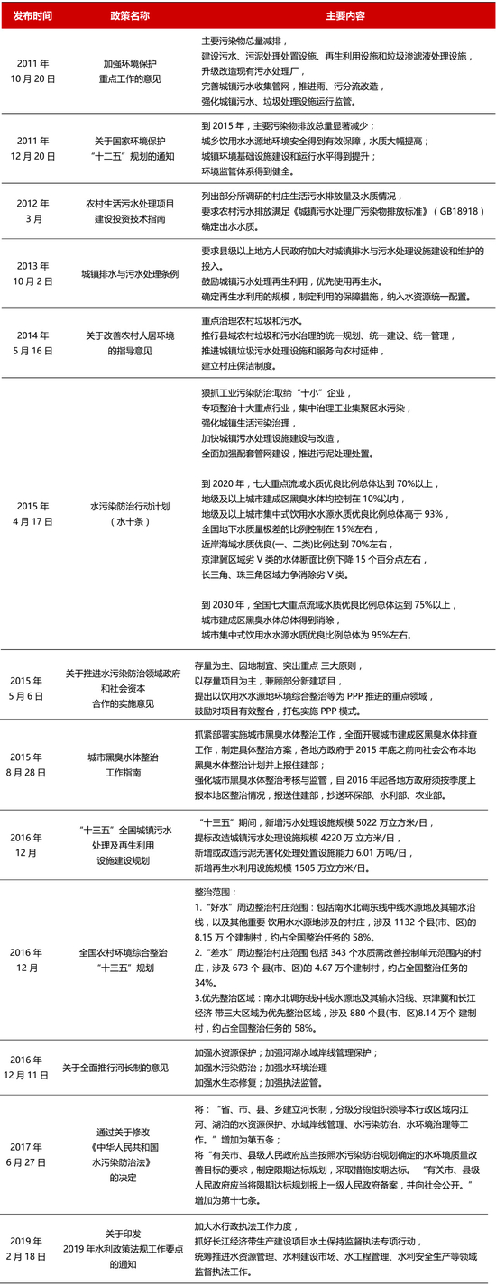
为实现水环境的标本兼治,自2015年以来,我国先后出台了《农村生活污水处理项目建设投资技术指南》《城镇排水与污水处理条例》《水污染防治行动计划 》《“十三五”全国城镇污水处理及再生利用设施建设规划》《全国农村环境综合整治“十三五”规划》《中华人民共和国水污染防治法》(修改决定)等十余部政策法规(完整内容见附录1)。
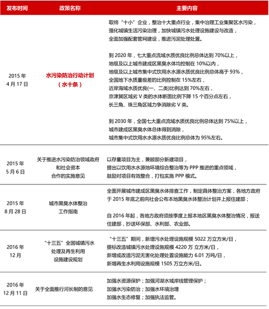
图1:“水十条”及随后发布的水环境治理行业重点政策梳理 资料来源:公开资料整理,招商银行研究院
《水污染防治行动计划 》,又称“水十条”,是我国水环境治理政策建设的里程碑,标志着我国水环境治理开始从过去的污水治理、截污管网等末端治理模式,延伸至源头控制、过程阻断以及末端治理全过程协同的新模式,涉及污水治理、流域修复、城市排污管网建设、以及景观建设等众多行业领域。
“水十条”提出到2020年:
1)长江、黄河、珠江、松花江、淮河、海河、辽河等七大重点流域水质优良(达到或优于Ⅲ类)比例总体达到70%以上;
2)地级及以上城市集中式饮用水水源水质达到或优于Ⅲ类比例总体高于93%,建成区黑臭水体均控制在10%以内;
3)全国地下水质量极差的比例控制在15%左右,近岸海域水质优良(一、二类)比例达到70%左右;
4)京津冀区域丧失使用功能(劣于V类)的水体断面比例下降15个百分点左右,长三角、珠三角区域力争消除丧失使用功能的水体。
5)农村污水处理率提高至30%
到2030年:
1)全国七大重点流域水质优良比例总体达到75%以上;
2)城市建成区黑臭水体总体得到消除;
3)城市集中式饮用水水源水质达到或优于Ⅲ类比例总体为95%左右。
图2:“水十条”的出台标志着我国水环境治理进入了面源治理的新阶段 资料来源:国务院水污染防治行动计划,招商银行研究院
截至目前,“水十条”中所规定的第一阶段2020年各项指标已基本完成,接下来的治理重点或将大力集中在流域综合治理、农村污水处理以及城市黑臭水体剩余量排查消除等领域。
1.2“十三五”投资规模7344亿元,“十四五”或升级加码
“十三五”规划中针对污水处理相关的投资额共7344亿元,用于城镇污水处理及再生利用设施建设共投资5644亿元,占比77%;用于黑臭水体治理控源截污设计的设施建设共投资1700亿元,占比23%。
其中用于城镇污水处理及再生利用设施建设部分的投资中占比最高的两项分别是新建配套污水管网投资与新增污水处理设施,两项合计占比“十三五”规划中污水相关部分投资近一半规模,可见在“十三五”期间,水环境治理市场的主要需求仍在于新建产能及管网配套。
图3:“十三五”污水投资规划总规模7344亿元 资料来源:发改委,住建部,招商银行研究院
“十三五”规划期间,城市的污水处理产能及配套管网建设已告一段落。虽然我国目前城市污水处理率已实现较高水平,但整体水环境质量问题仍然突出:农村人居生活环境较差、黑臭水体问题复发、大面积流域生态遭到破坏等现象屡见不鲜。接下来的治理重点或将集中于农村污水处理设施及管网建设、农村黑臭水体排查及综合整治、以及全国几大流域的全面综合治理工作。
根据“十三五”规划中针对水环境治理领域的投资规模,同时结合新时期的农村水环境治理与几大流域生态治理的工程总量与复杂程度综合分析,我们判断“十四五”规划中针对水环境治理的投资规模或进一步升级加码至万亿规模。
2.区域机会切换:城市空间饱和,农村市场接棒
从污水处理角度来看,截至2017年底我国城市污水处理率已达到约82%,而同年农村污水处理率仅为30%,污水处理行业在城乡之间的发展差异较大。未来污水处理厂的建设运营增长点或将集中于农村地区。
从流域治理角度来看, 2019年全国1940个国家地表水考核断面中,水质优良(I-III类)断面比例为74.9%,同比上升了3.9个百分点;劣V类断面比例为3.4%,同比下降3.3个百分点。分区域来看,当前受污染影响较重的江河流域主要集中在东北及华北地区,而受污染影响较重的湖泊水库则相对较为分散,其中的主要代表为太湖、巢湖、滇池、白洋淀等。
图4:2019年全国地表水水质类别比例 资料来源:生态环境部,招商银行研究院
2.1城市污水:2017年处理率已高达94.5%
我国的城市污水主要包含生活污水与工业废水两大类。根据国家统计局数据显示:2017年我国废水排放总量累计6996610万吨,同比下降1.61%;向上回溯,2016年我国废水排放总量累计7110954万吨,同比下降3.29%;全国废水排放总量自2015年起已连续三年呈下降趋势。
而从治理端来看,我国城市污水处理产能常年上涨,至2018年或已达到16200亿立方米/日。将我国现有的污水处理产单日处理产能代入全年365天满功率运行计算,2017年仅城市污水处理能力就可以覆盖同年全国废水产生量的82%,这一数据较2012年大幅上涨了近20个百分点,足以看出近年来我国污水处理行业的迅猛发展。
而根据住建部发布的城乡建设统计年鉴显示,2017年我国城市污水处理率提升到了94.5%,县城污水处理率已达到90.2%。
图5:废水总排放量与城市污水处理能力(按365天满功率计)趋势比较 资料来源:生态环境部,招商银行研究院
2.2农村污水:2017年处理率仅为30%
我国农村污水体量巨大,并且呈明显上升的趋势。2017年我国农村污水排放量约为214亿吨,同比增长5.9%, 2018年我国农村污水排放量或已达到230亿吨。为了应对农村污水排放带来的污染,我国政府大力投资乡镇污水处理建设,2017年,我国农村污水处理投资达到144.2亿元,同比增长46.10%, 2018年我国污水处理投资或已达到164亿元。
图6:中国农村污水排放量统计 资料来源:公开资料整理,招商银行研究院
图7:中国农村污水处理投资统计 资料来源:公开资料整理,招商银行研究院
虽然近年来农村污水处理投资明显提速,但目前我国农村污水处理率仍远低于城市污水处理率。据《2019-2025年中国农村污水处理行业市场调研分析及投资战略咨询报告》显示,2017年我国建制镇的污水处理能力约为1714万立方米/日,乡污水处理能力约为49万立方米/日,在此假设污水的平均密度为1 t/m³,如果我们按照所有污水处理厂365天满荷载运行计算,则2017年我国建制镇及以下行政区划的污水处理能力约为64.35亿吨。同年农村污水排放量约为214亿吨,则2017年我国农村污水处理率仅为30%,缺口仍然较大。
2.3江河流域:主要污染流域集中在东北及华北地区
分流域来看,长江、黄河、珠江、松花江、淮河、海河、辽河等七大流域及西北诸河、西南诸河和浙闽片河流I-III类水质断面比例为79.1%,同比上升4.8个百分点;劣V类为3.0%,同比下降3.9个百分点。其中,西北诸河、浙闽片河流、西南诸河和长江流域水质为优;珠江流域水质良好;黄河、松花江、淮河、辽河和海河流域为轻度污染。黄河、辽河及海河流域劣V类占比较高。
图8:2019年主要江河流域水质情况 资料来源:生态环境部,招商银行研究院
图9:受污染较重流域集中于东北、华北等地区 资料来源:生态环境部,招商银行研究院
分区域来看,可以看出目前我国主要江河流域污染区域主要集中在东北及华北地区。这种分布趋势的原因可能在于,从产废端来看,我国北方地区人口明显多于西部地区,传统重工业企业数量也相对较多;但从治废端来看,北方地区的经济实力在全国排名相对靠后,政府财政收入水平也不高。产强治弱,因此形成了这种江河污染区域性集中的现象。
黄河与长江两大流域的生态修复与污染治理工作,未来也或将继续作为我国流域治理工作中的核心重点。此处值得注意的是,虽然长江流域的断面水质中I-III类占比超过90%,且劣V类极低;但据长江委2017年统计,2016年长江流域废污水排放总量为353.2亿吨,已达到同年全国废水排放总规模的近一半水平,但由于多数废污水在排放前已处理成为III类及以上标准水质,因此对流域的影响并无法从I-III类与劣V类两项指标中体现。因此针对长江流域的生态修复而言,仍有很大市场改造空间。
2.4湖泊水库:主要受污染水域为太湖、巢湖、滇池、白洋淀
据生态环境部统计,2019全年监测的110个重点湖(库)中,Ⅰ-Ⅲ类水质湖库个数占比为69.1%,同比上升2.4个百分点;劣Ⅴ类水质湖库个数占比为7.3%,同比下降0.8个百分点。主要污染指标为总磷、化学需氧量和高锰酸盐指数。
图10:110个重点湖泊水库的水质情况 资料来源:生态环境部,招商银行研究院
图11:107个重点湖泊水库的富营养情况 资料来源:生态环境部,招商银行研究院
监测富营养化状况的107个重点湖(库)中,6个湖(库)呈中度富营养状态,占5.6%;24个湖(库)呈轻度富营养状态,占22.4%;其余湖(库)未呈现富营养化。其中,太湖、巢湖为轻度污染、轻度富营养,主要污染指标为总磷;滇池为轻度污染、轻度富营养,主要污染指标为化学需氧量和总磷;洱海水质良好、中营养;丹江口水库水质为优、中营养;白洋淀为轻度污染、轻度富营养,主要污染指标为总磷、化学需氧量和高锰酸盐指数。
与去年同期相比,巢湖水质有所好转,洱海水质有所下降,营养状态均无变化;太湖、滇池、丹江口水库和白洋淀水质和营养状态均无明显变化。从水质污染程度来看,未来的治理重点或将集中于太湖、巢湖、滇池、白洋淀等湖泊区域,同时洱海水质的下降也将受到重视。
3.业务重心转型:工程业务收缩,运营与PPP补位
在此我们将水环境治理行业分为单体污水处理项目、城市黑臭水体治理项目与流域综合治理项目三大类:
1)单体污水处理项目:当前行业成熟度较高,随着新建产能需求减弱,工程市场收缩严重,存量产能运营为未来市场核心,中游产业链或将受益增长;水司改制进程缓慢,国企低效率运营的现象仍然存在。
2)黑臭水体治理项目:河南省为污染重灾区,按水体面积计占比全国超50%;当前城市污染治理进度超83%,剩余工程市场规模或不足30亿元;农村污染程度仍在排查中,暂无市场规模统计。
3)流域综合治理:综合性较强的水环境治理项目,既包含污水处理的运营项目,又包含黑臭水体治理的工程项目,成为了传统水企积极开拓业务增量的新战场;该类工程通常以PPP等“带资入场”的模式开展,垫资规模与周期特征使中小型企业难以承受;为了对冲政府付费模式的单一性风险,参与项目的工程央企也在积极探索新的综合业务模式。
图12:水环境治理行业区域机会与业务形式之间的关系 资料来源:招商银行研究院
3.1单体污水处理项目:城市产能饱和,存量项目工程转运营
新建工程需求减少,提标改建工程中MBR优势显现
就单体污水处理项目而言,由于排污管网建设成本较高,单个行政区域内通常仅有一家污水处理厂做产能供应,因此具备较高的区域垄断壁垒;为收回前期建设成本,单体污水处理项目的特许经营周期通常长达20~30年,收益相对平稳,但也因此导致了新型技术对行业的刺激程度相对有限,效率提升动力主要依靠指标收严的政策压力。
目前我国单一污水处理项目的技术路径相对成熟,为三级处理路径;其中二级处理主要以传统的A2O工艺、以及以碧水源为代表的MBR工艺两种模式,两者的技术积累均已相对成熟,但在投资规模、净化效果、成本构成方面各有优势与短板。
图13:单一污水处理技术相对成熟,二级处理主要为MBR工艺与A2O工艺 资料来源:公开资料整理,招商银行研究院
由于单一污水处理项目新建产能需求减弱,近年来市政污水新增项目均是以提标改造为主。老厂周边用地紧张、扩建难度大等矛盾问题日益突显,使得MBR占地小的优势得以充分发挥。
考虑到目前 MBR的总成本仍略高于传统A2O工艺(吨水总成本贵约 3毛钱),未来污水项目中 MBR工艺的渗透率仍需循序渐进。
运营为主体的市场中,产业链中游将获益
污水处理产业链的上游主要包括科研(技术、工艺、专利等)、规划设计(给排水、再生水利用、城市节水、防洪与雨洪利用规划、水资源战略、水资源管理体制和制度以及水资源的权属管理等)与耗材供应(药剂、电能等);中游主要包括产品设备的制造与采购(污水设备、机械过滤器、滤膜、污泥压滤机、除氧设备和离心机等)与污水处理工程建设(水处理主体工程建设和配套设施建设等);下游则主要是指后期设备的运营、管理、监督、维护、外包委托经营等,属于服务业的范畴。
根据环境保护“十三五”规划政策,要求到2020年,中国城市污水处理率须达到95%水平;而根据此前住建部公布数据,2017年我国城市污水处理率就已高达94.5%,且近年来我国水污染防治设备产量增长稳定,非法排污现象显著减少,达到2020年所设定的95%的城市污水处理率目标当前已无压力。
图14:中国水污染防治设备产量(台) 资料来源:公开资料整理,招商银行研究院
图15:我国污水处理厂的主要运营模式 资料来源:前瞻产业研究院,招商银行研究院
当前,我国污水处理项目主要以BOT方式建设和运营,单纯的管理或维护市场份额较小。从市场化的模式来看,BOT、TOT、BT、托管分别占29%、5%、2%和8%,BOT模式是已投入运营污水处理厂市场化投资的主流模式。
一方面我国城市工业水污染的处理已经趋近饱和,另一方面污水处理项目管理和维护市场需求又在快速增长,因此我们判断大量已建成的污水处理项目的专业托管需求相会成为市场的主要空间之一,因此导致的行业产业链中游需求也将明显增加。
风险因素:水司改制不及预期,低效率运营难改善
从国企改制角度来看,2019年7月18日,发改委印发了《关于进一步加快推进中西部地区城镇污水垃圾处理有关工作的通知》,其中着重强调完善多渠道资金投入机制,鼓励盘活存量资产。其中,《通知》要求各地政府要充分调动社会资本特别是民营资本投资积极性,鼓励已建成运行和在建的城镇污水垃圾处理设施通过转让-运营-移交(TOT)、改扩建-运营-移交等多种运作方式,引入社会资本参与运营管理,盘活存量资产,提高公共服务供给效率。鼓励城镇污水处理厂与服务片区管网打包一体化、专业化建设、运行、改造。《通知》印发后,一度引起市场对水司改制全面提升行业运营效率的强烈预期。
但随后于9月份召开的国常会中,先后通过了“提前下达2020年度新增专项债额度”与“专项债做自本基金范围扩扩大至城镇污水处理等十大领域”两项政策。在资产荒的环境下,这两项政策无疑为城投平台提供了强力的财政支持,原本消沉的城投平台纷纷转身,将原本计划投入市场化运营的低效水务资料收入囊中。自此,水司改制再度进入瓶颈期,而国营水司运营低效的问题也在短期内难以得到解决。
3.2黑臭水体治理项目:城市工程收尾,农村统计尚未完成
河南省为我国城市黑臭水体重灾区
在我国现代化初期,城市发展过程中会将夹杂着大量碳、氨等有机物质的污水排放至河道中,为河道中的厌氧微生物的大量繁殖提供了生存载体;同时随着热电厂、大型工业生产厂等将大量未经处理冷却水排入河道中,为放线菌等微生物提供了较好的生存温度;此外底泥与底质再悬浮、水动力不足、重金属排放、沿岸植被破坏等,这些因素综合在一起,最终导致了城市内黑臭水体问题的产生。
据各地方部门统计上报,治理初期分布在我国220座城市的2100个黑臭水体中,广东省所占数量最多,有243个,其次为安徽、湖南、山东与江苏;西藏地区没有黑臭水体问题上报。但如果按水体面积衡量,河南省黑臭水体面积远超其他全部省份之和,高达769.74平方公里,为黑臭水体的“重灾区”;相比之下,第二名的黑龙江省仅为168.41平方公里。
图16:中国各省市的黑臭水体面积(平方公里) 资料来源:前瞻产业研究院,招商银行研究院
黑臭水体治理的政绩意义较大,民企较难获得入场资格
国务院颁布的“水十条”中曾提出“到2020年,地级及以上城市建成区黑臭水体均控制在10%以内,到2030年,城市建成区黑臭水体总体得到消除”的控制性目标;为将这一目标具体落实,随后住建部与环保部又联合印发了《城市黑臭水体整治工作指南》(建城 [2015] 130号),将城区内黑臭水体治理工作责任落实至各级地方政府,并建立了治理计划对外公开、治理进度按季度上报的监管机制。在政策的高压下,城区内黑臭水体治理项目在短期内迎来了工程大潮。
与以运营模式为主的污水处理项目不同,黑臭水体治理项目通常以工程形式为主,即多数具有“一次性”的特征。黑臭水体治理工程的四大类工程技术(即控源截污技术、内部控制技术、生态修复技术、以及活水循环等其他技术)壁垒不高;但城区内黑臭水体治理通常会作为市政建设的“脸面工程”,其改造效果的好坏对地方政府的政绩有较大影响;为保证治理效果与治理过程中资金链充裕,地方政府通常更倾向于将该类项目交付拥有深厚工程经验积累的央企施工单位或当地政府下属的平台国企,中小型民营企业接标的难度相对较高。
图17:黑臭水体治理项目所包含的各项工程技术需求 资料来源:公开资料整理,招商银行研究院
风险因素:城市内工程市场余额不足,农村市场尚未完成统计
截至2018年,已有1745个黑臭水体得到治理,占比达83%;正在治理的个数为264个,正在制定方案的黑臭水体的数量仅剩91个,城市黑臭水体治理的工程大潮已经过去。若按单位平方公里黑臭水体的治理成本为5000万元计,将剩余黑臭水体数量取平均面积测算,则所剩余未治理的工程市场空间仅有30亿元。
2019年11月,生态环境部办公厅印发了《农村黑臭水体治理工作指南(试行)》,将农村黑臭水体治理提上了日程。但根据指南内容,目前农村黑臭水体治理尚处在排查统计阶段,工程市场空间不明。
我们判断未来城市黑臭水体的主要工作将会集中在日常维护与监测管理,在农村黑臭水体治理目标日程化之前,治理工程的需求也将告一段落。由于运营维护类的市场规模远小于工程市场,央企对此类市场可能兴趣不大,民企或能迎来少量增量市场空间。
3.3流域治理项目:金额大时间长,PPP运营阶段回款是关键
流域治理是污水处理与黑臭水体治理等多领域业务的复杂综合体
继“水十条”后,生态环境部又先后出台了《关于全面推行河长制的意见》、《重点流域水污染防治“十三五”规划编制工作方案》(环办函〔2015〕1781号)等文件,有了多项政策的正面引导,全国的流域治理市场迅速迎来了全面增长期。
区别于单一项目污水处理项目与黑臭水体治理项目,流域综合治理项目的本质归根结底是针对河流生态系统的修复工程。影响流域生态的因素往往更加复杂且多元化,不但有来自人类社会的各类生产生活活动的扰动,同时也包含各类自然因素变化所造成的天然扰动;与此同时,大多数河流系统都具有一定的“自愈”能力,不同河流所处的气候、地质、地形、植被、土壤等因素都会对其流域的自身可修复性造成影响。由于上述影响流域生态的各项因素本身也处在不断动态变化中,因此流域综合治理类项目是一类非常综合、复杂且规模浩大的工程运营项目。
忽略由于复杂性所导致的不同项目之间的差异化因素,我们所说的广义的流域治理项目通常是指:通过介入一个流域整体的水污染治理业务,形成上下游污染同步治理的格局。按照流域规模大小,又可以细化分为跨省流域治理、跨市(县)流域治理以及跨街乡镇的流域治理。
图18:影响流域生态的各项因素构成复杂且通常处于动态变化中,对外界环境变化相对敏感 资料来源:公开资料整理,招商银行研究院
流域治理中的污水治理技术途径大致可以分为四类:物理化学处理技术、生物处理技术、半自然生态技术、以及自然生态技术。由于当前的自然与半自然生态技术市场化成熟度相对较低,治理效果的性价比也不尽理想,因此市场上广泛采用的仍然是物理化学处理技术与生物处理技术。这类技术在市场现存的部分污水处理项目中已经拥有比较成熟的路径,因此流域治理市场需求的释放也将为部分技术领先的污水处理公司带来新的业务增涨空间。
图19:治污的“性价比”与治污过程中对自然的干扰程度成正比 资料来源:公开资料整理,招商银行研究院
PPP模式是核心阵地,流域治理PPP项目总规模或超5000亿元
前文中提到,我国流域污染表现较重的地区主要集中在东北、华北及中原地区,其中更有黄河这种流径9省的“母亲河”,沿途各级行政区划均需承受河流污染所带来的流域治理指标。
一方面由于各地政府的财政预算水平存在较大差异,多数北方地区政府财政实力相对东南沿海较弱;另一方面流域治理类项目所需要投资的额度又通常是“天文数字”,同时较难界定具体应当为工程所买单的非政府个体;在此背景下,PPP模式的流域治理项目迅速成为了政府缓解财政压力的“救命稻草”与企业扩大经营的“生长激素”。
截至发稿日,我国约有1124个生态环保类PPP项目,其中924个已完成入库;入库项目中,流域治理类项目多达459个,按环保类PPP项目平均规模计算,流域治理类PPP项目总规模或超过5000亿元。
风险因素:单一政府付费的回款模式非系统性风险较大
PPP的大力推广引发了流域治理模式的改革,一方面能满足地方政府在现有的财政预算内,充分利用社会资源、资本解决污染问题;另一方面能使企业在充分利用自己的资本和技术的过程中,完成政府的治理要求,最终收到回报。
然而数十亿元的项目融资额,以及十数年甚至数十年的回款周期,最终仍不是中小型民营企业所能轻易承受的,关于这一点的分析我们在前期深度报告《六维详解PPP:“清库”提质后的政企优选攻略》中已经充分论证,在此不再赘述。总而言之,在紧信用的经济环境下,中小民企纷纷遭受流动性危机面临破产或被收购。其中最著名的案例即是2019年东方园林与碧水源分别得到了北京朝阳区国资委与中交建两大国企的大规模注资,东方园林更是将控股权直接交付给了朝阳区国资委。自此饱受PPP市场折磨的两大水环境治理行业民企龙头终于摆脱了流动性噩梦,同时也标志着国企自此完全占据了流域治理PPP市场主要空间。
相比中小型民营水企,工程央企显然拥有更强的资金实力,更好的流动性,以及更强的与当地政府的话语权,要进入流域治理的PPP市场,这三项特质缺一不可。据万德数据显示,近三年时间里,中国电建等8家央企龙头手持流域治理市场订单多达229个,总规模高达1623亿元(见附录2)。
然而在地方政府财政收支日趋紧张的环境下,将项目的回款希望完全寄托于地方政府甚至是名义上并无政府担保的平台公司,即便对于央企龙头而言,其风险也是越来越大的。有感于此,部分企业开始积极探索将水环境治理与沿岸配套开发进行整合,希望最终能够打包成能够实现部分盈利甚至独立盈利的项目。考虑到实际社会需求,以及流域生态的功能与地理定位,我们认为综合性养老社区的建设与运营或许可以成为与流域治理工程相配套的项目。
4.市场参与者变化:民企成长放缓,央企来势汹汹
我们从万德咨询中选取了94家主营业务为水环境治理的上市公司,按业务类型将其划分为工程、运营、制造和纵向综合四类进行财务数据分析;此外,由于近年来中国建筑、中国交建、中国铁建、中国铁工、中国电建、中国能建、中国冶金、中国化学等8家大型基建国企不断拓展水处理相关业务,且占据较大市场份额,故此也将对该类企业与传统水环境治理行业公司在财务表现上的差异进行对比分析。通过对比我们发现水环境治理行业存在以下特点:
1)行业总营收、净利润增速呈下降趋势。受PPP项目“清库”政策出台以及后续信贷环境收紧影响,工程类企业净利润收缩尤为严重。
2)流动性明显回暖。其中,运营、制造与跨业务经营类企业经营性现金流净额上升较快,工程类企业三季度净额负值收窄。
3)杠杆率逐年上升。2016年后行业杠杆率逐年上升且不断逼近国务院针对一般工业企业杠杆率的指导意见值70%(工程类非工业企业为75%),其中工程类企业杠杆率明显高于其他类企业,2019年第三季度达65.40%。
4)工程央企来势汹汹。8家央企2017至2019年营收、净利润均稳步增长,流动性稳定,杠杆率整体下降,综合考虑上述因素,选择工程央企作为银行介入水环境治理市场的锚点优势明显。
4.1营收与利润:工程与制造营收负增长,行业毛利率下滑
从盈利能力来看,行业营业总收入、净利润增速呈下降趋势。其中,营业收入自2015年以来增速最高达34.37%,2019年第三季度行业同比下降9.28%,工程、制造类企业同比下降24.03%、3.75%;净利润绝对值在2017年达到152.17亿后, 2018年缩减至66.64亿。
从收益率角度来看,行业毛利率整体下滑。2018年行业毛利率为27.00%,同比下降1.36%,净利率为5.42%,同比下降57.61%。
综合分析,我们判断主要原因有如下两点:
1)2014年起,PPP市场的开放和诸多环保政策的激励使行业内企业规模不断扩张,订单量大幅上升,营收向好;而2017年起由于PPP项目“清库”政策的出台,信贷收紧,行业增速放缓。受其影响最重的工程类公司债务违约风险爆发,商誉减值严重、营收水平大幅下降。
2)受前期举债扩张规模影响,2018年诸多公司财务费用大幅上升,导致净利率下滑严重。运营类企业2019年第三季度毛利率略有回升,而净利率降幅较大系管理费用和财务费用大幅上升所致。
3)分领域来看,制造类企业的利率变化走势与其他领域企业相反,或因为行业产业链上游领域企业的市场定价权较强,导致下游市场的盈利能力受到上游制造产品定价的影响较重。
图20:上市水企第三季度营收情况(亿元) 资料来源:Wind,招商银行研究院
图21:各类水企营收增速变化情况 资料来源:Wind,招商银行研究院
图22:各类水企毛利率变化情况 资料来源:Wind,招商银行研究院
图23:各类水企净利率变化情况 资料来源:Wind,招商银行研究院
4.2流动性评估:行业回暖趋势确定,工程类速动比垫底
2017年以后行业整体经营性净现金流有回升趋势。按业务类型看,工程类企业经营性现金流净额负值收窄,制造类企业净额由负转正,运营、跨业务类企业2019年第三季度有大幅提升,主要原因在于分别受上海公用、碧水源两大龙头企业的大量经营性现金流入影响。
图24:上市水企经营性净现金流情况(亿元)资料来源:Wind,招商银行研究院
图25:各类水企经营性净现金流情况(亿元)资料来源:Wind,招商银行研究院
图26:各类水企流动比率对比 资料来源:Wind,招商银行研究院
图27:工程水企与工程央企流动比率对比 资料来源:Wind,招商银行研究院
图28:各类水企速动比率对比 资料来源:Wind,招商银行研究院
图29:工程水企与工程央企速动比率对比 资料来源:Wind,招商银行研究院
2017年以来,运营类企业流动比率略有回升,制造类企业流动比率波动下降,工程类企业不断下降但降幅放缓。2017年以来,制造类企业流动比率呈下降趋势而速动比率有所上升,说明该类企业流动资产中存货比重较低。
工程类企业流动比率相对于运营、跨业务类企业高,但速动比率更低,说明计入存货的已完工未结算项目量大。由于前期接手工程项目量大,周期长,回款慢,工程类企业流动性下滑严重,2017年以来各企业流动比率、速动比率的降幅有所放缓,系企业加强流动性管理的结果。
与同样涉足工程项目的两类企业相比,大型国企的流动比率和速动比率更稳定,且呈小幅上升趋势。2019年第三季度,大型国企的流动比率为1.14,高于跨业务企业;速动比率为0.79,高于传统工程类水企。
4.3杠杆率水平:传统水企普升,央企龙头缓降
自2017年起,受市场信用收紧环境影响,各类水企的杠杆率呈明显上升趋势,不断逼近国务院针对一般工业企业杠杆率的指导意见值70%(工程类非工业企业为75%),其中工业类企业杠杆率明显高于其他类企业,2019年第三季度达65.40%。
图30:各类水企资产负债率对比 资料来源:Wind,招商银行研究院
图31:工程水企与工程央企资产负债率对比 资料来源:Wind,招商银行研究院
相比之下,工程央企资产负债则率稳步下降,2017年至2019年第三季度的资产负债率分别为77.73%、76.68%、76.75%,与杠杆率不断提升的各类企业相比,工程央企长期偿债能力趋势向好。
5.银行介入行业的投资建议
随着我国水环境治理进入发展的新时期,行业内部各领域与业务的占比也将发生结构性变化。我们认为流域综合治理将成未来市场重心,而污水处理、黑臭治理等单业态业务也将以分包的形式参与到流域综合治理市场之中。综合考虑政策背景、环境现状、行业特征与市场内各类参与者的营收水平、流动性水平及杠杆率变化趋势,我们对银行切入水环境治理行业的角度给出如下建议:
1)污水处理市场:可以进一步细分为农村新建项目产能、城市存量产能运营、以及城市现有产能提标改造三类:对于农村新建产能需求,未来大概率将以PPP等带资入场、建设运营一体化的模式进行,因此企业甄选逻辑与PPP市场甄选逻辑类似,以工程央企以及资质较好的平台国企为主;对于城市存量市场运营需求与提标改造市场需求,未来产品及设备制造等产业链中游企业或将受益,可以考虑碧水源等技术优势较强,产品市占率较高的企业。
2)黑臭水体治理市场:当前城市内黑臭水体治理工程工作已接近尾声,未来重点市场将集中在农村黑臭水体排查治理、以及治理后项目的监管维护方面。由于后期维护的市场规模与前期的治理工程相比较小,而农村黑臭水体排查结果尚未公布,因此难以对当前市场给出具体投资建议;若未来农村黑臭水体排查工作完成且具有一定市场规模,则推荐选择优质的当地国企作为市场切入点。
3)流域综合治理市场:这一领域或将成为未来水环境治理行业中占比最大的核心业务。由于该类项目单体规模较大,后期运营周期较长,且多以PPP模式完成,因此企业的甄选逻辑也与PPP市场相似。风险最低的银企合作方式首选以综合授信业务的形式直接与工程央企合作,而如果选择以地方政府平台作为切入点,则需要结合当地财政水平综合考虑。由于流域项目构成复杂,中小企业也将在自己经营的业务范围内获得一定的分包业务机会,一起加入到流域综合治理项目中,在评估该类企业时,可以以建筑工程分包公司的角度进行分析,其核心风险也主要来自于为总包公司垫资所造成的流动性压力。
附录 1 近五年我国水环境治理行业重点政策盘点 资料来源:公开资料整理,招商银行研究院
附录 2 近三年来建筑行业央企龙头所承接的流域治理项目盘点 资料来源:Wind,招商银行研究院
(本文作者介绍:招商银行总行一级部门。研究领域涵盖宏观经济、区域经济、大类资产及重点新兴行业等。)