新浪财经 股票

证监会方重:关于上市公司大股东定向减持的思考

新浪财经

关注

来源:清华金融评论

文/中国证券监督管理委员会方重

本文详细梳理了2000—2018年上市公司大股东减持法律法规演变历程,认为目前上市公司大股东减持在制度设计逻辑、市场约束机制和信息披露规则方面还有待完善。本文建议考虑从强化市场约束机制建设,明确定向减持政策预期,加大违法乱纪处罚力度,提高定向减持违规成本,并拓宽创投基金退出通道等几方面制定大股东定向减持的政策,同时对大股东定向减持措施应涵盖的内容作出建议。

近两年,投资者、社会公众对上市公司股东减持乱象反映强烈。有些大股东(本文中的大股东是指持有上市公司5%以上股份的股东)先采用大宗交易方式转让股份,再由受让方通过集中竞价交易方式卖出,以“过桥减持”的方式规避减持数量限制;有些参与Pre-IPO、定向增发的投资机构过分追求赚快钱,在锁定期届满后“清仓式减持”;有些大股东、董监高利用信息优势“精准减持”;有些董监高通过辞职“恶意减持”。这些无序减持、违规减持违背了长期投资、价值投资理念,不仅严重影响普通投资者对上市公司经营及股价的预期和预判,也与振兴实体经济、防控金融风险的政策导向背道而驰。

大股东减持的矛盾焦点在于控股股东、实际控制人及其他大股东利用持股优势、信息优势和价格优势,将股份高位减持给中小投资者;中小投资者对于大股东减持行为不敏感,无法形成对等的市场博弈和有效的市场约束,加剧了股份减持的不公平性。投资者高位接盘后的亏损及修复过程也是造成我国股票市场牛短熊长的重要原因之一。上市公司大股东的股份减持行为涉及公开发行前取得的股份在公开发行后交易导致涉众性提高的门槛问题,也涉及大股东尤其是关联人基于其对公司的信息优势和影响力,进行内幕交易和操纵市场的问题。由于A股上市公司股价的高溢价变相刺激了大股东通过减持套利,引起了市场高度关注。如何在保护和尊重大股东等关联方股权转让基本民事权利,保证市场流动性的同时,保障中小投资者合法权益和资本市场稳定,是监管部门亟待思考的问题。

2000—2018年上市公司大股东减持法律法规演变历程

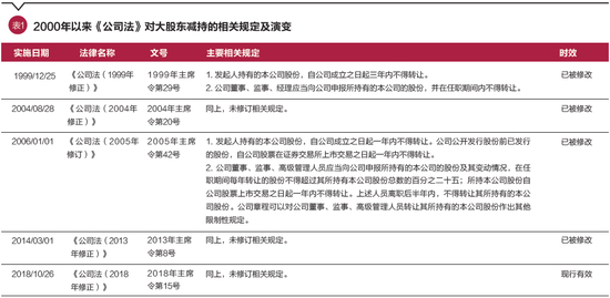
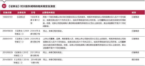
从2000—2018年相关减持法律法规演变历程可以看出,《公司法》主要对股份限售及其期限进行了规定,《证券法》主要对短线交易进行了限制。上述法律主要变化出现于2006年1月1日,伴随着上市公司股权分置改革的实施,《公司法》和《证券法》相应作出调整,允许上市公司董事、监事、高级管理人员在任职期间转让股票,但限制其每年转让比例并将其纳入短线交易限制范围。另外,上市公司股权分置改革以来,监管部门相继发布与大股东减持相关的规范性文件,对上市公司大股东、董监高减持股票的限售期、减持方式、减持比例、减持价格以及相关信息披露要求进行规定。其中,2015年以前监管部门发布的规范性文件相互补充、未有重大变化,主要规定包括董监高在本公司股票上市交易之日起1年内或在离职后半年内不得转让股票,此外还对大股东、董监高减持价格和减持意向披露进行了要求;2015年7月,受二级市场影响,监管部门发布规范性文件要求上市公司大股东及董监高在6个月内不得通过二级市场减持股票;6个月后的2016年1月,监管部门发布规范性文件对大股东及董监高的减持限制、通过集中竞价交易方式的减持比例以及预先披露减持计划进行了规定;2017年5月,监管部门发布规范性文件对上市公司大股东及董监高通过大宗交易方式的减持比例、非公开发行的股份在限售期满后的减持比例等进行了补充规定,并对预先披露减持计划进行了更加详细的规定。

2000~2018年上市公司大股东减持情况分析

2000~2018年上市公司家数从1088家增加到3584家,沪深总市值也从50752亿元增长到487551亿元,其中总流通市值更从8247亿元增长到353820亿元。伴随着上市公司的增加以及股权分置改革的实施,A股流通股数量快速上升,上市公司持股5%以上股东纷纷通过减持上市公司股票而获得大额财富。股权分置改革以前,A股上市公司大股东受股票流通限制而减持较少。2006年以来随着上市公司的增加、非流通股纷纷流通上市及A股股指的上涨,上市公司大股东减持金额总体呈上涨趋势。2015年A股上市公司大股东减持金额共计5246.59万元,达到历史峰值。2016—2018年随着A股市场的波动以及监管部门出台的规范性文件的调控,A股上市公司大股东减持金额有所降低。2018年A股上市公司大股东减持金额共计2501.12万元,不及2015年度减持金额的一半。

上市公司大股东减持受上市公司市值、流通和限售情况、二级市场股票价格波动以及大股东对上市公司的价值判断等多重因素的影响。2000—2018年随着股权分置改革的实施以及上市公司限售股的解禁,A股流通股股数呈上升趋势;随着上市公司数量的增加和二级市场股票价格的波动,A股市值波动较大但总体呈上升趋势。2000—2018年上市公司大股东减持也呈现总体上升但波动较大的情况(见图1)。

根据法律法规相关规定对大股东减持的影响力度,可将期间上市公司大股东减持法律法规演变分五个阶段(见图2):

第一阶段为2000年1月1日至2005年12月31日。股权分置改革以前,上市公司股票分为非流通股和流通股,上市公司大股东持有股票多为非流通股,因此减持受到极大限制。该阶段受股票流通限制大股东减持情况极少,6年间共计仅59家上市公司涉及大股东减持,每月平均减持金额仅0.77亿元。

第二阶段为2006年1月1日至2015年7月7日。伴随着股权分置改革的实施,2006年1月1日,修订后的《公司法》和《证券法》实施,上市公司股票逐渐均可上市交易,绝大多数大股东减持上市公司股票成为可能。该阶段伴随着股权分置改革的实施及我国资本市场快速发展,且该段时间监管部门尚未出台限制大股东减持的一系列措施,大股东减持主要受到《公司法》和《证券法》的限制,大股东减持总体呈稳步增长趋势。近十年内涉及大股东减持的上市公司共计2215家,每月平均减持金额为118.53亿元。

第三阶段为2015年7月8日至2016年1月8日。受二级市场影响,2015年7月8日至2016年1月8日期间严格禁止上市公司大股东及董监高通过二级市场减持。该阶段受监管部门严格禁止上市公司大股东及董监高通过二级市场减持的影响,上市公司大股东减持规模有所萎缩,涉及大股东减持的上市公司共计569家,每月平均减持金额下降至53.29亿元。

第四阶段为2016年1月9日至2017年5月25日。2016年1月监管部门颁布《上市公司大股东、董监高减持股份的若干规定》,对上市公司大股东、董监高的减持限制、减持比例以及相关信息披露要求作出了新的规定。该阶段,监管部门放松管制受二级市场及监管影响,大股东减持特别是通过大宗交易方式减持快速增长,不足一年半的时间内,共计1584家上市公司涉及大股东减持,每月平均减持金额达到260.53亿元。

第五阶段为2017年5月26日至2018年12月31日。2017年5月26日《上市公司股东、董监高减持股份的若干规定》实施,进一步严格和细化了相关规定,特别将通过大宗交易进行减持的比例纳入限制范围。该阶段监管部门防止大股东通过大宗交易“过桥减持”,虽每月平均减持金额相应下降至208.58亿元,但涉及大股东减持的上市公司则增加至1842家。

从各个板块来看,2000—2018年主板、中小板、创业板涉及大股东减持的上市公司家数及其占该板块上市公司总数的比例情况如下:

主板上市公司从1088家增加到1923家,年均复合增长率3.21%;总市值从50752亿元上升至376236亿元,年均复合增长率11.77%。主板上市公司数量较多、市值较大,始终超过中小板和创业板上市公司数量之和以及市值之和,但其涉及大股东减持的上市公司数量却相对较少。2015年度,涉及大股东减持的主板上市公司数量最多,占主板上市公司总数的40.15%,大股东减持金额也最大,占主板上市公司总市值的0.76%。其余年份,涉及大股东减持的主板上市公司数量占比在20%~30%之间,减持金额均未超过总市值的0.40%。

中小板上市公司从38家增加到922家,年均复合增长率25.58%;总市值从413亿元上升至70840亿元,年均复合增长率44.41%。中小板自设立以来至2015年,涉及大股东减持的上市公司数量随着中小板上市公司总数的增加而增加,涉及数量及占比、减持金额均在2015年度达到最高值。2015年度,共有528家中小板上市公司涉及大股东减持,占中小板上市公司总数的68.04%,减持金额共计1316.47亿元。2015年以来,中小板上市公司涉及大股东减持的数量和减持金额略有减少,减持数量占比维持在50%以上,减持金额占比在1%左右。

创业板上市公司从36家增加到739家,年均复合增长率39.90%;总市值从1610亿元上升至40475亿元,年均复合增长率43.09%。创业板自2009年设立以来,涉及大股东减持的上市公司逐年增加,2018年度共计462家上市公司涉及大股东减持,占创业板上市公司总数的62.52%。而大股东减持金额受监管和二级市场影响,于2016年达到最高金额903.39亿元,近两年则维持在500亿元以下,占创业板总市值比例约1%。

大股东减持特点分析

2008年以前,上市公司大股东通过大宗交易方式减持的情况较少。2008年4月监管部门发布《上市公司解除限售存量股份转让指导意见》,规定上市公司股东预计未来一个月内公开出售解除限售存量股份的数量超过该公司股份总数1%的,应当通过证券交易所大宗交易系统转让所持股份。随后,大宗交易快速发展,通过大宗交易方式减持占上市公司大股东减持的比例逐年上升至2013年的77.47%。

2014年2月12日《关于废止部分证券期货规章的决定(第十二批)》(中国证券监督管理委员会公告〔2014〕8号)发布,废止上述指导意见,加之二级市场影响,2014—2015年上市公司大股东通过大宗交易方式减持的比例稍有减少。

2016年1月9日《上市公司大股东、董监高减持股份的若干规定》发布,规定上市公司大股东在三个月内通过证券交易所集中竞价交易减持股份的总数,不得超过公司股份总数的1%,而未对通过大宗交易方式减持股份数量进行限制。因此上市公司大股东纷纷采用大宗交易方式减持,2016年度上市公司大股东通过大宗交易方式减持的比例达到81.30%的最高值。

2017年5月26日,监管部门发布《上市公司股东、董监高减持股份的若干规定》,规定上市公司大股东通过大宗交易方式减持股份,或者股东通过大宗交易方式减持其持有的公司首次公开发行前发行的股份、上市公司非公开发行的股份,股份出让方、受让方应当遵守证券交易所关于减持数量、持有时间等规定。受此影响,2017—2018年,上市公司大股东通过大宗交易方式减持的比例分别减少至65.40%和53.29%。

从减持大股东数量及平均减持金额来看,2000年~2018年减持上市公司股份的大股东数量从2000年的1名增长到2015年的2867名,达到最高值,后略有下降(见图3);平均每家涉及大股东减持上市公司的减持大股东数量从2000年的1名逐渐增长到接近2名;而平均每名减持的大股东的减持金额也在2015年达到最大值18299.93亿元,后呈逐年下降趋势(见图4)。2016—2018年随着《上市公司大股东、董监高减持股份的若干规定》等法规的颁布和落实,大股东的减持金额受到抑制,但减持上市公司股份的大股东数量以及涉及大股东减持的上市公司数量不减反增。

大股东减持影响分析

从对股价的影响来看,2000—2018年19年期间,共有12年上市公司平均股价上涨,7年上市公司平均股价下跌。在上市公司平均股价上涨的12年中,有大股东减持的上市公司平均股价涨幅大于无大股东减持的上市公司平均股价涨幅的有7年,小于无大股东减持的上市公司平均股价涨幅的有5年;在上市公司平均股价下跌的7年中,有大股东减持的上市公司平均股价跌幅大于无大股东减持的上市公司平均股价跌幅的有5年,小于无大股东减持的上市公司平均股价跌幅的有2年。因此,在市场整体上涨时,大股东减持对公司股价的影响较小;在市场整体下跌时,大股东减持对公司股价的负面影响更为明显(见图5)。

近五年间,上市公司股价平均涨幅分别为47.36%、93.45%、6.20%、2.07%和-28.93%,而有大股东减持的上市公司股价平均涨幅分别为44.96%、91.15%、-8.39%、-5.56%和-30.57%,均低于上市公司整体股价的涨幅。因此,近年来,大股东减持对公司股价存在一定的负面影响。

从对换手率的影响来看,2000—2018年共19年期间,共14年有大股东减持的上市公司股票换手率高于无大股东减持的上市公司股票换手率,仅5年大股东减持的上市公司股票换手率低于无大股东减持的上市公司股票换手率(见图6)。因此,大股东减持对公司股票换手率有一定的提高作用。

从对公司业绩的关系和影响来看,2000—2018年共19年期间,共有15年有大股东减持的上市公司在减持当年的每股收益较上年同比增长率低于无大股东减持的上市公司,有4年有大股东减持的上市公司在减持当年的每股收益较上年同比增长率高于无大股东减持的上市公司。在近五年间,其中有3年有大股东减持的上市公司在减持当年的每股收益较上年同比增长率低于无大股东减持的上市公司,有2年有大股东减持的上市公司在减持当年的每股收益较上年同比增长率高于无大股东减持的上市公司,因此,大股东减持行为与上市公司业绩的相关性并不明显(见图7)。

目前上市公司大股东减持存在的问题

首先,制度设计逻辑有些“水中望月”。股权减持是资本市场健康发展的重要制度安排。一方面,上市公司股东股权减持行为的顶层制度设计,对于推动企业上市前的股权融资和促进创业投资基金、私募股权投资基金发展有着重要意义。大力发展股权融资是解决企业融资难、融资贵问题的重要方式,尤其是部分初创期企业尚未达到首发上市标准时,只能通过创业投资基金等股权投资机构实现融资。科学的股权减持制度能推动创业投资基金等股权投资机构实现完整的业务循环,即股权投资,企业上市,减持变现,再投资,再变现的循环过程。另一方面,股权减持制度有利于促进上市公司价值发现。大股东和董事、监事和高级管理人员基于对公司的了解,能更准确判断公司的价值,当上市公司股价明显高于正常价值水平时,出于获利动机,在合乎法规的前提下适当减持,能推动价值回归,抑制过热炒作。由于我国目前尚未有完善的个股做空机制,上市公司大股东的减持可以看作一股正常的做空力量,为过热的股市降温,避免资产泡沫急剧膨胀,促使股价回归合理空间。然而,目前我国对上市公司股东减持的规范,散见于法律、规章及规范性文件、交易所规则和指引之中,既不利于市场主体明确各自义务,也容易在执行过程中造成混乱。多数减持规则具有“查漏补缺”“一事一补丁”的特点,缺乏统一的制度设计逻辑,不利于市场主体形成稳定预期。不同制度规则从各自关注点出发,对减持提出不同要求,易造成制度重叠,使市场主体承担不必要的成本;或导致制度真空形成套利空间。尤其是对定增、重组获得股份的限售期规定缺乏合理性。目前定向增发、并购重组中部分限售股份的限售期较短且折价率较高,引导这部分投资者较少关注项目本身优劣,更关心一二级市场价差。长期投资和价值投资理念淡漠,财务投资盛行,炒作现象突出,且解禁后减持套现汹涌。

其次,市场约束机制“缺医少药”。估值套利是大股东清仓式减持盛行的主要动因。清仓式减持的主要动因不在减持端,而在获得端。从获得端看,大股东获得股票的成本和收益不匹配,导致其普遍存在估值套利的冲动。现行股票发行体制下,A股市场整体估值偏高,以 2019年 4月计,A股市场平均市盈率为19.52倍,其中,主板平均市盈率为16.71倍;中小板平均市盈率为31.78倍;创业板平均市盈率为54.06倍。股票价格与价值大幅度偏离,部分持股成本较低的股东享受的估值红利较高,通过减持获得的收益远高于正常经营企业的收益,导致限售股减持意愿强烈。而规制约束不足则为清仓式减持现象的泛滥“大开绿灯”。从减持端看,与严格的发行审核制度形成鲜明对照,现有法律法规中关于减持的监管规制相对宽松,除了限售期制度外几乎没有其他约束,大股东一旦禁售期满,即可在二级市场实施减持。设定限售期是对限售股上市流通的主要规制形式,承担着类似股票市场“质保条款”的功能。原有监管规制体系中,对大股东减持行为的规范过度依赖限售期制度安排,一旦限售期届满,对股东减持行为再无实质性限制。这种从极严到极松的“一刀切”式制度设计,导致限售股解禁前后二级市场压力巨大。获得端和减持端的监管失衡,变相鼓励了市值操纵,甚至形成“增发—操纵—减持”的盈利模式和上下游产业链。 更何况,我国上市公司一股独大现象普遍,不少民营控股股东持股比例高,大比例减持不影响其控制力,也是减持操作频繁的原因之一。目前,大宗交易成为大股东减持退出的主渠道,但“过桥减持”现象较为严重。2018年,10%以上大股东通过大宗交易减持后,受让方第二个交易日即通过竞价交易全部卖出的占到37%,10个交易日内即全部卖出的占到89%。我国市场引导资本有序退出的多元化、多层次渠道仍待拓展。在市场敏感时期,大额减持行为可能对市场价格形成冲击,不利于市场稳定。

最后,信息披露规则“雾里看花”。对减持行为的信息披露规范,主要包括收购中的权益变动披露、董监高的持股变动公告、大股东预先披露减持计划等。但上述规则中 5%的权益变动披露界点跨度过大,大股东、董监高持股变动公告内容过于简单,减持计划预披露中减持时间区间过于宽泛。导致减持“信号”不能准确、及时地为其他投资者所知悉,难以规范提前减持、“节奏性”减持或者配合性减持等现象,也未能有效防范内幕交易、操纵市场等违法违规行为。 由于大股东减持的相关信息披露充分性、时效性不到位,市场约束效果自然也就差强人意。尤为值得关注的是,部分上市公司控股股东、实际控制人利用披露拟增持计划的手段,发布所谓的利好消息,但实际执行时仅象征性地增持极少量股票。与高调增持相比,控股股东及实际控制人在减持时,更倾向于悄悄进行甚至存在超比例(5%)减持不披露的情况。由于控股股东、实际控制人及董监高相对其他投资者来说,具有信息和资源优势,大比例减持实际上是在向资本市场传递对上市公司的未来发展缺乏信心的错误信息,因此,对市场的冲击不仅难以避免,而且容易产生放大效应,甚至引发股市“踩踏”“崩塌”事件。可见,上市公司控股股东、实际控制人的减持行为对其他投资者决策极易产生重大影响,而减持行为不透明很容易干扰甚至误导其他投资者的投资决策,也是催生内幕交易、操纵市场等违法违规行为的“犯罪土壤”。目前,有关法律法规对违反信息披露规则减持行为规定的罚款上限为区区数十万元,与减持带来的巨额收益相比,违规成本无疑是“九牛一毛”。其他包括公开谴责在内的监管措施,对大股东和董监高的影响较小,无法起到有效的震慑作用。这些都间接导致了实践中大股东违规减持行为的屡禁不绝。

关于上市公司大股东定向减持的思考

目前,减持制度几经修改但效果不够理想的主要原因在于未能从投资者结构的角度解决股份减持中的不平等博弈,也未能从供求关系角度引入增量资金缓解减持对二级市场价格的冲击。尤为可悲的是,现行规则在规范减持的同时也限制了PE、VC及非公开发行投资者的退出,不利于创投资本的成长。为了有效发挥资本市场的资源配置效应,应当考虑制定大股东定向减持的政策。

(一)大股东定向减持措施应发挥的效应

一是强化市场约束机制建设,推动上市公司回归理性。此前,由于期望通过快速退出赚取一二级市场价差导致的超额利润,投资者对定向增发、Pre-IPO、新三板转板等标的的投资过热,并产生了一些投资乱象;上市公司、拟上市公司把股权融资当作“免费午餐”,过度融资、无序融资趋向明显。定向减持有利于抑制套利型投资行为,促使投资者重新评估股权融资风险,更加注重标的企业的内在价值及长远发展,促进上市公司、拟上市企业更加理性地根据自身实际需求开展股权融资,进而促进资本市场投资、融资功能的平衡发展。由于定向减持可以有效地平衡股份减持中优势股东与二级市场投资者间的不对等博弈,发挥价格再发现功能,改变目前优势股东通过二级市场竞价、大宗交易减持的不对等博弈模式,通过引入专业机构投资者,并借助其定价能力,有效识别股东减持的真实意图,实现股票价格再发现功能,约束股东利用信息优势、持股优势逢高减持、抬轿子减持等行为。受制于定向减持新规,未来上市公司大股东利用一二级市场实现短期套利的空间会收窄、透明度会提高、行为会减少。这将在一定程度上改变上市公司大股东追逐短期资本套利、把资本市场作为“提款机”的行为模式,使其回归理性,更加专注实体经营、公司治理。

二是缓解大额减持冲击市场,明确定向减持政策预期。自股权分置改革以来至2015年,上市公司大股东减持规则相对较为固定,其间大股东减持随着资本市场的涨跌而相应起落。而2015—2017年,监管部门连续三年发布规范性文件对大股东减持提出程度不一的限制。在这样的背景下,大股东对未来政策没有明确的预期,担忧未来减持要求更加严格。因此,监管规则的连续变动在一定程度上强化了大股东减持的动机,对于未来预计会有合理资金需求的大股东,可能会在现有机制下提前减持以满足未来的资金需求。随着近年政策的变动,虽然大股东的平均减持金额受限,但减持的大股东数量以及涉及大股东减持的上市公司数量,均在2018年开始反弹,因此,建议在制定定向减持规则时以常态、长期和稳定为导向,引入数量更多、投资目的更为多元化的机构投资者接盘,引入增量资金,缓解流动性压力,为大额减持提供“减震器”和“安全垫”,减缓定向减持对二级市场的冲击,进而使大股东明确定向减持规则的政策预期,避免规则变化导致的大股东减持策略的改变。

三是加大违法乱纪处罚力度,提高定向减持违规成本。在监管部门减持监管规则逐渐趋严甚至顶格处罚的背景下,大股东未提前披露减持计划、从事短线交易、在禁止交易窗口期减持、超比例减持等违规行为仍“野火烧不尽”。究其原因,违规成本相对于违规收益而言,几乎可以忽略不计。建议在定向减持中引入受到监管的中介机构及机构投资者,并对受让方身份、资金来源等提出规范性要求,约束受让方真实、有效报价。防范定向减持中“马甲”代持、抽屉协议兜底等扰乱市场真实定价、损害中小投资者权益的不当行为,进一步细化对大股东各类违规减持行为的罚则和处罚手段,以有力的监管威慑促进上市公司大股东的减持行为规范化。

四是理性看待合规减持行为,拓宽创投基金退出通道。在遵纪守法的前提下,大股东减持是正常的市场化行为;是股票市场价格形成的重要因素之一;既是市场价格向内在价值回归的需要,也是改善上市公司股权结构,形成良性公司治理机制的契机,本无可厚非。至于大股东减持变现聚集的巨大财富,社会不应戴着仇富的“有色眼镜”,而应给予客观的认识与合理看待,确认股份减持形成的财富是对相关股东多年投入及辛勤工作的回报;是个人价值、投资回报与企业发展在资本市场的统一体现。上市公司大股东的减持行为未来仍将存在,可以通过定向减持有关法规,在坚持规范减持行为、打击违规减持,减小对市场冲击的基础上,激发创投资金、定增资金对拟上市公司或上市公司的投资热情。因为创业投资基金股东等早期投资者在企业上市后,通过减持、转让兑现投资收益,是股权投资领域的基本逻辑与合理需求。因此,有必要在防范大额减持冲击市场的基础上,为创投股东等构建更为合理、有序、可预期的退出渠道,缩短投资周期,提升资本循环利用效率,鼓励资本形成,推动资本市场提高服务实体经济的能力。资本市场的融资功能和投资功能同等重要,建议通过定向减持,区分合法、合理减持行为与恶意、违规减持行为,在精确打击恶意、违规减持行为的同时,保障合法、合理的减持行为,引导资金投入优质上市公司,为实体经济的发展提供资金支持。

(二)大股东定向减持措施应涵盖的内容

一是应对定向减持的交易双方制定相应规范。一方面,对参与定向减持的股东须要求:为避免股东通过定向减持规避减持限制,要求存在不得减持情形的股东不得定向减持;为平衡信息不对称,对上市公司控股股东、实际控制人及董监高参与定向减持设置窗口期,要求其在定期报告、业绩预告或快报以及发生重大事项的有关期间内不得启动、实施和参与定向减持;为保证定向减持顺利实施,股东还应当及时将拟定向减持的股份划转至证券公司为定向减持设立的专用账户。另一方面,对定向减持的受让方须要求:为实现价格发现功能,定向减持受让方应当是具有一定定价能力及风险识别能力的专业机构投资者;为避免股东通过关联方代持、“过桥”等方式,损害定向减持的公平性和公正性,要求与定向减持的股东、为定向减持提供服务的中介机构存在关联关系的投资者,不得成为定向减持受让方;受让方通过定向减持受让的股份,在受让后12个月内不得转让。限售期届满后,受让方卖出所受让股份的,受让方应当在限售期届满前5个交易日,通过提示性公告披露其可以卖出有关股份的数量。

二是应对定向减持的中介机构明确相应职责。定向减持的中介机构应当依法依规、诚实守信、勤勉尽责。保荐机构应当制定和执行与定向减持业务相关的内部控制制度,对定向减持进行全面核查,是否存在大股东不得减持的情形,是否存在违反股份减持窗口期限制、限售承诺、国资管理规定等的情形;受让方是否符合专业机构投资者条件、是否为关联方等进行核查,督促参与定向减持交易的双方合法合规地进行股份转让活动;及时披露定向减持意向书,披露股东名称及拟转让股份数量、转让原因等信息,同时通知上市公司;若是涉及上市公司控股股东、实际控制人定向减持的,应当核查并披露是否存在经营风险、是否存在可能导致控制权变更的情形、是否存在其他未披露的重大事项;上市公司处于定期报告披露期内但尚未披露定期报告的,应当同步披露本期业绩快报;指导、督促交易双方依规完成申报、过户程序,开立定向减持专用股份账户,对拟进行定向减持的股份进行集中保管;在集中保管期间,依规处理集中保管股份产生的相关权益;及时办理定向减持股份相关的申报、过户、回拨及资金划转等事宜;定向减持股份变更登记完成后3个交易日内,应当披露大股东定向减持情况报告书,披露定向减持股东名称、转让原因及数量,受让方名称、受让数量、受让后持股比例及限售安排,以及股份转让后上市公司前十大股东持股情况等信息;对定向减持出具合规报告,就定向减持的股东及受让方是否符合相关法律法规要求,定向减持过程与结果是否公平、公正等发表意见;律师事务所应当对定向减持过程与结果进行见证,出具见证法律意见书和合规报告,并及时予以披露。

加载中...