新浪财经 股票

中金:特朗普当选总统对中国经济意味着什么?

新浪综合

关注

转自微信公众号 中金金网

美国总统大选结果,将于北京时间今天(周三)下午14点前揭晓。新总统究竟是希拉里、还是特朗普,他们各有什么样不同的政策,对金融市场各有什么样不同的影响,对中国金融市场又意味着什么?且看中金公司详细解读。

以下部分来源于2016年10月29日的中金固收报告《美国总统大选,天鹅是白是黑?》;作者:陈健恒-中金公司分析师S0080511030011,范阳阳-中金公司分析师S0080514040001,唐薇-中金公司分析师S0080515110005。

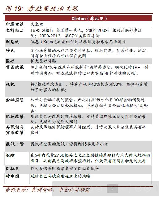
希拉里当选意味着稳定

作为政治精英,希拉里有着丰富的从政经验,在当第一夫人期间,希拉里积极参与政事,负责国家医疗保健改革,还推动国会通过国家儿童健康保险项目等。2000年,希拉里当选纽约州参议员,同年当选国会参议员,在2008年美国总统大选民主党党内预选期间,希拉里作为强有力的竞争对手曾一度领先奥巴马,但最终以失利告终。此后,希拉里在奥巴马政府就任国务卿。

希拉里的政治主张延续了民主党的传统,主张加强政府干预,增加税收和政府开支。

税收方面,希拉里主张向富人提高税率,将7档税率改为8档;将房产税由40%提高到50%。

在金融监管方面,希拉里主张加强对金融机构的监管,严厉打击“影子银行”的非金融借贷行为,支持拆分大型金融机构,并要求向大型金融机构征收“风险费”。虽然对华尔街较为严厉,但精选之初并无这方面的提议,只是后来加上,而且她也从华尔街获得较多竞选捐款,最终政策落实严厉程度可能会打一定折扣。

在其它政策层面,希拉里都显得并不那么激进,比如移民政策并没有太本质的修改;医疗政策也延续奥巴马的医改,只是进行适度修改。

与特朗普在政治主张中为数不多的共同点在于,希拉里也支持扩大基建来刺激经济,但其提出的基建刺激规模低于特朗普的方案,在5年内花费2750亿美元设立全国性的基建银行在支持大规模的项目。

总体来看,虽然希拉里在竞选中战略性的试图撇清与奥巴马理念的关系,但鉴于与奥巴马政府有着千丝万缕的关系,希拉里当选,意味着当前许多政策的延续,很难预期出现奥巴马任期从未有过的“颠覆性的”政策举措。这也是目前金融市场保持相对稳定,市场有信心美联储会在12月份加息的重要原因。

特朗普则当选意味着不可预见性和波动性增加

从政治角度而言,特朗普屡屡发出极端言论,其上台后存在采取极端政治措施的可能性。特朗普作为一个商人,从来没有参与过政治职位。之所以能够一路过关斩将到现在,主要是抓住了底层民众渴望改变现状的心态,同时也将自己区别于政治精英的传统套路,显示自己为普通大众服务,改变美国的决心,获得了不少选民的认同。

在过去几年全球货币政策宽松刺激股票和房地产等金融资产价格上涨的情况下,富人财富以更快的速度上升,而实体经济疲弱使得普通民众的收入和财富并无明显改善,贫富差距因此拉大。贫困民众急于通过选举和投票来表达自身的不满。

因此在全球范围内,民粹主义都开始盛行,并对政治格局造成明显的影响。今年英国退欧以及罗德里戈·杜特尔特当选菲律宾总统都是这种民粹主义的体现。

在政治主张上,特朗普显得较为另类和激进。反映在移民政策、贸易政策、税收政策、金融监管政策上面都是如此。

移民政策方面,特朗普主张在墨西哥边境筑墙,迅速遣返非法移民,并且决不会让非法入移民成为美国公民。

贸易政策方面,特朗普偏向贸易保护主义,提出对所有进口货物施加20%关税,特别是对中国和墨西哥征收45%关税,从TPP中撤出,甚至扬言退出WTO。

税收政策方面,特朗普也延续共和党的一贯主张,提议大幅减税,主张把现行个人所得税累计从7档简化为4档,最高税率33%;提倡废除遗产税;将企业所得税由35%降为15%;对企业迁回海外收入一次性征收10%税收,鼓励海外盈利汇回国内;富人受益最为明显。

在金融监管方面,与希拉里的政见完全相反,特朗普建议废除Dodd-Frank法案,重新审视现在的监管政策,放松银行借贷。

在财政扩张方面,特朗普也支持通过扩大基建来刺激经济,而且刺激方案的规模高于希拉里的提议,他建议至少花费5500亿美元来重新建立美国的基建设施,认为有更多的桥需要重新修建。

在外交政策上,特朗普建议将中国列为汇率操纵国,对中国的贸易加大执法力度,给美国创造更多就业岗位,这可能加剧与中国的贸易摩擦和冲突。

不同候选人当选对经济和金融市场的影响也会有较大差异

鉴于两位候选人的政见有较大不同,不同候选人当选对经济和金融市场的影响也会有较大差异。

如果希拉里当选,考虑到政策的延续性和政见相对没有那么偏激,美国未来的政治和经济的可预测性相对更高,经济的过渡也会更为平稳,金融市场也不会那么恐慌。

但如果是特朗普当选,无论是领导人的个性风格还是政治主见,都会有较大的跳跃,政治和经济的不确定性和不可预见性都会提高,这可能会加剧金融市场波动。

当然,并不是说特朗普当选,其所主张的政策都一定能顺利推行,毕竟所有政策的立法都需要得到参众两院通过。11月8日除了总统选举以外,也将选出新的国会议员。任期两年的众议院435名议员将重新选出,任期六年的100名参议员中有34名参议员面临改选。

2014年选举后,共和党掌控参众两院,在参议院中有54个席位,在众议院有247个席位。在今年参议院选举中,共和党人需要保住的席位远高于民主党人,在面临改选的34名参议员中,只有10位民主党人,而共和党参议员有24名,因此共和党面临可能失去参议院控制权的风险。

如同奥巴马在共和党控制参众两院情况下很难推行政策,如果今年共和党失去参议员控制权,即使特朗普上台当选总统,未来要推行其政见和政策也会面临阻力。新总统将于明年1月20日宣誓就职,选举结果出炉到正式就职期间,新总统还需要任命新内阁成员和主要政府官员。

对经济的影响

从美国最近的经济状况来看,基本延续此前的温和复苏态势,就业改善,居民消费相对平稳。但今年美国经济复苏力度不算太强劲的一个主要障碍是美国企业的资本开支相对偏弱,企业不太愿意增加投资,甚至连生产的意愿也都不是很强,因此在今年美国GDP的构成中,产品库存和企业投资都是薄弱环节。

全球经济需求改善较弱是美国企业投资意愿偏弱的原因之一,但今年是大选年,美国总统的不确定性以及未来政策的不确定性也是压抑企业投资意愿的重要原因。

如果是希拉里上台,在政策延续性和可预见性相对更高的情况下,企业可能会恢复信心,逐步增加企业投资。这可能在中短期内对经济形成向上的支撑力量。根据历史统计数据,在1949年到2012年,从GDP的实际增长率来看,民主党总统执政时期的GDP年均实际增速达到4.3%,比共和党的2.6%高出1.7%,这也显示民主党执政的表现平均而言好于共和党。

而特朗普上台的话,尽管有些政策主见(比如大幅降低企业所得税、放松金融监管、加大基建刺激等)对经济有利,但仍需要较长的立法流程,能否得到民主党的支持也不得而知,关键的是有些政治主张(比如贸易保护、限制非法移民和禁止穆斯林入境、将中国列入汇率操纵国)与目前的政策偏离度较大,可能引发贸易纷争和国家间的矛盾,形成不利局面和不利预期。特朗普上台意味着更大的不确定性,也使得企业不愿意轻易追加投资,在中短期内可能会压制美国经济的表现。

对金融市场的影响

从以往总统换届前后的金融市场表现来看,并无明显的证据显示总统换届会加大资产的波动性。至于奥巴马在08年当选时,金融市场的波动主要是次贷危机带来的,而不是总统换届本身带来的。

1、对股市影响:

尽管近期欧美股市的波动性不大,但从EPFR统计的海外资金流向来看,海外资金近期有撤离美国股市,一方面是加息预期,另一方面也是对总统选举不确定性的担心。如果特朗普当选,那么在政策和经济不确定性更高的情况下,股市的信心会受到打击,资金的撤离速度会加快,可能导致股市的快速下跌,类似于英国退欧的影响。希拉里当选情况下,股市的表现可能相对更稳定一些。

2、对债市/汇市影响

债券市场和汇率的影响来看,近期海外债券收益率持续回升,源于欧美经济数据的改善以及通胀预期的上升。尤其是通胀预期的上升和美联储加息预期,是近期收益率曲线熊市变陡的重要因素。

因为从9月份的CPI数据来看,欧美国家都出现了一定程度的通胀回升,主要是石油价格以及部分大宗商品价格回升的带动,欧洲还因为汇率贬值,也形成了一定的通胀拉动。从欧美的通胀保护债券所隐含的通胀预期来看,通胀预期有所上升。而市场也在Price In美联储12月份加息,目前12月份加息概率升到年内高位。欧洲经济和通胀的改善,也使得市场预期欧央行和英国央行不会进一步增加宽松力度,甚至明年可能会开始缩减QE购买量。

如果希拉里当选,那么政策延续性使得经济平稳过渡,市场可能进一步提高对美联储12月份加息的概率,推动美元在短期内进一步上升。美债收益率可能窄幅震荡或者继续小幅上升。周五FBI再度调查希拉里邮件门事件使得美股和美元下挫,也反过来显示了希拉里当选在短期内更有利于美股和美元。

但如果特朗普当选,那么政策和经济的不稳定性可能会降低市场对经济和加息前景的预期,使得美元走弱,作为避险资产的国债可能会受益,收益率将出现回落。但从中长期来看,由于特朗普主张大幅减税,加上基建刺激,会导致未来几年美国财政赤字进一步回升,从而增加国债的供给量,这从中长期来看会压制美国国债的表现,可能会推升美债收益率。

3、对黄金影响

黄金今年的主要影响因素是利率和避险。上半年全球利率大幅走低以及6月份英国退欧是推动黄金价格上涨的主要因素。近期在全球利率回升,经济环境改善的情况下,黄金价格回落。

如果希拉里当选,政策和经济不确定性较低,加上美联储12月份更可能加息,黄金价格会受到抑制,难以明显上涨。

但反之如果是特朗普当选,那么不确定性升高以及市场加息预期回落和美元走弱都可能明显推高黄金价格。

对中国的影响

对中国的影响而言,希拉里对中国的各方面政策会延续,也相对友好,不会与现状有太大差异。

1、对人民币汇率的影响

而希拉里当选在短期内可能会推升美元,使得人民币在年底和明年年初仍有一定压力,但从去年的12月份加息的经验来看,一旦美联储加息,美元的强势就会放缓,加上欧洲和英国经济都有所企稳,英镑和欧元难以持续下跌,那么美元指数可能也不会持续上升,人民币兑美元的贬值压力也会相应放缓。

而特朗普当选的影响有所不同,可能短期内会导致美元走弱,暂时缓解人民币的贬值压力,但中期来看,特朗普的贸易保护主义(抑制从中国进口货物)以及主张将中国纳入汇率操纵国,都可能会增加人民币贬值压力。而墨西哥比索在特朗普当选的情况下,贬值的压力会更为明显。

整体上来看,希拉里当选更有利于经济稳定和金融市场稳定,而特朗普当选在短期内会打压风险资产,避险资产的债券和黄金反而会受益。

人民币汇率在希拉里当选情况下,短期可能有一定贬值压力,但中期可能转为稳定;而特朗普当选在中期来看对中国汇率不利。

2、对中国债市的影响

对于中国的债券而言,目前影响短端利率和中长端利率的逻辑和因素有所不同,短端利率主要是受汇率贬值压力以及资金面等因素影响,希拉里当选可能短期仍会对人民币汇率有压力,中期压力不见得大,年内短端利率可能仍难以下行,明年抑制因素减轻一些,而特朗普当选可能会形成中期的持续抑制。

而中国的中长端利率主要受供需关系以及对未来经济预期的影响。希拉里当选有利于全球经济和金融稳定和通胀预期的上升,中期来看对国内的中长期债券是偏负面的影响,起到推升利率的作用;而特朗普当选使得经济和金融市场风险偏好承压,反而有利于中长期债券,会起到压低利率的作用。

加载中...