新浪财经 股票

房价疯涨的背后 却有76家上市公司卖房

券商中国

关注

一边是高企的房价,一边则是上市公司纷纷出售房产的消息,是上市公司“逢高减持”,还是另有图谋?

国庆节前一天,又有一家上市公司发布卖房公告。

9月30日,*ST亚星发布公告:卖房!29日,*ST人乐、禾嘉股份两家上市公司加入了卖房大军。

据券商中国不完全统计,今年以来共有76家上市公司发布房产交易公告,其中包括出售或处置房产、转让房产、购买及投资性房产、涉及到房产的关联交易、房产抵押等等。券商中国记者发现,上市公司“扎堆”卖房有一些是为了保业绩,还有一些是为了保壳。

近两日发布卖房公告的包括*ST亚星,还有禾嘉股份。

*ST亚星公告

保业绩

受金融等传统产业业绩下降拖累,今年上半年上市公司整体业绩出现近年最差的负增长,净利润总额同比下降3.57%。

为了保业绩,上市公司到了最后冲刺阶段。近日,不少上市公司“扎堆”卖房。券商中国记者梳理上市公司的房产出售情况,果然是北京、上海、深圳等一线城市的的房产出售频率较高。

长城电脑8月23日公告称,公司通过北京产权交易所有限公司以公开挂牌的方式出售所拥有的位于深圳市南山区一房产;首次挂牌价格为948万元。公司称,根据公司财务初步测算,如本次交易能够顺利完成,预计本次交易对公司财务状况及经营成果的具体影响约为400万元(未经审计)。

长城电脑半年报成绩单来看,归属于上市公司股东的净利润约亏损727万元。若按照长城电脑在深圳房产的挂牌价计算,其房地产收益几乎可覆盖上半年公司业绩的亏损。

值得注意的是,长城电脑公告的卖房理由除了为盘活公司存量资产,优化资源配置,还包括“同时考虑到深圳房产市场价格现处于相对高位”。

记者发现,不少上市公司成功卖房之后可以很大程度弥补或者完全覆盖上半年的亏损情况。

9月27日,天和防务公告称,公司拟公开出售北京3套房产,其中,最便宜的一套拟转让价格为680万元,贵的要1250万元。公司表示,可以有效盘活公司存量资产,预计产生收益约1000万元。天和防务2016年上半年业绩表现不佳,亏损达2170万元,如果卖房成功,至少能够很大程度上弥补上半年的亏损。

此外,绿庭投资、海航创新两家公司或将完全弥补上半年的亏损,绿庭投资上半年亏损1367.91万元,今年9月两次出售房产,累计获利预计达1585.68万元,海航创新9月的卖房收益预计为4992万元,而其上半年亏损1836万元。

业内人士表示,上市公司纷纷加入“卖房”大军,从一个侧面表明当前楼市有过热的态势,实体经济相比房产投资更难获益的扭曲现状。有统计数据显示,今年上半年,在A股上市的2918家上市企业中,有627家公司半年的利润尚不足1000万元。尚不足一套热点地区房产的价格。

另一方面,上市公司选择此时减持房产物业,也向市场传递了一个信号,即楼价可能已经处于阶段顶端,具备了出售的价值。这样的信号是否具备参考价值,对于楼市投机客来说,见仁见智。

保壳

上市公司卖房不仅可以保业绩,一些经营状况不好的ST公司加入了卖房保壳的大军。

9月30日,*ST亚星公告,拟向控股股东长城汇理全资子公司品汇投资出售上海、广州等地6处闲置房产。本次拟出售房产的建筑面积共5666.48平方米,交易价格为3352.23万元,增值率367.67%。

公司表示,本次出售房产事项有利于盘活公司资产、优化资产结构,提高资产运营效率。

9月20日,*ST宁通B晚间公告称,公司要出售两套位于北京市西城区槐柏树街的房产。据公告的评估价显示,两套房产的账面价值为129.74万元,但评估值为2272.62万元,增值额为2142.88万元,增值率1651.68%。公告中称,初步估算房子转让成功后可产生净收益约1200万元。公司公告称,出售资产为公司完成年度预算和改善盈利状况起到积极作用。

还有*ST新梅也在为了保壳买房子。*ST新梅9月14日公告,其控股子公司拟将所持有的新梅大厦部分办公用房出售给公司关联方上海鑫兆房产发展有限公司。初步估算交易完成后,将大幅增加上市公司的利润,达5500万至7500万元。

*ST新梅在公告中明确表示了此次出售房产的目的:“本次关联交易系为盘活公司存量房产,优化资产结构,推动公司股票尽快恢复上市。”

净资产增值率亮眼

不难发现,卖房确实是上市公司短期内减亏、保壳比较行之有效的办法,不少上市公司卖房的净资产增值率着实亮眼。近年来,房价的大幅上涨,不少上市公司手中的房产价值大幅提升。

9月29日,深深宝A公告称,公司拟公开挂牌转让所持深圳市易达祥置业有限责任公司(简称:易达祥置业)100%股权,转让价格不低于1.36亿元。易达祥置业的主要资产为位于深圳市的一地块和两栋厂房。此次交易事项预计将实现税前投资收益约9000万元。

评估报告显示,易达祥置业总资产的评估值为1.36亿元,评估增值9962.84万元,增值率为273.11%;净资产评估值为1.1亿元,评估增值9962.84万元,增值率998.38%。

如果易达祥置业转让成功,将有助于深深宝A扭亏。财务数据显示,深深宝A去年的净利润为-3525.62万元,而今年上半年的净利润仍然为-1509.92万元。这意味着,假设深深宝2016年的净利润继续亏损,那么就有被“戴帽”的可能。

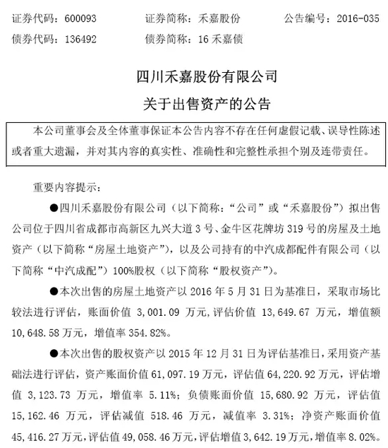
9月29日,禾嘉股份公告称,拟出售公司位于四川省成都市高新区的房屋及土地资产,以及公司持有的中汽成都配件有限公司(简称“中汽成配”)100%股权。公告显示,房屋土地资产评估增值率高达354.82%。

禾嘉股份公告

董事长兄弟姐妹齐“接盘”

如今身陷退市漩涡的欣泰电气则是较早加入卖房大军的上市公司。

今年4月8日,欣泰电气公告称,2015年7月10日,公司第三届董事会第十九次会议通过了《关于出售公司四处房产的议案》,同意出售丹东市四处房产,房产面积96.28平到146.24平不等,总建筑面积535平,总售价2684992元。

2015年8月,此四处房产分别出售给温德玉、温淑香、温月和温遨瑜,并完成过户手续。房产受让方均系公司董事长温德乙先生之密切家庭成员。温德玉先生、温淑香女士、温月女士和温遨瑜分别是董事长的哥哥、妹妹、姐姐和女儿。

欣泰电气表示,本次交易事项所得款项已用于补充公司生产经营所需资金。本次关联交易可减少公司的资产管理成本,达到公司节支、回笼资金的目的;未对上市公司造成任何经济损失。

上市公司卖房除了出现个人之见的关联交易,公司之间也有关联交易现象。

4月7日,华鑫股份公告称,公司拟根据第三方评估值,以50,398.26万元受让上海仪电电子股份有限公司(简称“仪电电子”)所持有的上海市浦东新区金穗路1398号房地产资产。因仪电电子的控股股东——上海仪电电子(集团)有限公司,与公司的控股股东——华鑫置业(集团)有限公司均系上海仪电(集团)有限公司的全资子公司。

华鑫股份称,本次关联交易的目的是为了提高公司持续经营能力,扩大公司经营规模。若本次关联交易得以实施,将有助于提升公司项目储备的规模。

加载中...