新浪财经 股票

快评|《政府工作报告》房地产相关九点解读

市场资讯 2025.03.05 14:44

导读

《政府工作报告》房地产九点解读:防风险、稳市场、促需求、优供给、保交房、建好房、促城镇、稳经济、调政策。

  研究员 / 杨科伟、马千里

3月5日,国务院总理李强在第十四届全国人大三次会议上作政府工作报告。作为“十四五”规划收官之年,聚焦房地产领域,《政府工作报告》做了哪些重要部署?

《政府工作报告》指出:“有效防范化解重点领域风险,牢牢守住不发生系统性风险底线。更好统筹发展和安全,坚持在发展中逐步化解风险,努力实现高质量发展和高水平安全的良性互动。持续用力推动房地产市场止跌回稳。因城施策调减限制性措施,加力实施城中村和危旧房改造,充分释放刚性和改善性住房需求潜力。优化城市空间结构和土地利用方式,合理控制新增房地产用地供应。盘活存量用地和商办用房,推进收购存量商品房,在收购主体、价格和用途方面给予城市政府更大自主权。拓宽保障性住房再贷款使用范围。发挥房地产融资协调机制作用,继续做好保交房工作,有效防范房企债务违约风险。有序搭建相关基础性制度,加快构建房地产发展新模式。适应人民群众高品质居住需要,完善标准规范,推动建设安全、舒适、绿色、智慧的“好房子”。”

01

防范化解风险与发展并重、在发展中化解风险,持续用力推动房地产市场止跌回稳

今年,房地产再次被列入“防风险”任务板块。作为中国经济的支柱产业,房地产行业的政策导向始终牵动市场神经。由于房地产行业产业链长、涉及面广,在投资、消费、财政、居民资产等领域中均占有重要地位,防范地产风险蔓延成为防范化解重点领域风险的首要任务,要压实企业主体责任、部门监管责任、地方属地责任。早在各地方政府2025年工作报告中,至少超14个省份明确提出“止跌回稳”,如辽宁推动房地产市场企稳回升,西藏推动房地产市场止跌回升等,显示出各地稳定房地产市场的决心。

2023年政府工作报告首次将“防风险”列为房地产政策首要任务,提出有效防范化解优质头部房企风险,并通过“金融16条”等措施缓解企业流动性压力。同年,保交付成为行业核心议题,全国推动专项借款支持项目复工,部分头部房企交付缺口逐步收窄。然而,受需求收缩与市场信心不足影响,商品房销售规模、土地购置规模、新开工面积和开发投资额降幅较大。

2024年明确提出“持续用力推动房地产市场止跌回稳”。各地全面放松限购、限贷政策,房贷利率与首付比例降至历史低点,叠加城中村改造专项债、收储存量房等创新工具逐步改善市场供给端库存预期,促使市场信心回升,四季度核心城市成交量显著回升,行业初现企稳迹象。

2025年一个关键变化:强调安全与发展并重,坚持在发展中逐步化解风险,实现高质量发展和高水平安全的良性互动。政策已从从“三稳”到“新模式”的制度性突破、从“救项目”转向“好房子”转变,未来具备“存量盘活能力”、“绿色科技实力”的开发企业仍将会有更大发展空间。

02

需求端:调减限制性措施、加力“两旧一村”更新力度,释放刚性和改善需求

因城施策调减限制性措施,与此前“四个取消、四个降低”政策形成呼应。预计2025年一线城市仍将会进一步优化“限购”政策,二线城市进一步降低落户门槛,通过“以旧换新”、“购房补贴”等工具刺激改善置换需求。

另一方面,《报告》强调今年要加力实施城中村和危旧房改造,大力度稳定和扩大就业,加快构建技能导向的薪酬分配制度。这一系列政策措施将极大提高刚性和改善性需求的基数规模和购房支付能力,改善按揭月供预期。江苏、安徽、广东、福建等多地已经推进落地城中村和危旧房改造,以“房票”安置为基础,提高货币化安置比例,“以购代建”去库存,助力房地产市场止跌回稳。

03

供给端:优化增量、盘活存量,加大土地和存量商品房收储力度

2025年,房地产行业供给端仍将以“优化增量、盘活存量”重塑行业生态。《报告》指出,“优化城市空间结构和土地利用方式,合理控制新增房地产用地供应”。“持续推进城市更新和城镇老旧小区改造,统筹城市低效用地再开发”。一方面可以根据目前市场库存短期减少或暂停高库存城市或区域的新增土地供应,另一方面则需要顺应市场需求从“有房住”到“住好房”的改善需求为主力的变化,加大城市更新力度、加大供应面向改善群体的核心地块和配套城市区域的地块,增加“好房子”供给,减少无效供应做到适销对路,从而降低库存。

盘活存量用地和商办用房,推进收购存量商品房,在收购主体、价格和用途方面给予城市政府更大自主权。拓宽保障性住房再贷款使用范围。统筹安排收入、债券等各类财政资金,确保财政政策持续用力、更加给力。在去年新增2万亿元已经安排完毕基础上,今年继续安排地方政府专项债券4.4万亿元、比上年增加5000亿元,重点用于投资建设、土地收储和收购存量商品房、消化地方政府拖欠企业账款等。

在各地方政府2025年工作报告中,至少15个省份提及存量商品房和存量闲置土地回购等有关内容,重庆、广东等多地强调盘活利用存量用地和商办用房,加大收购存量商品房力度,以优化市场供应结构。赋予地方政府在收购主体、价格和用途上的自主权,盘活存量,加速行业库存去化。

04

利用房地产融资协调机制保交房、保主体,继续防范房企债务违约风险

尽管保交付高峰已过,但交付问题依然局部存在,仍将是2025年行业需要化解的问题和风险,在2024年房地产融资协调机制的经验基础上,继续发挥其作用,一方面保障购房者合法权益,另一方面保障企业经营保主体,使得房企从“输血”到“造血”良性循环,防范企业债务违约风险再次发生和扩散,这对于房地产行业止跌回稳至关重要。房地产市场将在稳定中逐步实现转型升级,为经济社会的持续发展提供有力支撑。

05

构建房地产发展新模式,推动建设安全、舒适、绿色、智慧的“好房子”

在过去三年及当前阶段,风险防范与稳定市场的基础上,有序搭建相关基础性制度,加快构建房地产发展新模式,也是解决房地产行业问题的根本。2024年住建部解释了房地产行业发展新模式的基本内涵,其中关键要建立“人房地钱”要素联动新机制,要充分满足人民群众多层次、多样化的住房需求,要实现多元化住房供给,处理好市场与保障、租与售、增量与存量三对平衡关系,要推进土地供给利用多元高效,“以房定地”、健全指标跨区域交易机制等,要推进房企融资模式改革,优化预售资金监管机制并逐步过渡现房销售。

但新模式的最终目的仍是要适应人民群众高品质居住需要,实现住房品质提升与生活体验升级,通过完善标准规范,推动建设安全、舒适、绿色、智慧的“好房子”,推动房地产行业向高质量发展方向迈进。在各地方政府2025年工作报告中,至少15个省份的文件中直接提及“好房子”的内容,涉及建设要求、制度保障、示范项目建设等。像广东引导企业提高住房建设标准、优化物业服务,建设更多好房子、好小区等。

新模式下对房地产企业转型也指明了方向:一是开发业务品质化,“今后拼的是高质量,拼的是新科技,拼的是好服务。谁能抓住机遇、转型发展,谁能为群众建设好房子、提供好服务,谁就能有市场,谁就能有发展,谁就能有未来”。二是由增量开发为主转为并重存量运营,提升运营管理能力,扩大代建、运营等轻资产业务规模,转变“高负债、高杠杆、高周转”的经营理念,向轻重并举的运营模式转型。

06

新型城镇化仍将支撑中长期住房需求,房地产市场份额将向城市群、都市圈集中

“深入实施新型城镇化战略行动。科学有序推进农业转移人口市民化……大力发展县域经济,提高城乡规划、建设、治理融合水平。发展现代化都市圈,提升超大特大城市现代化治理水平,促进大中小城市和小城镇协调发展。”“加大区域战略实施力度。深入实施西部大开发、东北全面振兴、中部地区加快崛起、东部地区加快推进现代化等战略。提升京津冀、长三角、粤港澳大湾区等经济发展优势区域的创新能力和辐射带动作用。深入推动长江经济带建设、黄河流域生态保护和高质量发展。推动成渝地区双城经济圈建设走深走实。”

中长期来看,新型城镇化仍将为住房需求提供重要支撑,深化户籍制度改革,推进常住地提供基本公共服务,强化随迁子女义务教育保障,推动将符合条件的农业转移人口纳入住房保障体系,帮助新市民落户安家,推进以县城为重要载体的城镇化建设,共享经济发展成果,减轻交易医疗和养老负担和后顾之忧,都有助于拉动购房刚性需求和改善性需求的释放。住建部部长此前表示“从我国城镇化的发展进程看,从我国城镇300多亿平方米存量住房需要更新改造来看,房地产还是有很大的潜力和空间的”。相对于市辖区而言,县域无疑有着更为广阔的发展空间,常住人口高基数下的城镇化率快速发展,无疑意味着更为可观的刚性需求增量。

注重以城市群、都市圈为依托,预示着未来房地产市场份额或将进一步向长三角、粤港澳、京津冀、成渝等核心城市群以及都市圈集中。

07

打好政策“组合拳”,5%经济增长稳预期、稳就业、提高居民收入夯实住房消费根基

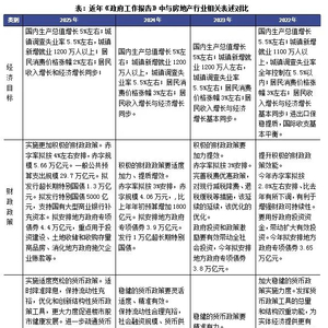
“国内生产总值增长5%左右;城镇调查失业率5.5%左右,城镇新增就业1200万人以上;居民消费价格涨幅2%左右;居民收入增长和经济增长同步;多渠道促进居民增收,推动中低收入群体增收减负,完善劳动者工资正常增长机制。打好政策“组合拳”。提升政策目标、工具、时机、力度、节奏的匹配度。出台实施政策要能早则早、宁早勿晚,与各种不确定性抢时间,看准了就一次性给足,提高政策实效。加强上下联动、横向协作,促进政策从“最初一公里”到“最后一公里”衔接畅通。注重倾听市场声音,协同推进政策实施和预期引导,塑造积极的社会预期。”

今年5%左右的经济增长预期目标,GDP增速目标与去年保持一致。去年以来,经济持续回升向好的态势还在不断巩固拓展,一揽子增量政策和存量政策正持续发挥作用,维持5%的增长目标彰显了稳增长的信心决心,只有在经济不断发展中才能化解问题和风险。

《政府工作报告》提出目标:城镇新增就业1200万人以上,要多措并举稳就业促增收,就业是最基本的民生。居民收入增长与经济增长同步,要多渠道增加城乡居民收入,扩大中等收入群体规模,努力促进低收入群体增收。稳住就业、提高居民收入,方能促进住房消费。

为了实现经济、就业和收入增长目标,2025年政策“组合拳”也将全面发力,宁早勿晚、一次性给足、上下联动、横向协作,塑造积极的社会预期。

08

货币政策适度宽松,降准降息有空间、PSL等结构性工具发力、信贷政策继续优化

“实施适度宽松的货币政策。发挥好货币政策工具的总量和结构双重功能,适时降准降息,保持流动性充裕,使社会融资规模、货币供应量增长同经济增长、价格总水平预期目标相匹配。优化和创新结构性货币政策工具,更大力度促进楼市股市健康发展……。推动社会综合融资成本下降,提升金融服务可获得性和便利度。”

聚焦房地产相关领域,第一,降准、降息仍有空间,在经济增长、降低社会综合融资成本等诉求下,年内降准降息仍然可期;第二,结构性货币政策工具有望接续发力,定向支持相关领域“优化增量、盘活存量”去库存。例如PSL支持城中村改造和老旧危房改造、支持城市更新和住房设施适老化改造;特别贷款支持地方政府收购存量商品房回购闲置存量土地,再比如规模达千亿的租赁住房贷款支持计划在多个试点城市落地,拓宽保障性住房再贷款使用范围;第三,居民住房信贷政策仍有优化调整空间,刺激居民购房意愿和提高购房支付能力。在去年降低存量住房贷款利率、减轻居民利息负担1500亿元基础上,存量贷款利率仍有继续下降的空间。首付比例和新增贷款利率同样有继续下调的可能性和必要性。

09

积极财政政策适度加力、提质增效,支持投资建设、土地收储和收购存量商品房

“积极的财政政策要适度加力、提质增效。赤字率拟按3%安排,赤字规模4.06万亿元。拟安排地方政府专项债券3.9万亿元。发行1万亿超长期特别国债。实施更加积极的财政政策。统筹安排收入、债券等各类财政资金,确保财政政策持续用力、更加给力。今年赤字率拟按4%左右安排、比上年提高1个百分点,赤字规模5.66万亿元、比上年增加1.6万亿元。一般公共预算支出规模29.7万亿元、比上年增加1.2万亿元。拟发行超长期特别国债1.3万亿元、比上年增加3000亿元。拟发行特别国债5000亿元,支持国有大型商业银行补充资本。拟安排地方政府专项债券4.4万亿元、比上年增加5000亿元,重点用于投资建设、土地收储和收购存量商品房、消化地方政府拖欠企业账款等。今年合计新增政府债务总规模11.86万亿元、比上年增加2.9万亿元,财政支出强度明显加大。要加快各项资金下达拨付,尽快形成实际支出。”

积极财政支持房地产具体体现在以下三方面:第一,财政扩张支持经济投资建设、稳定经济增长、扩大就业基数和稳定劳动者收入预期,这种“扩张性财政+民生导向”的组合,既托底短期增长,又为长期住房消费升级注入动力;第二,地方专项债券支持土地收储和收购存量商品房,有效降低行业库存风险,改善行业发展预期;第三,完善社会保障体系提升住房消费信心,减轻居民生育、教育、养老等负担,增强居民消费信心,对提升住房消费意愿也有积极作用。

版:鸟姐

(转自:克而瑞地产研究)