股民懵了!突发暴雷 这些公司,请远离!(附“雷股”名单)
周末国企造假股被ST震惊市场!
中泰化学(002092)发布公告,公司及相关责任人收到新疆证监局出具的《行政处罚事先告知书》,公司股票自2024年5月21日起被实施“其他风险警示”,公司股票自2024年5月20日开市起停牌1天,自2024年5月21日开市起复牌;股票简称由“中泰化学”变更为“ST中泰”。
这是退市新规再次发威!沪深证券交易所修订完善并正式发布相关退市规则,增加了适用于财务造假的其他风险警示制度(ST)指标。根据中国证监会行政处罚事先告知书载明的事实,上市公司披露的年度报告财务指标存在虚假记载,尚未达到退市标准的,实施其他风险警示。
3月24日晚间,中泰化学称,上市公司控股股东新疆中泰(集团)有限责任公司(简称中泰集团)已被中国证监会立案。
经查明,2021年至2023年,中泰集团违规占用中泰化学资金累计超过84亿元;2020年至2022年,中泰化学财务数据披露不准确,累计虚增收入72.85亿元。
其中,中泰化学2022年年报中存在虚假记载;未及时披露控股股东及其关联方非经营性资金占用的关联交易,2021年年报、2022年年报中存在重大遗漏;案涉公司债券及债务融资工具存续期披露的年报存在虚假记载、重大遗漏,相关债券募集说明书信息披露不准确。
退市新规显威力!
4月12日,证监会发布《关于严格执行退市制度的意见》,其中明确提出调低2年财务造假触发重大违法退市的门槛,新增1年严重造假、多年连续造假退市情形。
节后新规开始彰显为力!
5月12日晚间,海峡创新、汇金股份、特发信息先后公告,由于存在年报虚假记录等违规行为,公司及相关负责人受到相应行政处罚,并在5月13日停牌,5月14日起被实施“其他风险警示”,股票简称变更为“ST峡创”、“ST汇金”、“ST特信”。影响如何,直接看股价走势:
退市新规六大要点
退市新规如何看?大致以下六大要点:
1.一年造假、连续两年造假退市指标:以2024年度作为首个起算年度。这意味着,对于一年内财务造假达到退市标准的情况,以及连续两年造假的情况,将从2024年开始计算。
2.连续三年及以上财务造假退市指标:以2020年度作为首个起算年度。对于2020年以来连续三年及以上财务造假的公司,证监会将从严适用新规予以退市。
3.财务造假ST指标:对于上市公司财务造假达不到退市标准的,实施ST风险警示。这一措施旨在加强对财务造假公司的风险提示和市场化约束。
4.过渡期安排:对于财务类、规范类、市值类等指标,均给予了一定的改善期限,以确保新旧规则标准的平稳过渡。
5.重大违法类退市指标:总体按照不溯及既往和稳定投资者预期的原则,以上市公司收到行政处罚事先告知书为新老划断时点。新规则发布实施后收到告知书的,适用新规则;发布实施前收到的,适用原规则,不再追溯适用。
6.有限追溯适用:新规对连续3年及以上财务造假退市、资金占用未解决且未变更控制权、新规之后收到财务造假行政处罚决定书实施ST等情形予以有限追溯适用,目的是加大对违法违规行为的惩治力度。
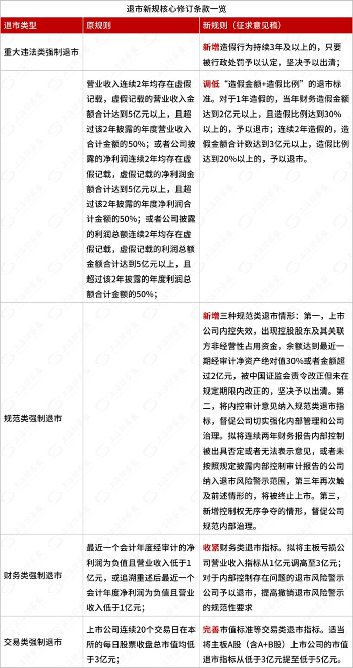
核心对比如下:
规避这些股!
基于退市新规,花街团队整理了一份名单,是否存在风险投资者自行判断,交易本质是驾驭风险!这里不再过分解读。好心提醒一句,远离雷股,小心被炸!重磅名单如下:
注:以上信息基于公开资料,不构成任何投资建议!