新浪财经 股票

快评|三部委推进“认房不认贷”,利好置换及异地购房

市场资讯 2023.08.26 08:02

导语

三部委发文后,“认房不认贷”将在地方加速落地,京沪等少数还在执行认房又认贷政策的城市也有望跟进调整。

  文 / 杨科伟、李诗昀

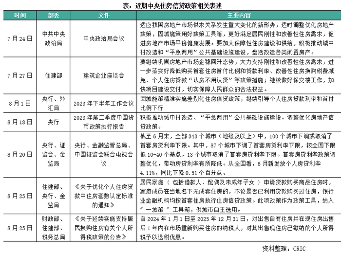
825日,住建部等三部委联合发文推进认房不认贷落地,同日财政部等发文延期换购住房退还个税政策。据统计,2022年以来,全国至少已有65城优化了认房认贷政策,但核心城市中,仍有北上广深蓉镐等14城还在执行认房又认贷。我们认为,未来这些城市也有望跟进调整,政策落地后,置换和异地购房者将率先受益,首付筹资压力和按揭成本都将大大降低。

01

央行等三部委推进“认房不认贷”落地财政部等延期住房置换退个税政策

8月25日,住建部、央行、金监局等三部委联合发文,推进“认房不认贷”落地。明确申请贷款购买商品住房时,家庭成员在当地名下无成套住房的,不论是否已利用贷款购买过住房,银行业金融机构均按首套住房执行住房信贷政策。

无独有偶,财政部、住建部、税务总局等三部门延期换购住房退还个人所得税政策。将去年9月30日出台、原本将于今年底到期的置换住房退个税政策,延期到2025年底。即2025年12月31日前出售自有住房并在1年内重新购买住房的纳税人,对其出售现住房已缴纳的个人所得税予以退税优惠。

实际上,近期中央已就住房政策多次表态,对于“认房不认贷”也有过明确预告。7月24日政治局会议提出要适时调整优化房地产政策,27日住建部部长在建筑企业座谈会上,指明政策三大优化方向——降首付、降利率、落地“认房不用认贷”。8月20日央行、证监会、金监局召开联合电话会议,指出要调整优化房地产信贷政策。

我们认为,“认房又认贷”是典型的市场过热时期出台的限制性交易政策,应当随着市场供需关系转变适当优化甚至退出,以支持和鼓励合理购房需求有序释放。三部委发文后,“认房不认贷”将在地方加速落地,京沪等少数还在执行认房又认贷政策的城市也有望跟进调整。

02

京沪等14城尚未取消“认房又认贷”落地后利好置换、异地购房

据我们统计,2022年以来,超过65城发文调整认房认贷政策。内容主要包括:第一,杭州、天津执行“认房不认贷”,典型如杭州,去年11月开始,允许在杭无住房但有已结清贷款记录的购房者,按首套房贷政策再购房。第二,贵阳、郑州等执行“认贷不认房”,典型如贵阳,有一套房但贷款已结清的,购买二套房可执行最低首付20%和利率下限的优惠政策。

但截至目前,核心城市中,还有至少14个城市在执行“认房又认贷”,包括北京、上海、广州、深圳等4个一线城市,以及成都、西安、长沙等10个二三线城市。三部委发文后,这些城市也有望跟进调整现有信贷政策,开始执行“认房不认贷”。

执行“认房不认贷”后,两类购房者将率先受益,首付压力和信贷成本都将明显降低:第一,置换客群,卖一套后再买一套,还能享受首套房的优惠首付比例和利率;第二,异地购房者,在认定套数时,只核查本地有没有住房,即便外地有房,再买也按首套算。

以上海为例,一旦落地“认房不认贷”,这两类购房者置业首付资金可以减半准备,即原本70%的首付现在只需要35%,贷款利率也将降低70BP,按照500万贷款等额本息30年计算,累计利息总额可以节约将近80万。

排版 | Jenny'

加载中...