新浪财经 股票

专题回顾 | 行业竞争格局重塑下,外资房企的退与进

市场资讯 2023.01.24 08:51

导读

把握机遇,加码核心城市布局;商住并进,持续优化资产配置。

研究员 / 朱一鸣、贡显扬、汪慧、唐嫣蓓

■■■

以港资房企为代表的外资房企进入内地房地产市场较早,长期以来被视作内地商品房开发和商业地产开发运营的先导者。虽然目前整体销售规模在行业百强房企中并不出众,但凭借稳健保守的经营风格、地产开发和商业运营并进的发展逻辑,外资房企的盈利能力和负债水平普遍优于行业平均。近年来行业调整持续、内地不少规模房企深陷流动性困局、暂缓拿地,企业竞争格局重塑。这对资金相对充裕、负债水平低的外资房企而言是机遇也是挑战。本文我们将从发展历程、经营逻辑、城市布局、竞争力优势等角度出发,对外资房企的经营现状和发展动向做进一步的探究。

01

外资房企发展较早经营逻辑区别于内资房企

1、外资房企占据行业一席之地,以港资房企为主

外资房企主要是指那些在海外或港澳台地区起家,后携资进入内地房地产市场进行投资发展的地产开发企业。在中国房地产市场的发展进程中,外资房企被大家视作内地商品房开发和商业地产开发运营的先导者。虽然目前外资房企整体的开发规模在百强房企中并不占优势,但不可否认外资房企在行业中仍占据着一席之地。

具体来看,目前我们所熟知的外资房企主要可以分为港资房企、台资房企和新加坡上市房企。根据克而瑞《2021年中国房地产企业销售TOP200》排行榜,目前共12家外资房企在行业销售TOP200,其中以港资房企为主,如路劲集团、瑞安房地产、香港置地、新世界中国、九龙仓、港龙中国等。仁恒置地、凯德置地、吉宝置地3家新加坡上市房企也在TOP200之列。总体而言,在内地房地产市场,港资房企不管是企业数量还是发展质量都超过其他外资房企。

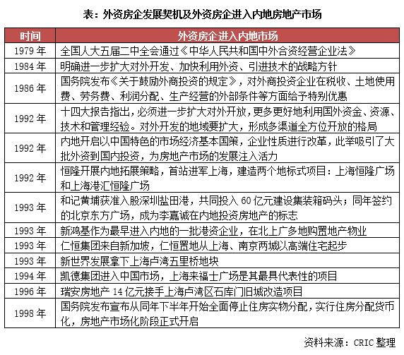
2、内地经济腾飞和政策利好下,外资房企进入较早

外资特别是港资房企进入内地房地产市场投资房展主要有两方面的契机。一方面,改革开放后中国经济腾飞,内地房地产市场比香港房地产市场有更大的人口基础和长期的投资发展潜力。特别是20世纪末内地扩大对外开发,中国房地产开启市场化新阶段。另一方面,1997年香港回归伴随着政策的利好驱动,吸引了大批外商赴内地投资,为房地产市场注入新的活力。外资特别是港资房企如长江实业、恒基兆业、新世界、新鸿基等都开始提升对内地市场的关注。

(部分略)

3、外资房企整体经营风格更为稳健,发展逻辑与内资房企有所不同

总体而言,外资房企更关注经营收益、财务层面的稳健并注重规避行业的周期性风险。究其原因,一方面,经历金融危机后存活下来的港资房企普遍偏向更为谨慎、保守的经营策略。另一方面更为主要的是,外资房企多数是以家族企业的模式发展,发展至今接班人基本都已是第三代。

因此,其管理层整体的经营逻辑和对风险的认知与我们常见的部分内地规模房企不同,表现为更追求家族财富的世代稳健增长和企业的长治久安。相比之下,在近年来内资房企依靠高杠杆、高周转,大举扩张、奋力冲规模时,港资房企就更显谨慎。同时,也正是基于这样的长期经营目标,外资房企更偏好开发并持有内地核心一二线城市的投资物业和商业地产项目,并发挥自身相对成熟的开发和运营优势,以获得更好的现金流表现和长期稳定的投资收益。

02

资金优势明显积极寻求合作开发及旧改机会

1、外资房企规模分化明显,合作开发寻求机会

(1)2021年销售TOP50中外资房企仅2家

从地产开发的销售业绩来看,外资房企整体的开发规模在行业中并不占优势。一方面,外资主要是港资房企的经营风格更为稳健保守,在内地城镇化红利期并未选择用高杠杆和高周转战略撬动规模增长。另一方面,外资房企相对更追求持续稳健的现金流入和盈利表现,会将一部分资金用于商业地产和投资物业的开发及运营。

在2021年克而瑞中国房地产企业销售排行榜中,仅路劲集团和仁恒置地在操盘金额TOP50房企之列,分别排在第46和48位。而瑞安房地产、香港置地、新世界中国、九龙仓、港龙中国等则都徘徊在百强左右。规模出现分化断层,在TOP51-TOP100梯队中外资房企缺位。此外,其他多数外资房企如天安投资、凯德置地、长江实业等,在内地房地产市场全年的地产开发销售规模都在150强之外。

具体从企业表现来看,瑞安房地产2021年得益于上海、武汉、重庆等地项目的业绩表现,全年实现销售金额302.7亿元,同比增长43%,近5年的复合增长率逾30%。新世界中国和天安投资在内地地产开发板块的销售业绩增速在港资房企中也相对较高。但同时,也有个别外资房企近年在内地房地产市场的投资和销售规模都有明显缩减、或是有资产出售的情况出现,如长江实业、莱蒙国际等。

(2)外资房企寻求合作开发机会,拓展项目布局(略)

2、长三角、大湾区一二线城市为主,积极参加城市更新

(1)投资偏好一二线城市,以长三角、大湾区为主

从投资布局来看,外资房企受到自身规模、发展战略以及地缘因素等多方面的影响,投资更为偏好核心一线和强二线城市。如外资房企初入内地时,多选择深圳、上海等文化认同感更强、城市配套也相对成熟的沿海城市作为落脚点。目前虽然外资房企在内地房地产市场已有相当体量的布局,但从区域来看,长三角经济圈的上海、南京、苏州、杭州,粤港澳大湾区的深圳、广州、佛山等城市仍然是外资房企投资布局的首选。此外,中西部区域的郑州、重庆、武汉、成都等也是目前外资房企投资的热点城市。

(部分略)

(2)外资房企积极参与旧改及城市更新

从投资途径来看,除了招拍挂之外,近年来外资房企也积极通过合作开发、收并购及城市更新等多个渠道扩大自身的土地储备。2021年瑞安房地产与上海永业集团以50/50的比例成立合营公司,开发上海市黄浦区122街坊太平桥社区城市更新改造项目,总用地面积2.76万平方米。新世界中国也凭借自身稳健的发展和持续深耕内地战略,成功收购3宗大湾区旧改项目,包括深圳龙岗区188工业区改造、光明区光侨食品厂项目及广州市海珠区第二人民医院宿舍项目。

一方面,对外资房企而言,旧改和城市更新项目溢价能力更强,在积极参与城市旧区改造与产业升级及城市发展的同时,也为企业未来的发展丰富了土地储备资源。另一方面,城市更新项目所处的区域配套相对成熟,而外资房企又以开发运营商业地产项目见长。凭借自身的开发经验和品牌优势,外资房企有更多的机会可以打造出区域标杆的城市综合体和商业配套产品。

3、盈利能力行业领先,资金及融资成本优势明显

(1)租金收入占比逾4成,盈利能力优于行业平均(略)

(2)低负债、低杠杆经营,资金和融资成本优势明显

除了盈利能力领先外,外资房企能穿越行业周期、持续稳健经营也得益于其良好的财务水平。具体来看,受益投资物业租赁收入的稳定现金流入以及稳健发展、低杠杆经营的发展理念,外资房企自有资金相对充裕、负债率水平更低。

在目前市场调整持续、房企融资及流动性受限、部分企业偿债违约甚至暴雷的行业背景下,绝大多数外资房企的“三道红线”指标都保持在绿档,净负债率、扣除预收账款的资产负债率水平明显优于行业平均。如仁恒置地、港龙中国、新世界中国2021年的净负债率水平保持在50%以下,九龙仓集团、瑞安房地产、新鸿基地产、嘉里建设的净负债率水平更是低于30%。此外,得益于一贯的稳健经营,多年来外资房企的融资渠道和融资成本也都颇具优势。

4、产品需求把握及产品打造仍有提升空间

从产品层面来看,不可否认,早期外资房企凭借其丰富的开发经验为中国内地的商品房市场注入了新鲜血液,带来了成熟的产品和开发理念。但近年来随着内地房地产市场的高速发展、城镇化进程加快,在涌现出一批本土规模房企的同时,居民人居生活水平不断提高、市场对产品的需求也在不断迭代升级。但整体来看,目前外资房企对市场产品需求、对产品户型设计的把握略显逊色、不及内房企,一定程度上也影响了项目的销售去化水平。在目前行业竞争回归产品,“产品力”对房企的重要性日益凸显的发展趋势下,外资房企也应与时俱进,提升自身的产品打造能力。

03

持有物业收入占重头投资聚焦一二线高端市场

1、“租售并举”模式成熟,租金收入占重头远高于内地房企

不同于内地房企“规模导向”发展路径,以港资为代表的一众外资房企则转向“租售并举”经营模式,重视持有物业运营。该模式的核心在于通过获取租金收入,为企业提供稳定现金流、平衡收益结构,提升抗风险能力。

在此模式下,外资房企持有物业收入(主要为租金收入,包含少数管理服务收入)占比显著高于内地房企。根据克而瑞数据统计,内地房企持有物业收入占比普遍不足10%,但是不少外资企业可达到三成,甚至半数以上,如新鸿基、太古地产、嘉里建设、恒隆地产等。

具体以恒隆地产为例,恒隆地产是一家典型的港资商业地产企业,近五年收入结构变动反映出企业“去销售、重租赁”的战略导向。2017年物业销售与物业租赁收入贡献分别占41%、59%,到2021年度,企业收入与利润已经完全来自物业租赁业务,整体租赁收入同比增长约16%至103.21亿港元。

2、投资聚焦一二线城市,恒隆、新鸿基等坚持深耕上海(略)

3、产品定位高端化,在多个中心城市打造商业标杆项目

外资房企在内地的商业产品线布局并不追求多样性,大多保持在1-3个系列。如恒隆地产在内地商场均以“恒隆广场”命名;新世界主推艺术化购物中心K11;新鸿基以IFC、amp两条产品为主。商业主线的明确,有利于突出商业品牌的特色,加速提高市场的认知度和影响力,同时也便于项目的复制和推广。

另外,外资商业项目定位偏高端化,这也主要得益于企业资金雄厚和丰富的运营培育经验。从产品线梳理来看,恒隆地产的恒隆广场、新鸿基的IFC、九龙仓的时代广场、嘉里建设的嘉里中心均为高端系列,项目主要布局自上海、北京、杭州等中心城市,并成为城市商业地标。

4、部分外资房企积极通过存量改造、轻型化转型提升核心竞争力

整体来看,外资房企在内地商业地产领域发展以“稳中求胜”,目前已形成一定影响力。但受疫情影响,市场整体不景气,叠加商业项目竞争局势日益严峻,商业运营也面临不小的挑战。部分外资房企已通过存量改造、轻型化转型寻找突破口,提升核心竞争力。

恒隆地产是存量改造的典范。2017年恒隆地产启动上海港汇恒隆广场优化计划,通过硬件装饰升级、动线优化、品牌层级提升、引入直播带货新型经营模式全方位提升商场的消费体验,并取得了显著的成效,商场销售和租金收入都得到改善,这也为其他商场未来经营提供了成功经验参考。

新世界旗下K11正式启动轻资产管理模式。2022年3月16日,K11集团宣布,旗下全资子公司深圳新艺思商务服务有限公司成功投得由上海浦发上城置业有限公司公开招标的上海金桥地铁上盖项目商业部分管理服务的项目。这是K11集团首个位于中国内地的轻资产管理项目,标志着K11集团正式进军内地轻资产管理市场。集团预计2023年底,内地商业管理轻资产项目将增至10个。

商业地产从运营持有的重资产模式向输出服务的轻资产模式转型已成为必然趋势。轻资产化模式不仅有利于实现规模上的快速突破,同时将风险降低,未来或有更多的房企参与到轻资产化转型中。但轻资产化也对企业运营商的运营能力提出了新的要求,若运营能力不足,轻资产模式也会受制于合作方,给未来发展带来不确定性。

04

行业竞争格局重塑对外资房企是机遇也是挑战

总体来看,外资房企虽然进入内地房地产市场较早,长期以来被视作为内地商品房和商业地产开发的先导者。但受制于其相对稳健保守的经营风格和规避风险的投资偏好,在一定程度上也错过了近年内地房地产市场特别是三四线城市城镇化红利所带来的规模高速增长期。但同时,也正是基于长期稳健经营的发展目标,外资房企更偏好开发并持有内地核心一二线城市的投资物业和商业地产项目,收获了更出色的现金流表现和稳定的投资收益。

在目前行业盘整、房企融资及流动性受限、部分企业偿债违约甚至暴雷的行业背景下,绝大多数外资房企仍保持了不错的利润规模和盈利及能力。凭借低负债、低杠杆经营,“三道红线”指标保持在绿档,资金和融资成本优势明显。也正是地产开发和商业运营并进的发展模式,赋予了外资房企穿越行业周期的实力。

同时,市场下行压力下,内地房企资金趋紧、深陷流动性困局、暂缓拿地,至今未有起色。这样的背景下,对于外资房企而言无疑是低位补仓的大好时机。目前,外资房企一方面基于自身的资金和财务优势,纷纷寻求项目合作开发机会,获取项目实现共赢。另一方面也积极把握一二线城市的旧改和城市更新机会,多渠道扩容自身的土地储备。自2021年下半年起,嘉里建设、瑞安房地产、仁恒置地、路劲等都在大手笔参与内地房地产投资。

如瑞安房地产重仓武汉,在武汉第三次集中供地中,与武汉城建合作中标三宗地块,总代价高达165亿元。嘉里建设则持续押宝上海,入主多个综合体项目,2021年11月公告成为黄浦区金陵东路最终的保护性开发主体;今年1月4日再次发布公告,成功招标购入上海市黄浦区金陵东路综合用地,总代价133.29亿元。此外,太古地产今年三月也宣布未来十年斥资超500亿港元投资内地房地产。

目前内地房地产市场调整持续,企业竞争格局面临重塑,对外资房企而言是机遇也是挑战。整体来看,外资房企对内地房地产市场的投资机会保持乐观。但结合历年外资房企的“进”与“退”来看,整体动作或仍将保持谨慎,深耕市场的机会型补仓会增加,但投资潮难现。外资房企在内地的投资在“精”而不在“多”,当前市场状态下,投资竞争降低,尤其利好头部外资房企通过精准投资,强化资产组合、进一步巩固整体竞争力。

排版丨Jenny

行业竞争格局重塑下,外资房企的退与进

一、外资房企发展较早,经营逻辑区别于内资房企

1、外资房企占据行业一席之地,以港资房企为主

2、内地经济腾飞和政策利好下,外资房企进入较早

3、外资房企整体经营风格更为稳健,发展逻辑与内资房企有所不同

二、资金优势明显,积极寻求合作开发及旧改机会

1、外资房企规模分化明显,合作开发寻求机会

(1)2021年销售TOP50中外资房企仅2家

(2)外资房企寻求合作开发机会,拓展项目布局

2、长三角、大湾区一二线城市为主,积极参加城市更新

(1)投资偏好一二线城市,以长三角、大湾区为主

(2)外资房企积极参与旧改及城市更新

3、盈利能力行业领先,资金及融资成本优势明显

(1)租金收入占比逾4成,盈利能力优于行业平均

(2)低负债、低杠杆经营,资金和融资成本优势明显

4、产品需求把握及产品打造仍有提升空间

三、持有物业收入占重头,投资聚焦一二线高端市场

1、“租售并举”模式成熟,租金收入占重头远高于内地房企

2、投资聚焦一二线城市,恒隆、新鸿基等坚持深耕上海

3、产品定位高端化,在多个中心城市打造商业标杆项目

4、部分外资房企积极通过存量改造、轻型化转型提升核心竞争力

四、行业竞争格局重塑,对外资房企是机遇也是挑战

加载中...