新浪财经 股票

财经早报: 新兴市场资本外流再遇“大考” 4新股今日申购

新浪财经综合

关注

【618福利】狂欢618,三重好礼限时大派送!徐小明等名师VIP超值钜惠,幸运锦鲤买一赠一,更有二季度收官策略免费听!速戳进入>>

【首席策略课】创业板极限反弹,能否支撑向上趋势?拐点已现,短线操作如何应对?徐小明二季度收官策略揭秘!点击查看>>

市场回顾】

A股:周四A股三大指数开盘涨跌不一,沪指、深成指开跌,随后翻红。沪指全天呈震荡走势,深成指、创业板指震荡上行。午后,三大指数高位盘整。盘面上,半导体、光刻胶、酒类概念板块涨幅居前,采掘服务、农业种植、石油板块跌幅居前。

美股:北京时间18日凌晨,美股周四收盘涨跌不一,道指连续第二个交易日下滑,纳指逼近历史最高收盘水平。道指跌210.22点,或0.62%,报33823.45点;纳指涨121.67点,或0.87%,报14161.35点;标普500指数跌1.84点,或0.04%,报4221.86点。

中概股:新能源汽车股集体上涨,理想汽车涨超8%,小鹏汽车涨超7%,蔚来汽车涨超5%。联代科技暴跌超72%;教育股普跌,第一高中教育跌近16%,水滴公司跌超11%,网易有道跌超9%,新东方跌近9%,高途跌超8%,掌门教育跌超4%;雾芯科技跌超6%,唯品会跌近5%,欢聚集团、趣头条、中网载线、迅雷跌超2%,嘉楠科技跌近2%,爱奇艺、乐居跌超1%。

欧股:全球市场对美联储转向“鹰派”的信号做出反应,欧洲股市周四(6月17日)普遍下挫。泛欧斯托克600指数小幅下跌0.53点,跌幅0.12%,报459.33点,结束了连续九个交易日的涨势。其中公用事业股领跌,跌幅1%,银行股上涨0.5%。

【要闻盘点】

打击恶意炒作显效!发改委:促进大宗商品回归价格合理

6月17日,国家发展改革委召开6月份新闻发布会,国家发展改革委新闻发言人孟玮介绍发用电和投资项目审批情况,并就应对大宗商品上涨的举措成效如何,广东、云南为何电力供需紧张,还将怎样吸引外资等问题一一回应。孟玮表示,今后一段时间,发改委还将会同有关方面,视市场变化,适时开展多批次储备投放,及时增加市场供应,缓解企业成本压力,促进价格回归合理区间。

点评:近几个月来,部分大宗商品价格出现较大幅度上涨,涨幅明显偏离供需基本面,超出了恢复性上涨的合理范围。

全球通胀来势汹汹 专家分析中国货币政策有一定收紧压力

首先海外通胀的高企短期还不至于引起海外货币政策的快速收敛,目前看美联储最快缩减QE还需要等到明年,欧央行则会更晚。且目前人民币汇率仍处高位且中美利差较大,海外通胀尚不足以对国内货币政策产生较大压力。回到国内,PPI同比高点基本确立,后续将逐步回落,短期货币政策压力有所缓解。但需要警惕的是,四季度至明年非食品CPI和核心CPI可能回升至较高水平,叠加美联储逐步缩减QE,国内货币政策存在一定的收紧压力。

点评:中国在强化宏观政策应对时,没有搞“大水漫灌”,一些国家批评中国应对政策力度不够,对全球经济恢复的贡献不足,而这显然是出于偏见或误解。

5月70城房价出炉:重庆新房涨幅1.9%领跑

6月17日,国家统计局公布了5月份70个大中商品房销售价格变动情况,数据显示,5月份各线城市新建住宅价格同环比均现小幅上涨,但涨幅回落,二手住宅涨幅则在本月出现分化。70个大中城市中,新房价格环比上涨的城市达到62个,3个城市持平,仅5个城市下跌,分别为:蚌埠0.3%、安庆0.2%、常德0.3%、南充0.2%、大理0.4%。国家统计局城市司首席统计师绳国庆分析,70个大中城市商品住宅销售价格涨幅基本保持稳定态势。

点评:各等级城市价格表现较为稳定,涨幅较上月微涨或者持平,在调控政策逐渐发挥效应下,新房价格涨幅趋于平稳,一线城市涨幅仍然领先,房价水平较为坚挺。

6月份LPR大概率保持不变 专家预计下半年政策利率总体保持稳定

中国人民银行6月15日续作2000亿元中期借贷便利(MLF)时操作利率维持不变,意味着6月份即将确定的贷款市场报价利率(LPR)继续“原地踏步”几乎是板上钉钉的事情。毕竟,1年期MLF操作利率是1年期LPR报价的参考基础,自2019年9月份以来,二者一直保持同步调整,点差固定在90个基点。

点评:下阶段政策利率总体可能还是保持稳定。在苏宁金融研究院宏观经济研究中心副主任陶金看来,目前LPR暂时没有明显调整的必要。

公募“清盘潮”调查:清盘数量大增152% 小微基金举步维艰

截至2021年6月17日,从基金到期日看,今年已有116只公募基金产品宣布清盘。事实上,这是自2015年以来,同期进入清算的基金数量亚军的一年,仅次于2018年。2018年是基金清盘的高峰,全年清盘基金达428只。从分类来看,清盘最多的是中长期纯债型基金,其余清盘基金还包括灵活配置型基金,偏债混合型基金以及被动指数型基金。

点评:一般来说,一些缺乏长期业绩和特色的基金产品容易边缘化,规模越来越小,触发终止的条件。而大量主动清盘,多数是因为产品优胜劣汰,让资源集中在更好的产品中。

美元大反弹加剧人民币双向波动态势 新兴市场资本外流再遇“大考”

美联储再度成为搅动金融市场的“主角”。受逾半数美联储官员预计2023年前将加息两次影响,美元指数(91.8956, -0.0145, -0.02%)骤然大涨至91.80,创下过去两个月以来最高值。 截至北京时间6月17日19时,境内在岸市场人民币兑美元汇率(CNY)徘徊在6.4371,较前一个交易日下跌了391个基点,境内离岸市场人民币兑美元汇率(CNH)则跌至6.4419附近。

点评:17日人民币对美元中间价报在6.4298,较前一个交易日下调220个基点,表明在中间价集合竞价阶段,美联储鹰派信号与美元上涨对人民币汇率下跌已产生足够大的影响力。

比特币泡沫或将更盛,频繁波动下有人观望有人离场

比特币本周重新触及40000美元关口,也引发了市场更多对其后续走势的探讨。6月17日,北京商报记者在多个币圈交流群中注意到,自6月14日比特币重回40000美元关口后,用户关于比特币能否继续重启此前的“疯狂”模式有了更多的讨论。基于比特币近段时间以来波动下行的态势,不少用户表示持观望态度或已经离场,也有部分用户在盲目鼓吹比特币行情。

点评:普通投资者们需要提升自身的认知水平和辨别能力,对包括比特币在内的加密货币有更清晰的认知,避免被“高收益”盲目吸引。

【话题公司】

5家机构狂砸11亿抢筹 东鹏饮料火了 中一签暴赚19万

6月17日,“中国功能饮料第一股”东鹏饮料(241.500, 11.49, 5.00%)的龙虎榜,亮瞎了不少股民的钛合金眼。东鹏饮料获5家机构买入超11亿元。盘后龙虎榜数据显示,公司买入前5个席位都是清一色的机构专用席位,合计买入金额高达11.39亿元;而卖出前5席位均为游资营业部席位,合计卖出了3.14亿元。

中国“猪肉大王”万隆的长子被免职了

论猪肉制品,在中国没有人能超过双汇。现在,创始人万隆已经81岁高龄,“谁是接班人”的问题一直备受市场关注。刚刚,一则公告,让人大跌眼镜。17日晚间,万洲国际突然宣布,罢免“太子爷”万洪建的集团执行董事及副总裁等所有公司职务。万洲国际是双汇食品的母公司,今年52岁的万洪建是集团主席兼行政总裁万隆的长子。

最强鸿蒙概念股润和软件遭停牌核查 散户8天狂买554亿 1个月暴涨4倍

6月17日深交所披露,润和软件在6月7日-17日期间的交易信息,超9成自然人累计买入逾554亿,其中,中小投资者买入金额为320.17亿元。在这8个交易日里,润和软件暴涨155%。其实,在散户“买买买”的推动下,这只鸿蒙概念股从5月10日行情发动至6月17日,股价涨超450%。当晚,润和软件公告,公司将就股票交易严重异常波动情况进行核查,自18日开市起停牌,自披露核查公告后复牌。

【行业热点】

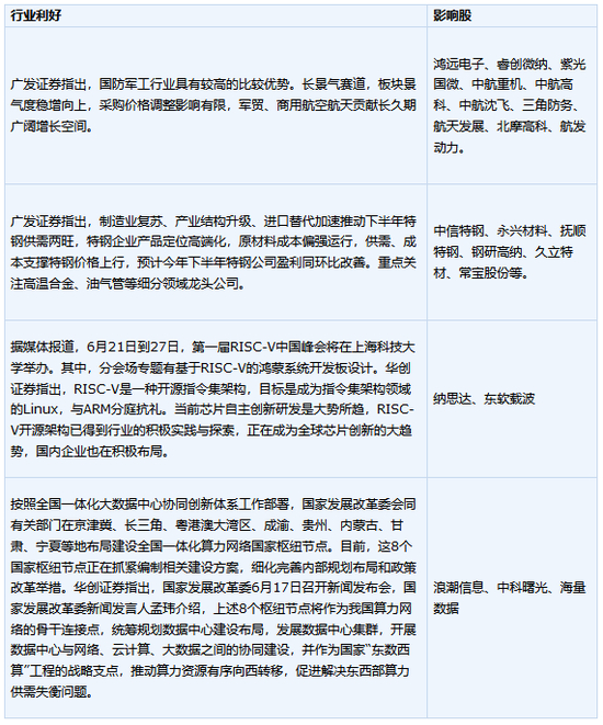
第三代半导体概念掀涨停潮 机构预测7股业绩将翻番

第二纺织大国印度供给“熄火” 多家A股公司承接转移订单

LED行业复苏趋势强化 板块指数创年内最大单日涨幅

【机构策略】

山西证券指出,周四市场不确定性落地,两市缩量反弹。最新经济数据显示,工业增加值同比小幅改善,其中,电气设备制造两年复合同比均超过 10%;投资相比上个月走弱,基建投资成为单月投资同比下降的主要拖累项;社零两年复合同比修复依然缓慢,其中可选类消费的服装、日用品、化妆品和家电改善幅度相对较大。此外,餐饮收入两年复合当月同比从4月的0.4%上升至5月1.3%,与餐饮收入同属情景类消费的服装今年已经来到了疫情前的水平。近期市场成交量下降,板块轮动持续,存量资金调仓和博弈将继续主导短期市场,资金集中在高景气行业。中期来看,景气度维持高位的消费和科技板块依旧有较强的吸引力,整体市场将在相关板块带动下继续呈震荡向上走势

新股申购】

新股提示:海泰科等4股今日申购

今日可申购海泰科、百洋医药、杭州热电和税友股份。海泰科申购代码:301022,申购价格:32.29元,单一账户申购上限1.6万股,公司主营:注塑模具及塑料零部件的研发、设计、制造和销售;百洋医药申购代码:301015,申购价格:7.64元;杭州热电申购代码:707011,申购价格:6.17元;税友股份申购代码732171,申购价格:13.33元。

【行业机会】

【公告速递】

停牌

002513 *ST蓝丰 

000780 *ST平能 

600766 *ST园城 

300339 润和软件

603909 合诚股份

复牌

600112 *ST天成

000971 ST高升

公告摘要

【热点】

*ST天成:不涉及与酒企“借壳”等行为 18日复牌

*ST天成(600112)6月17日晚间公告,公司核查确认,除已披露的信息外,公司目前没有应披露而未披露的事项等。经向控股股东、实控人询问,公司并不涉及与酒企业的“借壳”、“重组”的洽谈或谈判等相关行为。鉴于相关核查工作已完成,公司股票将于6月18日起复牌。

润和软件:股价严重异动 明起停牌核查

润和软件(300339)6月17日晚间公告,公司将就股票交易严重异常波动情况进行核查,公司股票6月18日起停牌。

冠豪高新:自6月23日起停牌

冠豪高新(600433)6月17日晚间公告,公司换股吸收合并佛山华新包装股份有限公司并募集配套资金暨关联交易事项已于4月7日获证监会批复核准,公司将尽快办理此次交易相关事宜。公司异议股东收购请求权实施股权登记日为6月22日,公司股票将自6月23日(即异议股东收购请求权申报日)起停牌,并将于异议股东收购请求权申报结果公告当日复牌。

粤华包B:向换股吸并中的异议股东派发现金选择权

粤华包B(200986)6月17日晚间公告,冠豪高新向公司全体换股股东发行A股股份换股吸收合并粤华包,公司现向异议股东派发现金选择权。现金选择权共计派发56.46万份,股东可在6月23日至29日之间的交易日以其所持有的公司股票,按照2.82港元/股的价格申报行使现金选择权。粤华包提示,截至6月10日,公司股票收盘价5.51港元/股,相对于现金选择权行权价格溢价95.39%。

科伦药业:拟分拆川宁生物至创业板上市

科伦药业(002422)6月17日晚间公告,拟将控股子公司川宁生物分拆至深交所创业板上市,分拆完成后,科伦药业仍将保持对川宁生物的控制权。科伦药业同时公告,拟公开发行总额不超过30亿元可转债,所募资金用于创新制剂生产线及配套建设项目、大输液和小水针产业结构升级建设项目等。

聚灿光电:高管初步拟定新一期股权激励计划框架

聚灿光电(300708)6月17日晚披露股价异常波动公告称,公司董事长、董事会秘书等四人6月10日初步拟定了新一期股权激励计划框架,尚未做出任何有效决议,也未开始履行批准手续;LED芯片市场需求自2020年下半年开始触底回温,部分芯片产品价格上涨,有助于提升企业的盈利能力。此外,聚灿光电提示,公司股东徐英盖、王辉存在尚在履行期限内的减持计划,公司近期存在股东减持计划实施的风险。

*ST平能:撤销退市风险警示 实施其他风险警示

*ST平能(000780)6月17日晚间公告,公司股票将于6月18日停牌一天,自6月21日起撤销退市风险警示并实施其他风险警示,股票简称将变更为“ST平能”。

*ST蓝丰:6月21日起撤销退市风险警示

*ST蓝丰(002513)6月17日晚间公告,公司股票6月18日停牌一天,自6月21日起撤销退市风险警示,股票简称变更为“蓝丰生化”,日涨跌幅限制由5%恢复为10%。

佳电股份:控股股东避免同业竞争承诺延期一年履行

佳电股份(000922)6月17日晚间公告,控股股东哈电集团拟将《避免同业竞争的承诺》的履行期限由2021年7月8日延期至2022年7月8日。据悉,哈电集团提出的解决同业竞争方案涉及H股及A股两个资本市场,需兼顾两个资本市场的监管规则;且公司收购哈动装51%的行为可能构成重大资产重组,履行程序复杂,需要的时间较长。

【股权变动】

合诚股份:实控人筹划重大事项 或致公司控制权变更

合诚股份(603909)6月17日晚间公告,公司控股股东、实控人黄和宾正在筹划重大事项,可能导致公司控制权变更。公司股票6月18日起停牌,停牌时间为2个交易日。

金花股份:部分股份将被司法拍卖 或导致公司实控人变更

金花股份(600080)6月17日晚间公告,西安市中级法院发布公告,将公开拍卖公司控股股东金花投资持有的公司股份6689.77万股,占公司股份总数的17.92%,占其持有公司股份总数的93.63%,上述股份已全部被司法冻结。如此次拍卖最终成交,将可能导致公司控股股东和实控人发生变化。

嘉应制药:控股股东将变更为新南方医疗投资

嘉应制药(002198)17日晚间公告,公司第一大股东老虎汇将持有的5720万股股份的表决权排他性的委托给新南方医疗投资行使,新南方医疗投资成为公司单一拥有表决权份额最大的股东。此外,公司筹划向新南方医疗投资发行1.52亿股股份,发行完成后,新南方医疗投资持股比例、表决权比例将分别达到23.05%、31.72%,公司控股股东将变更为新南方医疗投资,实控人变更为朱拉伊。

【并购重组】

*ST园城:筹划重大资产重组 18日起停牌

*ST园城(600766)6月17日晚间公告,公司拟通过支付现金及发行股份方式购买浙江元集新材料有限公司100%股权。此次交易预计构成重大资产重组、关联交易,不会导致公司实控人发生变更。公司股票自6月18日起停牌,预计停牌时间不超过10个交易日。

*ST大唐:筹划重大资产重组

*ST大唐(600198)6月17日晚间公告,公司正筹划由间接控股子公司联芯科技有限公司通过公开挂牌方式,对外转让其持有的瓴盛科技有限公司5%-8%的股权。此次交易预计构成重大资产重组。2019及2020年度,瓴盛科技有限公司营业收入分别为8.37亿元及5.37亿元。二级市场上,公司股票交易近日异常波动。

昇兴股份:拟2.62亿元收购太平洋制罐青岛公司

昇兴股份(002752)6月17日晚间公告,公司拟2.62亿元收购太平洋制罐(青岛)有限公司的全部股权。太平洋制罐青岛公司主营大缩颈易开罐及其他包装制品的生产及销售,目前有两条铝制两片式易拉罐罐体生产线。此次收购有利于完善公司两片罐业务的区域布局,并为公司两片罐战略客户之一青岛啤酒提供贴近式服务。

顺发恒业:1.89亿元向关联方收购风电资产

顺发恒业(000631)6月17日晚间公告,为注入清晰、稳定、未来收益可控的风电资产,全资子公司恒业公司将以1.89亿元,向普星聚能收购德迦风电100%股权、星星风电65%股权。普星聚能与公司受同一最终控制人控制,此次交易构成关联交易。

【再融资】

同有科技:终止发行可转债 筹划定增事项

同有科技(300302)6月17日晚间公告,基于资本市场环境、公司融资周期及资金安排等因素综合考虑,公司拟调整再融资方式,并筹划向特定对象发行股票。同有科技现决定终止向不特定对象发行可转换公司债券申请事项,并向深交所申请撤回相关申请文件。

富临精工:拟定增募资不超15亿元 用于新能源汽车智能电控产业等项目

富临精工(300432)6月17日晚间公告,拟定增募资不超过15亿元,用于新能源汽车智能电控产业项目、年产5万吨新能源锂电正极材料项目和补充流动资金。公司控股股东富临集团拟认购数量不低于本次向特定对象发行股份数量的10%。

【经营业绩】

超华科技:上半年预盈6500万至7000万元 同比扭亏

超华科技(002288)6月17日晚间公告,预计上半年净利润为6500万元至7000万元。公司上年同期亏损3946万元。受益于5G、新能源汽车、IDC、汽车电子、消费电子等领域快速发展,下游客户铜箔、覆铜板需求旺盛,同时,铜箔加工费上涨、覆铜板售价上涨等因素带动产品毛利率提升;此外,公司年产8000吨高精度电子铜箔项目(二期)于2020年11月顺利投产,铜箔产能得到较大幅度提升,带动营业收入增长。

【增减持】

东百集团:控股股东拟增持公司3%至6%股份

东百集团(600693)6月17日晚间公告,基于对公司未来发展的信心及长期投资价值的认可,控股股东福建丰琪投资有限公司拟6个月内增持公司股份,合计累计增持数量占公司总股本的3%至6%,增持价格不超过6元/股。

大洋电机:拟出售北汽蓝谷股票不超910.98万股

大洋电机(002249)6月17日晚间公告,公司同意授权经营管理层12个月内以集中竞价交易或大宗交易方式,出售所持北汽蓝谷(600733)股票不超过910.98万股。以前20个交易日的北汽蓝谷股票均价(16.84元/股)测算,此次出售预计将增加公司净利润6326万元,占公司最近一年净利润的61.15%。

安居宝:控股股东拟减持公司不超1%股份

安居宝(300155)6月17日晚间公告,控股股东张波及其一致行动人张频、李乐霓,计划以集中竞价、大宗交易的方式减持公司股份合计不超过543.37万股,即合计不超过公司总股本1%。

开山股份:控股股东拟减持公司不超6%股份

开山股份(300257)6月17日晚间公告,控股股东开山控股计划6个月内,以集中竞价方式或大宗交易方式,减持公司股份合计不超过5961.81万股,即不超过公司总股本的6%。

莎普爱思:上海景兴拟减持公司不超2%股份

莎普爱思(603168)6月17日晚间公告,持股6.7368%的股东上海景兴实业投资有限公司(简称“上海景兴”)计划15个交易日后的6个月内,以集中竞价交易方式减持不超过645万股,即不超过公司总股本的2%。

普门科技:深创投及其关联方拟减持公司不超6%股份

普门科技(688389)6月17日晚间公告,深创投及其关联方红土孔雀、人才一号、江苏红土软件、广东红土与东莞红土,计划通过集中竞价和大宗交易方式,合计减持不超过公司总股本6%的股份,即不超过2533.2万股。

海南矿业:海钢集团拟减持公司不超6%股份

海南矿业(601969)6月17日晚间公告,因自身资金需要,海钢集团计划通过集中竞价交易、大宗交易等方式,减持公司股份不超过1.17亿股,减持比例不超过公司总股本的6%。

狮头股份:山旅集团拟减持公司不超5.24%股份

狮头股份(600539)6月17日晚间公告,山旅集团计划自7月9日至11月17日,通过集中竞价、大宗交易方式,减持公司股份数量不超过1204.99万股,减持比例不超过公司股份总数的5.24%。

石头科技:股东拟合计减持公司不超3.3%股份

石头科技(688169)6月17日晚间公告,公司员工持股平台石头时代、公司股东丁迪、高榕、启明拟通过集中竞价或大宗交易的方式,合计减持不超过220.03万股,占公司总股本的比例合计不超过3.3%,股东此次减持期间为3个月。

朗科科技:董事邓国顺拟减持公司不超4.33%股份

朗科科技(300042)6月17日晚间公告,持股17.3%的股东、董事邓国顺,计划6个月内通过集中竞价交易、大宗交易等方式,减持公司股份不超过866.83万股,占公司总股本的4.33%。

中国平安:卜蜂集团累计减持公司H股1.83亿股 占总股本比例达1%

中国平安(601318)6月17日晚间公告,卜蜂集团通过下属子公司于2021年1月1日至6月16日期间,以股本衍生工具交付股份之交易方式累计减持公司H股1.83亿股,占公司总股本比例达到1%。

【股份回购】

盛天网络:拟3500万元至5000万元回购股份

盛天网络(300494)6月17日晚间公告,公司拟使用自有资金以集中竞价交易方式回购公司部分社会公众股股份,用于实施公司股权激励计划或员工持股计划。回购股份资金为3500万元至5000万元,回购价格不超过20元/股。

江中药业:拟回购630万股至700万股股份

江中药业(600750)6月17日晚间公告,拟以集中竞价交易方式回购公司股份,用于实施股权激励计划,拟回购股份数量下限为630万股,上限为700万股,占公司总股本的比例1%-1.11%,回购价格为不超过16.5元/股。

【中标合同】

三联虹普:签2.34亿元聚酰胺6差别化长丝项目合同

三联虹普(300384)6月17日晚间公告,公司近期与普济方圆、世纪晨星及江文凤集团签署了聚酰胺6差别化长丝项目合同,累计合同金额2.34亿元,占公司2020年营业收入额的26.76%。普济方圆是公司新开拓客户。上述合同的签订,表明疫情后市场复苏,企业投资热情较高,公司业务整体发展态势良好,订单量充足。

中国电建:1至5月新签合同总额同比增长22.67%

中国电建(601669)6月17日晚间公告,2021年1至5月,公司新签合同总额约2988.23亿元,同比增长22.67%。其中,国内新签合同额约为2416.26亿元,同比增长35.92%;国外新签合同额约571.97亿元,同比减少13.11%。

中国核建:前5月新签合同额同比增长58.3%

中国核建(601611)6月17日晚间公告,截至2021年5月,公司新签合同额532.97亿元,同比增长58.3%;累计实现营业收入331.22亿元。

浦东建设:子公司合计中标12.84亿元重大工程项目

浦东建设(600284)6月17日晚间公告,子公司上海市浦东新区建设(集团)有限公司、上海浦东路桥(集团)有限公司近日中标多项重大工程项目,中标金额总计12.84亿元。

江河集团:中标4.82亿元岳阳天灯咀旅游村项目

江河集团(601886)6月17日晚间公告,控股子公司港源装饰近期通过公开招投标方式,中标南湖天著的岳阳天灯咀旅游村项目,该工程中标金额4.82亿元,约占公司2020年度营业收入的2.67%,预计工期720天。因南湖天著的实控人和公司的实控人均为刘载望,上述中标构成关联交易。

成都路桥:联合预中标7亿元基础设施工程项目

成都路桥(002628)6月17日晚间公告,公司作为牵头人的联合体,为“盐边县安宁双创产业基础设施及配套工程(一期)项目勘察、设计—施工总承包”项目的中标候选人第一名,拟中标金额7亿元,约占公司2020年度营业收入的32.1%。

蒙草生态:联合预中标14.61亿元沙地综合治理项目

蒙草生态(300355)6月17日晚间公告,公司作为牵头人的联合体,获公示为“欧洲投资银行贷款内蒙古通辽市科尔沁沙地综合治理项目乡土树种混交林建设工程2包”的中标候选人。项目拟定中标价1.92亿欧元,约合人民币14.61亿元,公司将负责项目60%暨约合8.77亿元的建设施工,占公司最近一期营业收入的34.5%。

【其他】

星源材质:拟100亿元投资建设锂电池隔膜项目

星源材质(300568)6月17日晚间公告,公司拟在南通经开区投资建设锂电池隔膜的研发和生产项目,该项目拟投资总额100亿元。项目拟分为三期,建设年产30亿平方米湿法隔膜和涂覆隔膜。为此,公司拟在当地投资设立全资子公司星源材质(南通)新材料科技有限公司(暂定名),作为投资主体开展相关业务,注册资本6亿元。

天赐材料:拟投建年产15.2万吨锂电新材料等项目

天赐材料(002709)6月17日晚间公告,董事会同意全资孙公司九江天赐新动力投资建设“年产6.2万吨电解质基础材料项目”,项目总投资5.13亿元;同意全资孙公司池州天赐高新投资建设“年产15.2万吨锂电新材料项目”,项目总投资10.49亿元;同意公司设立合资公司,投资建设“年产30万吨磷酸铁项目(一期)”,项目总投资5.04亿元。

音飞储存:拟20亿元投建景德镇智能物流装备产业项目

音飞储存(603066)6月17日晚间公告,公司与景德镇高新区管委会签署投资建设合同书,公司拟投资建设景德镇智能物流装备产业项目,项目总投资20亿元。

七彩化学:拟与鲁泰化学合建年产30万吨化工新材料项目

七彩化学(300758)6月17日晚间公告,公司与鲁泰化学签订战略合作协议,双方以氯碱/氨产业循环为主线,投资建设年产30万吨高端化工新材料项目,项目总投资50亿-60亿元。合作方式方面,双方将共同出资成立合资公司,由七彩化学控股,鲁泰化学参股,股权比例另行协商确定。

东方日升:3.55亿元出售江苏九九久12.76%股权

东方日升(300118)6月17日晚间公告,为聚焦光伏制造主营业务,公司拟将持有的江苏九九久科技有限公司(简称“江苏九九久”)12.76%股权,以3.55亿元转让给成都康晖。交易完成后,公司不再持有江苏九九久的股份。

北汽蓝谷:子公司与阿波罗智能签战略合作框架协议

北汽蓝谷(600733)6月17日晚间公告,子公司北汽新能源与阿波罗智能签署战略合作框架协议,双方将围绕第5代Robotaxi共享无人车规模化示范运营与商业化试运营、探索下一代Robotaxi产品量产开发合作、推动Apollo汽车智能化技术在极狐品牌产品系列搭载开发合作等,为用户打造更好的全景智能驾驶产品及服务体验。

苏大维格:与高伟电子围绕光学领域达成战略合作

苏大维格(300331)6月17日晚间公告,公司与高伟电子围绕光学领域的创新技术和产业发展需求,在TOF、AR、MiniLED、光子芯片等多个领域,通过组建团队、合资公司、建立新型研发机构、整合客户资源等方式开展合作达成共识,双方签署《战略合作框架协议》。据介绍,高伟电子是主要的移动设备的相机模块供货商,主要客户是全球领先的移动设备制造商。

东旭蓝天:与京能清洁能源北京分公司战略合作

东旭蓝天(000040)6月17日晚间公告,全资子公司新能源投资与京能清洁能源北京分公司签署《战略合作框架协议》,双方将围绕天津、河北、河南、江苏、浙江、宁夏、山东、青海等省光伏、风电、储能以及其它新能源项目开发、投资、建设和运营维护管理等方面展开合作。据介绍,京能清洁能源是2022年北京冬奥会绿色电力的主要供应商。

苏常柴A:参股公司厚生新能源引进5.1亿元增资

苏常柴A(000570)6月17日晚间公告,参股公司司江苏厚生新能源科技有限公司(简称“厚生新能源”)拟引进新投资者太原共赢,增资价格1.5元/股,增资金额5.1亿元。厚生新能源经营范围包括动力电池及相关材料的技术研发等,其全部权益价值为9亿元。本轮增资后,公司于江苏厚生新能源的持股比例由8.72%降至6.25%,公司因此将产生公允价值变动收益3375万元。

中恒集团:拟设立两合伙企业 投资医药健康领域优质项目

中恒集团(600252)17日晚公告,拟与国海创新资本设立深圳市国海中恒医药健康创业投资合伙企业,投资医药健康领域的优质项目,该基金规模拟定3亿元,中恒集团出资2.4亿元,占比80%。同时,公司拟与力合科创创投发起设立中恒力合医药健康股权投资合伙企业,重点关注医疗器械、新一代医疗检测与诊断、原料药、创新药等领域,投资基金总规模拟定3亿元,公司出资2.97亿元,占基金总规模的99%。

九安医疗:拟不超2.5亿元开展证券投资与衍生品交易

九安医疗(002432)6月17日晚间公告,董事会同意公司及控股子公司在保障日常生产经营资金需求,有效控制风险的前提下,使用不超过2.5亿元或等值外币自有资金开展证券投资与衍生品交易。

ST大有:耿村煤矿和常村煤矿2对生产矿井已恢复生产

ST大有(600403)6月17日晚间公告,公司所属耿村煤矿、常村煤矿、新安煤矿等7对生产矿井此前实施政策性停产整顿。目前,耿村煤矿和常村煤矿2对生产矿井已完成整改并通过安全验收,已恢复生产。耿村煤矿和常村煤矿核定生产能力合计540万吨/年。其他停产矿井正在按政策要求积极落实整改,待通过安全验收后可恢复生产。

京新药业:左氧氟沙星原料药获准欧洲市场销售

京新药业(002020)6月17日晚间公告,全资子公司上虞京新的左氧氟沙星原料药获得CEP证书(欧洲药典适用性证书),为国内第二家通过CEP企业,标志着该原料药产品可以在欧洲市场进行销售。目前,公司已有辛伐他汀、左乙拉西坦、瑞舒伐他汀钙和左氧氟沙星共4个品种获得CEP证书。

洁特生物:拟捐赠1000万个KN95口罩

洁特生物(688026)6月17日晚间公告,作为广州本土企业,为了切实履行社会责任,支持疫情防控工作,公司拟向广州市政府、黄埔区政府或其指定接收单位捐赠1000万个公司自产的KN95口罩。本次捐赠事项预计将增加本年度营业外支出2000万元左右。

往期回顾请点击>>

加载中...