新浪财经
股票
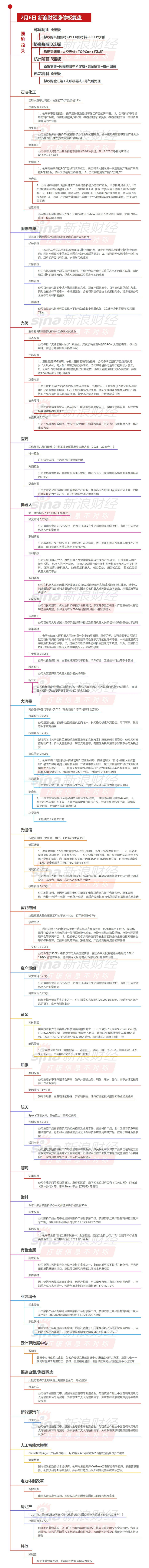
2月6日沪深两市涨停分析:韩建河山4连板
股市直击
02.06
15:24
关注
日k线图
沪指缩量下跌0.25%,油气、化工概念逆势走强。韩建河山4连板,一图看懂>>
加载中...
视频
直播
美图
博客
看点
政务
搞笑
八卦
情感
旅游
佛学
众测