6月14日沪深两市涨停板复盘:海汽集团强势11连板
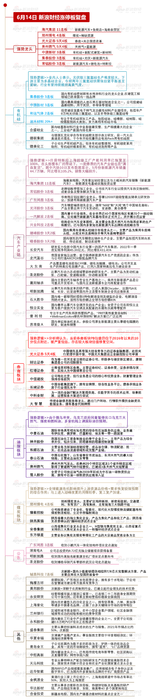
【6月14日沪深两市涨停板复盘】今日连板股再度涌现,两市共75股涨停,连板股总数22只。其中海汽集团强势11连板,郑州煤电斩获4连板,光大证券、贵州燃气走出5天4板,中旗新材、集泰股份、常铝股份均3连板。
【6月14日沪深两市涨停板复盘】今日连板股再度涌现,两市共75股涨停,连板股总数22只。其中海汽集团强势11连板,郑州煤电斩获4连板,光大证券、贵州燃气走出5天4板,中旗新材、集泰股份、常铝股份均3连板。