不同期权品种仿真交易规则比较
期货日报
标的物不同意味着买方行权后所获得的资产不同,行权方式的不同对投资者的交易影响主要体现在卖方的风险上


表1为不同品种的行权方式比较

表2为商品期权的到期日与期货对比

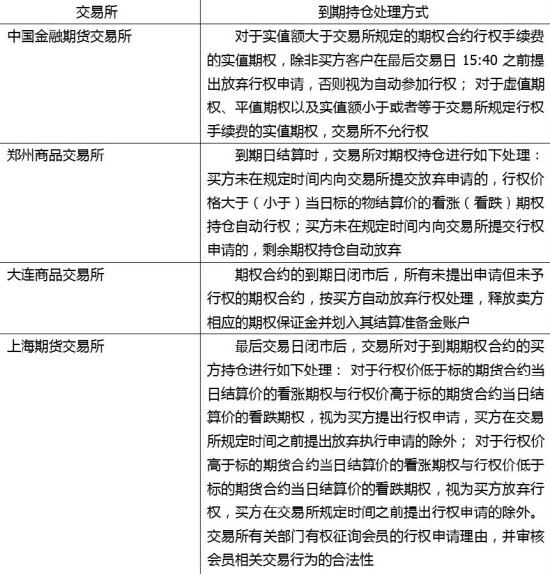
表3为四大交易所行权制度比较

表4为各交易所的保证金制度比较
金融期权与商品期权标的物不同
国内四大交易所的期权品种可大体分为两类,中国金融期货交易所的股指期权为金融类期权,郑州商品交易所的白糖期权、大连商品交易所的豆粕期权、上海期货交易所的黄金和铜期权等均属于商品期权。从现阶段的仿真合约设计来看,国内的金融类期权均为现货期权,其期权的标的直接为对应的现货,比如沪深300股指期权的标的为沪深300现货指数,而并非沪深300股指期货。商品期权均为期货期权,对应的标的物为期货合约,比如SR1405系列的期权合约均是以白糖1405期货合约为标的。标的物的不同意味着买方行权后所获得的资产不同,股指期权因是现金交割较为简单,但商品期权行权后获得的是相应的期货部位,所以特别是商品期权行权时,投资者需要考虑账户资金是否足够缴纳行权后的期货保证金。
不同行权方式的卖方风险不同
在行权方式上,除上海期货交易所给出的仿真合约中未明确是欧式还是美式外,其余交易所均给出了确定性规定。金融类期权均为欧式行权,商品类均为美式行权。行权方式的不同对投资者的交易也有影响,主要体现在卖方的风险上。美式期权的卖方被行权的不确定性更大。另外,若是美式行权,套利投资者需要注意其组合持仓的稳定性,一旦原本构造好的套利组合在持有期内空头部位被行权,将很可能直接影响最终的套利效果。
商品期权最后交易日与期货不同步
股指期权因其标的物为现货,最后交易日的概念并无需太多说明,但商品期权在这点上需要引起投资者注意。白糖期权仿真合约中给出的期权到期月为白糖期货合约交割月份前两个月及交易所规定的其他月份,最后交易日为到期月的最后一个交易日。也就是说,在一般情况下,白糖期权的到期要比其对应的白糖期货合约早。比如,SR1405系列的期权合约到期日并非在2014年5月,而是在2014年3月的最后一个交易日(3月31日)。这一规则不仅体现在郑州的白糖期权上,上海期货交易所、大连商品交易所均是如此。上海期货交易所给出的仿真合约中期权的最后交易日为标的期货合约交割月前第一月的倒数第五个交易日。大连商品交易所则规定为标的期货合约交割月前一个月的倒数第十五个交易日。
交易所将期权到期时间提前,可能是出于对行权后的部位考虑。行权后,买卖双方需要有时间来处理所得到的相应期货部位。
行权制度的不同或影响投资者盈利情况
期权与期货到期日的不同步及行权制度的差异需要引起投资者注意。因为若投资者在期权到期日仍未平仓,也未提出行权,那么可能会出现即使是实值合约也无法获利的情况,比如大连商品交易所的仿真期权品种。实值期权未平仓也未行权,意味着不仅无法获得实值部分的收益,连期初投资的全部权利金也将损失掉。具体而言,各交易所目前对到期日的持仓处理制度如表3。
权利金计算不能忽略报价单位
权利金是期权交易中的一个基本概念。买卖双方在交易达成时,买方支付权利金,卖方缴纳保证金收取权利金。对一些刚参与期权仿真交易的投资者而言,这两笔资金的计算并非很直观。股指期权的买方所支付的权利金需要在报价的基础上乘以合约乘数,比如沪深300股指期权某合约的报价是100(点),那么买方交易一手需要支付10000元(不考虑交易手续费),沪深300股指期权的乘数为100而非300,这也是投资者需要区别的。商品期权的报价单位容易被投资者忽视,比如白糖期权,盘面的价格指的是每一吨白糖需要的权利金,而一手期权的标的为一手期货合约,期货合约对应的是10吨白糖,所以投资者若要交易一手白糖期权某合约,买方需要支付的权利金并不是盘面的价格,应该乘以10,对于其他的商品期权的权利金计算也是类似。
期权卖方保证金收取模式
对卖方而言,保证金收取多少是其关心的问题。期权的保证金制度不同于期货,期货保证金是合约价值乘以一个简单的百分比,而期权相对复杂。对比国内四大期货交易所的保证金收取方法,除上海期货交所结合delta的模式外,其余交易所均是从传统的保证金模式引申而来,具体的计算公式如表4。
保证金收取模式的制定需要综合考虑两个方面的因素:一是卖方资金的使用效率;二是交易所对风险防范的效果。了解保证金的收取方法,可以给投资者一个清晰的计算思路,不同交易所的制度差异可能导致卖方在资金准备上不充分,从而影响交易。
各交易所的仿真细则还有许多不同之处。比如,对卖方的指派制度及其他的风控制度等。本文将仿真阶段投资者可能最为关心的规则作为重点进行对比,目的是为凸显差异性,从而引起投资者重视。

版权声明:本网所有内容,凡来源:“期货日报”的所有文字、图片和音视频资料,版权均属期货日报所有,任何媒体、网站或个人未经本网协议授权不得转载、链接、转贴或以其他方式复制发布/发表。已经本网协议授权的媒体、网站,在下载使用时必须注明"稿件来源:期货日报",违者本网将依法追究责任。