期权分级交易策略研究
期货日报
期权量化分级体系能够平衡期权组合策略的风险与收益
对于刚开始接触期权交易的投资者而言,设立期权账户时可能要面对比期货交易更多的风险揭示。期权最大的魅力在于其丰富的策略,初期投资者通常难以掌握各种策略的特点。期货公司除了应履行风险揭示的义务,也应当担负起培育期权投资者的责任。如何揭示风险,如何指导交易,是期权上市之初期货公司亟须解决的问题。

期权策略的分类思路
在美国,投资者开立账户之初,他们需要填一个关于个人投资经历、财务背景的调查问卷,即所谓的KYC(Know Your Customer,KYC)调查,期货经纪商根据投资者的KYC资料来评估客户的风险承受能力,划定客户可以参与的期权交易策略种类,确保客户不会承担与个人投资背景不匹配的风险。期权策略划分方法因期货商而异,但总的原则是相同的。一个典型的分级策略规定如下:
级别一 允许交易者运用保护性买权与保护性卖权。
级别二允许交易者在级别一的基础上购买看涨期权或看跌期权。
级别三允许交易者在级别二的基础上,选择借方差价策略。借方差价策略需要交易者支付现金,而贷方差价策略给与交易者现金来执行策略。牛市看涨差价多头策略就是一个借方差价策略的例子。
级别四允许交易者在级别三的基础上选择贷方差价策略。
级别五允许交易者在级别三的基础上,不持有标的资产的基础上,裸卖看涨或看跌期权。
尽管期权级别划定因期货商而异,一般第三级别以及以下级别的策略都足够满足一般期权投资者的交易需求,第三级别之上投资者则可以相对自由地使用很多复杂的期权组合策略,如垂直差价、日历差价、分跨式期权组合策略、碟式期权组合策略等。
除了按照上述交易风险划分,期权策略还有两类划分思路:第一类,按照组合策略构成的角度进行分类,如分跨式组合策略、宽跨式组合策略、日历组合策略等,每一个组合的名称对应一系列期权组合的方式。通过这种方式学习期权组合策略,可以使投资者对策略的构成有明确的认识,但是弊端在于具体运用策略时,很难形成直观的印象。第二类,按照组合策略的适用环境来分类,如按照牛市、熊市、盘整与突破四种行情来划分策略。这种思路克服了第一类思路的缺点,投资者能够在实战中直接运用对应的系列组合策略。但是缺点在于,每大类行情下,可供选择的策略依然很多,同时也不便于区分风险,如牛市策略中,看涨期权多头、看跌期权空头、牛市垂直价差、备兑看跌期权等策略在运用中有何分别。本文即尝试在第二类思路的基础上,融入美国经纪商的策略分级思路,构建一个更为全面细致的期权策略划分体系。
构建期权组合策略的量化分级体系
期权组合策略的分级依据
从期权交易的角度来看,期货交易头寸具有以下几大特征:
第一,期货头寸的Delta值几乎为恒定常数+1(或-1)。在期货交易中,投资者从来不用特别关注头寸的Dleta值,即期货头寸相对于现货价格变化的敏感性。这主要因为,期货的Delta值几乎是恒定为+1(或-1),是相对确定的线形关系。然而期权交易不同,比如期权从虚值状态向平值状态甚至实值状态改变时,对于标的资产价格变化的敏感性不断增加,而从实值状态向平值状态乃至虚值状态改变时,对标的资产价格变化的敏感性不断减弱。因此,对于期货投资者来说,Delta值不稳定的期权组合策略比较难以驾驭。
第二,从期权角度来看,在期货交易中,投资者的利润都来源于Delta风险。期货头寸获利主要来自于对现货行情变化幅度的正确判断,与行情的波动以及交易时间长短没有必然关系。而期权交易的获利来源不局限于Delta风险,同样可来源于Vega风险,即行情波动大小的准确判断,以及Theta风险、Gamma风险等。期权组合策略的主要利润如果来自于Delta风险,则接近期货交易;反之,则与期货交易有很大区别,对于投资者来说,初期参与交易相对复杂。
第三,期货交易中,一旦行情不利,投资者能够比较直观地计算出账面的亏损。如以沪深300股指期货多头头寸为例,一旦指数跌10%,投资者账面浮亏约为10%×指数点×合约乘数,一目了然。然而在期权交易中不同,有些期权策略头寸,一旦行情不利,投资者很难第一时间看出账面的亏损额,如卖出看涨期权,在行情不利时,亏损可能是权利金的几倍甚至几十倍。显然,这类策略不适合期权交易经验不丰富的投资者。
结合期权模拟行情分析期权策略盈亏
我们根据沪深300指数行情的运行规律与中国金融期货交易所公布的沪深300股指期权仿真合约,以Black-Scholes-Merton模型与GARCH模型为基础框架,构造期权的模拟行情,在模拟行情下看不同期权组合策略的收益和风险特征。我们以大约15个交易日为基础,选取6个沪深300指数的典型行情(包括大涨、大跌、缓涨、缓跌、振荡上行、振荡下行)作为样本。在6种行情样本下,分别计算常见的42种期权组合策略的盈利与风险。我们选定的行情分别为2012年12月4日—12月21日(大涨)、2013年3月1日—3月14日(缓跌)、2013年3月28日—4月19日(振荡)、2013年4月25日—5月20日(缓涨)、2013年5月31日—6月21日(大跌)和2013年7月3日—7月26日(振荡),构造组合策略的基本期权头寸以平值期权为主。
根据前文所述期权交易与期货交易的三大主要区别,我们构造一组对应的量化标准。
1.Delta稳定性衡量
Delta波动率
针对每一个期权组合策略,我们观察一段时间内其策略Delta值的波动率:

其中Deltai,t代表策略i在时间t时的Delta值。SD(·)代表标准差,E(·)代表期望值。组合策略的Delta值越不稳定,代表该策略与期货交易差别越大,越难掌握。为了最大程度揭示期权组合的风险,我们选取每一种策略在6种行情中最大的Delta波动率来代表该策略的一般Delta波动率。
Gamma指标
期权的Gamma值本来就是衡量Delta值相对于标的资产价格稳定性的指标。在数学上Gamma的定义为:

因此,我们也将Gamma指标纳入评判体系。股指期货头寸的Gamma值近似为零。我们将一段时间内策略Gamma值的算术平均数作为Gamma指标,行情同Delta波动率计算中行情相同。
2.Delta风险利润占比
Delta风险利润比
根据B—S—M模型,我们知道期权价格的变化可以分解为五类风险:
△f=Delta×△S+×Gamma×△S2+Vega×△σ
+Theta×△τ+Rho×△r
其中f代表期权的价格,σ代表标的资产的波动率,τ代表期权的有效期限,r代表无风险收益率。期权策略由不同的期权头寸构成,因此暴露的风险不同,如分跨式组合多头策略理论上抵消掉了Delta风险,风险敞口在于Gamma、Vega、Theta和Rho。我们计算期权组合策略在获得理想效果的前提下,其来自于Delta部分的风险利润占整个利润的比重。比重越大,表明该策略越接近期货投资策略;比重越小,表明该策略相对期货投资者越复杂。以分跨式组合多头策略为例,其利润的主要来源是Vega风险,因此定性地判断,Delta风险利润接近零。选取6种行情下收益最高的行情作为样本行情,计算策略在达到理想状态时的Delta风险利润比。

Delta中性度指标
判断期权相对于期货交易复杂程度的另一个标准是期权策略的Delta中性程度。一般认为,Delta值越接近中性,即Delta绝对值越接近零,该策略就越复杂。策略的Delta值越接近零,该组合对标的资产价格的变化就越不敏感,这与期货投资者的分析习惯大相径庭。期货交易中,锁仓操作也能实现组合Delta中性,但是这不是投资者获利的正常手段。Delta中性策略的目的在于规避标的资产方向性的波动风险,赚取时间价值,或者做多/空波动率获利。
赚取时间价值多为各种中性组合的空头策略,如分跨式、宽跨式等组合空头主要利用期权的时间价值随到期日临近而蒸发的特征赚取期权的权利金,这要求投资者对于Theta风险的分析以及标的资产的波动率特征都要有非常清晰的认识。因此,策略的Delta值越接近零,策略相对越复杂,对投资者期权的投资经验要求越高。选择的行情同Delta风险利润比中的样本行情,然后计算该策略的期初Delta值,Deltai,t。

Delta中性度指标越接近零,表明期权策略操作难度越大。
3.策略的潜在最大风险辨识度
投资者对于期货交易的风险比较熟悉,可以直观估计,然而期权交易比较复杂,因为影响期权价格的因素不仅有标的资产价格在方向上的变化,还有波动程度上的变化、剩余有效期限等因素。期权交易的风险更多依赖计算工具的运用。根据这种情况,我们设计期权策略的潜在最大损失比指标,针对每个期权组合策略,我们选择6种行情中亏损最大的情况,记为策略i的样本最大亏损Lossi,max,然后确定该行情下期权策略的权利金之和,Vi(不包括卖出期权需要投入的保证金,但是包含期货交易所需的保证金),计算该策略的潜在最大损失比,即最大损失与初始投入资金的比率:

潜在最大损失比越大,我们认为策略的潜在风险辨识度越低,期权策略越难操作,所应归属的级别越高。
各项指标评分与整体核算
分别计算出42个策略的各项指标后,赋予一定评分,评分标准如下:

然后分别乘以权重求和:
Li=15%×Delta波动率+15%×Gamma+15%
×Delta风险利润比+15%×Delta中性度风险
利润比+40%×潜在最大损失比
最后整体划分期权组合策略的体系如下:

结论与应用
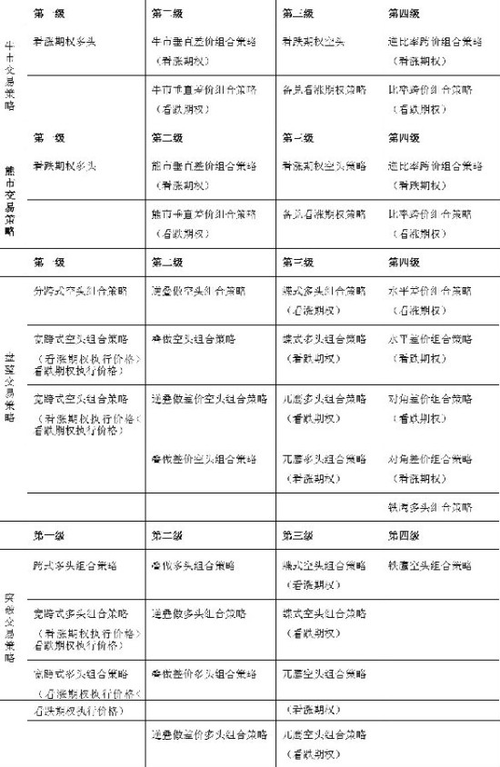
汇总各策略评分,得到结论如下表所示。表中横向划分期权组合策略的风险级别,纵向列举策略适用的四种市场行情,即牛市、熊市、盘整和突破行情。本文研究的出发点在于系统地梳理令人眼花缭乱的期权组合策略。选择了期权交易风险和适用行情环境两个维度,对于基本的42种期权组合策略进行全面划分。同时尝试建立一个量化评估期权组合策略的体系,为期权的量化研究积累经验与思路。
结论的实际运用非常直观:先对投资者的期权交易经验进行评估,确定其适用的期权策略级别。如投资者的交易经验适用二级及以下期权策略,那么期货公司可以为投资者提供表中第二列、第三列的组合策略。纵向上,结合投资者对于后市的观点,期货公司可以确定投资者具体适用的一揽子期权组合策略,完成对投资者从交易风险和最佳收益的两个方面的综合建议。

表为期权策略量化分级结果

版权声明:本网所有内容,凡来源:“期货日报”的所有文字、图片和音视频资料,版权均属期货日报所有,任何媒体、网站或个人未经本网协议授权不得转载、链接、转贴或以其他方式复制发布/发表。已经本网协议授权的媒体、网站,在下载使用时必须注明"稿件来源:期货日报",违者本网将依法追究责任。