美债违约与次贷危机影响对比分析
期货日报
没人知道美国国债一旦违约将会发生什么,所以即使人们想有所防范,也不知道如何应对。如果美债真的发生违约,给整个市场带来的将是上至各国决策层下至民生的巨大震动
美债违约是指美国联邦政府无法按照约定时间偿还国债本金和利息,违反了和持有人之间的约定。如果美国政府出现违约行为,将直接导致世界资本市场的信任危机,全球经济也将因此产生剧烈动荡。美国是超级经济体,可以通过加印美钞偿还债务,所以长期以来,购买美国的国家债券被认为是零风险的投资项目,持有范围之广、资金量之巨均居世界首位。美国政府一旦违约,将给刚从金融危机中走出来的世界经济以沉重打击,其影响将大大超过次贷危机。
次贷危机是由美国次级房屋信贷行业违约剧增、信用紧缩问题而于2007年夏季开始引发的国际金融市场上的振荡、恐慌和危机。次贷危机的影响持续了很久,对世界经济的影响也是空前的。
美国的次贷危机到目前为止仅发生了一次,但美债危机却发生过很多次。仅仅1977年到1996年的19年间,美国联邦政府曾关门17次,最短1天,最长21天。其中1995年至1996年克林顿政府执政时期,曾两次关门,导致数十万政府雇员被遣散回家“待业”。
次贷危机的影响
如果美债真的违约了,那么其对美国乃至世界经济的影响与次贷危机相比,谁的破坏力会更大呢?
美国次贷危机的影响

次贷危机首先对美国股市和债市形成了较大的冲击。危机发生期间,道琼斯指数累计最大跌幅为45%,纳斯达克指数累计最大跌幅为43.4%,美国10年期国债收益率累计最大跌幅为59%。在次贷危机发生之前,美国房地产业已陷入衰退。次贷危机使美国房地产衰退雪上加霜,推迟了其复苏时间。到2007年第4季度,美国住宅建筑投资已出现8个季度负增长。
次贷危机还使得美国经济增长进一步放缓。2007年,美国GDP增长率从2006年的2.9%降至2.2%,其中住宅投资萎缩使GDP增长下降近一个百分点。此后,一些权威机构不断下调对2008年美经济增长的预测,IMF的预测从原来的2.8%下调到1.9%;美联储的预测从原来的2.5%—2.75%下调到1.8%—2.5%,最后又下调至1.3%—l.8%。
尽管当时美国次贷危机对世界经济产生了一定的影响,但世界经济仍保持了较强增长势头。IMF《世界经济展望》显示,2007年世界经济增长率将达4.9%,与2006年的5.0%几乎持平。但由于次贷问题及全球信贷市场动荡,IMF将2008年世界经济增长率从半年前预测的4.7%下调到4.1%。2007年世界经济仍保持较快增长率,主要是因为新兴市场经济基本面仍稳健,特别是中国和印度继续保持高速增长,中印对2007年全球经济增长的贡献达36%,从而在一定程度上缓冲了美国次贷危机及美经济放慢对世界经济的不利影响。
美债违约可能产生的影响

美债违约的影响
随着美国民主、共和两党最后时刻达成一致,本次美债违约危机算是告一段落,美国政府也重新开门。不过到2014年,美债违约问题将会再次成为全世界关注的热门话题。表面来看,本次美国政府关门可能主要对美国经济产生影响,但据相关人士预测,如果此次政府关门时间长达两周,那么将使得美国经济第四季度的增长率减少至少3个百分点。如果关门时间长达三到四周,将会使美国经济四季度的增长率减少1.4个百分点。实际上,美国政府关门多久以及对美国经济的拖累都不是问题的实质。如果美债违约真的发生,人们真正关心的将是其对世界经济将产生怎样的影响。
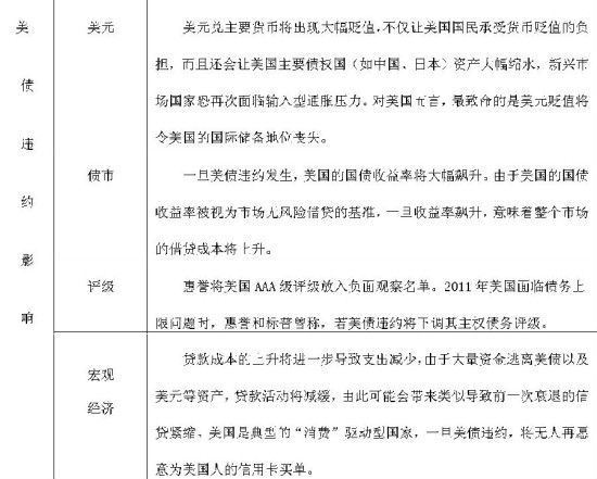
当前,国家债务主要分为如下几种:第一种是只借内债,比如中国,每次只在国内发行债券,向国内的机构或个人借债。第二种类型虽借外债,但本国货币并不是在世界范围内可以流通的货币。这种类型的国家债务违约风险性很大。由于本国货币不是世界货币,如果想通过多印本国货币来还债,那么债权人是不会接受的。第三种如美国,通过借外债来筹资,但本国货币可以在世界范围内流通,其具有债务违约的可能性。其一旦债务违约,人们也许会想,由于美元是世界货币,完全可以通过多印美元偿还债务,相信债权国也会接受。殊不知,这会牵涉到美元大幅贬值的问题。美元大幅贬值不仅会让美国民众承受相应的负担,还会让美国的债权国资产大幅缩水,新兴市场国家也会再次面临输入型通胀压力。同时对整个美国来说,最致命的是美元贬值可能会导致其丧失国际货币储备地位。因此,如果只从理论上来讲,美债违约是不太可能发生的。
一旦美债违约真的出现,那么美国的借款成本将大幅提高。与此相对应的是,全球股市很可能出现暴跌,同时众多消费者可能会减少支出,最终将会进一步拖累经济。更可怕的是,这种风险可能会迅速蔓延至美国主权信用和社会体系方面。因为理论上美国的债券持有人不会受到任何损失,其税收用来支付利息绰绰有余,而且财政部是透过另一套独立体系偿还债权人,不是仰赖其他政府拨款管道。但这意味着其他人可能需等待更长的时间才能拿到该拿的钱。在这种预期之下,美国军费无法及时支付,同时仰赖社会保障体系的老年人可能连购买日常用品都成问题——美国社会体系开始出现崩溃。另一方面,如果美国财政部无法在万圣节之前支付利息,而且政府也无解决危机的迹象,则美国的主权债信誉必然受到极大影响。一旦出现这种局面,那么包括美元、银行业在亚洲的贷款等金融工具的价值都会被打上问号。由此引发的危机将撼动整个建立在美元秩序之上的世界经济,其影响难以估量。
没人知道美国国债一旦违约将会发生什么,所以即使人们想有所防范,也不知道如何应对,从中国到美国,从政治家到投资者,都将面对不可知的未来。对于美债违约给中国带来的损失,也许有人会说,为什么不通过大量减持美债以减少损失呢?第一,众所周知,美联储将逐渐退出量化宽松政策,也就是说,美联储在未来会逐渐减少购买美债的规模。如果中国减持美债,将会使美国国债的收益率进一步飙升,这会使得中国持有的剩余美债大幅缩水。第二,当前欧洲、日本等国家的债务风险不比美国低,而新兴市场国家的债务信用评级较低,另外一些债务风险较好的国家又不愿意向国外发债,中国大量减持美国国债后,在目前外汇储备不断上升的趋势下又能去增持什么样的资产呢?
总体来讲,几年前的次贷危机给美国和全球经济带来了不可估量的损失。如今雷曼破产已5年有余,次贷危机已经成为过去式。如果美债真的发生违约,给整个市场带来的将是上至各国决策层下至民生的巨大震动。不过,美债违约目前还是将来式,并没有具体可以参考的标准。美债最终是否真的会违约,完全由美国政府说了算,最终结果要看美国民主和共和两党的政治博弈,而次贷危机这种由银行和信贷体系所导致的系统性危机,在主观上是无法阻止的。