合同能源管理发展趋势与商业银行对策建议
新浪财经
中国建设银行研究部
我国是世界第一大能源消耗国。2012年全国能源消费总量达36.2亿吨标准煤。然而,我国的能源利用效率却相对较低,2012年万元GDP能耗仍接近700公斤标准煤,是美国的3倍、日本的5倍。在当前资源约束趋紧、环境污染加重和生态系统退化的严峻形势下,提高能源利用效率、减少能源消耗对我国经济和社会的长远可持续发展具有重要意义。为此,战略性新兴产业、节能减排、服务业、能源等“十二五”规划均强调大力发展合同能源管理、促进节能服务业发展。合同能源管理客观上已成为国家发展节能产业、实现节能减排的重要抓手。
一、合同能源管理的渊源、概念和运行模式
合同能源管理(简称EMC,国内也有称EPC)是舶来品,诞生于西方发达国家。上世纪70年代,两次石油危机相继爆发造成能源供应紧张、价格高涨,欧美政府纷纷要求大幅削减能源费用。在此背景下,节能服务公司(简称ESCO或EMCO)纷纷出现,开始向用能单位提供节能服务方案,解决能源供应不足和费用过高的问题,由此产生了合同能源管理这一基于市场运作的新模式。合同能源管理出现后受到政府和用能企业的普遍欢迎,特别是在美国、加拿大、日本等发达国家,合同能源管理已经发展成为一种新兴的节能产业。
合同能源管理,指节能服务公司与用户签订能源管理合同,为用户提供能源审计、方案设计、项目融资、设备采购、工程施工、设备安装调试、人员培训、节能量确认和保证等一整套的节能系统化服务,并从客户进行节能改造后获得的节能效益中收回投资和取得利润的一种节能服务机制。
目前,国际上合同能源管理成熟的商业运作模式主要有:节能效益分享型、节能量保证型和能源费用托管型等。其中,节能效益分享型是最为常用的模式。这种模式的运作机制是,节能改造工程的投入和风险由节能服务公司承担,项目建设施工完成后经双方共同确认节能率,节能效益首先保证节能服务公司收回投资成本,然后双方按比例分享(见图1)。
图1:节能效益分享型合同能源管理示意图
二、我国合同能源管理的发展现状及趋势
1997年,国家发改委会同世界银行、全球环境基金共同开发和实施了“世界银行/全球环境基金中国节能促进项目”,在北京、辽宁、山东分别成立了示范性能源管理公司,合同能源管理模式正式登陆我国。
近年来,得益于国家对合同能源管理的大力扶持,合同能源管理市场从无到有,从小到大,获得了长足的发展。据中国节能协会节能服务产业委员会(EMCA)统计,截至2012年底,我国从事节能服务业务的企业已经达到4175家。节能服务产业总产值从2005年47亿元增长到2012年的1653亿元,市场规模扩大了34倍。其中,共实施合同能源管理项目3905个,合同能源管理投资从2005年13亿元增长到557亿元(见图2),增长42倍,实现的节能量达到1828万吨标准煤,相应减排二氧化碳近4571万吨。
图2:2005年-2012年合同能源管理投资额及同比增幅
数据来源:EMCA。
我国消耗世界22%的能源,却仅生产出8%的产值,未来节能空间巨大。随着我国经济的持续快速发展,能源制约日益加大,国家对节能减排和节能环保产业的日趋重视,市场参与主体愈发壮大,合同能源管理正展现出巨大的市场发展潜力。按照《“十二五”节能环保产业发展规划》,合同能源管理被列为八大重点工程之一,到2015年节能服务业总产值要达到3000亿元(按照目前的发展趋势,很有可能提前较长时间完成)。未来5-10年,合同能源管理有望步入黄金发展时期。
三、合同能源管理产业存在的一些问题
虽然近年来我国节能服务业和合同能源管理市场取得了令人瞩目的成就,但产业本身仍然存在一些有待解决的深层次问题,直接或间接影响了商业银行的广泛深入介入。
1.产业协同效应差。合同能源管理属于节能服务业,涉及装备制造、电子信息、建筑工程等多个领域。由于我国节能服务公司历史短、规模小,往往缺乏提供一揽子解决方案的能力,客观上需要外部产业协同支持。但当前我国节能服务业集聚区域内相关产业规划普遍滞后,产业聚而不合,影响了节能服务要素资源的科学配置,使产业聚集效应难以显现,客观上制约了合同能源管理的业务发展和公司壮大。
2.优惠政策执行力度不够。为了扶持中小型节能服务公司用合同能源管理的方式推行节能,国家发改委自2010年起出台了财政奖励、税收减免等一系列支持政策,并明确了政策执行的具体细则,但近年来的落实情况并不尽如人意。2012年国家发改委、财政部备案节能服务公司2339家,计划安排财政奖励资金17亿元,但实际进行节能奖励申报的节能公司不足200家,实际支出财政奖励仅3.12亿,富余大量资金。据了解,造成优惠政策落实不到位的主要原因主要有三:一是现有的财政、税收政策宣传不够,很多公司并不清楚优惠政策的存在和具体内容;二是申报涉及知识面广、程序复杂,专业申报人才匮乏;三是项目节能效果可测性差,难以达到补贴标准。据了解,国家相关部门正在着手研究进一步提高优惠政策执行力的解决办法。
3.用能单位节能意愿不强。节能环保属于市场失灵领域,企业一般没有积极性去主动采取节能环保措施,往往需要政府主导法规强制性推进。如美国华盛顿特区法案要求任何超过2万平方英尺的新建筑或是翻修建筑,都要符合政府的绿色建筑节能标准。日本政府则利用法律和政令规定各政府机构、高耗能单位和大中型企业必须在一定的时间内降低能耗。然而,长期以来我国对工业用能实施价格倾斜,加上主要用能行业多属于周期性行业,企业效益受行业周期的影响远大于能源成本影响,另外环保政策的执行力度实际上也大打折扣,用能企业节能意识普遍不强,市场需求并未彻底释放。
4.节能效益难以科学评估。合同能源管理产业涉及到的节能技术种类多、范围广,很难形成单独标准,节能公司和用能单位容易产生纠纷,导致拖延、克扣甚至拒绝回款等现象时有发生。回款作为银行贷款的主要还款来源之一,一旦因为评估不清导致拖欠或拒付,将给商业银行贷款带来巨大的偿债风险,客观上回款风险已经成为商业银行介入合同能源管理项目的最大风险之一。
5.节能服务公司多属于中小企业,融资难。我国节能服务业发展时间短,近年来虽然也培养了一批具有一定规模的节能服务企业,但大多数公司尚处于发展初期,存在注册资本较小、财务制度不规范等问题,在银行贷款审核过程中信用评级较低。另外,节能服务公司虽拥有技术,但普遍缺少土地、厂房等接受程度高的抵押品,难以获得商业银行的信贷资金支持。
四、商业银行介入合同能源管理情况
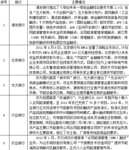
近年来,虽然合同能源管理产业本身仍然存在一些商业银行介入的障碍或风险。但随着国家对社会节能要求的不断提高和对节能支持力度的不断加大,一些制约产业发展的瓶颈正在陆续被打破。特别是银监会发布绿色信贷指引,使节能服务公司打破资金瓶颈成为可能。绿色信贷指引鼓励商业银行等金融机构根据节能服务公司的融资需求特点,创新信贷产品,拓宽担保品范围,简化申请和审批手续,为节能服务公司提供项目融资、保理等金融服务。节能服务公司实施合同能源管理项目投入的固定资产可按有关规定向银行申请抵押贷款。在此背景下,浦发银行、北京银行、光大银行、兴业银行、交通银行、平安银行等商业银行纷纷开发了针对合同能源管理项目的新兴金融产品,陆续介入节能服务业和合同能源管理市场(见表1)。其中,浦发银行已经形成了目前业内最全、覆盖低碳产业链上下游的绿色信贷产品和服务体系。截至2012年三季度末,该行已为国内53个绿色信贷项目提供了超过33亿元的贷款,覆盖了该行全部37家分行中的23家,涉及钢铁、水泥、煤炭、化工、热电、市政、有色、陶瓷、食品、装备制造、通讯以及可再生能源等行业,相当部分为时下快速成长的合同能源管理项目。
来源:各行公开网站资讯整理。
五、商业银行推出合同能源管理相关业务的建议
虽然当前我国已经有部分银行开展了合同能源管理的相关业务,但仍然有相当一部分银行并没有或正准备推出此类业务。对于这部分银行,介入合同能源管理领域可在准确把握我国合同能源管理的现状及趋势的基础上,充分借鉴领先者的经验和教训,重点关注以下几个方面:
1.在政策导向上,鼓励探索推出合同能源管理相关业务。虽然节能服务业和合同能源管理市场仍然存在一定的风险,但其持续较快的发展速度和逐步趋向宽松化的融资环境,说明合同能源管理市场的总体发展正在趋于改善。现阶段商业银行探索合同能源管理相关业务,不仅有利于积累管理经验,缩短与主要同业的差距,培养未来新的利润增长,而且有利于树立商业银行“绿色金融”的良好社会形象。
2.在产品研发上,以重点产品为核心,逐步形成“绿色金融”综合服务体系。建议把合同能源管理业务纳入“绿色信贷”体系之中进行系统研发,形成具有统一专属商标标识,涵盖合同能源管理、节能减排、供应链金融等领域,包括绿色信贷、金融租赁、企业债券、中小企业集合债券、短期融资券、中期票据、上市服务等产品或服务的“绿色金融”综合服务体系。具体到合同能源管理业务方面,结合合同能源管理的市场现状及主要同业的先期实践,商业银行先期应以未来收益权抵押问题研发为核心,重点研发“合同能源管理保理”和“未来收益权质押融资”产品。
3.在业务营销上,加强与政府有关部门合作,重点营销政府备案和推荐的企业。当前国家发改委和财政部对节能服务公司实行备案制度,只对备案的企业实行专项财政奖励和税收优惠政策。截至2012年末,国家发改委已经备案了4批节能服务公司,工信部备案了2批节能服务公司,备案企业总数量达到2339家。节能服务产业是近阶段政府积极扶持的重点产业领域。通过加强与有关部门的战略合作,不但有利于识别优质目标企业客户和项目,而且有利于拓展其他领域的机构业务。
4.在行业管理上,突出工业、建筑、交通运输等领域。目前,我国工业、建筑和交通运输是能耗占比居前的三大行业。其中,工业耗能占比67%,建筑能耗占比24%,交通运输占比7%,三个行业合计占到全社会能耗的98%以上。与此相适应,当前开展的合同能源管理主要侧重在工业(特别是热电)、建筑和交通等领域(见图3),这些领域的技术和项目运作管理相对成熟。为了有效降低风险,商业银行介入合同能源管理前期应以这些领域为重点。同时,对于合同能源管理,建议行内在行业列表分类中给予一定的重视、关注和支持。
图3:我国合同能源管理项目类型分布
数据来源:民生证券。
5.在区域管理上,以东部地区特别是“两洲一海”地区为重点。当前我国节能服务产业已在全国范围内有所布局,初步形成了以环渤海、长三角、珠三角和中西部地区等四大区域聚集发展的产业空间布局,但各区域的发展并不平衡,2012年东部、中部、西部地区节能服务产业总产值贡献率分别为59.2%、26.7%和14.1%。在各区域内,又形成了以各省中心城市带动区域发展的格局。其中,环渤海地区节能服务产业基础比较好,是我国节能服务产业和企业最为聚集的地区;长三角地区在人力资源、技术开发转化、资金支持等方面具有优势;而珠三角地区,如广州、深圳等地,则凭借众多产业的协同发展,在能源管理、系统优化领域发展迅速。商业银行介入合同能源管理,应结合节能服务业和合同能源管理的区域特点,实行信贷、财务等资源的差别化管理政策。
6.在客户甄选上,优先选择实力强的优秀企业和品牌企业。近年来,我国从事节能服务的企业无论是数量还是质量都取得了长足的发展。从企业规模看,产值超过10亿元的有6家,超过5亿元的有18家,超过1亿元的有83家。其中,合同能源管理投资超过5亿元的12家,超过1亿元的有46家。特别是一些主要用能行业的大型用能企业纷纷设立了自己的节能公司,大大优化了行业结构。商业银行介入合同能源管理市场,先期可优先选择这类实力相对较强的企业和其他优秀企业作为目标客户群体(见表2)。
表2:2012年我国节能服务业优秀和品牌企业
数据来源:中国节能协会节能服务产业委员会。
7.在风险控制上,实施全面风险管理,关键抓节能技术及节能效果认定风险。节能项目最主要的风险是技术以及节能结果认定风险。商业银行控制合同能源管理风险,除了需要从客户项目甄选、区域、行业、流程等方面做好管理外,还需要加强与技术专家、政府能耗认定单位、第三方专业评测机构等的合作,并做好能耗技术评估体系、机制和人才队伍建设,千方百计把好技术关。同时,建议商业银行针对合同能源管理制定特殊的授信和风险评级标准,并适度提高风险容忍度。
(执笔人:蒋清海 李庆治,联系电话:67596618)
责任编辑:杜琰 SF007