新浪财经

新型城镇化的发展趋势与商业银行战略选择

新浪财经

关注

中国建设银行研究部

城镇化[①]对扩大内需、缓解产能过剩和调和社会矛盾等具有重要意义。新型城镇化是国家“十二五”规划和新一届政府工作的重要内容,未来5~10年,新型城镇化有望成为促进我国经济发展的重要抓手。这将给商业银行带来巨大的机遇和挑战。商业银行应从全局视野、战略高度做好统筹部署,顺势而为,把握机遇,规避风险。

一、我国城镇化空间依然较大

改革开放30余年来,我国城镇化率由1978年的17.92%,逐步提升到2012年的52.57%[②],走完了英国200年、美国100年和日本50年的道路。然而,如果按照户籍人口计算,当前我国城镇化率仅为35%左右,与发达国家平均80%的水平相比仍有很大差距(见图1)。与此同时,我国城镇化快速发展过程中也出现了人口城镇化不彻底、土地城镇化高于人口城镇化、发展方式粗放、区域发展不协调等一系列问题。可见,我国城镇化无论是“量”上还是“质”上都有很大提升空间。

注:数据来源于国家统计局,其中,我国数据为2012年数,别国或地区为2010年数。

二、新型城镇化特点鲜明

近年来,在交通拥挤、环境恶化、资源短缺等“城市病”日益显现的情况下,河南、四川、湖南、江苏等省纷纷提出了新型城镇化概念,并相继进行了先期实践。党的十八大把城镇化战略上升到了国家战略的层面,并赋予了城镇化新的内涵。

1.新型城镇化是“以人为本”的城镇化。长期以来,我国的农民工群体无法享受到与城市居民等同的教育、医疗、住房等公共保障服务。传统的城镇化片面注重城镇数量和规模扩张,忽视“城市最终要服务于人”的城市本质。新型城镇化则要求从“人的需要”出发,着力提升城镇公共服务水平,不断提高城镇的文化品质,特别是要实现“农民工市民化”。

2.新型城镇化是“四化并举”的城镇化。传统城镇化本质上是服务于工业化的城镇化。新型城镇化则超越了城镇化本身,强调城镇化、工业化、信息化和农业现代化的协同发展,走城镇化引领、工业化主导、农业现代化筑基、信息化深度渗透的“产城融合”之路。

3.新型城镇化是“城乡互动”的城镇化。传统城镇化过分强调中心城市发展而忽略县域、中心镇和农村的发展状况。新型城镇化则通过实施城市群战略,充分发挥城乡各自的比较优势、促进城乡之间生产要素流动,走城市群、中小城市、城镇和乡村的协调发展之路。

4.新型城镇化是“绿色低碳”的城镇化。传统的城镇化以牺牲生态环境为代价,高消耗、高污染,模式粗放,客观上不具有可持续性。新型城镇化则以生态保护为前提,坚定不移地走资源节约、环境友好的绿色道路。

三、新型城镇化推进趋势日渐明朗

未来新型城镇化有望在国家的整体部署下,以农民市民化为核心,以城市群为主体形态,以提高城市综合承载力为支撑,以完善体制机制为保障,稳妥推进。

1.统筹制度安排,改革先行。廉价的劳动力供给,低成本的土地征用,低水平、欠公平的公共服务以及巨大的生态透支是推动传统城镇化的重要代价。随着我国人口老龄化趋势的不断提速,土地征用价格的大幅提高、公共服务缺口的不断扩大以及生态环境的不堪重负,未来新型城镇化的推进必须从制度层面上进行顶层设计,改革先行,努力破除劳动力、土地、技术、管理等生产要素的长期供给瓶颈,释放“改革红利”。当前最紧要、最核心的就是对户籍及相关社会保障制度、土地及财税制度、投融资制度等进行改革。

一是户籍制度及依附在户籍制度上的各项社会保障制度改革。“农转非”表面上是户籍问题,本质上还是依附在户籍制度上的各项社会保障问题,因此户籍制度改革的核心是让农民工享受与城市居民一样的基本公共服务。从近期看,推动户籍制度相关改革,可以建立一种类似泰国曼谷的选择权过渡制度,也可以把当前举家外出的3279万农民工作为先期受众群体,推动公共服务由户籍人口向常住人口扩展,同时稳步地推进户籍制度改革。另外,对暂未落户的农民工,要从制度上促进福利的全覆盖,努力解决他们在子女教育、公共卫生、保障住房等方面的问题。从长期看,改革的方向则是取消“农业户口”和“非农业户口”之分,建立城乡统一的“居民”管理制度和全覆盖的城镇基本公共服务体系。

二是土地及相伴的财税制度改革。现有的土地制度特别是征收制度,以及与之相伴的“土地财政”制度是推进新型城镇化建设的最大障碍。当前土地制度改革特别是征地制度改革,首要的就是对各类农村土地进行确权,进而实现流转,提高农民在土地增值收益中的分配比例。与此同时,要尽快开征房产税、资源税、环境税、遗产税等,并把土地出让收入纳入公共财政预算,改土地财政为税收财政,实现财税制度改革。

三是投融资体制改革。未来新型城镇化资金需求巨大,单纯依赖土地财政下的地方融资平台的投融资机制难以为继,必须走多元化融资道路。鼓励符合条件的投融资平台采取发行城市建设债券、信托计划、上市融资等形式募集资金,并且尽快在公共服务等领域明确建设标准、降低准入门槛,让更多社会资金进入,形成多元投资主体。

2.实施“两横三纵”的城市群战略。我国山地多、平原少,适宜城市建设地区的土地开发面积仅有180万km2,不到国土面积的19%,如果扣掉必须保护的耕地(18亿亩即120.33万km2)和已有的建设空间,今后适宜城镇化和工业化开发的面积还有27万km2,不到全国陆地国土总面积的3%。未来的新型城镇化建设需要从全局和整体上进行统一规划和部署,从根本上避免传统城镇化一市、一城、一镇粗放式发展模式。

国家正在编制《全国促进城镇化健康发展规划(2011-2020年)》,拟从全局性视野对城镇化建设进行规划和部署。结合2010年国家发布的《全国主体功能区规划》,我们认为,未来新型城镇化将沿着“两横三纵”[③]进行区位布局,实施城市群战略,重点推进京津冀、长三角、珠三角、长江中游和成渝5个国家级城市群和海峡西岸、山东半岛、哈长、辽中南、中原、江淮、关中、北部湾、太原、滇中、黔中、呼包鄂榆、乌昌石、宁夏炎黄等区域性城市群的城镇化建设(见图2),带动180多个地级以上城市和1万多个城镇的发展。

3.遵循从存量城镇化到增量城镇化的渐进推进路径。未来存量城镇化[④]的推进,很有可能首先立足大城市的定位调整优化和产业升级,加强旧城区改造和新区建设,以大城市带动大郊区,推进存量城镇化。这是因为:一方面,受制于制度改革特别是土地财税改革的艰难,新型城镇化将优先推进阻力相对较小的存量城镇化,即首先完成大城市的农民工市民化过程。另一方面,按照国际城市发展规律,随着我国政府城市管理能力的不断提高,我国大城市承载能力仍可进一步提高,具备大城市群的发展潜力。目前我国100万以上人口的大城市人口占全国所有城市人口的比重为47%,远低于全球72%的平均水平。周其仁教授研究表明,相比纽约、东京等国际大都市,“北上广”等大城市群人口密集程度还远远不算高。另外,比较中外大都市GDP占全国GDP的比重,日本大东京地区仅占日本国土面积的4%,却集中了近40%的GDP。面积780 km2的纽约在美国国土上几乎可以忽略不计,但却创造了全美10%的GDP。而北京、上海、广州和天津四城市的GDP之和尚不到全国的10%。

随着以后时机的不断成熟,城镇化的重点将逐步过渡到中小城镇和新农村,其核心则是开发区和农村新社区的建设,最终实现增量城镇化,并为农业现代化创造条件。

四、新型城镇化可能面临系列走偏的问题

新型城镇化的关键是市民化,让农民进城后能享受到与城市居民平等的待遇。然而各级政府对新型城镇化的理解可能会存在错位偏差,特别是在地方政府财政压力不断增加的情况下,新型城镇化存在走偏的风险,需加强引导与防范。

1.过度“房地产化”的问题。近十几年来,城镇化是伴随着“圈地造城”的高速房地产化而推进的,虽然取得了显著成效,但也带来不小问题。新型城镇化的重点是人的城镇化,力求避免重复过去重物轻人的城镇化发展模式。然而,在相关制度改革滞后的情况下,如中央政府与地方政府财权与事权的不对等,各级地方政府严重依赖土地财政,以及地方政府政绩考核过分注重GDP增速指标等,都将会迫使地方政府继续推行摊大饼式的城镇化建设,大量征收农民土地,大搞新城区、开发区建设,变城镇化为房地产化,从而带来更多的经济社会问题。

2.产业支撑不足的问题。城镇化推进必须与产业发展相协调,产业发展是城镇化发展的支撑,城镇化为产业化发展提供广阔空间。然而在我国城镇化进程中,出现了一些盲目追求人口快速城镇化和土地高速非农化现象,导致城镇化与产业发展严重脱节,出现了“鬼城”及贫民窟,付出了巨大的社会代价。“十二五”期间,国家提出城镇化率每年提高1个百分点,各地相继提出了更高的城镇化率目标。地方政府为了实现城镇化率目标,可能会出现不顾及产业发展的现实基础而采用行政手段征用农地,使得人口快速城镇化,产业发展却严重滞后,特别是在一些欠发达的中西部地区,问题可能会更为严重。

3.粮食安全问题。解决粮食问题,根本上要靠科技和农业现代化。然而,在当前我国农业科技水平无法在短时间内快速提高的情况下,保持一定数量的农业劳动力仍将至关重要。随着城镇化的推进,更多的农村劳动力进入城市,部分农村地区可能会出现农业劳动力不足的问题,这将影响到我国粮食产出的稳定增长。同时,近几年国家推行的耕地占补平衡政策虽然在数量上保障了18亿亩耕地红线,但在城镇化实践中也出现不少占优补劣、占近补远、先占后补、占多补少、甚至占了不补等问题,客观上影响了我国耕地的数量和质量,威胁到粮食安全。

4.环境问题。城镇化伴随的大量基础设施建设,固然可以缓解钢铁、水泥等行业的产能过剩矛盾,但在当前我国环境门槛依然较低的现实背景下,未来城镇化亦可能加剧我国的环境污染问题。同时在产业转移过程中,由于被转移的产业大多属于中低端、劳动密集型产业,甚至环境高危产业,如服装、陶瓷、水泥、五金、电子、塑料制品、油漆涂料等,我国的生态环境很有可能将面临更为严峻的形势。

五、新型城镇化蕴含着巨大的银行机遇

新型城镇化是未来10年我国扩大内需的最大潜力所在,其基于基础设施建设、产业支撑、住房、社保、消费和农业现代化等方面的内容将产生巨大的资金需求,给商业银行多种业务创造发展机遇。

1.基础设施建设方面的机遇。与发达国家相比,我国的路网、城市绿地、供排水、垃圾处理等城市基础设施仍显薄弱。未来新型城镇化的基础设施建设涉及全国20个左右城市群、180多个地级以上城市、1万多个城镇和数十万个行政村,涵盖路网(铁路、公路、轨道交通等)、电网、供排水、污水处理、垃圾处理、网络通讯、园林绿化、应急减灾等多个系统,需要庞大的资金投入,将会给商业银行信贷、投行等业务带来巨大发展机遇(见表1)。

估算其中的资金需求,2011年我国第一产业就业人数2.66亿人,以目前的农业劳动生产率水平,农业生产需要劳动力近1.8亿人,可向城镇转移的剩余劳动力约8600万人。按照每转移一个农村人口需要固定资产投资10万元人民币计算,未来10年仅新转移人口需要的基础设施建设投入就超过8.6万亿元,如果考虑到现有城市基础设施滞后的现实,未来城市基础设施建设投入资金需求将会更大。

2.产业支撑方面的机遇。城镇化需要产业支撑。未来推进新型城镇化必然与东部地区的产业转型升级、中西部地区的产业融合承接相辅相成,这一过程将催生巨大的金融需求。

一是东部发达地区产业转型升级将给商业银行带来重要的发展机遇。近年来,广东、上海等东部发达地区“以产业转移促进产业转型升级”的做法,使传统产业通过集群发展、品牌提升、产业转移等手段获得加速升级,产业高端化趋势凸现。这一过程中伴随的先进制造业投资、高端服务业培育、企业兼并重组、上市发债等都需要商业银行的大力支持。

二是我国中西部地区具有资源丰富、要素成本低、市场潜力大的优势,未来融合承接国内外产业转移,需要进行大量的基础设施和公共服务平台建设投资,将产生信贷、债券发行、财政资金托管、并购咨询等一系列金融需求。

三是城镇化过程中以现代服务业为主的第三产业发展空间广阔,金融服务需求潜力巨大。服务业是城镇就业最大的容纳器,发达国家服务业产值和就业比重一般在70%-80%以上,而我国目前只有43%。未来商业、物流、餐饮、旅游、文化等产业及其它生产生活性服务业的发展将给商业银行小微企业服务创造巨大的发展空间。

数据来源:《2011年我国农民工调查监测报告》,国家统计局。

3.住房市场方面的机遇。当前我国1.6亿外出农民工中在城市实现购房的仅有0.7%(见表2)。随着新型城镇化的深入推进,这类群体的住房条件需要不断改善。另外,每年相当数量的新增城镇转移人口也将对住房产生新增需求。这些都是城镇住房刚性需求的重要构成,是拉动商业银行住房公积金、住房按揭、开发贷款等业务快速发展的重要力量。

4.社会保障方面的机遇。新型城镇化首要解决的就是既有农民工的市民化问题,主要是完善这类群体的教育、医疗、社保等城市公共服务和社会保障。目前我国2.6亿农民工中绝大多数并未享受与城市人群等同的社会保障。按照国家发改委的预测,未来10年这类基于农民工市民化的教育、医疗等社会保障支出将达到15~20万亿元。这一过程将给商业银行的社保资金托管、金融社保卡、养老金、企业年金等业务提供重要的发展机会。

5.消费方面的机遇。城镇化本质上是农民市民化,城镇化率的提高必然伴随城市人群的扩大和居民收入的提高,提振消费,从而给商业银行信用卡等消费金融业务带来发展机会。

一方面,如果对既有农民工提供完全市民化的公共服务和社会保障,将会大大消除现有2.6亿农民工的后顾之忧,彻底激发其消费需求。按照中金公司的研究,如果完全实现农民工市民化,农民工在交通通讯、文化娱乐等方面的消费支出将会大幅提高(见图3)。

另一方面,未来增量农村人口转移到城市后,他们的收入水平将大幅提高,从而会增加消费支出。2011年我国城镇居民人均收入为23979元,而农村人均收入为9833元,约占城镇居民收入的41%;2011年城镇居民人均消费15161元,农村人均消费5211元,城镇居民人均消费支出是农村居民的2.9倍。随着生活方式的变迁和生活质量的提高,新转移人群必然减少自给消费,提高商品消费的支出比例,对购置大宗生活生产用品、汽车、旅游、教育等都将产生巨大的需求,将给商业银行带来信用卡等消费金融业务机会。

图3:“农民工市民化”后消费结构变化后带来新需求图3:“农民工市民化”后消费结构变化后带来新需求

数据来源:中金公司。

六、商业银行支持城镇化面临的主要风险和困难

新型城镇化给商业银行带来机遇的同时,其内在的一些深层次问题和某些尚不明确的法律政策制度等也会给商业银行支持城镇化带来一些困难甚至“陷阱”,从而使商业银行在服务城镇化过程中面临系列风险。

1.政策风险。新型城镇化意在重点解决农民工的市民化问题。然而,在土地财政和政绩攀比的推动下,当前地方城府对房地产开发的热情依然不减,城镇化存在过渡“房地产化”的危险。商业银行如果大规模支持新城及房地产开发,将面临房地产调控的政策风险,如果支持力度不够又可能错失地方政府财政金融及后续的相关业务机会,处于两难之中。

同时,商业银行服务新型城镇化建设还面临着地方政府融资平台的政策限制。当前新型城镇化涉及到的土地整理、住宅、基础设施以及公共设施建设项目,仍然主要以政府主导通过组建投资公司来推进。在当前监管部门对地方融资平台严格清理整顿要求下,部分新型城镇化建设项目贷款主体被列入地方政府融资平台名单,信贷投入将受到限制。

另外,当前我国大部分农村集体所有土地仍未完成土地确权,尚不能进行抵押。即使已经完成确权的农村集体所有土地,也面临与现有物权法[⑤]相冲突的境况。在农村产权抵押融资缺乏法律支持这一现状下,商业银行开展农村集体土地相关城镇化业务存在很大的介入障碍和法律政策风险(见图4)。

图4:三大政策风险图4:三大政策风险

2.地方政府偿债风险。近年来,地方政府债务高企,对土地财政的依赖性越来越强,据财政部统计,2011年地方政府国有土地使用权出让收入超过3万亿元,相当于地方政府财政收入的80%以上。随着未来农村土地征收补偿标准的逐步提高,土地出让价格受政策调控难以大浮上涨,地方政府增加土地出让收入的难度越来越大。受制于系列制度的制约,短期内新型城镇化的多元化融资模式尚难以完全建立并成熟起来,城镇化的推进必然受到一定的资金制约,特别是行政级别较低的地方政府和以地方政府信用为担保的债务,其风险将加大,商业银行支持城镇化可能面临部分地方政府拖延还贷、无力还贷等偿债风险。

3.重复建设带来的信贷风险。长期以来,在地方政府强烈的招商意愿和投资冲动下,我国部分地区存在较为严重的工业园区盲目建设问题。未来推进新型城镇化,工业园区建设可能会一哄而上,再次出现严重的重复建设问题。工业园区重复建设一方面存在园区利用率不高的问题,如有些地方工业园区建好几年后都没有企业入驻;另一方面,在各种优惠条件的诱惑下,园区企业盲目进入园区,扩大生产线,又会带来严重的产能过剩问题。不管是园区利用率不高,还是产能过剩,都将对商业银行介入相关项目的信贷资金带来较大风险。

4.潜在的银行声誉风险。新型城镇化进程中,必然会涉及到农村土地征收、复垦以及农民拆迁和安置房等建设,这些项目需要银行资金的介入。但农村土地征收、农房拆迁安置等领域社会矛盾突出,较容易引发群体性事件。信贷资金如果支持了损害农民、农业利益的项目,引发的社会矛盾将会对商业银行声誉造成严重影响。同时,城镇化推进过程中也隐藏着更大的环境污染风险,如果商业银行不慎支持了重大环境污染项目,同样将面临较大的声誉风险。

七、商业银行支持新型城镇化的战略把控

1.战略定位:全面服务城镇化建设。商业银行应以市场拓展和提高综合收益为目标,以合规经营为前提,以风险控制为基础,加强政策支持和资源配置,强化产品创新和品牌建设,按照突出重点、信贷先行、因地制宜、积极稳妥的推进方式,不断提升商业银行在城镇化建设领域中的竞争力,带动各项业务快速发展。如建设银行就提出“全面服务城镇化建设的首选银行”的战略定位。

2.战略抓手:深化银政合作。未来推进新型城镇化,中央财政有望承担更多责任,将加大面向农民工市民化的投入,并增加对中小城市、城镇的财政转移支付。另外,中央与地方之间的财权、事权配比有可能按照“多予少取放活”的原则进行调整,部分相关事权有可能会被下放,同时把相应财权划归地方。地方政府将在新型城镇化推进过程中处于主导地位。加强与地方政府的联系与合作,不但有利于促进商业银行财政代理、社保、投行等相关中间业务的发展,而且有利于及时准确地掌握地方城镇化项目和企业信息,抢占市场先机。

当前强化银政战略合作,一是积极与各级政府签署更为务实和深入的战略合作协议,以战略合作为契机,开展全面深入合作。二是尽早制定专门针对各级政府的营销管理办法,使银政战略合作关系的建立和维护机制化、系统化。三是发挥集团优势,积极为政府提供一揽子城镇化金融服务方案。建议商业银行充分借鉴国家开发银行通过下属公司国开金融公司参与城镇化的业务模式。

3.战略路径:先行试点,典型引路。为抓住城镇化的机遇,部分商业银行已经在第一时间内行动起来。如建设银行已率先发布《中国建设银行城镇化建设贷款管理办法(试行)》,并着手研究服务城镇化的差别化政策和具体金融服务方案,大力支持城镇化建设。考虑到新型城镇化金融需求不仅仅是对公贷款需求,还包括存款、投行、消费金融等多种需求,以及城镇化推进模式的区域差异化,商业银行可按区域优先选择部分经济总量大、财政实力强、新型城镇化先期实践成效显著的地区先行试点,探索银行参与城镇化建设的综合金融服务模式,待试点成熟后在全国范围内推广。建议把广东、江苏、河南、四川、陕西五省作为商业银行城镇化建设的先期试点地区。

八、商业银行支持城镇化的业务重点

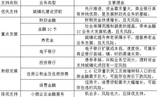
新型城镇化金融需求大,涉及银行业务类型多,商业银行应充分把握机遇,制定差别化的资源配置方案(见表3),重点支持发展潜力大、综合效益好、风险可控的业务。

1.优先支持城镇化建设贷款业务。基础设施建设、旧城改造、土地整理、安置房建设等城镇化建设项目将优先推进,资金需求量巨大,商业银行可发挥在基础设施建设贷款方面的业务优势,提前介入,抢占先机。同时,城镇化建设项目是地方政府直接推动的项目,对此类项目的信贷支持是商业银行维系地方政府关系的关键,是发展财政金融、社保等机构业务的基础,为了促进其他业务的发展,商业银行应优先支持城镇化建设项目。

2.重点发展财政金融、金融IC卡、养老金、电子银行等无风险业务。新型城镇化带来财税资金服务需求和社会保障支出将大幅增加,为商业银行大力发展财政金融、金融IC卡以及养老金等业务带来难得机遇,这些业务均属于无风险业务,能带来大量存款沉淀和丰厚中间收入,商业银行应重点发展此类业务。同时,自助终端、网上银行、手机银行、短信金融等电子渠道可以弥补商业银行县域、镇、村的渠道劣势,商业银行应加大电子银行业务的发展。

3.积极发展投资银行、住房金融、消费金融等风险相对较小业务。新型城镇化将推动地方政府建设债券、城镇化建设企业债券发行,以及通过理财资金满足城镇化建设需求,这为投资银行业务发展带来机遇;2.6亿农民工以及新增转移人口住房需求增加,为商业银行住房公积金和住房按揭业务带来机遇;农民工市民化后,消费能力不断提高,消费习惯逐步改变,信用卡、消费贷款等需求将大幅增长,为商业银行消费金融业务发展带来机遇。在密切关注理财资金的项目选择风险,按揭贷款的房价下跌风险以及信用卡、消费贷违约风险的基础上,商业银行可积极发展这些业务。

4.择优支持相关产业融资业务。城镇化进程中,产业的升级转移及地方优势特色产业的发展对金融服务需求大,为商业银行发展企业金融,特别是小微企业金融服务提供了大好机会。然而,产业的升级转移发展总是伴随着程度不等的产业“空心化”、产业转移“水土不服”、重复建设、产能过剩、环境污染等问题,商业银行在提供金融服务时面临较大风险。因此,商业银行应择优支持符合国家产业政策、城市群内聚集互补、发展前景良好等产业,提供相关金融服务。

表3:商业银行支持新型城镇化的业务重点表3:商业银行支持新型城镇化的业务重点

九、商业银行支持城镇化的区域选择

遵循我国主体功能区规划和城镇化发展规划路径,围绕重点城市群中心城市产业布局,商业银行支持城镇化应实施区域差别化策略。

1.重点支持国家级城市群区域城镇化发展。京津冀、长三角、珠三角、长江中游和成渝为国家级城市群,是城镇化建设的排头兵和重点区域。国家级城市群人口集中,经济发达,产业支撑能力强,地方政府财力足,可以较好地解决农民工的市民化问题,新型城镇化推进会相对顺利,金融需求量大且集中。商业银行应高度重视国家级城市群城镇化建设机遇,重点支持该区域城镇化发展,抢占新型城镇化金融服务的业务制高点。

2.积极支持大城市城镇化发展。在大力提升国家级城市群发展水平的同时,新型城镇化将围绕大城市综合承载能力的增强,积极培育壮大区域性城市群。中原、关中、辽中南等区域性城市群主要分布在我国中西部以及东北地区,是承接东部产业转移,发展地区优势产业,吸纳农村转移人口的主要区域,城镇化发展空间大。商业银行应在当前中心城市行战略的基础上,充分发掘各区域开发区建设和产业转移中的业务机会,积极支持大城市城镇化发展。

3.有选择地支持县域及中心镇城镇化发展。县域及中心镇在城镇化进程中起着“承上启下”的作用,是吸纳农村转移人口的主体承载区。然而,我国区域发展极不平衡,东部发达地区县域与中西部欠发达地区县域经济发展水平有较大差异,城镇化推进的难度不同,银行资金进入的风险不同。商业银行应优先支持东部发达地区县域及中心镇城镇化以及百强县、千强镇城镇化发展;有选择地支持中西部有特色资源、特色产业、政府财政实力相对较强地区县域城镇化发展;审慎支持缺乏规划、缺乏产业支撑、经济落后地区县域城镇化项目。

十、城镇化业务的风险防范

1.积极化解政策性风险。银行服务新型城镇化面临的政策性风险主要涉及房地产调控政策制约、融资平台监管限制和农村产权抵押缺乏法律支持等。商业银行应加大新型城镇化相关政策以及监管政策研究,通过服务策略设计、产品创新等途径,积极化解防范政策性风险。如对于部分房地产企业参与的安置房等城镇化项目,可以不在房地产科目核算,而放入城镇化建设项目科目;如涉及到农村产权抵押项目,通过产品设计,引入地方政府及第三方担保公司,确保项目资金安全。

2.重点防范银行声誉风险。城镇化建设涉及面广,利益格局复杂,突发事件多,银行面临的声誉风险影响面大,破坏性强,商业银行在支持城镇化建设中应重点防范此类风险。防范过程中应严守项目准入关口,所支持项目必须符合国家和省级政府关于新型城镇化发展的相关制度规定,符合国家规划、土地、环保等政策,获得政府统一规划和立项,按规定取得相应批准文件等,将风险阻隔在源头之外。同时,加强与地方政府和媒体的合作,如出现风险,应及时通过政府化解、媒体引导,降低风险影响程度。

3.区别对待地方政府偿债风险。我国区域经济发展不平衡导致地方政府的财政实力悬殊,偿债风险不同。商业银行应根据东、中、西,省级、市级、县级等地方政府财政情况,制定差别化的风险管控政策,区别对待地方政府偿债风险,重点防范县级以下政府偿债风险。

(报告执笔人:蒋清海  李庆治  李小平,联系电话:67596618)

[①] 城镇化一词,起源于拉丁文Urbanization,最早出自1867年西班牙工程师A.Serda的著作《城镇化基本理论》,大致被用来描述乡村向城市演变的过程。二十世纪70年代后期,Urbanization一词被引入我国学术界,通常译作城市化或都市化,后被城镇化逐渐替代(见维基百科)。城镇化本质上具有三层含义:一是实现农村富余劳动力向城镇的物理空间转移;二是被转移人口的生产方式由农业向工商业等非农业转变;三是被转移人口的生活方式变化,生活质量提升。

[②] 城市常住人口占全国总人口的比例。

[③] 即以陆桥通道、沿长江通道为两条横轴,以沿海、京哈京广、包昆通道为三条纵轴,以国家优化开发和重点开发的城市化地区为主要支撑,以轴线上其他城市化地区为重要组成的城镇化战略格局。

[④] 存量城镇化主要是指农民工市民化,即解决已经进入城市的农民工成为真正的城市人的城镇化问题。

[⑤] 我国物权法明确规定“耕地、宅基地、自留地、自留山等集体所有的土地使用权”不能抵押。

责任编辑:杜琰 SF007

加载中...