新浪财经

五大商业银行公司治理比较及相关建议

新浪财经

关注

中国建设银行研究部

自2003年股份制改革启动以来,五大商业银行[①]公司治理改革经历了由架构搭建到机制完善,从注重“形似”到追求“神至”的过程。目前,五大商业银行公司治理改革实践和探索已经步入攻坚和深化阶段。当此之时,全面总结五大商业银行公司治理成效、全方位比较其公司治理现状,并在此基础上提出有针对性的对策建议,对其持续推进公司治理和不断提高核心竞争力具有重要意义。

一、五大商业银行公司治理改革取得较大进展

2003年底,国家选定中国银行、建设银行作为试点,拉开了五大商业银行股份制改造序幕,触及公司治理层面的改革正式启动。随后,交通银行“深化股份制改革整体方案”获批,中国银行、建设银行、工商银行和农业银行分别由国有独资商业银行改组为国有股份制商业银行,商业银行改革不断向纵深推进,五大商业银行的治理环境、治理基础、治理模式、治理架构和运行机制逐步规范、健全和完善。

1.治理环境根本改观。一是治理法规不断完善。股改以来,相继发布了《股份制商业银行董事会尽职指引(试行)》、《商业银行监事会工作指引》、《股份制商业银行独立董事和外部监事制度指引》、《商业银行公司治理指引(征求意见稿)》等相关法规规范。二是治理有效性评价机制建立。2010年12月,银监会发布《商业银行董事履职评价办法(试行)》,建立起董事履职评价和淘汰机制。三是职工民主监督机制初步建立。建立职工监事制度等制度规范,为职工了解公司真实情况,提出合理化建议、自主管理、共同决策提供制度依据。

资料来源:各银行年报。

2.治理基础显著改善。重组改制上市过程中,通过中央汇金公司代表国家出资、引进战略投资者和境内外上市等举措,五大商业银行实现了股权种类多元化。2012年末,工农中建交五大商业银行前五大股东持股比例比国家股“一股独大”时期分别降低了28、16、32、33和11个百分点(见表1)[②]。同时,中央汇金公司、财政部代表国家履行出资人权利,向五家银行派驻董事,较好地解决了长期困扰大型商业银行的产权主体虚置问题。

资料来源:根据公开资料整理。

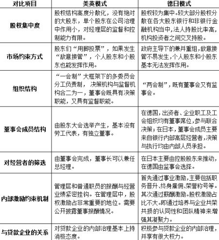
3.形成有中国特色的治理模式。在对发达国家公司治理模式扬弃的基础上,五大商业银行形成了以德日模式为基础,兼具英美模式特点,有中国特色的公司治理模式。既具有股权相对集中、董事会和监事会并存、控股股东对经营者筛选有较大决策权等德日模式特点(见表2),又具有设立独立董事等英美模式要素(见表2),较好处理了“新三会”与“老三会”的关系[③]。

4.建立相对规范的治理架构并不断优化。经过近几年的治理改革,五大商业银行按《公司法》和相关法规、政策要求,建立了股东大会、董事会和监事会,聘任了高管层,确立了独立董事和外部监事制度,建立了公司治理组织架构。在人员选聘上,开始关注对董事、监事、高管任职资格的考察和业绩评价,通过组织架构和人员调整,不断优化公司治理架构和董监事会成员构成。

5.探索市场化治理机制。一是决策机制及程序进一步明确并规范。制定完善了《公司章程》、《股东大会议事规则》、《董事会议事规则》、《监事会议事规则》等公司治理基础性制度。二是不断强化股东大会职能。明确股东大会的最高权力机构地位,加强股东权益保障,努力保证全体股东行使职权。三是董事会战略决策能力增强。董事会下普遍设立专门委员会,提高战略决策和控制能力。四是监督机制建立。独立董事和外部监事被引入到董事会和监事会。五是强化内部管理机制改革。推行风险管理和内控体系改革,推进组织机构向扁平化、集中化、垂直化、专业化、矩阵式转变。六是深化人力资源管理体制和激励约束机制改革。建设银行、工商银行等出台了人事激励机制改革方案;中国银行着手实施人力资源改革,取消行政级别,推动公开竞聘和双向选择。

二、五大商业银行公司治理比较

五大商业银行脱胎于国有银行,面临相同的治理环境,股权种类相似,治理模式和治理架构趋同,但受历史、战略定位、风险偏好、企业文化以及战略投资者等因素差异性的影响,在股权集中度、治理机构设置和治理运行机制等方面有所不同。

1.股权集中度相差较大。五大商业银行股权种类基本相同,涵盖了国家股、国有法人股、境外法人股和其他内资股等股权类型,但股权集中度相差较大。截至2012年末,工商银行、农业银行、中国银行、建设银行和交通银行国家股占比分别为70.8%、82.4%、67.7%、57.2%和31%,含国家股、国有法人股、境外法人股等在内的前五大股东合计持股比例分别为72%、84%、68%、67%和52%。其中,交通银行股权集中度低主要是由历史原因造成的,而农业银行股权集中度高是因为股改上市进程滞后。

2.治理架构各有独特之处。五大商业银行普遍搭建起三会一层公司治理架构,董事会下基本设有战略、风险、提名与薪酬、关联交易、审计(或稽核)等专门委员会,监事会下监督委员会大致覆盖履职尽职、财务与内部控制等职能,高管层下设风险、运营、业务等管理委员会。

但治理机构设置不完全相同。农业银行立足“三农”战略定位和业务特色,在董事会下设“三农”金融发展委员会,以健全“三农”金融业务发展的战略规划和管理制度;在管理层设置“三农”金融部管理委员会,负责落实董事会相关决议,协调推进全行“三农”金融业务管理和发展。交通银行效仿战略投资者汇丰银行做法[④],董事会下增设社会责任委员会,以保障银行战略制定和政策执行充分体现社会责任。同时,在监事会下单独设立承担监事提名职能的提名委员会。工商银行监事会仅设置监督委员会,履行其他行的履职尽职和财务与内部控制监督两大委员会职能;高管层将信用风险、市场风险、操作风险委员会分设于风险管理委员会下,突出了全面与重点风险相结合的管理理念。建设银行设置了由监事长担任主任的人才建设与组织机构统筹委员会。

3.股东大会治理机制与结构不同。五大商业银行遵循《公司法》、《证券法》、《商业银行法》等法律法规及本行相关规定,不断健全股东大会职权与授权、召开方式、会议召集、表决与决议等议事规则,部分银行形成了颇具优势的制度或做法。

工商银行关于股东大会选举董事、监事的表决可实行“累积投票制”[⑤]的规定,有别于农、中、建、交等现行的直接投票制,在大型商业银行中一枝独秀,在股东大会治理机制及中小投资者保护方面先行一步。

作为股东大会治理结构及投资者保护的重要体现,五大商业银行股东大会参会股份及人数比例有所不同[⑥],工商银行、中国银行股东大会的参会股东股份及人数占比均较高;农业银行因股权集中度高于它行,参会股份占比最高,但参会股东人数比例最低;建设银行、交通银行参会股东股份及人数占比均偏低(见表3)。

资料来源:上海证券交易所。

资料来源:各银行年报。

4.董事会规模与结构不同。五大商业银行董事会由执行董事、非执行董事和独立董事组成,规模介于14-17人之间。其中,资产规模最小的交通银行基于相对分散的股权结构,以发挥非控股股东在运营管理及业务拓展中的作用为目标,引入7名非执行董事,构建了规模最大的董事会;其他大型商业银行董事会规模相差不大(见表4)。结构上,董事会规模适中的工商银行、中国银行独立董事人数占比最高,农业银行独立董事人数占比最低(见表4)。

5.董事会议事规则有差异。五大商业银行持续完善董事会议事规则,并在通知、召开方式、表决等方面逐渐形成了一些有别于他行的固定做法。如建设银行明确规定定期董事会每年至少召开6次,而其他大型银行要求4-6次,或至少4次;临时董事会提议至召开的时限,工商银行、农业银行、交通银行均为10天,建设银行为7日,中国银行为5日;会议记录通知的及时性方面,工商银行要求3日内,交通银行为10日内,建设银行为15日内(见表5)。

资料来源:各银行官网。

6.董事会股东董事分散度有所不同。董事会独立性是董事会治理的关键,而股东董事分散度、董事会中实际股东数[⑦]等指标是董事会独立性的重要体现,比较看,五大商业银行董事会独立性有所不同。一方面,工、农、中、建四大行董事会中股东董事均来自单一股东或其一致行动人(国家股),而交通银行董事会打破“单一实际股东”控制模式,引入财政部、汇丰银行、社保基金、首都机场等4家实际股东,股东董事分散度高于它行(见表6)。另一方面,交通银行最大股东或实际控制人占有董事会17个席位中3席,控股股东控制力相对弱,而农业银行最大股东或实际控制人占有董事会14个席位中的6席,控股股东控制力最强(见表6)。

资料来源:根据各银行年报统计计算。

注:1.实际股东数是合并计算一致行动人之后的数据。2.股东董事分散度是股东董事数/董事会中实际股东数,该指标越低,董事会独立性越强。

资料来源:各银行年报。

注:1.“—”表示未设置该委员会。2.农业银行关联交易委员会设置于风险管理委员会下。”※”表示该委员会设置于风险管理委员会之下,但人员构成不详。

7.董事会专门委员会设置及治理机制不同。董事会专门委员会通过配合董事会工作,通常能够提高董事会运作效率。比较而言,由于将其他大型商业银行合并设立的提名与薪酬委员会分立,工商银行搭建了数量、人数最多的专门委员会架构;战略和风险是董事会专门委员会建设的重中之重,其中,建设银行战略委员会人数达13人(见表7),是四大行中规模最大的,占专门委员会总人数35%,风险管理委员会占24%。

引自英美模式的独立董事制度,是五大商业银行董事会内部最重要的监督机制。从独立董事担任专门委员会主席的人数看,工、农、中、建均为4人,交通银行为3人(见表8)。考虑到交通银行关联交易委员会设于风险管理委员会下,五大商业银行来自独立董事的实际监督大体相若。

资料来源:各银行年报。

注:“√“表示由独立董事任主席,”×”表示未由独立董事任主席,”—“表示未设置该委员会。”※”表示该委员会设置于风险管理委员会之下。

8.监事会结构及监督制衡机制各异。引自德日模式的监事会制度是五大商业银行内部监督制衡的基础性制度。规模方面,因股东监事人数显著多于他行,交通银行构建了达13人的规模最大的监事会,其次为建设银行9人,最小的工商银行、农业银行均为6人。结构上,股东代表监事人数及占比,工商银行、农业银行最低,交通银行最高;且除农业银行外[⑧],其他四大行均引入了2名外部监事,其中工商银行外部监事人数占比最高;职工代表监事相差不大(见表9)。

此外,工商银行监事会下设的唯一专门委员会主任委员由外部监事担任;建设银行和交通银行监事会下设两个专门委员会,其中只有一个专门委员会主席由独立董事担任;而农业银行监事会下设的两个委员会主席均由股东监事担任。

资料来源:各银行年报。

9.信息披露各具特色。强化信息披露是提升投资者保护的重要方式。比较看,五大商业银行信息披露的做法各具特色。交通银行基于战略投资者汇丰银行的要求,股改上市以来坚持以中报内容格式要求披露季度报告,除主要财务数据和重大事项外,还主动披露资本充足状况、信贷资产质量、资产负债分析及管理层对经营情况的全面分析等内容,季报信息量在大型商业银行中最丰富、最全面,获得投资者广泛好评。工商银行和中国银行打破以往“走出去”路演的单向路径,以投资者关系管理改善为导向强化信息披露主动性,构建“请进来”的反向路演机制,邀请境内外投资者、分析师到行内参观调研,充分展示其领先同业的经营基础和创新模式;建设银行多次开展反向路演活动,2012年安排投资者来访会谈120余次,累计与650余家机构交流。

10.内控机制建设差异较大。五大商业银行按《商业银行内部控制指引》要求,普遍搭建了与COSO[⑨]内部控制整体框架基本一致的内控架构,但比较看,五大商业银行在内控评价体系、内控机制建设步伐等方面存在差异。一是内控评价体系不同。工商银行构建的“对全行、一级(直属)分行、二级分行和二级分行以下机构”的四层次内控评价体系,与他行的“对总行、一级分行、二级分行”的三层次内控评价体系不同。二是内控机制建设重点各异。工商银行通过“内控体系建设规划”的有效实施,不断强化部门与机构的内控管理职责,建立起“纵向到底、横向到边”清晰明确的内控责任制。农业银行开发应用的内控合规管理信息系统(ICCS),形成了延伸至支行层面的统一整合的内控体系,通过陆续完善录入与维护、数据清理及成果应用机制,内控管理系统的比较优势日益彰显。建设银行在2012年设立内控合规部后,出台了《建设银行内部控制基本规定》,制定了第一个“内部控制体系建设三年规划”,着手开展了内控标准化与自动化新一代内控专题研究和信息系统建设,组织实施了全行内部控制评价,有效的内控机制正在加快形成。

11.激励约束机制及市场化选聘进展不同。一是交通银行率先启动高管层激励计划。该计划于2006年实施,激励对象覆盖了高管层、总行部门总经理及副总经理、直属及管辖分行行长及副行长层面。二是大型商业银行市场化、国际化选聘逐步推进。2006年,建设银行采用市场化机制聘任具备国际化背景的首席经济学家。2011年,中国银行针对海内外几乎所有下属机构展开全球招聘。目前,交通银行正计划对财富管理、私人银行等高端专业人才进行全球化招聘。

三、对进一步推进大型商业银行公司治理的建议

改革发展新阶段,大型商业银行应重点从以下几方面推进公司治理改革:

1.持续加强对公司治理的研究。股份制改革以来,大型商业银行一直重视对公司治理的研究,积累了颇具特色的改革经验和做法。但随着公司治理改革的深入展开和推进,已经形成的部分特色和优势日渐式微,甚至消褪,需要对公司治理展开再研究和再认识。另一方面,随着大型商业银行改革进入攻坚阶段,越来越触及到深层次的体制机制问题,进一步推进公司治理建设的迫切性凸现,对于如何进一步加强公司治理的监督制衡机制、激励约束机制和风险内控机制,需要加强研究。因此,大型银行应从战略高度对进一步完善公司治理强化研究和组织推动。

2.在确保国家控股前提下优化股权结构。五大商业银行大股东持股比例显著高于英美国家大型商业银行(见表10)。一般认为,过于分散的股权结构易致股东约束失效,而过于集中的股权结构易引致大股东控制,均不利于公司治理效率提高。实证研究表明,相比于股权高度集中与高度分散,适度集中的股权结构所形成的股东分权制衡,更有利于银行构筑高效公司治理机制。建议合理吸收境内外大型商业银行股权结构的治理经验,以确保国家控股为前提,选择合适时机进一步优化境内大型商业银行的股权结构,在股权结构与分权约束的渐进平衡中提升中小股东股东大会参会人数及股份比例,改善公司治理效力。

资料来源:各银行官网。

3.进一步完善公司治理目标。受行业特征影响,商业银行经济主体之间的利益冲突比一般企业更复杂,除一般公司治理所需解决的问题之外,还需解决股东与债权人、股东与员工、股东与监管者等之间的利益冲突;同时,银行公司治理不仅要实现自身价值最大化,还要照顾到宏观经济稳定和金融体系稳健。因此,如何处理好包括股东、客户、员工,乃至政府和社会之间的关系问题,是商业银行公司治理所要解决的关键问题。目前,中国银行业公司治理目标主要体现为实现股东价值最大化,而随着公司治理改革走向更高阶段和更深层次,需要进一步理清公司治理的目标,加强对利益相关者理论的研究,逐步将对利益相关者的关注纳入公司治理的主要目标中来。

4.优化董监事会结构。充分借鉴境内外大型商业银行在独立董事、“非股权监事”选聘方面的先进做法,继续优化董监事会结构,提高董监事会的独立性及监督制衡力。

5.增设董事会社会责任委员会。鉴于监管层日益关注银行对经济发展、资源环境和社会公益事业履行社会责任的表现,参照富国银行、汇丰控股等欧美大型银行董事会专门委员会组织架构,建议境内大型商业银行董事会增设以环保等领域专业人才组成的社会责任委员会,统筹全行社会责任政策制定、执行及内外部咨询事宜,统领全行声誉管理,提高社会责任管理能力,树立良好的外部形象。

6.完善股东大会运作机制。借鉴国内外同业在股东大会召开方式、提升中小投资者股东大会参会比例,以及保护中小股东决策参与权、建议权和质询权等方面的好的做法,持续完善股东大会运作机制。

7.加强董事会履职能力。董事会履职能力建设是公司治理的关键环节,强大的银行必然拥有高效的董事会。为充分提高董事会效率,一方面制定系统的董事职业培训计划,进一步拓宽股权董事和独立董事的“专业化”与“专家化”视野,提高董事会成员履职能力。另一方面将董事会决议落实情况的跟踪、评价和反馈机制制度化,这将对董事会决议的落实起到了良好效果。

8.提高独立董事尽职能力。独立董事的作用体现在以公正的立场发挥专家的作用,防止董事会流于形式和大股东控制下的内部人控制等情况发生。但在实际运作中,由于专业素养、掌握资料有限、以及激励约束不足等原因,独立董事尽职往往不尽人意。建议:一是进一步优化独立董事选聘机制,形成独立董事专家库,广泛吸收行业精英和国内外专家人才。二是加强与独立董事信息沟通,加大提供给独立董事的信息量和频率,使其及时充分了解银行经营管理情况。三是建立独立董事提议落实反馈机制。鼓励独立董事对董事会审议事项发表客观、公正的独立意见。四是加强独立董事履职评价机制。要进一步完善独立董事考核办法,防止出现独立董事在重大问题决策中作为不积极等问题。

9.提高重要指标信息披露的频率。大型商业银行可在充分考虑成本投入、时间约束等前提基础上,适当提高重要指标的披露频率和季报信息披露的详尽性,也可针对某些重要信息进行专题性披露,为投资者及时准确了解自身经营管理情况创造良好条件。

10.加强内控合规体系建设。鉴于内控合规体系建设对于商业银行安全稳健运行具有重要意义,建议大型商业银行进一步明确与落实内控管理责任,健全完善内控合规管理组织架构,加强专业队伍培养,推动内控体系建设规划有效落实,加快内控体系建设步伐。

11.加强集团公司治理建设。随着独资、控股和参股子公司数量日渐增加,海外机构和业务快速扩展,大型商业银行集团公司治理建设问题越来越受到关注。建议大型商业银行充分依托已有非银行金融牌照的市场准入优势,以及子公司、海外机构的快速发展,适时加强对集团公司治理的研究和推进。

(报告作者:蒋清海  李丹红  罗惠良,联系电话:67596610)

[①] 指中国工商银行、中国农业银行、中国银行、中国建设银行和交通银行等五家商业银行。

[②] 交通银行于2005年比较基期的前五大股东合计持股比例并非100%,与它行不同。

[③] “新三会”指股东大会、董事会、监事会,“老三会”指党委会、工会、职工代表大会。

[④] 汇丰控股董事会企业社会责任委员会成立于2003年,成员由非执行董事及科学、教育和环境等领域专业人才组成。主要任务是制定企业社会责任政策和战略并提供咨询。集团内另设有社会责任及可持续发展部。

[⑤] 采用累积投票制选举董事或监事时,股东的表决权总票数以其持有的股票数与所选举董事或监事人数的乘积计算,与直线投票制下仅以股东持有的股票数计算不同。举例而言,假设某公司有A、B两位股东,持有股份分别为70股、30股,按章程公司规定设5名董事。如果采取直线投票制,A股东提名的5名候选人每人可得70票,B股东提名的候选人每人只能得30票,按得票多少排序B的候选人将无一入选。但若采用累计投票制,A、B股东的表决权总票数分别为350票(70*5)、150票(30*5),此时,A、B股东可将各自持有的表决权总票数合理分布投给自己提名的候选人,B提名的候选人入选概率明显提高。比如,若B将150票全部投给自己提名的一名候选人,该候选人必然入选;若B将150票平均分配投给两名自己提名的候选人,恰好A将350票均匀地投给自己提名的5名候选人,按得票多少排序B的候选人将有两人入选。

[⑥] 中小股东现场出席会议,不仅享有投票权,更能通过与董事、高管的直接交流,深入了解银行经营状况。

[⑦] 指一致行动人合并计算后的股东数。

[⑧]据调研资料,农业银行拟引入1名外部监事,目前已报监管层待批。

[⑨] 1987年成立于美国专门研究内控问题的组织,该组织《内部控制整合框架》提出的“五要素”框架(内控环境、风险识别与评估、控制活动、信息沟通与交流以及内部监督)是现代内部控制最具权威且在全球广泛应用的框架。

责任编辑:杜琰 SF007

加载中...