新浪财经

北京工商监测电动车:雅迪永久不合格 爱玛遭除名

中国经济网

关注

中国经济网北京5月16日讯(记者 佟明彪)近日,北京工商局公示了一批电动自行车质量监测结果,都市风、雅迪、永久等9品牌的10款产品被曝质量不合格,爱玛的一款产品因反射器和鸣号装置不符合国家标准要求被从《北京市电动自行车产品目录》中删除。

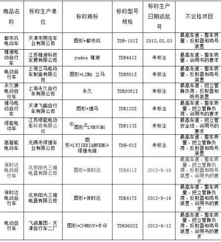
中国经济网记者了解到,在2012年商品质量监测中,北京市工商局对该市销售的电动自行车商品进行了质量监测。依据GB17761-1999《电动自行车通用技术条件》,都市风牌TDR-101Z,yadea雅迪牌TDR441Z,LIMA 立马TDR501Z,永久TDR9351Z,捷马TDR120Z,LVN≡NG牌TDR113Z,绿捷先锋TDH-01Z,保时达TDR811Z、TDK817Z,牛仔TDR0602Z等10个型号总体判定为不合格商品,主要为最高车速、整车质量、鞍管安全线、把立管安全线、反射器和鸣号装置等项目不符合国家标准要求。

另外,爱玛牌TDR185Z、新日牌TDR101Z、木蘭牌TDR01Z等3个型号整体判定合格。但反射器和鸣号装置不符合国家标准的要求。依据市政府有关规定从本市电动自行车产品目录中删除。

据悉,把立管安全线是为了保证电动自行车车把的强度,反射器和鸣号装置是在晚间骑行电动自行车时,告诫他人注意安全的信号装置。

北京市工商局称,将依据有关法律法规对本次监测中销售不合格商品的经销单位进行处理。并建议消费者在购买电动自行车时要注意型号是否在《北京市电动自行车产品目录》内。注意商品的合格证明、说明书,不要购买超速超重的电动自行车。在外观上要选择简易款、有脚踏骑行功能的车型,不要选择大型、摩托款电动自行车。

附:北京市工商局流通领域电动自行车质量监测结果

从《北京市电动自行车产品目录》中删除的产品名单

加载中...