日本的国债市场
期货日报
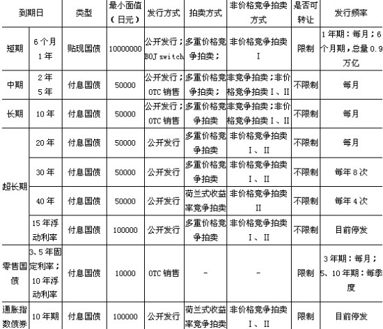
不同期限、类型国债的主要发行方式

日本国债(Japanese Government Bonds,JGB)是日本政府为了筹集资金,向投资者发行的、承诺在一定时期向持有人支付利息并在到期或者赎回时支付本金的一种金融工具。除了国债外,日本债券市场还存在大量其他类型的债券以满足不同发行者和投资者的需求,例如地方政府债、政府机构债、公司债、金融债、外国债券和一些证券化产品。本文主要从类型、特点、发行和交易等方面对日本国债进行介绍。
日本国债的类型
发行国债是日本政府从资本市场募集资金的一种最主要的途径,国债也是日本政府债务中最主要的组成部分。目前日本国债主要分为三类:一般国债、财政投融资债和其他类型国债。其中,一般国债是政府为一般性常用支出而发行的国债,包括建设国债、特殊财政赤字国债、重建国债、偿债国债等;财政投融资国债主要是为财政贷款基金融资发行的国债;其他国债主要是为了特定的机构或者对象发行的国债,包括补贴国债、捐助/贡献国债以及针对日本开发银行、核事故损害等发行的国债。
日本国债类型和存量比例

从发行角度看,上述国债的区别主要在使用目的、适用的法律条款、议会授权和赎回保证等方面。例如建设国债是在日本公共融资法的允许下,政府为了公共福利发行的国债,其发行数量需要议会授权,上限一般不超过一般账户预算的规定,并与六十年赎回规则联系,其赎回保证是未来税收;财政投融资国债是为财政贷款基金融资而发行的国债,其最大发行量也需要议会授权,国债收入被分配至与一般账户独立的FILP特殊账户,其赎回保障不是未来的政府税收,而是未来财政贷款基金(FLF)的偿还。不过从投资角度看,不同类型国债的区别并不大。
国债发行类型的不同会影响国债的发行数量。例如重建债券的偿债国债的发行量与重建特殊税的收入和每年股票销售利润有关,而偿债国债由于不直接导致国债数量的增加,最大发行数量不需要议会批准,这会使得该类国债的发行效率较高,但当政府提前发行偿债国债以减缓偿债冲击时需要议会的批准。截至2012年6月30日,在不同类型国债存量占所有国债存量比例中,一般国债比例最高,约占85.17%,财政投融资国债比例次之,约为13.81%,其他国债比例仅约为1.02%。
日本国债的特征
存量
下图给出了2000年以来不同类型国债期末存量以及期末国债总存量占当年GDP比重的情况。从图中可以看出,从2000年到2012年,日本国债存量从372.92万亿日元增长到803.74万亿日元,增加一倍以上;其占GDP的比重也逐渐上升,从不到75%达到了目前的171.08%,增加了近1.5倍,甚至高于处于欧债危机中的国家。庞大的日本国债存量,也使得日本政府难以继续采用财政政策刺激经济发展,日本经济复苏的步伐也非常缓慢。
不同国债类型分类概览(左轴单位:亿日元)

注:2012年数据截至2012年9月,其GDP为季调后的GDP现价,其余年份为当年年末值。其他合计为所有除了普通国债和FILP以外的所有国债总额。
期限和付息
从期限上看,目前市面上的日本国债可以分为五类:短期国库券(6个月和1年期)、中期债券(2年期和5年期)、长期债券(10年期)、超长期债券(20、30和40年期)和只用于零售的国债(3年、5年和10年期)。其中所有的中期、长期、超长期债券和零售债券中的三年和五年期国债都支付固定利率,用于零售的十年期国债支付浮动利率,这些中长期债券每半年付息一次,到期偿还本金;短期国债都属于贴现债券,以低于面值的价格成交,到期以面值赎回。
持有人比例
目前日本国债存量非常庞大,维持国债发行的稳定性需要不同类型持有人的比例分配合理。日本国债的持有人主要包括商业银行、保险和养老基金、其他金融中介、金融附属公司和日本银行等金融机构,政府、家庭、非金融公司等非金融部门以及国外居民和机构等三个部分。其中,商业银行、保险和养老基金和中央银行三个部门持有量居多,截至2012年6月,他们持有国债的比例分别为38.38%、22.16%和10.23%。
为了活跃日本国债市场交易,吸引各类投资者参与,日本政府积极采取税收减免等措施,从目前看,日本个人投资者和国外投资者持有比例有逐渐上升的趋势,但也不是很高,平均而言,国内个人投资者持有国债比例在3%左右,国外投资者占10%左右。
国内个人和国外投资者持有国债数量和比例

税收与豁免
税收主要针对国债的利息收入、资本利得和杂项收入(主要是到期赎回收益)三部分征税,税率依据国债持有人的身份和国债种类而定,有些情况下可以获得税收豁免。
对付息国债而言,对国内投资者的利息所得以20%的税率征税(2013年1月到2037年需额外征收0.315%的特殊重建所得税),但一些金融机构或者特定国内个人投资者可以享受到一些税收减免;除此之外,仍需对国内机构的资本利得进行征税,而个人投资者无需交纳。对于持有国债的国外居民和机构征收15%的利息收入税(在2013年1月到2037年期间税率为15.315%),但在实际中对在JGB账簿划拨系统中的国债有一些税收豁免条件。此外,一些与日本签订租税协定的国家的外国投资者可能会享受到税收优惠。
对于贴现国债,主要由国内外的机构持有,按照赎回收益征收所得税。对国内公司而言,通常以公司所得税和地方所得税的形式征收;对于外国机构投资者则以公司所得税形式征收,同时对开设在QFI账户中的短期贴现国债有一些税收豁免条款。另外,在日本没有永久设施的外国公司可以额外豁免公司所得税。
日本国债的发行
在国债的发行中,财政部(The Ministry of Finance,MOF)和日本银行(Bank of Japan,BOJ)起到重要的作用。其中,MOF负责维持国债的保有期或者利率的平衡,通过一定的分析,例如在险损失分析、与市场参与者会谈等方式规划发行计划,以满足不同投资者的多样化需求,其债务管理的目的在于使中央政府预算的一般账户和特殊账户具有稳定畅通的融资渠道,最小化中长期融资成本;BOJ接受MOF的委托,登记管理中央政府预算的一般账户和特殊账户的所有收入和支出,并负责整个国债市场的操作,包括接受竞标,通告竞标结果,发行、登记、接受资金,利息和本金的支付和赎回等工作。在实际操作中,主要通过日本银行的金融网络系统(Bank of Japan Financial Network System,BOJ-NET)连接中央银行和其他金融机构。BOJ-NET包括资金转移系统和国债服务系统,通过BOJ-NET可以完成在线下达拍卖公告、竞标、统计并向MOF报告竞标情况、通告拍卖结果、发行和支付等操作环节。
日本国债发行计划
一般来说,日本政府会在每个自然年年末制定出下个财政年度的发行计划,在不同年份中不同期限国债的发行数额和频率存在差别。制定发行计划的主要出发点包括市场趋势、投资者需求和整个国债平均偿还期限等,但计划在实施时通常也会有微小差别。通常情况下,每年的中长期国债发行次数和额度都比较大,基本每月发行一次,超长期30年和40年国债发行次数相对较少,这反映了市场对不同期限债券的需求不同。此外,为了维持和提高二级市场的流动性,日本政府从2006年4月开始实施流动性增强拍卖计划,对市场上流动性不足的国债进行增发,目前增发的对象是剩余期还有5—29年的10年、20年和30年期国债。
日本国债每年发行情况(单位:万亿日元)

注:2012年为财政年度的预算数据。
日本国债发行对象和拍卖方式
依据不同发行对象,国债的发行可以分为三类:面向市场发行、面向零售投资者发行、面向公共部门发行。其中面向市场发行占每年国债发行量的比重最大,例如在2012财政年度日本政府计划发行中,面向市场发行占比88.69%,面向零售投资者占比1.72%,面向公共部门发行占比9.59%。
面向市场发行时,主要有三种不同的拍卖方式:收益率/价格竞争性拍卖、非竞争性拍卖和非竞争性拍卖Ⅰ和Ⅱ。其中竞争性拍卖是竞拍参与者依照MOF提出的发行条款提交竞拍价格和竞拍数量,依据竞拍价格和数量决定发行价格和数量,并分为多重价格拍卖和单一价格拍卖。目前,除了通胀指数债券和40年期债券采用荷兰单一价格拍卖外,其余所有债券均采用多重价格拍卖。非竞争性拍卖与竞争性拍卖同时进行,其价格等于竞争性拍卖的加权平均价格,但对拍卖数量有限制。目前2年、5年和10年期国债不仅可以通过竞争性拍卖的方式发行,也可以通过非竞争性拍卖发行,这种拍卖方式主要是针对中小投资者的。非价格竞争拍卖Ⅰ的价格也等于价格竞争性拍卖的加权平均价格,Ⅱ的价格等于竞争性价格拍卖的加权平均价或者等于荷兰单一收益率竞争性拍卖的最低可接受价格,也对拍卖数量有限制;非价格竞争拍卖Ⅰ与价格竞争性拍卖同时进行;非价格竞争拍卖Ⅱ在竞争性拍卖结束后实施,但只有JGB市场特殊参与者允许采用这两种拍卖方式。
面向零售投资者时,主要有两种不同过的发行方式:直接面向零售投资者发行和OTC销售系统发行。前者主要是指将用于零售的重建国债(3年、5年期固定利率和10年期浮动利率国债)和重建支持国债(10年期浮动利率国债)通过证券公司、银行等中间办理机构(约1100家)出售给个人投资者;后者是专为零售投资者引入的OTC销售系统,增加个人投资者的投资某些特定期限(2年、5年和10年期)国债的机会。这两种发行方式适用于不同类型的国债,其发行的要求也不同。
面向公共部门发行是面向日本银行发行。一般依据公共财政法,BOJ不允许认购政府债券,但其附带条款允许BOJ认购一定数额内偿债国债,并持有到期(这也被称为BOJ Switch)。这是因为BOJ本身可以通过公开市场操作持有大量的国债,如果BOJ持有的国债到期,MOF就被要求发行偿债国债来募集资金,从而导致私人部门货币短缺,又迫使BOJ通过购买私人部门的偿债国债为其融资。为了避免这种迂回,BOJ可以直接认购一定数量的偿债国债,以此来弥补到期国债。
日本国债交易市场
日本国债的二级市场主要包括交易所市场和场外市场(OTC),其中OTC是主要的交易场所。在OTC中,价格通过协商产生,日本证券交易商协会(JSDA)的一系列交易规则使价格限定在合理范围内。在交易所市场中,价格主要通过拍卖产生,对交易者报出的限价或者市价委托进行撮合成交。目前,在证券交易所交易的上市的国债种类有:2年、5年、10年、20年、30年和40年固定利率国债,并分布在东京、大阪和名古屋证券交易所。国债交易价格的信息可以通过大型交易商、经纪人的经纪商或者JSDA等机构获得。
交易结算系统
国债交易结算系统采用日本银行的BOJ-NET系统,该系统负责资金和交易的结算。
BOJ-NET在1994年开始采用券款对付(Delivery-versus-Payment,DVP)的结算方式,并在2001年采用实时全额清算系统(Real-Time Gross Settlement,RTGS)。伴随着国债结算数量和实时全额清算工作量的增加,该系统也增加了一些标准流行的处理方式。为了减少对手方风险和结算风险,提高交易效率,日本国债市场一方面在2005年5月引入了日本政府债券清算中心作为国债市场的中央对手方,另一方面对交割期限做了相关的改进,例如自2012年4月23日起,从拍卖到发行或者购买阶段实行T+2结算,并在2012下半财政年度开始检验T+1结算的适用性,计划在2017财政年度开始实施T+1结算。
主要交易类型
基于日本国债的交易类型和策略主要有现券买卖、回购(Gensaki)、现券借贷、证券注册利息和本金分离交易(Separate Trading of Registered Interest and Principal of Securities,STRIPS)、预发行交易(When-Issued Transaction)以及利率互换、国债期货、国债期权、国债期货期权等衍生交易。
STRIPS是针对付息国债的一种交易形式,将国债的利息和本金分开交易,或者将利息和本金重建为新的证券进行交易,这种交易有助于提高债券市场的套利行为,增加国债市场的有效性。在2003年1月以后发行的付息国债(除了15年浮动利率国债、零售国债和10年期通胀指数国债外)均可以采用STRIPS这种形式交易,但只有JGB市场特殊参与者可以提供STRIPS的分离和重建,只有公司(包括信托)可以持有分离证券。
预发行交易是指在拍卖公告日(通常在拍卖前一个星期)和发行日之间的交易。由于发行期交易反映了拍卖前对新发行债券的需求,因此有助于提高可接受竞价的预测值。对发行者而言,这类交易有利于提高筹资资金的活跃度,并加强了一级和二级市场的联系,降低拍卖过程的不确定性。
交易市场情况
从国债二级市场上看,尽管国债交易量自次贷危机后逐渐下降,但仍是交易最为活跃的债券品种。在场外市场中,国债交易量占所有债券交易量90%以上,目前达到了98.81%。除了现券买卖外,现券回购市场和借贷市场的交易量也较为活跃。
从国债交易者结构看,证券交易商占了其中的半壁江山,交易量目前占全部交易量的47.22%;银行和国外交易者分居二、三位,交易量占比分别为22.45%、9.59%。三类投资者的交易占比达到了近80%,保险公司、信托公司和个人交易量占比较低。
不同年份场外市场国债交易额及占全部债券交易比重(单位:万亿日元)

注:按财政年度划分,每年的4月开始,下一年的3月结束。2012年截至11月份。
不同年份主要类型交易者交易比重

注:按财政年度划分。2012年截止到11月份。不同类型交易者的交易量不包括带有回购协议的交易。
日本国债市场是比较有代表性的国债市场,其发行有规律,程序科学,二级市场交易方式比较丰富,发展相对成熟;同时,随着该市场对国外投资者吸引力的提高,其国际化的程度也逐渐加快,有助于市场的进一步发展。此外,日本国债衍生品市场也有相当规模,在一定程度上增加了债券市场的活跃性和有效性,这也值得我国在发展国债市场时借鉴,取其所长,补己所短。