新浪财经

8家银行换卡须改卡号 兴业信用卡挂失费最贵

信息时报

关注
  □本版撰文 信息时报见习记者 陈有天 记者 袁峰   □本版撰文 信息时报见习记者 陈有天 记者 袁峰

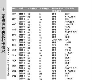
市民刘先生因丢失钱包,连续挂失并补办了数家银行的银行卡,他向信息时报记者反映称,同样是挂失补卡业务,银行在是否能同号换卡、费用及办理周期上确实存在较大差异。记者通过调查发现,对于储蓄卡,只有中行、招行、民生、兴业、广发、华兴6家银行同意同号换卡,其他银行均表示,如客户因丢失要求换卡,必须更改卡号。而对于信用卡,所有银行都表示挂失后的新卡号必须更换。

仅6家银行可同号换卡

近日,记者对广州地区13家银行进行挂失补卡调查发现,对于储蓄卡,仅有中行、招行、民生、兴业、广发、华兴6家银行可同号换卡,其中,中行可自主选择同号或异号,而招行则在挂失9次以内是同号换卡,9次以上则需要更换卡号。另外,包括工、农、建、交、中信、光大、浦发等8家银行,补办的新卡卡号与挂失的旧卡是不一样的。

对此,华兴银行个人金融部负责人杨奇志表示,由于卡号和个人账户的信息是匹配的,如果银行卡丢失了,系统需要去办理注销,如果新卡号不变,银行的系统会产生错配,导致个人信息的紊乱。此外,业内人士表示,一些银行拒绝同号换卡的真正原因在于防止持卡人的道德风险,如某些诈骗分子慌报丢卡,当申请完同号新卡后,又指使其他人用原卡进行消费,然后向银行索赔。所以,对于信用卡挂失补卡,13家银行则一致表示,补办的新卡卡号必定不同于旧卡卡号。

兴业信用卡挂失费最贵

对于普通借记卡的挂失补卡,各家银行收费多为10元或15元,不过,其收费具体名目则各不相同。五大国有银行中,工、中、交、农收费均为挂失费10元,补卡另外收5元,建行则仅收10元补卡费,挂失不收费用。

股份制银行中,招行、民生、华夏、浦发等银行收取10元挂失费,补卡免收费用,中信、光大则不收挂失费,收10元补卡工本费。兴业银行则最大方,挂失和补卡均不收费用。

相比普通储蓄卡,普通信用卡的挂失费用则昂贵得多,且集中在挂失费上。记者调查的13家银行中,挂失补卡费用普遍需40元~60元。五大国有银行中,工行信用卡挂失费最低,仅收20元,补卡免费,但补办芯片卡则收20元费用,而中行则仅收40元挂失费,建行、农行收50元,交行挂失收50元,补卡15元。股份制银行中,招商、民生、中信挂失收60元,光大、华夏、广发收50元,浦发40元,兴业则最贵,挂失收50元,补卡20元,共70元。

多家银行挂失当天可领新卡

银行卡丢失后将给生活带来诸多不便,卡主都想尽快补办新卡,因此,各银行补办新卡周期的长度则显得尤为重要。不过,各家银行对挂失补卡的周期规定并不一致。

对于挂失补办普通的储蓄卡,工、农、建和华夏4家银行在正式挂失当天即可领取新卡。工行客服热线告诉记者,在柜台办理正式挂失的储蓄卡客户,只要能提供第二代身份证,并通过银行系统的联网核查,可以即时补领新卡。建行网点人员也告诉记者,在柜台办理正式挂失时可以马上补领新卡。而其他9家银行则在正式挂失7天或7个工作日后才可以领到新卡。

补办信用卡的时间则更长,从5至7个工作日到15个工作日不等,甚至20天。客服人员解释称以上时间包括邮寄时间,当然,急用的客户可以申请加急,不过需要另外收加急费用,如工行信函快递收费20元。

加载中...