新浪财经

江苏东海县有5万存款需公务员担保才能办护照

南方都市报

关注

江苏省东海县管控护照办理,设置繁琐要求被指违反《护照法》

摘要:1月8日,网友“曼知”发微博说,其好友在江苏省连云港市东海县办护照,不但被要求提交很多证明材料,而且还要求必须有本地公务员作担保。“曼知”质疑东海县的做法违反了《护照法》的相关规定。

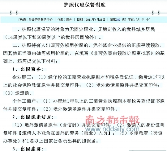
  东海县的《护照代理保管制度》,列举了办理护照的各种繁琐条件。网页截图   东海县的《护照代理保管制度》,列举了办理护照的各种繁琐条件。网页截图

南都讯 1月8日,网友“曼知”发微博说,其好友在江苏省连云港市东海县办护照,不但被要求提交很多证明材料,而且还要求必须有本地公务员作担保。“曼知”质疑东海县的做法违反了《护照法》的相关规定。东海县出入境管理科的工作人员对南都记者证实确有此事,工作人员称,从2008年开始,为打击非法出国务工,江苏省就开始对护照办理实施“政策管控”,东海县只是江苏省4个管控点之一。

东海县《护照代理保管制度》要求,14岁以上、60岁以下的东海籍“无固定职业、无稳定收入”城乡居民,在办理护照时根据出国目的不同,都要服从相应的要求。比如,出国旅游需要提供5万元以上的银行定期存单原件、复印件,以及镇政府(街道办)和1名以上国家公务员出具的担保函。

网友指违反《护照法》

网友“曼知”说,好友在东海县办护照竟然被要求提供一年以上养老保险、在职员工证、公司营业执照、税务登记证副本等证明,或本地公务员担保、有5万元以上存款。“曼知”说,她了解的情况是,东海县以前出国务工人员多,后来因“民工在国外频繁闹事,相关机构担心危害国家声誉,办护照就困难了”。

针对为何办护照还需要本地公务员担保,“曼知”称,她曾向东海县出入境管理部门咨询,工作人员当时的回答是,“有了公务员担保,你在国外闹事,我们就可以处分这个公务员”。

该网友称,根据《护照法》,公民办护照只要身份证、户口本和照片即可,因此质疑东海县的规定与《护照法》冲突,“办护照是公民合法权利,凭什么要被一个小小机关刁难?”“曼知”还称,因为东海办护照有了公务员担保制度,现在找公务员担保还需要送礼,“经济链无处不在,感慨啊”。实际上,在网易论坛、百度贴吧等处,自2009年开始,就有网友投诉称需要花费数千元,才能实现快速办理护照。

东海只是管控地区之一

昨日,江苏省连云港市公安局出入境管理处的工作人员,在电话中向南都记者证实,东海县护照办理的确是省政府在“政策管控”,原因是东海县“非法出国劳务比较多,经常出事”。

东海县出入境管理科的工作人员也对南都记者证实,在东海县出国旅游办护照需要有5万元以上个人存款和当地公务员担保,但在国家机关工作或缴纳社保一年以上等情况,可以不用公务员担保,“只要能证明你不是出国务工”。该工作人员称,由于东海县非法劳工问题较严重,出了事后,从2008年开始就这样用政策管控,连云港市只有东海县被管控,整个江苏共有4个地方被管控。

这位工作人员还称,东海县护照办理的规定是“经商务部同意的”。

办理条件繁琐缺一不可

南都记者在东海县商务局网站检索发现,一份名为《护照代理保管制度》的文件称,14岁以上、60岁以下的东海籍“无固定职业、无稳定收入”城乡居民,都要被代理保管护照。

文件对护照领取条件作了规定。例如出国旅游,需要3个月以前存入的、存期不低于一年的5万元以上人民币(或等值外币)银行定期存单原件,并提交复印件,以及镇政府(街道办事处)和1名以上国家公务员出具的担保函;出国探亲访友需要邀请函、邀请人的身份证明复印件并且邀请人不能为在外劳务人员、乡镇政府(街道办事处)和1名以上公务员出具的担保函;出国商务则无需公务员担保,但需要提交营业执照、税务登记证以及社保凭证等。东海县出入境管理科的工作人员称,以上条件缺一不可。

南都记者在连云港市政府网站,也看到一份《关于对东海县籍劳务人员护照实行集中保管有关问题的通知》。这份该市外经贸局在2008年10月28日发布的通知称,“鉴于东海籍劳务人员近期多次参与境外非法罢工、非法劳务输出屡禁不止,商务部和省政府要求东海县从2008年9月起暂停外派劳务”。通知还要求,对尚未送使馆签证的东海县籍劳务人员的护照,在当年11月前由外经贸局转有关部门“集中保管”。

2008年11月18日,东海县为了“动员全县持有因私护照人员积极配合,营造利于护照收取工作开展的良好氛围”,还印发了3万份公开信,信中“阐述了实行因私护照免费集中保管对劳务人员的有利之处”。

南都记者张书舟

加载中...