新浪财经

新能源电池产业链及投资机会简析

PRNEWS.cn中国商业电讯

关注

    北京 2009-12-24(中国商业电讯)--一、前言



     随着巴菲特入股比亚迪,王传福成为最新的中国首富。新能源电池的概念不仅在资本市场掀起一轮轮风暴,更得以根植入普通人心中。

     然而作为对行业发展最具敏感度的风险投资机构,在新能源电池产业上的投资却显得相当保守和迟滞,迄今国内在新能源电池领域的投资案例及投资金额都极其有限。为了帮助新能源领域投资者更好的把握整个新能源电池产业的发展,挖掘潜在的投资机会,清科集团特推出《新能源电池产业链及投资机会简析》报告。

     二、磷酸铁锂电池原理和特点

    1、磷酸铁锂电池的结构和工作原理

    电池一般包括:正极、负极、电解质、隔膜、正极引线、负极引线、中心端子、绝缘材料、安全阀、密封圈、PTC(正温度控制端子)、电池壳等。其中正极材料、负极材料、电解质以及隔膜的不同或者工艺的不同,对电池的性能和价格有着决定性的影响。

    通常所称的锂电池,是以各种含锂材料为正极材料的电池,目前市场上的锂离子电池正极材料主要是钴酸锂(LiCoO2)、锰酸锂(LiMn2O4),另外还有少数采用镍酸锂(LiNiO2)以及二元/三元聚合物作正极材料的锂离子电池。磷酸铁锂电池是用磷酸铁锂(LiFePO4,简称LFP)材料作电池正极的锂离子电池, 其内部结构如图一所示:左边是橄榄石结构的LiFePO4作为电池的正极,由铝箔与电池正极连接,中间是聚合物的隔膜,它把正极与负极隔开,但锂离子Li+可以通过而电子e-不能通过,右边是由碳(石墨)组成的电池负极,由铜箔与电池的负极连接。电池的上下端之间是电池的电解质,电池由金属外壳、铝塑复合膜或塑料壳密闭封装。


    LiFePO4电池的工作原理是:电池充电时,正极材料中的锂离子脱出来,经过电解液,穿过隔膜进入到负极材料中;电池放电时,锂离子又从负极中脱出来,经过电解液,穿过隔膜回到正极材料中。(注:锂离子电池就是因锂离子在充放电时来回迁移而命名的,所以锂离子电池又称“摇椅电池”)

    2、磷酸铁锂电池的性能与特点

    2.1 磷酸铁锂电池的优势

    一、超长寿命:长寿命铅酸电池的循环寿命在300次左右,最高也就500次,而磷酸铁锂动力电池在室温下1C充放电循环2000次,容量保持率80%以上;是铅酸电池5倍,镍氢电池的4倍,是钴酸锂电池4倍,是锰酸锂电池4-5倍左右。

    二、安全性高:磷酸根化学键的结合力比传统的过渡金属氧化物结构化学键强,所以结构更加稳定,并且不易释放氧气。磷酸铁锂电池在高温下的稳定性可达400以上,保证了电池内在的高安全性;不会因过充、温度过高、短路、撞击而产生爆炸或燃烧。

    三、环保且不需要稀有金属:磷酸铁锂电池不含任何(锂之外)重金属或者稀有金属,无毒(SGS认证通过),无污染,符合欧洲RoHS规定,为环保电池。

    四、充电速度快,自放电少,无记忆效应:磷酸铁锂电池可大电流2C快速充放电,在专用充电器下,2C充电30分钟内即可使电池充满95%,起动电流可达2C,而铅酸电池现在无此性能。

    五、体积小,重量轻:商品设计可轻量化,体积是相同容量铅酸电池的2/3,也较镍氢电池体积小;重量是相同容量铅酸电池的1/3,镍氢电池的2/3左右;

    六、电池单体电压高,放电平台稳定:为3.2V,串联少,电池组可靠性高;电池组可靠性高,可作大电流高功率充放电高倍率放电特性:10C充放电效率达到 96%以上,容量保持率90%以上,可实现10C放电;

    综上可知,磷酸铁锂电池相对传统电池和其它锂电池,具有自身明显的优势,表1和表2对其性能和传统电池及锂电池进行比较



    可见与传统电池相比,磷酸铁锂电池只在价格方面处于一定劣势,其他各项指标明显占据优势。但如果考虑电池寿命,磷酸铁锂电池的价格却是最低的。



    磷酸铁锂除了振实密度、克容量两个指标略有不足,其他各项指标均占很大优势,尤其是在循环性能、环保性、安全性能、原料成本及应用领域方面。

    2.2 磷酸铁锂电池的劣势

    1、导电性差、锂离子扩散速度慢。高倍率充放电时,实际比容量低,这个问题是制约磷酸铁锂产业发展的一个难点。磷酸铁锂之所以这么晚还没有大范围的应用,这是一个主要的问题。

    2、振实密度较低。一般只能达到0.8-1.3,低的振实密度可以说是磷酸铁锂的很大缺点,这决定了它在小型电池如手机电池等没有优势,所以其使用范围受到一定程度的限制。即使它的成本低,安全性能好,稳定性好,循环次数高,但如果体积太大,也只能小量的取代钴酸锂。但这一缺点在动力电池方面不会突出。因此,磷酸铁锂主要是用来制作动力电池。

    3、一致性问题严重。单体磷酸铁锂电池寿命目前超过2000次,但是制作出来的电池一致性不佳,进而影响到电池组的使用性能和整体寿命,因此应用在动力汽车上存在一定障碍。

    4、磷酸铁锂电池低温性能差。磷酸铁锂材料的固有特点,决定其低温性能劣于锰酸锂等其他正极材料。一般情况下,对于单只电芯,其0℃时的容量保持率约 60~70%,-10℃时为40~55%,-20℃时为20~40%。这样的低温性能显然不能满足动力电源的使用要求。

    5、制造成本高。磷酸铁锂具有安全性、环保性、循环次数高等优点是毋庸置疑的,但目前的制造成本相对铅酸电池、锰酸锂电池要高,其主要原因是:1)材料物理性能和其他锂电材料相差较大,其粒度小,振实密度小,比表面积大,材料的加工性能不好,涂敷量低,导致电池成本增加;2)磷酸铁锂电池只有 3.2V,比其他的锂电低20%左右,单体电池要多用20%,导致电池组成本上升较多。

    随着技术的发展,磷酸铁锂材料上的这些缺点正在逐步得到解决,其性价比也逐步得到提高,应用范围也逐渐扩大,我们相信,磷酸铁锂电池技术已经进入一个飞速发展阶段,正在带动整个产业从市场的培育导入期进入一个高速增长阶段。




    三、磷酸铁锂电池产业链剖析

    3.1 磷酸铁锂电池产业链结构


    表3详细的例举了磷酸铁锂电池产业链上各环节利润率情况及代表厂商



    3.2 磷酸铁锂原料

    磷酸铁锂材料原料行业属于资源性行业,全球各地的锂资源基本已为各大公司圈地所占,我们认为在锂资源行业对风险投资已经失去战略性进入的价值。磷源化合物属于传统的化工消耗品,已经具有非常成熟的供应商。相对而言,高质量的铁源化合物国内暂无占有绝对优势的供应商,存在一定的投资机会,投资者可以关注深圳硕田科技,合肥亚龙等在这一领域领先的企业。

    3.3 国内磷酸铁锂正极材料厂商情况

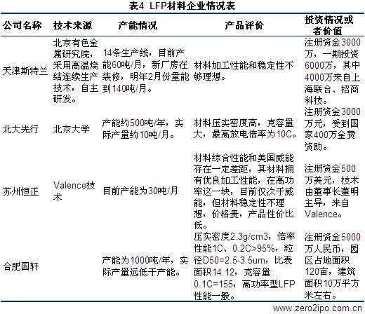
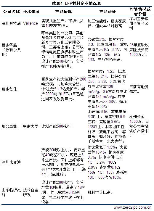
    目前国际上磷酸铁锂材料知名的厂商主要是美国A123、加拿大的Phostech以及美国Valence。这些厂商都已经发展出十分成熟的量产技术,其中最大的产能5000吨/年以上。中国企业从2001年就陆续启动磷酸铁锂材料开发,历经6年时间,北大先行终在2007年突破了磷酸铁锂从实验室技术到中试生产技术的一系列技术及工程问题,并在完善相关工艺过程中,使得磷酸铁锂电池的安全性得到了较大程度的提高与保证,奠定了磷酸铁锂产品系列化和规模产业化的基础。总体来看,国内对磷酸铁锂的技术研发水平及产业化程度与国际基本同步。在产能方面中国的材料供应商与国外大厂差不多,售价比国外要低,但材料加工性能和稳定性略逊一筹。现阶段全国约有50多家电池材料生产厂商,其中真正进入工业化批量生产的仅有天津斯特兰、北大先行、苏州恒正等十余家。虽然真正具备供货能力的企业为数不多,但表明中国企业抓住了此次锂电池发展机遇,使中国锂电在动力电池的产业化走在世界前列。表4详细的列举了国内前10位的 LFP材料企业及其发展情况:






    可以看出,国内所有磷酸铁锂材料厂家的产品均各有优缺点,没有一家厂家在技术上绝对的优势,也未有厂家能大规模的量产。

    3.4 负极材料厂家情况

    负极材料的平均毛利率大概在20-30%之间,属于整个新能源电池行业毛利率偏低的领域,这和这个领域技术比较成熟,供货厂家较多有关。在这一领域有两家厂商值得关注:深圳市贝特瑞新能源材料股份有限公司和上海杉杉科技有限公司。

    深圳市贝特瑞新能源材料股份有限公司开发的“高能量低密度锂离子电池负极材料(BTR-158-B)”新产品荣获广东省重点新产品称号。根据日本IIT咨询公司锂电池相关研究报告,2008年贝特瑞在全球负极材料行业市场占有率为11%,排名第三位,仅次于日本的日立化成(Hitachi Chemical)和精工碳素(Nippon Carbon),在中国市场的占有率则排名第一,2008年市场供货量达到2360吨,主要客户为力神、ATL、比克和A123。

    上海杉杉科技有限公司是由杉杉集团与宁波杉杉股份有限公司共同投资组建。现主营锂离子电池炭负极材料---中间相炭微球(简称CMS)、改性人造石墨微粉(简称CMP)的生产和销售,年产能达到1200吨。根据日本IIT咨询公司报告,上海杉杉2008年负极材料实际供货量达到1650吨,市场占有率位列第6名,主要客户为BYD、力神、ATL及比克。

    3.5 隔膜厂家情况

    隔膜属于技术含量高,投资较大的产业,现阶段国内在隔膜技术上尚未形成突破,高端主要以进口为主,导致隔膜价格高昂,但是对企业来说可以享受较高的毛利。国内在隔膜领域有一定技术积累和规模的企业是深圳的星源材质和金辉高科。

    深圳市星源材质是专业从事微孔隔膜研发、生产和销售的高新科技企业。公司承担两项国家863开发项目;四项科研成果通过鉴定;申请专利34项;锂电池隔膜生产技术处于国内领先地位。目前,公司拥有干法生产线两条,湿法生产线一条,可以生产12μm到40μm不同规格的锂电池隔膜,其中干法生产线于 2008年1月启动,总投资人民币4788万元,年产能1000万平方米,该生产线于2008年9月正式投产,成为我国具有国际水平的干法生产锂电池隔膜的第一家。此外,年设计生产能力5000万平方米的锂电池隔膜生产基地正在建设之中。公司先后被评为国家火炬计划重点企业,深圳市民营领军骨干企业,最近又被福布斯评为09年最有潜力企业。

    佛山市金辉高科光电材料有限公司由佛塑股份(000973)与BYD共同出资281万美元组建,其中佛塑股份占55%股权;BYD占45%股权,经营范围包括离子渗透微孔薄膜、功能性聚合物膜片、绝缘薄膜、各种用途半透膜等环保用有机膜类制品,拥有特种电池用离子渗析微孔薄膜生产能力756万平方米/ 年。根据佛塑股份(000973)最新公告:预计金辉高科2008年实现营业收入7592万元,净利润3585万元。

    3.6 锂电池电解液厂家情况

    综合来说,锂电池电解液是个需求量大,毛利率较高的部分,具有巨大的投资价值,现阶段国内市场上,江苏国泰华荣、珠海赛纬电子、天津金牛等公司具有一定的优势。

    国泰华荣是江苏国泰(002091)控股的一家以有机硅材料、锂电池材料为发展方向的国家重点高新技术企业。公司装备技术、生产规模、技术水平和市场占有率在国内均处于领先地位。其电解液产品包括一次锂电池电解液、二次锂离子电池电解液、动力电池电解液和超级电容器电解液等。2008年公司电解液年产能达到3000吨,产能在国内排名第一,占国内30%市场份额,在全球排名第五位。目前公司在江苏扬子江化工园区新建了5000万吨产能,厂房已经建设完毕,预计09年10-11月正式生产。

    珠海市赛纬电子材料有限公司是一家新成立的高科技民营企业,一期投资1000万元人民币新建产能为年产1000吨的锂电池,锂离子电池和超级电容器电解液生产线,厂区占地面积3000平方米,主要生产和销售功能型电解液:提高锂离子电池高温性能,安全性和低温性能等锂离子电池和聚合物电池电解液,为客户量身定制适用于锰酸锂、磷酸铁锂、三元材料,改性天然石墨等正负极材料的电解液。

    天津金牛电源材料有限责任公司是由河北邢台矿业(集团)有限责任公司与天津化工研究设计院共同出资组建的。现已建成的成套的电解质盐生产、溶剂精制、电解液配制和包装生产线,主要产品有:六氟磷酸锂(规模为80吨/年)、高纯溶剂(规模为500吨/年)、锂离子电池用电解液以及相关电池材料。天津金牛公司是国内唯一一家采用自主研发技术、国产原料与装备生产六氟磷酸锂产品的企业。

    3.7 电芯制造厂家情况

    电芯生产由于生产工艺和技术相对成熟,在有稳定的正极材料货源情况下,国内大部分锂离子电池厂商均能生产出磷酸铁锂电芯,但由于制造动力电池涉及到电芯的组合,必须保证电芯的一致性,这样对电池的生产设备提出了更高更专业的要求,所以设备资金投入很大,一般来说,建设一条磷酸铁锂电芯生产线至少需要 5000万元的启动资金。创业企业在进入这一领域会非常困难,传统的电池生产企业将具有较大的优势。下表列出了国内电芯生产的主要企业及其情况。

    四、总结

    磷酸铁锂电池市场是个规模巨大的市场,单纯正极材料,全球规模可以达到几百亿的规模,下游的电芯产业,规模可以超过5000亿。同时,中国在这个产业上,无论在技术,设备,原料和市场均有一定的积累,具有大力发展这个产业的基础。在时间点上,我们认为未来2-3年,磷酸铁锂电池将可能会有重大的技术突破从而带动市场的突破。从创业投资的角度观察,在磷酸铁锂电池的产业链上,我们认为在正极材料,隔膜,电解液上一些具有独特优势的企业将值得关注。

    欲了解更多资讯,请登陆: www.zero2ipo.com.cn
加载中...