新浪财经

专业人认识必看:股指期权及期权套保指南

新浪财经

关注

来源:期权时代

原标题:专业人认识必看:股指期权及期权套保指南 

期权小师妹@期权时代

未来场内期权品种的扩容不仅仅包括ETF期权产品,同时还包括股指期权,考虑到股指期权在合约规则、交易模式上与ETF期权存在显著差异,且从海外发展经验看股指期权重要性更是不容忽视。

因此本文尝试从多维度对股指期权进行分析介绍,主要内容包括三个方面:

第一,从交易规则层面比较股指期权和ETF期权产品差异,凸显股指期权对机构投资者的重要性;

第二,透过多维度数据了解海外股指期权市场的发展现状;

第三,作为重要的组合风险管理工具,我们认为股指期权将来在面向现货套保中可以发挥更重要的作用,因而详细讨论利用期权进行现货套保时,组合构建方法和保证金管理等问题。

股指期权的相对优势:相对于ETF期权,股指期权是机构投资者更理想的组合风险管理工具,其优势体现在便捷的现金交割方式、与股指期货相同的到期日期、较高的合约名义本金、较低的组合保证金占用等方面;

海外市场股指期权发展:从美国市场的发展经验来看,股指期权对应的成交名义本金金额显著高于ETF期权,更受到机构投资者的关注。

从全球市场的发展显著来看,亚洲是股指期权最大的交易市场,但从成交持仓比反映出印度、韩国及台湾等市场期权交易存在较重的投机氛围;

期权套保指南:相对于股指期货,场内期权是更为理想的现货套期保值工具,尤其是通过动态筛选最优行权价的期权套期保值方案,可以在当前水平上额外给对冲套利组合提供年化1.5%的收益,但由于期权价格的非线性特征,投资者需要精细化期权组合的保证金管理。

1

股指期权vsETF期权

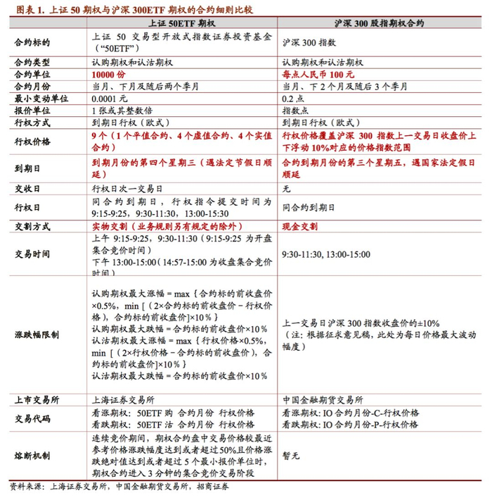
目前已上市的ETF期权产品是上证50ETF期权,我们将50ETF期权和沪深300股指期权的合约细则进行比较,具体内容如下表所示,可以看到重要的区别包括以下四项:

第一,行权价格覆盖范围更宽。当前ETF期权行权价覆盖范围为平值期权附近上下四档,按当前的行权价格间距计算覆盖的价格浮动范围是±7%,而沪深300股指期权的行权价覆盖沪深300指数上一交易日收盘价的±10%,这样能够满足在极端市场环境下投资者依然能够找到对应实值或虚值期权的需求;

第二,跨品种交易时间统一。300股指期权到期日与300期货到期日保持一致,均为到期月份的第三个星期五,为投资者进行现货、期货、期权的跨市场跨品种交易提供便利;

第三,交割方式更为便利。股指期权产品为现金交割,ETF期权产品为实物交割,基于50ETF期权成交的历史经验可以看到,在交割日若标的现货价格出现大幅波动,会显著影响实值期权的行权申报和实值期权的到期价格收敛,而转向现金交割后更利于投资者进行套期保值操作及期权价格的收敛;

第四,单张合约名义本金显著提升。ETF期权合约单位为10000份,单张合约名义本金在2-5万水平,沪深300股指期权合约单位为100元,单张合约名义本金在30-50万水平,相对ETF期权股指期权名义本金显著提升。

从多维度可以看到,股指期权是更适合机构投资者进行组合风险管理的工具,并且便捷的现金交割、与股指期货同到期日、较高的合约名义本金等特点使得股指期权可以更好的作为机构投资者对现货进行套保的工具。

除了上述四处内容外,另外一个值得关注的细节是在于期权保证金的计算,下表展示了ETF期权和股指期权在卖出开仓时的保证金计算规则。

直接比较合约规则来看,股指期权需要的保证金系数相对ETF期权要略低。基于表格中的计算规则,以2019年11月12日为例,卖出一份50ETF购11月3.00(平值期权)的开仓保证金为4061.4元,对应的现货标的名义价值为30170元,保证金比率约13.5%,而卖出一份300股指仿真期权IO-1911-C-3900的开仓保证金为48756.9,对应的现货标的名义价值为390369元,保证金比率为12.4%,从数据计算结果来看也符合判断。

因而,可以看到使用股指期权进行现货套期保值时投资者需求的保证金占用比例可能更低,进一步提高了投资者的资金使用效率。

综合来看,无论是从合约特征还是交易保证金使用效率来看,股指期权相对ETF期权都有一定优势,更适合作为机构投资者进行组合风险管理的工具。

2

海外股指期权发展现状

美国市场的股指期权与ETF期权

基于WFE的数据,从2010年-2018年股指期权市场的成交量来看,总体呈现一个稳步上升的状态,从分布的机构来看,2018年,美国各证券交易所的股指期权交易量基本集中在芝加哥期权交易所中,占比达到了约73%,其次为芝加哥商品交易所,占比达到了约27%,其他交易所相加不足1%。

另一方面观察美国ETF期权市场的成交量,与股指期权的稳步上升不同,ETF期权基本保持在稳定的状态,且从成交分布来看美国各证券交易所的ETF期权交易量相对更加平均,纳斯达克和芝加哥期权交易所的ETF期权市场占比相对领先。

跟国内市场类似,股指期权和ETF期权对应的名义本金并不相同,且存在较大差异,所以通过观察期权的成交量无法直接对期权市场的占比进行比较。不过根据FIA数据的统计,2008年标普500股指期权(SPX)的成交量为3.71亿张,SPDR标普500ETF期权的成交量为8.35亿张,该数据有较强的代表性。类似的,股指期权的合约乘数为$100,以标普500的指数点为3000点计算,其合约面值为$300000;ETF期权合约单位为100,据CBOE数据,SPDR的净值约为标普500指数的1/10,则一份合约面值约为$30000,约为股指期权合约的1/10。因此,可以估算出2018年标普500股指期权的名义本金约为SPDR标普500ETF期权的4倍以上,因此大概率推算出美国市场股指期权交易规模显著大于ETF期权。

全球股指期权市场概况

进一步的,我们对全球各地区的股指期权交易情况进行统计观察。根据WFE数据,在2018年全球股指期权市场成交量方面,印度市场占比遥遥领先,其中印度国民证券交易所成交量为22.15亿张,其次为韩国交易所和芝加哥期权交易所,成交量分别为6.77亿张和6.60亿张。印度国民证券交易所成立于1992年,并于2000年推出了期权和期货交易。

在整个印度金融衍生品市场上,股指期权是成交量最大的衍生品,其中成交最为活跃的单品是NIFITY 50股指期权。其次是韩国市场,其中韩国200指数期权是最大的期权交易品种。此外,芝加哥期权交易所、德意志交易所等成交量也名列前茅。

根据WFE数据可以发现,亚洲股指期权市场的成交量远超于欧美市场,亚太地区市场份额占全球市场占比为70.62%,主要集中在印度市场、韩国市场以及台湾市场中。同时,针对2018年股指期权成交前十大的证券交易所,计算成交持仓比数据可以发现,相对而言,亚洲市场除日本市场以外,成交持仓比数据远高于欧美市场。其中印度成交持仓比数据最高,这显示出亚洲市场相对而言更重的投机氛围。

3

期权套保指南

基于上述两节的分析,无论是从国内股指期权的交易规则还是从海外市场股指期权的发展状况来看,股指期权产品在国内市场有很好的发展前景,对于机构投资者而言,更重要的事情在于在产品上市前做好充足的策略方案准备。

本节我们将重点讨论期权在现货套期保值中的应用,与传统线性的期货产品不同,期权因为非线性的价格特征以及丰富的组合模式,使得投资者可以使用多种类型的套保方案,包括买入方向性期权的非对称套保、适当裸露敞口的领口期权套保以及合成空头模式的完全套保等等。

考虑到多数套保方案会面临现货风险敞口的裸露,对投资者风险管理的能力要求较高,因此本文将重点讨论合成空头模式的完全套保方案,通过与期货套保方案的对比,来显示期权套保的优势和重要性。

期权套保vs期货套保

所谓的期权合成空头是指在买入认沽期权同时卖出相同行权价格和到期日的认购期权,此时期权组合形成了现货的空头,以达到类似卖出股指期货同样的对冲效果。

我们选择了2016.12-2019.11最近三年的时间,对比了期权合成空头和期货套保两种模式下对冲组合的收益情况。对于期权,我们选择最接近现货价格的平值期权近月合约,同时选择在合约到期前的一个交易日进行换仓,对于股指期货,我们选择上证50股指期货近月合约,同样选择在合约到期前的一个交易日进行调仓,在进行回测时均设定衍生品的保证金占用为多头价值的30%。

下图表统计了两种方案下的对冲组合收益情况,可以看到相对于传统的期货套保方案,通过期权套保的模式完全对冲组合可以获得更高的收益率和收益回撤比,三年以来完全对冲模式下期权套保组合贡献正向贡献2.59%的年化收益,而期货组合仅1.31%,提升超过1%,对于绝对收益产品来说存在较大吸引力。

虽然通过期权套保预期可以获得更高的组合收益,不过需要注意的是由于期权的非线性特征,导致在卖出期权时对冲组合的保证金占用相对线性的股指期货产品,波动大很多。

下图展示了回测期间,每天对冲组合的最低保证金比例要求,可以看到对于期货组合平均最低保证金为10%,99%的VaR值下也没有突破11%,组合对最低保证金比例的要求波动较小;对于期权对冲组合,组合平均的最低保证金要求为13%,跟期货组合差异不大,但是99%VaR值下的最低保证金要求比例变动为23%,在市场短期快速上涨期间,由于期权产品的非线性特征,会导致组合要求的保证金水平出现很大范围的波动。

不过考虑到上述回测时,均设置了30%的保证金资金比例,对于绝大多数情景下保证金的占用对组合的负面影响有限。

不同行权价的期权套保

与股指期货不同,在同一到期日下有多个期权对组合可以提供给投资者设计套期保值方案,因此我们尝试比较了选择不同期权行权价下,期权套期保值效果的差异,从下表的统计结果来看,选择平值、虚值一档期权和实值一档期权对组合,对冲组合的业绩影响没有收到很大的影响。

另外从组合保值金的占用比例来看,如果选择实值期权平均和极端情形下的保证金占用可能相对平值和虚值期权的占用更高。

最优行权价的期权套保

进一步的,考虑期权合约存在多档行权价的特征,我们可以尝试动态选择最优行权价期权形成对冲组合,以期获取更高的对冲收益。基于认购认沽期权的收盘价,在每个调仓日我们估算出可以获得最高预期收益的完全对冲组合,并持有至下一个换仓日。

下图表展示了最优行权价下完全对冲组合的投资收益,可以看到相对每次仅对平值期权进行套期保值,通过动态筛选最优行权价的模式,期权对冲组合的投资收益更高,即使在设置更高的初始保证金比例环境下,结论依然成立。

另外从图表12展示的组合最低保证金比例要求,可以更明显的观察到期权的非线性特征,在短期标的现货出现快速拉升的过程中,组合要求的保证金比例出现快速提升,但一般实际维持高保证金占用比例的时间较短。

4

总结

本文从股指期权交易规则、海外股指期权发展和期权套期保值三个方面来解释介绍股指期权的重要性,主要结论如下:

1、相对于ETF期权,股指期权是机构投资者更理想的组合风险管理工具,其优势体现在便捷的现金交割方式、与股指期货相同的到期日期、较高的合约名义本金、较低的组合保证金占用等方面;

2、从美国市场的发展经验来看,股指期权对应的成交名义本金金额显著高于ETF期权,更受到机构投资者的关注。从全球市场的发展显著来看,亚洲是股指期权最大的交易市场,但从成交持仓比反映出印度、韩国及台湾等市场期权交易存在较重的投机氛围;

3、相对于期货,场内期权是更为理想的现货套期保值工具,尤其是通过动态筛选最优行权价的期权套期保值方案,可以在当前水平上额外给对冲套利组合提供年化1.5%的收益,但由于期权价格的非线性特征,投资者需要精细化期权组合的保证金管理。

加载中...