新浪财经

期权家族新成员,动力煤期权拍了拍你

新浪财经

关注

来源:期权世界

谷峰 金衍君

6月22日,郑州商品交易所公布动力煤期权合约并就挂牌有关事项作了安排。

6月30日,动力煤期权正式挂牌登陆郑州商品交易所。

下面就让我们一起了解一下郑州商品交易所的第六个商品期权品种——动力煤期权!

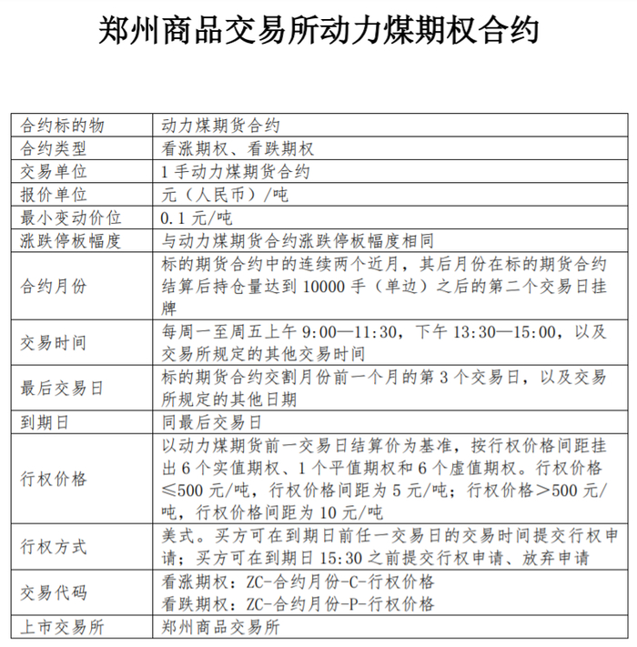
合约细则

挂牌时间

动力煤期权合约自2020年6月30日(星期二)起挂牌交易,当日8:55-9:00为集合竞价时间。

挂牌合约月份

首日挂牌合约包括标的月份为2009、2010、2011及2101的动力煤期权合约。

挂牌基准价

郑商所根据期权定价模型计算各期权合约基准价。其中,波动率参数根据动力煤期货合约历史波动率等因素确定,利率参数取一年期贷款市场报价利率(LPR)。挂牌基准价于6月29日结算后在郑商所网站“交易数据”栏目公布。

夜盘交易时间

6月30日当晚起,动力煤期权合约开展夜盘交易。动力煤期权合约夜盘交易时间与动力煤期货合约相同。

最大下单数量

限价指令的每次最大下单数量为100手,市价指令的每次最大下单数量为2手。

持仓限额

非期货公司会员和客户所持有的按单边计算的某月份动力煤期权合约投机持仓限额为30000手,投机与套利持仓之和不得超过投机持仓限额的2倍。

做市商持仓限额为60000手。

询价限制

非期货公司会员和客户可以向做市商询价,对同一期权合约的询价时间间隔不得小于60秒。

动力煤期权合约最优买卖报价价差小于等于下表价差时,不得询价。

合约要素解读

1、合约标的

投资者往往会认为动力煤期权交易的动力煤现货,而这是一个很大的误区。

动力煤期权是动力煤期货期权的简称,意味着买卖双方交割的是郑州商品交易所的动力煤期货合约,而不是动力煤现货。

例如,您买入开仓一手2009的动力煤看跌期权,当您选择行权后将获得一手动力煤期货合约,而不是100吨的动力煤。

因此,动力煤期权是动力煤期货的期权,而不是动力煤现货的期权。

2、合约乘数

与郑商所的白糖期权、棉花期权等相同,动力煤期权的合约乘数也与标的期货相同,一手动力煤期货对应100吨,那么一手动力煤期权也对应100吨。

3、最小变动价位

谈到最小变动价位,不得不了解一下Greeks值—Delta。

当标的价格变动一个单位时,期权价格变动Delta个单位,由于Delta绝对值是一个介于0与1之间的数,因此期权最小变动单位的设置通常会小于标的期货的最小变动单位,动力煤期权的最小变动价位是动力煤期货的1/2。

4、涨跌停板幅度

目前国内商品期权的涨跌停板幅度均与标的物保持一致,动力煤期权也不例外。

例如,一手ZC2009的动力煤期货的结算价为550元,对应的期权合约为50元,动力煤期货涨跌停板幅度为4%,对应期权的涨停板价格=50+550*4%=72元,跌停板价格=50-550*4%=28元。

特别需要注意的是当计算出来的跌停板价格小于0时,此时的期权价格以最小变动价位为跌停价。

5、合约月份

为保障所有主力期货合约有对应的期权合约,市场上挂牌连续的两个近月、以及单边持仓量大于等于10000手的标的期货月份。

6、到期日

为便于投资者记忆,郑州商品交易所所有期权品种的到期日均为对应标的期货到期月份前一个月的第3个交易日。

7、行权价格

郑州商品交易所采用的是“6-1-6”的挂牌方式,即一个平值期权,确保至少有6个实值期权和6个虚值期权。

8、行权价格间距

行权价格≤500元/吨,行权价格间距为5元/吨;

行权价格>500元/吨,行权价格间距为10元/吨。

9、行权方式

郑州商品交易所的商品期权均为美式期权(买方可在到期日前任一交易日的交易时间提交行权申请)。另一常见的行权方式为欧式期权(买方仅能在到期日当天的交易时间提交行权申请),例如期权等。

开立条件

1、开通商品期货账户

还未开通,前往期货公司开通商品期货账户。

2、有资金

申请动力煤期权交易权限:您需要在申请交易权限前5个交易日每日结算后保证金账户可用资金余额均不低于人民币10万元或者等值外币。

3、有知识

您需要通过中国期货行业协会的“期货交易基础知识测试”,80分及以上为合格,须在我司工作人员指导下完成。

4、有经历

以下情况符合一种即可:

① 具有累计不少于10个交易日且20笔及以上的境内交易场所的期货合约或者期权合约仿真交易成交记录;

② 近三年内具有10笔及以上的境内交易场所的期货合约、期权合约或者集中清算的其他衍生品交易成交记录;

③ 近三年内具有10笔及以上的在与中国证券监督管理委员会(以下简称中国证监会)签署监管合作谅解备忘录的国家(地区)期货监管机构监管的境外交易场所的期货合约、期权合约或者集中清算的其他衍生品交易成交记录。

5、适当性评估

风险承受能力等级在C4级及以上。

6、诚信记录

不存在严重不良诚信记录、被有权监管机关宣布为期货市场禁止进入者和法律、法规、规章、交易所业务规则禁止或者限制从事期货交易的情形。

已具有郑州期权交易权限的客户,可直接交易动力煤期权。

加载中...