黄金期权今日上市交易 这些规则你应该知道
第一财经
原标题:黄金期权今日上市交易,这些规则你应该知道丨大事记
姜岩表示,相比于其它商品期权,黄金期权有金融属性强、投资者广泛的特点。相比其他商品,投资黄金的人数众多,与老百姓关系紧密,参与黄金期权投资者较为广泛。
12月20日9点,黄金期权正式在上期所挂牌交易,沪金期货主力合约开盘涨0.3%,黄金AU2006C340看涨期权涨3%,AU2006P340看跌期权跌6.75%。
黄金期权作为上海期货交易所第21个品种,这一时点推出对于衍生品市场发展有哪些意义?
上期所党委书记、理事长姜岩指出,黄金期权的上市,将进一步完善黄金期货市场产品链,吸引更多投资者参与,促进黄金期货市场价格发现功能发挥,提升我国黄金期货市场的定价能力和影响力,对我国黄金市场体系建设具有重要意义。
同时,姜岩表示,相比于其它商品期权,黄金期权有金融属性强、投资者广泛的特点。相比其他商品,投资黄金的人数众多,与老百姓关系紧密,参与黄金期权投资者较为广泛。
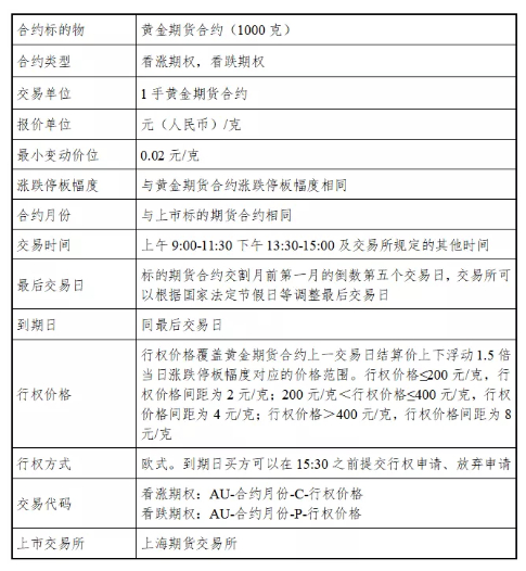
►这些基本规则应该掌握
来源:上期所
交易时间上,黄金期权自2019年12月20日起上市交易,当日8:55-9:00集合竞价,9:00开盘。每周一至周五,9:00-10:15、10:30-11:30和13:30-15:00,连续交易时间,每周一至周五21:00-次日2:30。法定节假日(不包含周六和周日)前第一个工作日的连续交易时间段不进行交易。
挂牌合约月份上,与对应标的期货合约月份相同,黄金期权的合约月份也是最近三个连续月份的合约以及最近13个月以内的双月合约。首批上市交易的黄金期权合约月份为2020年4月、6月、8月、10月和12月,对应的标的期货为AU2004、AU2006、AU2008、AU2010和AU2012。
挂盘基准价方面,交易所根据Black欧式期货期权定价模型计算新上市期权合约的挂盘基准价。模型中的利率取一年期定期存款基准利率,所有月份合约波动率取标的期货合约90天的历史波动率。
交易指令上,黄金期权合约上市初期仅提供限价指令和限价止损(盈)指令。黄金期权合约交易指令每次最大下单数量与黄金期货合约交易指令每次最大下单数量相同,为100手。
持仓限额管理方面,非期货公司会员和客户持有的某月份期权合约中所有看涨期权的买持仓量和看跌期权的卖持仓量之和、看跌期权的买持仓量和看涨期权的卖持仓量之和,一般月份分别不超过18000手和9000手,期货交割月前一个月分别不超过5400手和2700手。
来源:上期所
►一图看懂黄金期权和黄金期货有哪些不同?
来源:国金期货
►首日交易策略往这里看
中原期货指出,周五晚上美国三季度GDP数据公布,近期美国总统遭遇弹劾以及英国脱欧的反复增加了市场不确定性因素,结合波动率情况来看,若期权上市后隐含波动率较历史波动率相当或偏低,持看空观点的投资者可考虑买入看跌期权;持看多观点者可考虑买入看涨期权。若期权上市后隐含波动率比历史波动率偏高,持看空观点的投资者,可考虑卖出看涨期权;持看多观点者,可考虑卖出看跌期权。
广发期货指出,基于近期沪金期货AU2002合约震荡行情判断,建议在黄金期权上采取“做空期权波动率”的策略。可以卖出“宽跨式期权”组合,即同时卖出相同数量以及相同到期日(AU2002)而行权价不同的看涨期权和看跌期权,看涨期权行权价为344元/克,看跌期权行权价为330元/克。
宽跨式期权的到期盈亏收益图 来源:广发期货
广发期货表示,从宽跨式期权的到期盈亏收益分析可知,当黄金价格在310~360元/克区间震荡运行时,卖出“宽跨式期权”组合将会获得收益,但是当黄金价格低于310元/克,或者高于360元/克时,该组合就没有收益,而会产生亏损。