新浪科技

大众ID电动汽车车机被曝出现大规模黑屏死机问题,天冷更易中招

IT之家

关注

IT之家 12 月 4 日消息,近期,大众 ID.家族系列产品车机被曝出现大面积黑屏,引发大量车主投诉,其中包含上汽大众 ID.3、上汽大众 ID.4 X、上汽大众 ID.6 X 以及一汽-大众 ID.4 CROZZ 和一汽-大众 ID.6 CROZZ 车型。

车主们反馈的问题,主要集中在“车机及仪表黑屏要求解决”、“车机频繁断网维修未解决”、“车机和仪表盘黑屏底盘异响、无法启动、无法显示信息”、“车机无法联网一直无法解决”等。同时,通过网上曝光的车主晒贴来看,气温骤降会极易出现中控黑屏的情况。

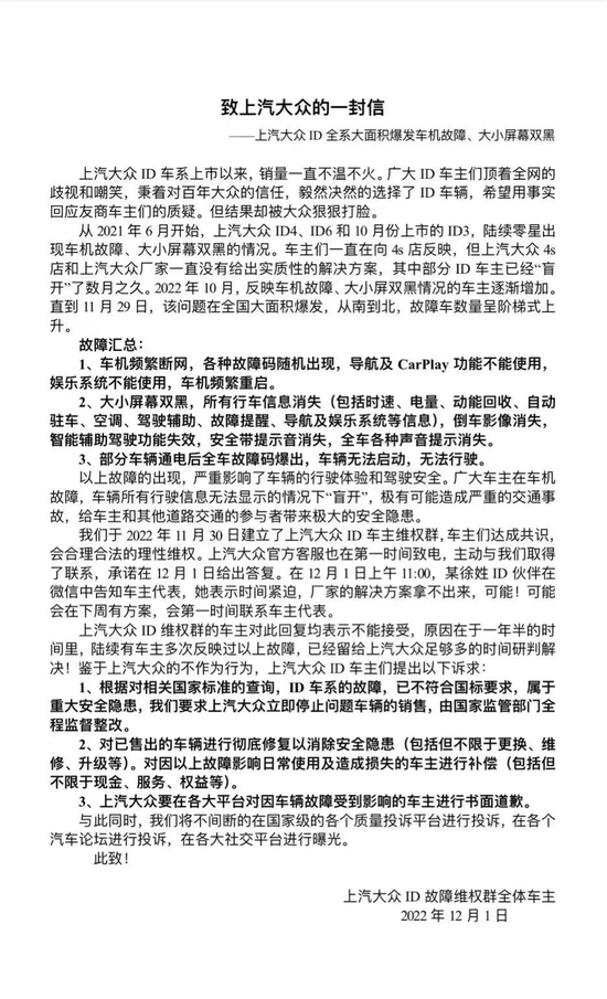
12 月 1 日,维权车主发布《致上汽大众的一封信》,信中内容显示,上汽大众 ID.全系大面积爆发车机故障、大小屏幕双黑,具体故障问题包括:1、车机频繁断网,各种故障码随机出现,导航 CarPlay 功能不能使用,娱乐系统不能使用,车机频繁重启;2、大小屏幕双黑,所有行车信息消失 (包括时速、电量、动能回收、自动驻车、空调、驾驶辅助、故障提醒、导航及娱乐系统等信息),倒车影像消失、智能辅助驾驶功能失效,安全带提示音消失,全车各种声音提示消失;3、部分车辆通电后全车故障码爆出,车辆无法启动,无法行驶。

车主在信中要求立即停售问题车辆,并对已售车辆进行修复,补偿车主和公开道歉。与此同时,一些车主在社交平台和各大投诉平台投诉。

目前,上汽大众官方未给到明确的解决办法,但给出了临时解决方案。具体为:如果出现中控黑屏问题,1、在方向盘左侧灯光控制面板双击 max 按键开启空调,待车内温度升高后,长按显示屏左下角电源键至中控屏幕亮起;2、锁车后,等待车辆休眠至 SOS 灯熄灭后,重新启动车辆。不过该解决办法也被认为只是“治标不治本”。

IT之家了解到,日前大众集团新 CEO 托马斯・谢弗在接受采访时表示,大众集团旗下高尔夫、斯柯达等各类品牌汽车中所使用的 MIB3 信息娱乐系统不理想,将会在未来两年持续更新。

加载中...